01 申请环节
*京大南**学商学院无暑期夏令营,只有九月推免(每年或有不同,见当年招生政策)。流程走学校路线,学院没有单独发通知。7月7日-9月15日期间在*京大南**学研究生推免系统上进行网申的填报,网申结束后会尽快发出复试通知。复试时间为半天,只有面试,最终结果会在教育部研究生推免系统开放前两三天出来。

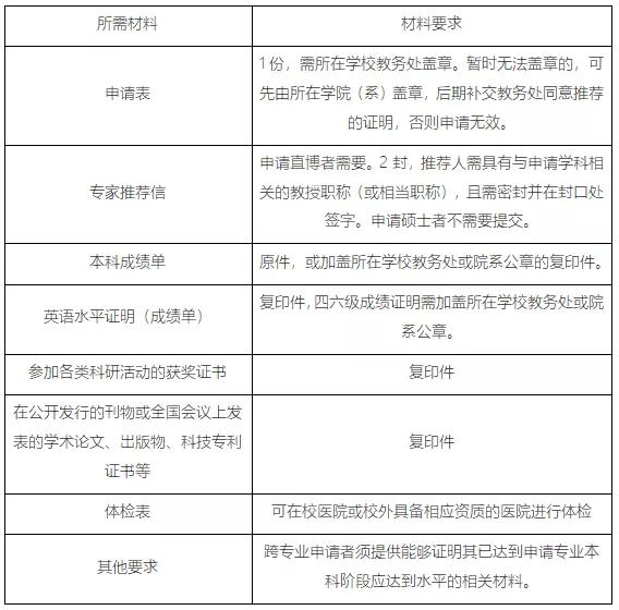
申请材料:
前期只是网申,复试时才上交纸质材料。要求的纸质材料有:

02 参营/推免复试前准备
*京大南**学商学院的复试只有面试,相对比较容易。以闲聊为主,即使是专业性问题,也比较基础。所以在专业性方面,并不需要特别准备。不过英语口语很重要,有条件需多多练习。建议大家多多熟悉自己的简历,因为可能会被追问。
因为没有笔试,故不需要特别准备,但是如果时间充裕的话,泛读相关专业的专业课书籍,也是很有好处的。

03 参营/推免复试内容
预推免
面试相对比较容易。单面,五个老师一个学生,其中一个老师负责英语问题。面试时间10-15分钟,直博20多分钟。虽然没有要求携带简历,但是个人认为,带多份简历是必须的,最好保证每个老师能够有一份,毕竟简历能够让老师迅速了解你。而且,在有了简历的情况下,老师的问题基本是围绕简历来的,这样自己就可以多做准备,毕竟简历上的东西都是自己最熟悉的,有得说。
面试流程:进去后直接三分钟英语自我介绍,然后中文问答5分钟左右,最后会有英语问答。一般就一个英语问题,也有老师根据考生的回答继续提问,但不超过三个英语问题。
自我介绍提前准备,直接流利的说出来就好。在5分钟问答时间内,主要根据个人资料提问,有论文的问论文,有大创的问大创。老师的态度都很好,不会问很专业的问题,多为闲聊,如问当时论文是怎么写的,写论文时遇到的问题等等。学硕的话,侧重科研经历。既然是按照个人资料问的,自己准备的证明材料等东西一定要非常熟悉,如果连自己主动拿出来展示的经历都讲不清楚,那失败的概率将会扩大。回答的时候要详细具体,要让老师明确清楚你做了什么,而不能泛泛而谈,把自己的经历说的很高大上,很空是一*禁大**忌。但同时,必要的美化、包装也是一定要有的,如果太坦诚,明白告诉老师自己就是打打杂,也是不可行的。也有部分面试会问专业问题,还是看老师吧,但也不会特别专业,都是比较基础的。比如企业管理专业问了关于企业文化方面的问题。最后的英语面试环节,相比其他的学校会简单不少,有的学校是会给出一个话题,自己阐述几分钟。而*京大南**学商学院当时的英文问题有要不要读博士等。
面试直博的有4、5个人,都有托福、雅思成绩,英语非常好,面试时间差不多20几分钟。

04 录取情况

注:以上人数包含直博生。
由上图可知,*京大南**学商学院近两年录取人数略微增加,总体来说变化幅度不大。
其中企业管理专业招生人数最多,参加面试者大约50人,最后录取43人,相对竞争较小。而西方经济学、世界经济、人口、资源与环境经济学等专业招生人数很少,只招2-3人,相对竞争较大,申请者需慎重考虑。