本人非常荣幸顺利通过了2020年申报的工程专业高级工程师评审,并于2021年2月底前拿到了山西省人社厅颁发的高级职称电子证书。现就评审相关经验与大家分享。

高级工程师电子证书
1.评审专业与对应的评委会
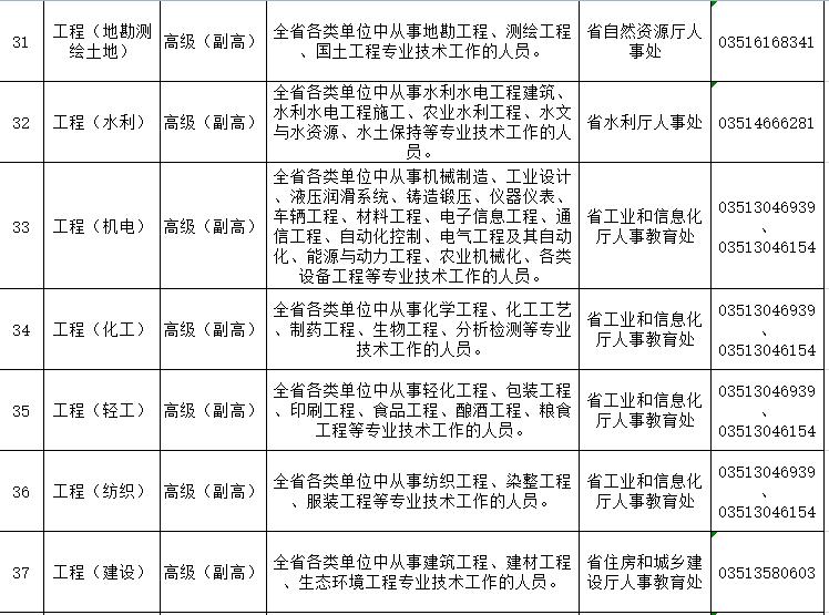
由于本人评审的是机电类专业,由山西省工信厅人事处负责组织评审,同时还负责化工、轻工、纺织等专业副高职称评审。
其他行业参考文件:山西省人社厅网站《关于公布我省高级职称评审委员会信息目录清单的通告》(2020年9月30日),涵盖了目前所有行业对应的评委会信息。

山西省工信厅负责评审的专业
2.高工评审通知文件发布时间
目前山西省高级职称评审通知文件一般在每年6-9月间发布,具体信息需关注相关评委会网站或提前电话咨询。通知发布后1-2个月后开始报名,12月底前完成评审工作。
3.申报评审条件
申报条件一般包括:(1)品德条件;(2)学历条件;(3)资历条件:(4)工作能力条件;(5)业绩成果条件;(6)学术技术条件;(7)考核条件;(8)继续教育要求;(9)破格评审条件等内容。
每个行业根据工作特性对评审条件具体内容要求略有不同,每一项具体要求可以参考山西省工信厅2020年评审工作通知要求,山西省工信厅-人事人才专栏-《关于开展2020年度全省机电、化工、轻工、纺织工程专业高级工程师评审工作的通知》(晋工信人教字〔2020〕156号)
4.申报条件解读
(1)资历条件。本科学历需任工程师满五年;研究生需满四年;博士需满两年,符合破格条件的可不受学历、资历要求。
(2)工作能力条件。一般指在工作中主持或以技术骨干的身份参与大型工程、技改项目、市级以上重点课题、科研项目、技术报告、工程设计、编制标准、创新平台建设等活动,需提供相关印证材料。印证材料一般包括但不限于:项目的立项文件、批复、项目合同、参与角色的签字页、获得经费补贴的凭证、政府公示文件、审计报告等,印证材料要能证明申报人的参与角色及项目是否满足工作能力条件的某一条(款)。注意:如无以上印证材料,本人的声明及本单位的证明认可度较低。
(3)业绩成果条件。注重考查申报人主持或参与的项目是否获奖、获得专利等知识产权、获得补贴、标准或技术得到推广、成果转化为经济效益或其他效益,同样需要提供相关印证材料。
注意:工作能力和业绩成果中的“主持”一般指项目课题的第一名,“主要技术骨干”指,国家级项目课题2-10名,省(部)级项目课题2-8名,市(厅)级或大型企业项目课题2-6名(包括子项目或子课题)。“主要发明人”是指专利证书上记载的发明人。排名越靠前,本项得分越高。
(4)学术技术条件。任工程师期间,公开发表、出版有较高水平的本专业学术论文、著作或撰写有较高价值的专业技术报告等。注意:虽然论文不是学术条件的必要条件,但对于申报副高职称者来说论文是最容易满足本条件的,副高职称对论文的质量要求不是很高,原创、有创新,发表于省级以上期刊就可以,要求在三大数据库(知网、万方、维普)能检索到,(部分行业需在评委会指定的期刊目录内发表)。发表三篇及以上符合要求的论文,本项可以得满分。
(5)继续教育要求。指任工程师期间参加的各类与本专业相关的培训、考取资格证、职业资格的定期继续教育、技能提升等(部分评委会要求不含学历提升教育)。继续教育为申报职称的重要条件。
(6)职称外语和计算机能力。本项不作为申报高级职称的必要条件,自愿提供可加分。
5.申报评审程序
(1)每年评审通知文件发布后,参考当年文件要求准备材料。报名开始之前准备齐全材料并经主管部门出具推荐函。
(2)报名及评审程序。按时间要求报名并审核材料,以山西省工信厅为例,流程如下:
1)学历学位验证→2)立功、获奖、成果验证→3)论文、著作验证→4)其他材料审查→5)材料上交(一寸白底电子照、纸质材料、带盖章扫描版材料pdf版拷贝)→6)现场报名完成(牢记报名编号)→7)等待审核结果→8)审核通过后缴费→9)等待通知答辩时间→10)答辩→11)公示评审结果,评审完成→12)通过者*载下**电子职称证(山西政务服务网-统一电子证照专栏*载下**)
注意:现场审核材料时,需携带相关证件原件、推荐函及三公示原件,卷宗材料可以先不装订,审核通过或修改补充后通过再装订递交。
(3)答辩。递交的答辩材料可以是已发表的其中一篇论文、著作,也可以是未发表的文论或专业技术报告。答辩材料尽量选择自己熟悉的专业领域,熟悉论文内容,论文有论点、论据、技术路线或参数,结合工作实际最好是原创作品,代写代发的无技术内容的论文认可度较低。
答辩步骤(每人最多15分钟):
1)自述阶段5分钟。介绍本人专业技术工作情况(不得透露姓名、工作单位、籍贯等个人信息),介绍本专业学科最新动态,介绍答辩论文的论点、论据、结论。→2)专业工作及专业创新能力测试8分钟。 现场回答抽取的2道基础题和专家针对论文提出的2道专业题 。→3)现场点评2分钟。→4)致谢,结束
注意:基础题为申报专业的公共基础题(范围很广,没有题库,一般为简答题),自述及回答问题时,应声音洪亮、言简意赅、表露自信,话题尽量往自己熟悉的领域靠,对于答辩老师提出的意见或技术交流要虚心接受。切记,答辩不是辩论。
6.其他
(1)提前准备。论文、专利、工作业绩、成果均需尽早准备,每年前半年为发表论文的旺季,价格高且版面紧张。提前整理自己在工作中的业绩成果、专业技术资料。
(2)高工评审有通过率要求,根据材料及答辩的综合成绩取得分高者通过。
(3)专业技术职称证书实行电子化,2020年是山西省实施电子证书的第一年,未来纸质版职称证将逐步成为历史。
相关文件:《关于加快推进专业技术人员资格证书电子化便利化工作的通知》(晋人社厅函〔2020〕1091号)。从2020年起,由省人社厅审核确认的高级职称评审通过人员和具有高级职称自主评审权的评委会评审通过人员,统一实行电子证书,不再颁发纸质证书;下放各市的高级职称评审通过人员,逐步推进电子证书。电子证书与纸质证书具有同等效力。
(4)2021年1月,人力资源社会保障部印发了《关于进一步加强高技能人才与专业技术人才职业发展贯通的实施意见》(人社部发﹝2020﹞96号),进一步打通高技能人才与专业技术人才职业发展通道,加强创新型、应用型、技能型人才培养。职称评审的门槛逐步降低,鼓励专业技术人员参加职业技能评价。
(5)每年职称评审文件要求不尽相同,敬请关注最新的职称评审文件动态。
本文经验主要参考山西省工信厅负责的行业高工评审程序,在山西省内工程领域有一定的代表性,如与其他评委会不一致的地方以对应行业要求为准。
文章原创,内容有限,未提及内容或不足之处欢迎私信交流。