三流的简历惨不忍睹,二流的简历中规中矩,一流的简历堪称牛逼!
带你看看不同品质的简历,差距到底在哪里(文末有福利)
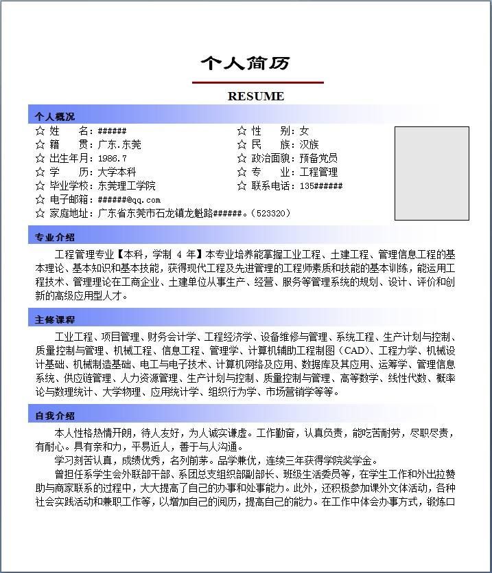
一、三流简历
这种类型的简历,一般随手百度一下就能见到:

三流简历
这份简历主要犯了哪些错呢?
设计方面:整个页面设计已经过时了,简历配色更是无比尴尬;各种字体穿插,整个页面排版显得lowlow的。
结构方面:整个简历四个部分都是描述的教育经历,完全没有工作和社会实践经历的描写,也没有专业技能版块。
内容方面:基本能犯的错误都犯了,简历没有突出个人的任何优势。
简历整体评分:30分,千万别用这种模板,已经过时了
二、二流简历
这种类型的简历,在设计、排版方面基本上没有问题,主要问题出在内容上面:

在这份简历中,主要问题在于个人简历并没有体现出自己的核心竞争力。
第一:自我介绍部分,整个介绍比较空洞,没有任何案例和数据支撑,给人的信服力不是很强。
第二:工作经历部分,模板上没有起到很好的引导作用,在介绍工作内容的时候,非常空洞。STAR法则没有用到、也没有任何工作相关的数据体现,基本上刚好及格。
第三:其他部分,校园经历没有详细的阐述,比较空洞,不容易被HR注意。同时简历一些出彩的地方,比如:宣传部长、作品获奖等没有用黑体突出显示。
简历整体评分:60分,设计可以到70,但是内容只值50分,五百丁还是要加油呀
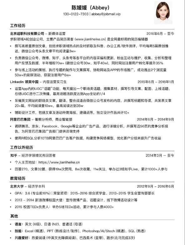
三、一流简历
一流简历不管是在设计还是内容上,都可以称得上优秀。
区别是否牛逼,就看是不是真的有牛逼的经历了,但即使没有牛逼的经历,套用这样的模板,也能做到80分以上。

这份来自WonderCV的简历,在设计上采用了名校通用的模板,比较简洁易懂,虽然达不到100分,但是90分以上是妥妥的。
更要注意的是内容:在这篇简历的内容撰写中,几乎个个方面都符合优秀简历的模板。
首先,每一段工作经历都进行了拆分,把具体工作职能用STAR法则进行了展示。
其次,在工作经历的描写中,用了大量数据来佐证。例如:平均阅读量3W+/半年增粉70W+,这些都是用人单位超级关心的数据。
最后,在工作经历描写中,没有多余的废话,也没有多余的自我评价,内容评分95分。
简历整体评分:92.5分,完全符合题主牛逼简历模板的定义。
那么,如何才能写出一份优秀甚至牛逼的简历呢?
其实很简单,首先你需要一套靠谱的简历模板。
这里我比较推荐WonderCV、五百丁等,里面有很多高水准的简历模板可以借鉴,风格也非常对HR的口味,而且自带求职邮箱,超级好用。
其次,你需要可能挖掘与应聘岗位相关的工作经验。
一般HR在看求职者简历的时候,都会关注其专业和过往经历,其实这就是在看这个人的匹配度。比如,一个做在线教育的人,现在去面试一个电商平台,其被录取的概率是比较小的,毕竟他的过往工作经验能够用上的地方不多。
所以,在写简历的时候,我们要尽可能挖掘HR发布的岗位JD,然后根据JD的能力要求,来撰写对应的工作经验。
比如,我想去面试产品经理,没有实际产品经验,但我做过运营,这个时候简历应该怎么写呢?
这个时候,我会先分析:
产品经理需要哪些技能,这些技能的能力核心是什么,我现在会哪些技能,有哪些案例能够体现我这些能力?
然后按照这个分析,依次罗列出来,最终形成一份我专门求职产品经理的简历。

专门针对产品经理的简历模板
最后,优化简历内的描述,删减并查找错别字。
做完第二步以后,简历已经可以达到80分左右了,但是由于我们日常对文字的使用习惯,导致我们很难一次性做出一份完美的简历来。
所以最后一步,需要化繁为简,将一些多余的描述删除,将句式用STAR法则的方式来呈现(即背景、任务、行动和结果)。
例如:负责XX产品的规划和设计,3个月完成3次版本迭代设计,用户付费转化率提升了3个百分点。
最后,送你一个小福利:
点击了解更多,领取牛人简历模板