
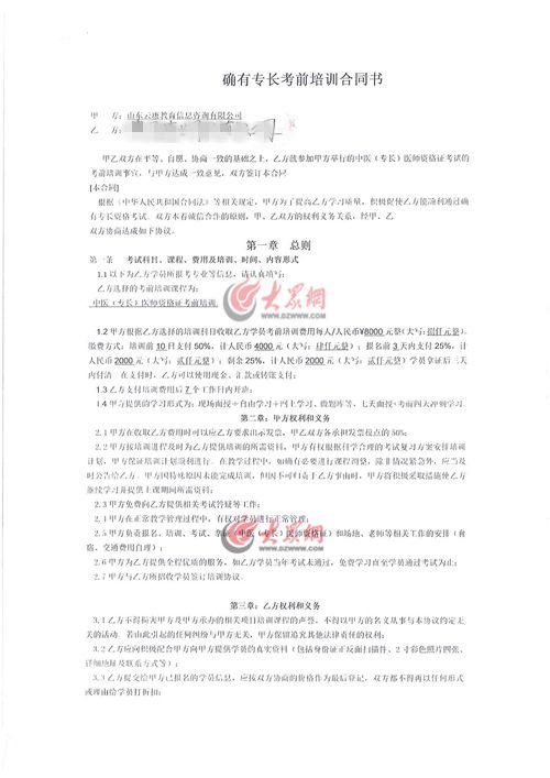
合同约定
大众网临沂12月10日讯(见习记者 魏刚)近日,湖北一家药企工作人员戚先生拨打大众网临沂站新闻热线0539-7037770反映,他们与临沂的山东云康教育信息咨询有限公司签订合同,交了300多万元培训来自全国各地800余名学员,但对方收钱后玩起了“消失”。经过调查,山东云康教育信息咨询有限公司只有信息咨询的资质,并无培训和办学资质。

山东云康教育信息咨询有限公司没有培训和办学资质
大众网记者发现,合同上约定:山东云康教育负责“报名、中医师推荐、拿中医医术专长人员医师资格证”。戚先生说,现在山东云康教育在无法给学员报名的情况下还不给退钱,不仅导致800余名学员无法正常参加考试,还致使湖北一家药企被“坑”300多万。


确有专长考前培训合同书
针对这个问题,12月6日下午,大众网记者来到位于临沂全民健身中心内的山东云康教育信息咨询有限公司采访。据现场工作人员反映,他们的领导不在公司,对于湖北一家药企与山东云康教育信息咨询有限公司之间的事情一概不知,有任何事情要找领导沟通。随后,记者和戚先生多次拨打山东云康教育信息咨询有限公司相关负责人张先生的电话,但电话始终无人接听,戚先生选择报案。
12月10日上午,大众网记者与戚先生一同来到临沂市公安局兰山分局沂州路派出所。山东云康教育信息咨询有限公司相关负责人仍未出面,而是让一位工作人员戚先生沟通,并商量12月12日的见面事宜。大众网记者向沂州路派出所工作人员了解案情进展,工作人员表示,已受理此案但尚未定性。
大众网记者在不少大型招聘类网站上发现,山东云康教育信息咨询有限公司的对外介绍是一家“以中医类考试培训为基础,以挖掘、培训、推广中医药新技术、新项目的全新中医培训企业”。对于此事件,大众网记者将继续关注。