创业热潮下,餐饮品牌在激烈的竞争中如何获得一席之地?在诸多难题中,“选址”尤为重要。餐饮大牌们有怎样的选址秘诀?从1到N又该怎么实现?
一、九毛九:精准选址实现盈利最大化
1、 4年时间,从15店到132店
来自“中国面食之乡”山西的九毛九(拓展选址信息),使命是:传播中国的面食文化。2002年,九毛九在广州开了第一家店。直到2008年开到8家店,九毛九品牌仍处在发展的初级阶段。

从2009年开始,九毛九开始进入购物中心。2012年到2015年,九毛九开始有非常迅猛的发展。2011年10月开到15家店,2015年已经开到132家店。

2015年末起,九毛九再次进化,让互联网思维与工具结合传统经营中的产品核心,推出更适应当前市场和用户需求的3.0模式:大时代小餐饮小而美模式。


九毛九3.0模式的广州花城汇南店效果图

九毛九3.0模式选址要求
2、 新址开发不是战术,是战略
不同的阶段有不同的开发策略和选址的目标。不管是初创品牌还是连锁品牌,每个店都是品牌的代表。
如何更有效率的展现在消费者面前?这跟你在某个阶段的需求是相关联的,可能是未来强化品牌,也可能是为了实现利益最大化。

(1)核心需求 :最高效率地让品牌无限接近目标顾客群
首先要对城市的区域做一个界定,分析商圈的客群,品牌本身的客源。某个商圈好,但未必是你的目标客群,所以需要有针对性的定位。九毛九在广州、深圳的开店成功率基本上100%,因为对这个区域、商圈里的客群都很了解,客群对九毛九品牌也了解。
而去到外围市场,比如武汉、南京,就曾遇到问题。南京的某个商圈,是个1号商圈,但进驻之后,生意的期望值远远没有达到。后来发现,这个商圈可能是5年前是最早的购物中心。
随着商业的变迁,很多外围的商业中心对它分流,包括这个社区,其实是个老的旅游区,类似广州北京路,会有游客。但这些人对品牌没有认知,包括年轻人也不太感兴趣。因此,区位不仅是看商圈好坏,要找到自己的顾客群,才能提升成功率。
①商圈分析要注意的问题
·区分城市等级,商圈类型?哪些是品牌的强势商圈和弱势商圈?
·评估目标顾客的数量,量化商圈内目标顾客的需求?
·设定品牌的捕获率?
·设定品牌目标顾客群的定位?
·确定竞争品牌(同品类和同价位)?评估竞争品牌的经营状况?新址是否起到压竞争对手的作用?
·新址是否符合城市的发展策略?
·新址是否能做出品牌的效果,让顾客有好的用餐体验和感受

②落位购物中心要注意的3点
可见度:在目标顾客视角范围;保证目标顾客群第一可见
便利性:交通的便利性,是否在人流主动线;MALL内品牌落位和动线设计是否做到目标顾客光顾的最大便利性;目标顾客到店是否有障碍;停车是否方便
聚客力:原则是“追求最大数量目标群体”;MALL所在区位是否属商圈内最好的聚客点、是否有分流、分流给新店带来的影响有多大;业态组合是否能吸引足够多数量、足够多类型的客人(电影院、各种家庭娱乐、美容美甲等休闲消费越来越多)
(2 )核心角色 :品牌投资代表

①投资安全
必须要有产权,不能有任何消防、环保的隐患,否则装修完以后不能开业,就会损失很大。
②投资回报
需要用多大面积,使用什么投资,物业提供哪些条件,这些都涉及到投资额大小,是影响回报的重要因素,都要计算。
3、 每个店址都挺好,怎么选才够精准?
九毛九(拓展选址信息)的答案是:优中择优,建立标准。
九毛九选店是按储存量来预估,开1个店要看5个场,优中择优。开10个店,感觉上很容易,如果你手上没有资源,没有任何储备,很难。而当你不断走、不断选,资源都不是问题,因为有足够的储备。
当店的规模上去了,就要定义统一的新址开发标准。因为开发新址不可能靠一个人,要靠团队。

第一步 :确定发展目标,建立开发团队
确定财务量化指标、阶段性回报指标;确定开发团队人数、素质、薪资及激励政策、成长渠道、操守准则、谈判能力培养。
九毛九华南市场(广州、深圳)开发团队 配置标准

第二步 :建立投资模型
根据预估收入、投资额、经营成本等建立投资模型,逐步细化,建立不同商圈、不同城市等级的投资模型。

财务投资审批模型细项参考

制定新店投资模型,把里面相关的租金、回报周期等计算在内,做投资回报的预期,达不到预期的店就不能通过。
第三步 :制定筹建及物业条件标准
房产条件标准的制定及办理相关营业证照的条件。
如果前期条件没有跟物业谈好,进场以后,如果发现物业各种不配合,你会很被动。
当你要确认一个店要进场,首先就是要组建团队,开始培养员工。一天不开,这个团队就在烧钱。
根据九毛九计算,一个店晚一天开就是1万的费用。有的店租金不用收,但是拖了一年,是物业条件不满足,他们答应得很好,但是最终没有落实。
物业本身有硬伤,有些东西不是他们完全可以掌控的,一年下来你的队伍最少养半年,不能随便散了,钱已经花了,但是一定要做下去,这是最有效提高资金使用的。
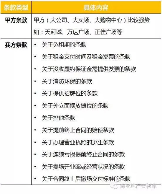
第四步 :合同风险管控
尽量使用公司版本合同,签订甲方版本的合同严格管控。
容易产生风险的合同条款

合同部分,实际上也很重要的。如果能拿到越多的免租期越好。比如所需要的招牌,签合同之前谈肯定不成问题。
当然要看合作方,有些物业比较强势,那就没办法。
对于不是太强的,你有议价空间,这时如果你的品牌够强,你感觉对方期望你进驻、帮他带动人气,你可以再谈谈价格,这对回报来讲更有利。
对于新商场,九毛九会制定开业率的条款。开业率对成熟的物业基本上问题不大。最大的不确定性在于新商场,如今购物中心开得多有点泛滥。
跟物业界定清楚:假如招商达不到某个比例,我就不交租;或者说我定义保底营业额,如果达不到就不能收租金。通过这样的办法,争取利益最大化。
4、 开展点、线、面的选址战略
(1)“点”
“点”,即:品牌传播的制高点。

好的“点”就是高营业额产出的商圈、购物中心。进驻成功率很高,且帮你的品牌做很大的提升。
遇到优质的“点”,要做到“快、准、狠”。赶快进驻,不要顾及这、顾及那,不要为了小钱把大买卖丢了。一旦有机会就赶快抓住机会。
有些“点”还要专门去跟。一个场不是你想谈就可以谈的,前期要不断跟进,对一个好的场子大家都盯着,前期要有人找关系,对应、长期跟踪。公布的时候第一时间扑上去,把“点”抢过来。
(2)“线”
“线”,即:批发。

在一年开几十个店的情况下,不可能每个店都用最好的条件、或者用同一个条件去定义。
这涉及到总体的收益,要根据不同的商场去定义。有些好一点、有些弱一点;有些现在不好,但未来会好,以便宜租金进去或者免租期,可能会享受到后面的红利。跟着好的发展商,经营状况不错,入住的成功率可以保证,基本上可以签几个店。
把一些商圈的条件复制。一个店做得好,它的基本条件、覆盖的人口、商圈的特点、交通的便利性,业态组合、发展商,分别是怎样的情况。通过分析,订立一些基本标准以后,只要看符合的这些标准的,基本上可以保证成功。
九毛九(拓展选址信息)合作的发展商,比如说永旺,项目前期做非常充足的功课,对整个商圈、人口、未来的发展做充足的分析。跟着这种发展商,胜算会大,而且这种开发商会注重和它的合作关系,如果合作的好,后面有场,会首先给你机会。这样合作就比较舒服。
(3)“面”
“面”,即针对一个区域,分析品牌的接受度,集中资源去重点跟进。

比如:九毛九在过往几年,在广州开店,发现消费者对品牌的认知度比较高。今年九毛九把重心转到广州周边的深圳,按照深圳的经济水平,他们判断效果会不错。
5、 开店,还要想到品牌

品牌的综合竞争力才是选址盈利最大化的不二法门。
在商业体系里面来讲,品牌的能量非常重要。好的位置,你给好的条件,人家也不一定让你进。发展商要找更好的品牌,甚至愿意贴装修费用让品牌进去,而你给再多的钱可能也没用。
“从甲方的角度来讲,一个良性发展的企业,我们不想其他的,可能更加注重品牌对整个商业品牌的帮助,和对消费者的足够吸引力和新鲜度,包括怎么样保持这种变化,来吸引顾客不断尝试。打造品牌,对本身拓展也会有好处。“——九毛九总经理罗晓军先生
6、 精彩提问
提问1
在和购物中心谈合作,容易碰到两个点的问题:
一是租赁期,现在深圳的购物中心,期限缩短,期限到期之后,可能后续续约风险很大,这样我们的回报有问题,在期限上,您刚才分享是8年以上,在深圳目前有些大的购物中心是有难度的;
二是租赁条件,目前九毛九的水平,控制租金占整个营业额的比例,应该在什么比例之内会相对安全一点,现在租赁条件在深圳还是非常高的,如果按我们整个营业额和租金比例来说,现在成本压力很大,想听一下分享。

回答:
第一个问题是问期限,我们大部分是5年,为什么写8年?不能写3年谈8年,写8年谈5年比较容易谈,现在基本是5年为主。有些物业谈到8年,不是没有,但是比较少,10%-20%的比例;
租金水平,看商圈的特性,我们贵的地方可能有占比去到20%多的,6、7个点也有。把我们的店拉在一起,现在大概占11%左右。整个租金、管理都含在里面,大概是这个水平。有的地方高,有的地方便宜多占一点,看总体收益。
提问2
在谈逃生条款的时候怎么谈的?我们现在和商场,基本上一旦装修以后,合同到期,我们撤场,基本上是没有钱回来的,投资款基本没有了,想从你这里学到一点,如何和购物中心谈逃生条款。
回答:
进场有保证金,保证金有两三个月,有的更多,如果你履行合同退场,这个是可以拿回来的。关键有的场子,有的物业规定,一个店签5年,做到第二年不行了,按照他的条款,有的物业会签到6个月、9个月,一般都是正常退押金,这个部分要看合同的细项,每个物业不一样,这个部分签的时候首先要咬定这个数。另外最终走的时候,有这个基数就好谈,要想办法确保钱可以拿回来,这不是合同本身能够体现的。但是你要想这个东西,你之前要搞这个事,不行,走的时候。先你可以少交点就少交点,是这个概念。
二、云味馆:创新能力打造多维度核心竞争力
1、 好位置是做好品牌的前提
在云味馆(拓展选址信息)迟焕涛先生看来:一个好的品牌会使一个好位置利润倍增;一个好的品牌在一个烂位置,不会起死复生。好位置,对于好品牌还是差品牌,都是前提。

2、 品牌基因:高效率or高粘性
在云南去,过桥米线20、30元一碗,还有卖100多的。
但是,你做桂林米粉30元,消费者肯定说你想钱想疯了吧?
过桥米线在云南,迟焕涛觉得卖20、30还是良心价格——这就是他的品牌基因。
你要找到你的基因——这和选址有比较大的关系。你的基因是什么?是高效率还是高黏性?
高效率,云味馆、真功夫、麦肯、味纤,都属于高效率品类,你的选址就不能是高黏性。海底捞就是属于高黏性,顾客可以去找,可以上三四楼。

高效率企业的核心在于:商业转化率。你门前经过一万人,你可以把这些人转化为生产力,转化为财富,转化率提高。
云味馆一千元拿80平方,在最旺的地铁口,8万或者10万,一天到晚都有人,转化率很高。
如果这个地方做烤鱼,三百平米,吃一次1.5小时,就算地铁口很多人也没有用,因为你的就餐时间等,做不到。所以你必须搞清楚你的品牌基因是什么。
3、 想象力比知识重要
在云味馆迟焕涛先生看来:“伟大是浪费出来的”、“想象力比知识更重要”。
有卖豆浆油条的开店在LV、星巴克旁边,那是最好的位置。卖米线、卖饭的,也可以“上天入地”,提升逼格。云味馆对自己的定义不是卖米线的,而是未来要和诚品一样卖文创产品。

云味馆宝能太古城店
宝能太古城店是云味馆做文创范的一个前期店,58平米月入50万,日均翻台率高达25次是旁边中式餐饮的5倍。云味馆还起到带动区块的作用。
4、 跨界带来创新
云味馆何炜说:“旧元素、新组合。” 胡桃里,装逼圣地,深圳的小资,你没有到胡桃里吃饭就不是叫小资。胡桃里唱歌结合川菜,是创新吗?是创新,是旧元素、新组合。
刘芹说:“前端你要做极致差异化,后端你要做极致的效率。”云味馆做的就是差异化,和行业做切割,其他米线店是米线,而云味馆是云味馆。打造绩效、坪效都是做效率,这样才能有好的模式,才能发展,一切不以盈利为目的的商业行为都是耍流氓。


这是云味馆两年前的店,当时的米线店都是路边摊或者快餐店,而云味馆做得跟咖啡馆一样,差异化十足。用迟焕涛先生的话就是:“其他米线店向左 云味馆往右”。

这是云味馆的超级符号,一看就知道这是云味馆,每个店都有这个装饰。
三、赢商网大数据中心:大数据时代餐饮品牌选址新思路
近几年,越来越多的购物中心通过业态调整或新建项目布局,将餐饮业态的占比提升到30%以上,甚至更高。今天我们将根据97家购物中心中餐饮业态占比情况,来分析目前新兴餐饮品牌在购物中心的进驻情况,它们所占比重到底有多少?尤其是初创立的餐饮品牌在发展过程中会有哪些痛点?要如何解决?我们一起来看看以下这些餐饮品牌数据:
1、 餐饮业态在购物中心的整体占比
餐饮业态在购物中心呈逐年增长态势

数据来源 / 赢商网大数据中心
购物中心的零售、娱乐、餐饮业态比例经历了从5:3:2到 4:3:3到 1:1::1三个阶段,餐饮比例是逐年上涨,零售、休闲娱乐业态分庭抗礼。而根据赢商网大数据中心的样本分析更是验证了这一数据,甚至已经超越1:1:1的数据。

样本范围:27个核心城市,97个5万㎡以上的购物中心
数据来源 / 赢商网大数据中心
从业态比例的变化过程中,可以看出,娱乐和餐饮的业态正在逐步增加,而零售的业态正在相应下降。虽然这个比例不能一概而论,但是对于大多数城市副中心、近郊的购物中心或社区型商业中心而言,餐饮业态是最聚客的。
餐饮细分业态中式餐饮占到42%,是西式餐饮的3倍
从餐饮细分业态来看,在购物中心中式餐饮还是占居主导地位。在2015年度最受关注的餐饮榜单中,中式餐饮占到近一半的比例,达42%,其次为西餐、休闲餐饮和日韩料理。

2、 新兴餐饮品牌在购物中心餐饮品牌中的占比
购物中心餐饮业态中新兴品牌占比41.4%

根据样本分析,目前,购物中心餐饮业态中,新兴品牌占41.4%
新兴餐饮品牌的兴起在一定程度上加速了餐饮行业的更新迭代,并挤压了部分传统餐饮行业的市场份额。而可复制性高的特质在促进行业飞速发展的同时,也导致各新兴餐饮品牌之间的“同类竞争” 。
(1)购物中心对餐饮新兴品牌需求大
购物中心的所有新兴品牌(2013年后创立的品牌)中,餐饮品牌的占比达到53.3%(购物中心中餐饮的占比是38.6%)。服饰零售和非服饰零售加起来是接近26%,其他业态加起来大概20%。

(2)从餐饮新兴品牌创立时间看,中式餐饮品牌数量最多,占到30%
2013年~2016年这段时间,从餐饮新兴品牌各个细分业态来看,是这样的:

根据品牌2013-2016年增长曲线来看,虽然中式餐饮和休闲餐饮数量最多,但增长最快的却是东南亚菜,年均增速达366%。随后为主题餐厅、日韩料理和特色小吃。
不过东南亚菜虽近年增长速度快,是因为早前市场较为空白,实质上新兴品牌总数较低。
3、 为更好地发展新兴餐饮品牌,寻求高效拓展解决方案
通过上面的讲述,我们能看到餐饮新兴品牌一定会成为近几年的一个关键词。但在这个过程当中,餐饮新兴品牌应该说发展得并不是那么容易,而且在市场竞争当中也遇到了一些问题,综合来看主要是:缺乏知名度、选址模糊、资金匮乏、同质竞争等四个方面:
①由于对行业大势缺乏敏锐的把握,企业缺乏长远战略规划的制定能力,有目标才能保证“做对”;
②在行业内缺乏品牌知名度,“酒香也怕巷子深”,无法在短时间内形成行业知名度,拓展速度受限;
③对商业地产行业缺乏了解,没有清晰的选址策略以及对进驻购物中心的判定标准,而对购物中心的选择,从基因上决定了能否开店成功;
④刚刚起步,缺乏同时大规模开店的资金实力。
赢商网为餐饮品牌提供的解决方案就是——“赢拓展”。解决餐饮品牌拓展中,行业认知、品牌知名度、精准选址三大问题。

四、总结
目前,伴随着城市化的推进,尤其是大型城市的发展,餐饮业将得到茁壮成长的土壤。
然而,餐饮行业入行容易,做大很难。除了精准选址,还有行业认知、品牌知名度等各种问题,在制约着新兴餐饮品牌的发展。
【往期热门干货推荐】