一、毕业人数
西安工程大学 2020 届毕业生人数为 5485 人;其中,本科、硕士共 5292 人(本科 4558 人,硕士 734 人)。从性别结构来看,本校本科毕业生中男生、女生占比相当(男生占 49.2%、女生占50.8%)。

二、就业及升学率
2020 届本科毕业生的就业率为 80.8%,硕士毕业生的就业率为 92.3%。本科城市规划与市政工程学院毕业率最高89%,就业率较高的专业是土木工程(95%)、给排水科学与工程(95%)、工业设计(94%)、机械工程(94%)、生物工程(94%),就业率较低的专业是戏剧影视美术设计(59%)、工商管理(61%)。
本科毕业生的升学比例为 19.1%,硕士毕业生的升学比例为 4.9%。




三、各学院及专业毕业去向
硕士毕业生就业量较大的职业类为电气/电子(不包括计算机)(13.2%)、高等教育(11.6%)、服装/纺织/皮革(10%)。本科专业就业量较大的职业类为美术/设计/创意(13.0%)、建筑工程(12.9%)。




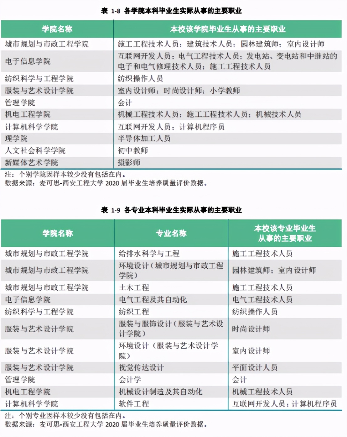
四、毕业生主要从事的职业
本科生主要从事建筑、教育行业,研究生主要从事电气/电子、高等教育、服装等行业。


环境设计主要从事建筑装修工作,给排水、土木主要从事住宅建筑工作,产品设计、美术学主要从事中小学教育。
本科毕业生中有 39.3%的人在陕西就业,也有较高比例的本科毕业生就业于广东、浙江、江苏、上海等省份。从就业城市来看,本科毕业生就业量较大的城市为西安(31.0%)。
其中机械工程、通信工程、光电信息科学与工程、土木工程、材料成型及控制工程、金融工程等大多数专业本科毕业生均主要就业于 1000 人以上单位。
产品设计、视觉传达设计、服装设计与工程、播音与主持艺术、戏剧影视美术设计、美术学、服装与服饰设计(服装与艺术设计学院)等大多数专业本科毕业生均主要在民营企业/个体就业。
土木工程、给排水科学与工程,电气工程及其自动化、应用物理学主要在国企单位。


五、各专业升学率
本科升学率19.1%,其中纺织科学与工程学院最高35.6%,其次是人文社会科学学院29.5%,环境与化学工程学院27.4%。本科毕业生升学比例较高的专业是汉语国际教育(47.6%)、测控技术与仪器(42.3%)、环境工程(38.7%)、微电子科学与工程(38.5%)、给排水科学与工程(37.8%)、纺织工程(37.5%)。

