以前我也不会选择牛奶,每次去超市就随便拿一种牛奶就走了,但是自从一个在牛奶厂上班的朋友给我科普了牛奶的生产过程之后,我就对如何选牛奶胸有成竹了。
常言道,“授人以鱼不如授人以渔”,下面我就从什么样的牛奶是好的纯牛奶和目前我喝过最好纯牛奶两个方面来讲一下,这样大家看完之后不仅知道什么纯牛奶好,而且还知道了以后该如何选择纯牛奶了。
一、什么样的牛奶是好的纯牛奶
1,什么是纯牛奶
牛奶的种类有纯牛奶,调制乳和复原乳。配料表的配料只有生牛乳的才是纯牛奶,就是生牛乳灭菌后直接包装不添加任何东西的牛奶,所有的营养都来自于牛奶本身。调制乳是以生牛乳为主料添加其他食品添加剂等辅料而成,复原乳则是将牛奶干燥成奶粉,然后再加水复原成牛奶,后两种可能会添加很多成分,配料表的成分也会有很多,口感可能比纯牛奶好,但营养肯定不如纯牛奶。所以我们想买纯牛奶的话一定要仔细地看配料表,配料表只有生牛乳的才是纯牛奶,这个一定要记住。

2,怎么买好的纯牛奶
我们知道了怎么买纯牛奶,现在需要知道怎么买好的纯牛奶了。这个也很简单,好的奶源+好的制作工艺=好的纯牛奶,我们先去找好的奶源吧。
a,奶源标准
全世界的奶源标准都是一样的,有四项参数,乳蛋白,乳脂肪,生乳菌落总数和体细胞指标数。前两项是一目了然的,在营养成分表里都有标注,数字越高表示奶源越好。后两项一般看不到,也就是容易出问题的地方。我国奶源的国标细菌总数是每毫升在200万以下,体细胞数量不做要求,国标的要求有点低。
但是现在有个国家优质乳工程,它的验收标准是,细菌数每毫升低于10万,体细胞数量每毫升低于30万。好的奶源当然是乳蛋白,乳脂肪越高越好,细菌总数和体细胞数量越低越好,所以我们就应该尽可能选择通过国家优质乳工程企业和农垦联盟企业的牛奶。

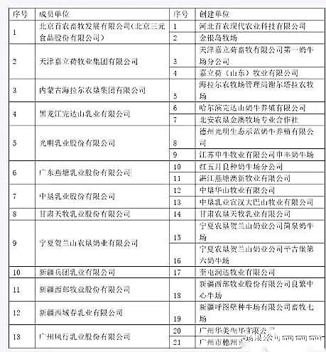
目前,我国通过国家优质乳制品和农垦联盟的乳制品企业有这些,大家可以参考一下也可以自己网上查一下。


b,纯牛奶的加工工艺
找到了好的奶源,现在我们来讲一下纯牛奶的加工工艺,主要有两种,一种是超高温灭菌乳,一种是巴氏杀菌乳,区别具体如下图,简单来说,超高温灭菌乳适合长时间保存和长途运输,但营养流失比较大,口感也欠佳,巴氏灭菌乳的营养流失少,口感好,但是不适合长途运输,需就近冷链运输,冷藏保存的时间比较短。

高温灭菌乳的产品标准号是GB25190,它适合携带,出门或者不在家或者不方便的时候可以选择这种纯牛奶。巴氏杀菌乳的产品标准号是GB19645,一般在家的时候都建议喝这种纯牛奶,特别是小孩子会吸收到一些活性营养物质对身体有益。但是饮用的时候需要特别注意,巴氏奶建议直接喝,如果需要加热的话,温度不要超过40度,要不然会破坏特意保留下来的营养成分(下图就是巴士杀菌乳保留下来的营养成分,对身体有益)。

c,怎么读懂营养成分表选择好牛奶
买的时候请仔细地看包装背面的营养成分表里的这五项要素,蛋白质,脂肪,碳水化合物,钠和钙的含量。我们喝牛奶的目的就是摄入蛋白质,所以无论是高温杀菌乳还是巴氏杀菌乳,好的纯牛奶的标准就是蛋白质,脂肪和钙含量越高越好,碳水化合物和钠的含量是越低越好。

二、目前我喝过最好纯牛奶
看到了这里大家大概应该知道怎么选择好的纯牛奶了,市面上好的纯牛奶有很多种,目前我就说一下我喝的几种比较好的纯牛奶吧,高温灭菌乳和巴氏杀菌乳分开说一下。
1,高温灭菌乳
常温奶里国产的有三元娟姗极致常温奶,光明有机纯牛奶,光明优佳3.6蛋白质等(或者跟以上参数表相近的国产常温奶),进口的有纽仕兰4.0,纽麦福跑跑牛,安佳卓冉等(或者跟以上参数表相近的进口常温奶)。
下图是光明优佳3.6蛋白质的营养成分表,从蛋白质,脂肪,碳水化合物,钠和钙来看就一目了然的。

2,巴氏杀菌乳
市面上好的巴氏杀菌乳很多,但巴氏杀菌乳一般是采用就近的奶源,所以各地好的巴氏杀菌乳的品牌可能不同,我在上海就以光明优倍的两款牛奶为例,给大家看一下营养成分表,可以参照这个标准来选择附近好的巴氏杀菌乳。
这两款优倍蛋白质,脂肪和钠的含量不同,虽然同是巴氏杀菌乳,价格肯定会有很大差异,大家可以根据自己的需求来选择适合自己的好纯牛奶。
