中新经纬11月26日电 国通信托26日发布声明回应横店东磁、英洛华相关信托产品兑付风险。

来源:国通信托网站
国通信托表示,关注到有上市公司就在国通信托设立的单一资金信托发布了相关公告。该信托公司称,横店东磁和英洛华全资子公司联宜电机委托我司设立的国通信托·盈瑜一号单一资金信托、国通信托·天瑜四号单一资金信托分别于2022年11月24日、2023年1月18日成立,信托规模为3亿元和1.2亿元。
上述信托不设预期收益率,底层资产、咨询服务方等信托要素均由委托人指定国通信托确定,且设立时国通信托在信托文件中对底层资产可能存在的风险进行了充分的风险揭示(包括但不限于底层私募基金管理人,咨询服务方存在监管处罚等相关风险)。
国通信托表示,知悉上述信托计划所投底层私募基金出现异常情况后,已及时就相关情况向委托人进行了风险披露,并按委托人指令对底层基金产品进行了赎回操作。同时,本着审慎原则,对所有涉及私募基金的业务进行了全面风险排查,并向监管部门进行了报告。
国通信托还表示,我司严格依照信托文件的约定履行受托人职责,涉及上述信托的投资操作均遵循了委托人的指令及信托合同约定,后续公司将严格按照委托人的指令及信托合同约定采取相应措施,积极维护委托人的合法权益。如有影响公司名誉的行为,将保留采取相应法律措施的权利。
11月24日晚间,横店东磁、英洛华相继披露信托理财产品相关事项公告。
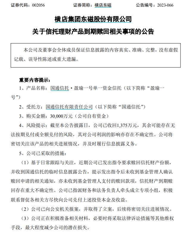
横店东磁表示,3亿元购买的信托理财产品国通信托·盈瑜一号单一资金信托,公司已收回1375万元,其余可能存在无法按期兑付或全额兑付的风险,其对公司利润的影响亦存在不确定性。

来源:横店东磁公告
资金投向方面,横店东磁称,信托资金主要投资于杭州瑜瑶私募基金管理有限公司(简称“瑜瑶基金”)作为基金管理人发行的瑜瑶私享5号私募证券投资基金,该标的基金主要投资于股票、债券、公募基金、债券逆回购、股指期货、资产管理产品、银行存款等。
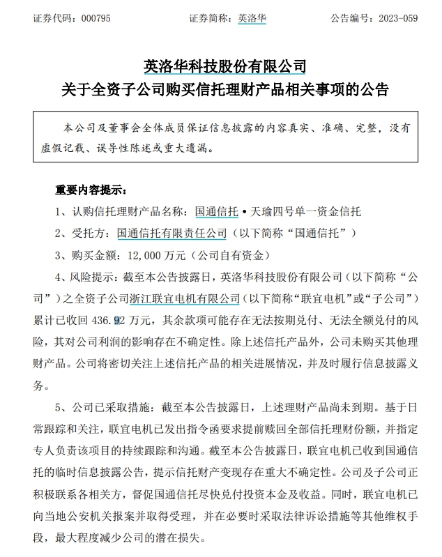
英洛华表示,全资子公司联宜电机1.2亿元购买的信托产品国通信托·天瑜四号单一资金信托,累计已收回436.92万元,其余款项可能存在无法按期兑付、无法全额兑付的风险,其对公司利润的影响存在不确定性。

来源:英洛华公告
英洛华称,信托资金主要投资于瑜瑶私募作为管理人发行的瑜瑶私享5号私募证券投资基金,该标的基金主要投资于股票、债券、公募基金、债券逆回购、股指期货、资产管理产品、银行存款等。
11月24日,证监会对杭州瑜瑶、深圳汇盛等私募机构立案调查。证监会表示,近日,北京华软新动力私募基金管理有限公司等爆发投资风险后,社会高度关注。初步判断,相关人员控制杭州瑜瑶、深圳汇盛等多家机构,多层嵌套投资,存在虚假宣传、报送虚假信息、违规信披等情形,还可能涉嫌违法犯罪行为。
证监会决定立案调查,从严处理违法违规行为。另据了解,公安机关已经介入,控制涉案人员。我会将做好沟通衔接,积极稳妥推进风险处置。下一步,我会将进一步促进行业规范运作,保护投资者合法权益。(中新经纬APP)