
证券研究报告

摘要 【公司概况:共享经济第一股】
住百家是新三板共享经济第一股,在线海外短租B2C行业龙头,专为25-30岁海外自由行客户提供在线短租及配套吃住行游购娱等特色产品和服务。
【住百家五大核心竞争力】 1、特色优质房源。基于海外房东圈口碑传播、线下活动及主动搜寻拓展房源,线上面试+海外country manager实地考察严格质控,形成覆盖全国近60个海外热门旅游城市百万套高品质房源,服务满意度高达95%,重复购买率超58%;
2、立体营销体系。明星股东黄晓明夫妇示范效应+特有的“社会化社群营销+分享经济”模式+传统互联网推广+针对性高净值客户销售团队形成立体营销体系, 2015年营业收入4569.37万元,同比增长68倍;
3、针对中国用户习惯量身打造配套服务。表现在(1)C2B2C模式,平台作为中间转租方参与交易,避免客户与海外房东沟通语言障碍;(2)全程支持,深入介入。提供协助预定、协助管理行程,7*24小时多语言全程服务,紧急支援及地接、导游、管家、当地特色旅行、生活产品等定制服务,深入介入;
4、高度契合的管理及运营团队。管理团队在国内最早一批参与互联网短租平台,运营团队不少为前BAT运营高管,且多有海外留学背景,对海外自由行短租、互联网运营及国内消费文化深刻理解;
5、差异化竞争战略。(1)定位海外房源,充分利用在线短租海外市场成熟市场,避免与国内短租直接竞争;(2)创新严格品控及全程深度支持,弥补现有短租平台不足。
【住百家未来战略规划】 做细:(1)实施20%差价转租、拓展周边服务强化两大业务线,通过技术精准匹配提升转化率,提升盈利能力(2)打磨运营环节,强化资源整合及技术支持。
做广:依托股东优势及现有客户资源切入国内短租市场。
【住百家财务状况】
2015年营业收入4569.37万元,同比增长6825.17%,归属母公司股东的净利润-8958.43万元,同比增长-3914.99%;综合毛利率总体呈现下降趋势;经营活动现金流量持续为负且不断增长,尚处于投入阶段。
【市场空间广阔】 三大驱动因素助力分享900亿境外自由行住宿市场:1)旅游消费升级,出境游市场火热,带动在线短租水涨船高;2)传统酒店无法满足个性化多样化需求,费用较高;3)互联网技术成熟,在线旅游产品多样使得新生代对共享经济接受度高。
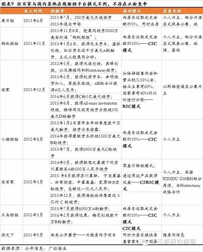
正面竞争少,住百家关键资源占有:住百家与蚂蚁短租、途家、游天下等竞争对手模式不同,不存在正面竞争,同时在房源获取能力、营销能力及对房源维护、管理能力三大关键资源上具有相对优势。
【风险提示】:公司净现金流为负,新兴商业模式有待市场检验;短租市场竞争趋于激烈;海外开展业务法律风险及汇率风险;安全事故风险。

新三板研究极客

1
简介:新三板共享经济第一股,在线海外短租B2C行业龙头深圳市住百家发展股份有限公司(简称“住百家”)是一家专为25-30岁的年轻自由行旅客提供海外精品短租住宿服务及自由行配套吃住行游购娱等特色产品和服务的在线旅游运营商,在国内在线海外短租细分领域竞争优势明显。
公司主营业务包括出境游短租服务及自由行周边服务两部分。(1)出境游短租。可提供近60个海外热门旅游城市百万套短租房源,涵盖民宿、别墅、公寓、特色居所及树屋、城堡、庄园、私人海岛等高端稀缺高端资源,出境游短租资源国内第一、行业最大、性价比最好。(2)自由行周边服务。可提供基于客户海外住宿位置的交通(机票、火车票、租车、地接等)服务、旅行管家(当地生活、旅行管家、导游、清洁、餐饮、生活、休闲)服务、金融服务、安全保障服务等,真正实现海外自由行 “吃、住、行、游、购、娱”一站式服务。
2
五大核心竞争力:特色房源+立体营销+针对*服务性**+高契合团队+差异化战略 住百家形成了极具特色的商业模式。房源端,房源信息通过住百家房源团队主动搜索、房东圈口碑传播及线下房东活动等形式流入企业,企业通过房源团队在线面试及当地country manager实地考核,选择优质房源直签;营销端,海外自由行游客通过搜索引擎推广及APP推荐、社会化营销体系达人攻略、明星粉丝效应流向网站,构建立体化营销体系;增值服务端,社区达人协助制定攻略,网站客服协助预定行程及推荐可选增值服务,增值服务包括管家服务、地接服务、导游服务、翻译服务等,主要由当地留学生、华人社区或驻地country manager提供,是网站重要的盈利手段;平台端,平台根据客户住宿评价、country manager定期/不定期抽检及第三方网站信息控制风险,调整房屋展示顺序,构成“获取房源、立体营销、增值服务、反馈调整”完整业务体系。具体而言,拥有五大核心竞争力。

2.1. 严格甄选海外特色直签房源,形成较强的资源壁垒 高效拓展严格甄选优质房源直签,房源拓展体系成熟,形成较强资源壁垒。经过四年深耕,公司在海外房东圈中作为中国客源的重要入口形成了较好的口碑,口碑传播、房东线下活动及房源团队多方搜索使得公司获得了大量的房源信息,通过拥有海外留学背景的房源团队线上面试+海外country manager实地考察住宿设施及周边环境方式从中严格甄选符合中国人喜好的房源并直签,已形成覆盖全国近60个海外热门旅游城市百万套短租房源,涵盖民宿、别墅、公寓、特色居所及树屋、城堡、庄园、私人海岛等高端稀缺高端资源;小到1间卧室的公寓,上到有8间卧室的别墅,都配有相应的厨房、洗衣机等基本生活设施,适合中国家庭海外出游需要;同时,2015年,公司与海外老牌度假房产租赁企业HomeAway 达成战略合作关系,作为房源拓展的补充,相关资源壁垒进一步巩固。2.2.全方位立体营销渠道,“粉丝效应”+“达人推广”精准对接目标用户公司依托股东优势及特有的“社会化社群营销+分享经济”商业模式精准对接目标客户,配合主流互联网推广渠道,初步形成全方位立体营销渠道。
(1)粉丝效应。2015年8月,公司B轮融资获得知名艺人黄晓明夫妇投资,获得angelbaby、林心如、何炅、宋佳、张嘉倪、华少、梁静、管虎、韩火火等明星、大佬帮忙宣传、站台,明星投资人有助于提升企业在年轻消费者中的知名度,吸引忠实粉丝入住;(2)特有的“社会化社群营销+分享经济”商业模式实现旅游场景社交化。住百家采用“旅游达人辅助决策,一站式量身定制方案”的社会化群营销模式,组织了超过2000 多人的旅行达人团队,达人以众包方式提供内容生产、品牌推广、信息传播、辅助攻略,促成交易达成,有助于吸引年轻社群,提升客户体验,公司客户满意度超95%,重复购买率超58%,成功聚集了一批具有较高粘性的忠实用户;(3)传统互联网推广+针对性高净值客户销售团队。由于短租市场尚处于市场教育期,公司使用了大量主流互联网推广渠道,如百度推广、APP线下活动等,同时正在组建和完善面向高净值客户的销售团队,在满足大规模中端消费用户外,开拓高净值客户专有销售渠道,全方位立体营销体系初步形成。

2.3. 针对中国用户习惯量身打造配套服务,更了解中国市场
2015年旅行行业统计公报显示71.2%的自由行游客希望获得一站式的解决方案和完整的旅游产品购买、消费体验,缩短旅游决策时间。除了优质的旅游点评、旅游问答、旅游攻略、游记等供决策参考外,用户希望能够同时购买酒店、机票、签证、邮轮、租车、保险、当地游等全网高性价比的自由行产品和服务,并进行旅游结伴社交。
住百家充分运用过去 3 年对中国出境用户提供服务积累的数据与经验,针对性地提供为中国人出行习惯而设计的配套服务,相比海外竞争对手更本土化。主要体现在(1)C2B2C商业模式。所谓C2B2C模式是指平台作为中间转租方参与交易过程,平台预先签署房源,消费者与平台对接,避免了与海外房东的沟通障碍,同时平台参与可有效控制质量,缓解跨境征信信息不足导致消费者顾虑及心理落差,与Airbnb等海外巨头C2C需租客与房东直接沟通的模式不同;(2)一站式购买,全程支持,深度介入。针对中国用户对海外旅游地了解不足,语言沟通困难等特点,提供协助预定、协助管理行程,旅游管家7*24小时多语言全程服务、突发事件当地支持,同时通过房东协议,整合全球热门旅行城市的房东、海外留学生、华人社群等资源,提供地接、导游、管家、紧急支援、当地特色旅行、生活产品等定制服务,实现全程支持,深度介入。

2.4 管理及运营团队对海外自由行短租及互联网运营具有深刻理解
公司管理及运营团队深刻理解海外自由行短租,具体体现在三方面。
公司管理团队深刻理解自由行短租。公司创始人张亨德先生具有海外计算机学、商学复合背景,曾担任我爱我家房地产经纪公司副总经理,Airbnb香港地区房东,副总经理阮智敏先生曾任WIMDU GMBH(类Airbnb网站,2012年退出中国)房源开拓经理,管理团队在国内最早一批参与互联网短租平台运营,对互联网短租行业具有深刻的理解。
公司运营团队深刻理解互联网。公司首席运营官邹鑫先生曾历任百度产品运营总监、惠普(中国)产品线负责人;首席技术官郭晓先生曾任中国农业银行互联网金融、移动金融负责人,是百合网智能用户推荐系统、心灵匹配系统、大数据分析平台及运营支撑体系的设计者,瑞星“云安全”架构首席设计师及搜狐互动产品体系底层构架的设计者,对互联网产品、技术运营理解深刻。
文化背景、员工属性与目标客户相似,更理解中国客户海外游需求。目前公司员工91%为30岁以下年轻人,且多为拥有海外留学经历的中国人,与目标客户属性相似,能更有效理解中国人海外游的需求。2.5 差异化竞争战略,直击现有在线短租模式痛点 实施差异化战略,直击客户痛点。现有在线短租平台主要包括两类。一类是海外在线短租平台在国内的延伸,如Airbnb;一类是聚焦国内市场的本土品牌,如游天下、蚂蚁短租、小猪短租、途家网,现有平台大多存在“部分图文不符,UGC生产内容不靠谱,对房东缺乏细致审查”等不足,同时国内平台无法解决非标住宿服务“房东与房客诚信无法核查”,海外平台无法解决“中国客户英语沟通能力不足及对旅游地了解不足”等痛点。住百家定位为为中国客户海外自由行提供在线短租房源,通过C2B2C模式将品控及客户支持做到极致,一方面充分利用在线短租海外市场教育成熟,房源及房东经验、能力较强,诚信机制较为健全等优势,聚焦海外短租,另一方面通过房东面试+country manager实地核查严格品控,同时提供自由行配套吃住行游购娱及酒店式标准化服务等可选增值内容,对旅客全程深度支持。
3
未来战略:“强化盈利性及打磨运营环节”做细,“拓展国内短租市场”做广 3.1 强化两大业务线及转化率,提升盈利能力
首先,公司目前的收入主要包括海外短租、预定酒店、预定机票、周边产品四部分,占比分别为78.52%、1.54%、15.11%及4.83%,可划分为短租服务及周边两大业务线。
未来公司将三管齐下提升盈利能力(1)由于海外短租服务是入口级产品,APP上线之初,公司战略性使用零差价转租方式吸引用户,未来随着业务逐步稳定,海外短租或将尝试差价转租;(2)公司将通过优化App体验及检索、浏览等网站功能,丰富产品品类,保持高的客户满意度和产品复购率,提升转换率;(3)加大境外短租市场拓展力度,重点开拓中国人境外游热点国家房源地接、伴游等附加增值服务,由于非标服务利润高,通过提供可选的经过培训、品控强化后的非标产品,既可增强客户服务体验,又可提升企业盈利水平。3.2 细致打磨运营环节,强化资源整合及技术支持 基于现有模式,未来公司将在营销、平台及房源端更精细打磨。
首先在营销端,一是公司将强化“社会化社群营销”激励机制,明确“意见领袖”目标及导向;二是强化大客户营销,充分利用大订单支付能力强,利润空间高2-3倍的优势,辅助业绩增长;三是充分发挥原点消费群辐射影响力。所谓原点消费群是指旅游消费升级影响下对海外特色住宿有强烈需要的用户或具有较强消费能力,有海外游需求的用户,未来公司将通过原点消费群互联网分享,传播新的生活方式,吸引更多群体加入;四是发挥股东优势,公司C轮引入战略股东海航旅游系,海航旅游掌握大量高端客户,同时控股凯撒旅游及途牛网,未来有望实现资源整合。
其次在平台端,除优化APP体验及网站功能外,还将利用现有数据沉淀建立智能化推荐系统,提高匹配效率及利润空间;
再次在房东端,由于线下沟通成本较高,平台上尚有较多非直签房,未来公司将通过开发房源管理平台,降低房源质控成本,提升房源直签率。3.3 国内国外短租市场双轮驱动公司未来计划在拓展境外短租市场的基础上切入国内短租市场,我们认为公司发展国内短租有较好的优势。一是管理层可获得大量的国内优质房源资源;二是可充分挖掘现有客户国内商务短租需求,缓解海外游频次低的制约。通过立足“以客户为中心”精细化操作,未来有望实现国内国外双轮驱动。
4
财务状况:尚处投入阶段 公司主营业务主要包括海外短租服务、预定酒店服务、预定机票服务、周边产品服务四部分,以海外短租服务为主。其中2013年、2014年、2015年,海外短租服务收入占比分别为100%、100%、78.52%,随着周边吃行游购娱等衍生旅游产品的发展,未来比重有可能进一步下降。公司客户为25-30岁海外自由行群体,2013年、2014年、2015年前五大客户销售占比分别为77.75%、43.40%及27.52%,主要原因在于2013年公司主要通过第三方平台(携程、同程等)进行销售且公司成立时间较短,营收收入整体较低,随着公司转变销售方式及总体营业收入的提升,前五大客户销售占比持续下降,因此公司不存在对单一客户的依赖。 4.1 资产负债率分析
公司2013年、2014年、2015年资产负债率分别为75.82%、10.79%及32.29%,总体处于较低水平,2015年较2014年小幅上升。2015年公司资产负债率提升的主要原因是公司B2C代收代付模式下,随着业务的开展,预收款项大幅提升,导致总负债额急速攀升3282.11%,因此尽管2015年公司收到C轮投资者海航旅游集团分阶段投资款,总资产增长1030.45%,但由于负债增长更快,资产负债率总体小幅提升。
4.2. 综合毛利率变动分析公司2013年、2014年、2015年综合毛利率分别23.38%、11.94%及6.87%,综合毛利率总体呈现下降趋势,2015年毛利率下降主要系公司为拓展市场对主营业务海外短租服务毛利率战略性下调,使用了零差价转租模式,同时预定酒店服务、预定机票服务、周边产品服务目前规模小,尚不足以形成规模效应。4.3. 经营活动现金流量分析
公司2013年、2014年、2015年经营活动产生的现金流量净额分别为1.72万、-318.63万、-8,720.65万,尚处于投入阶段。公司2015年经营活动现金流较2014年大幅增加301.35%,主要是因为主要是因为随着业务量的增加,三项费用大幅增加。
其中,销售费用(全部为广告推广费)增长21219.36%,2015年度达到5638.97万元,管理费用增长1592.4%,2015年达到3321.3万元,原因在于(1)公司在人才引进方面进行了大量的投入,人数由2014年几十人扩大至2015年175人,同时公司更换了新的办公地点,导致配套的人员费用、办公相关费用、租赁费用增长,该部分占比高达54%。(2)公司宣传需求增加,推出一些线下的推广活动,同时房源资源开拓需求增加,导致服务费、会议费、差旅、招待费大幅增长,该部分占比为24%;(3)公司为确保开发进度,聘请第三方的开发团队配合公司开发基础产品线的应用,导致技术服务费增加,该部分占比为11%。公司目前处于市场教育期,相关费用压缩空间有限,随着公司市场占有率提升有望形成规模效应,极大改善现金流状况。

5
行业:境外自由行住宿市场规模超900亿元,住百家在细分领域未有强劲挑战 在线短租是一种新兴共享经济商业模式。所谓在线短租是指房屋的承租人通过PC或移动端查阅及预订短期住房,与房屋所有者或经营者达成短期交易,线上平台通过房租佣金或广告费模式获利的模式。在线短租产业链上游为房东或房屋经营者,下游为有出行需求的消费者,在线短租平台通过撮合双方需求从中获得利润分成。

5.1 海外自由行市场增长+特有优势+技术成熟推动市场爆发 5.1.1 旅游消费升级,出境游市场迅速发展,带动在线短租水涨船高
随着居民生活水平的提升,出境游市场迅速发展,推动在线短租平台发展。2015年中国旅游统计报告显示,我国出境游客户达到1.2亿人次,同比增长19.50%,其中有2/3的游客选择自由行,达到8000万人次,同比增长10.43%,出境游客的人均消费高达11625元,按照《蚂蚁窝全球自由行报告》出境自由行住宿费用占比为9.7%,可知出境自由行住宿市场产值超900亿元,带动在线短租水涨船高。

5.1.2 传统酒店无法满足个性化多样化需求,费用较高,在线短租平台填补市场空间
根据pricenomics针对全美25个城市统计数据显示,在线短租公寓平均费用低于酒店公寓14%,在线短租房间平均费用低于酒店47%,具有一定的成本优势。同时短租房房源类型多样,一般提供公寓、独立屋、别墅、民宅、旅馆等多类型房源,相比酒店,短租房一般还提供洗衣机、厨房、电冰箱、电脑、热水壶、餐具、炊具等家用电器,更能满足家庭海外自由行需求,对于想要融入当地文化的自由行游客也更具吸引力。

5.1.3互联网技术成熟形成品类多样的在线产品,新生代对共享经济接受度高
我国互联网经济技术成熟,涵盖吃穿住用全领域,市场对在线消费接受度高。以线上旅游为类,市场上既有携程、同程、途牛、去哪儿等综合性B2C在线旅游预订平台,又有蚂蚁窝、穷游等UGC内容提供商,同时大型门户网站腾讯、新浪、网易、搜狐设置有旅游频道,多品类的互联网产品降低了自由行用户的行程规划难度和异地信息壁垒,加速了在线自由行行业发展。

5.2 直接竞争对手较少,且公司在关键资源上更具优势 (1)线上短租平台的兴起源于Airbnb惊人的业绩增速及资本市场对其追捧
2008年,Brian Chesky与Joe Gebbia因IDSA(美国工业设计师协会)会议为参会者提供短期住宿萌生创业想法,同年8月Airbnb上线 ;
2010年Airbnb实现700%增长,完成160万晚的租赁,纽约地区每天通过Airbnb租房数量超过曼哈顿最大酒店入住数;
2011年,Airbnb增长800%,这一年Airbnb联合劳埃德保险公司引入“房主保证计划”,保证房主获得最高达100万美元的屋内主要财产险,同年5月,获得红杉资本、Greylock、SV天使基金、Ashton Kutcher及Youniversity风投的A轮融资720万美元,6月,收购德国Accoleo,7月,获得Andressen Horowitz、DST Global、General Catalyst的B轮融资1.12亿美元,估值达到10亿美元;
2012年Airbnb线上陈列房源由12万间爆涨至30万间,在巴黎、伦敦、新加坡等地新开了11个办公室,完成400万人次订单。
Airbnb的成功让不少人看到了商机,2012年爱日租成立标志着在线短租平台正式进入中国。随后木鸟短租、蚂蚁短租、游天下、住百家、小猪短租等多家短租平台相继成立,通过三年运营,第一梯队基本出现,有望从中诞生行业龙头。
(2)住百家模式不存在直接正面竞争,且在关键竞争资源上有优势
住百家模式与竞争对手不同,不存在正面竞争。(1)住百家定位于“服务中国游客的海外短租平台”,相比HomeAway、Airbnb等海外企业更具本土市场针对性,同时避开了与国内互联网短租平台正面竞争;(2)住百家除发展在线短租外,提供一站式购买及全程支持,有效解决海外自由行“方案决策难、过程无支持、售后无保障”的痛点,业务多点支撑;(3)住百家采用C2B2C的模式,针对中国客户量身打造,同时在房东端定价权强,与现有竞争对手不同。

行业竞争关键因素主要为房源获取能力、营销能力及对房源维护、管理能力三方面。住百家具有一定的竞争优势。
(1)房源获取方面。如前文所言,公司在房源获取上形成了完整的方*论法**体系,拥有百万套特色房源,形成了较强的海外房源资源壁垒。
(2)营销能力方面。公司建立了以粉丝效应+社交模式+线上线下渠道为主的立体营销渠道,具有很强的营销推广能力,此外2015年公司引入战略投资者海航旅游系,相关资料显示2015年海航旅游系以4000万投资获得7.4%股权,同时海航与住百家还签署有协议,规定截止到2016年6月30日前,海航可继续对住百家增资1.14亿元。截止到2016年12月31日前,海航可继续对住百家增资4.39亿元,即C轮框架性协议是4.79亿,海航旅游掌握大量高端客户,同时控股凯撒旅游及途牛网,未来有望实现资源整合。
(3)对房源维护、管理能力方面。公司目前针对房东提供的房屋损害证据进行赔偿,未来将为房东购买财产保险,同时在租房收入中提取一定百分比建立保险基金用于赔付,房东保障机制较为完善,同时通过众包+培训+管理模式,整合房东、海外留学生及在地华人资源提供房屋维护、管理服务,对房源可进行较好的在地管理及服务。

6
风险提示:新兴模式有待市场检验
海外游在线短租作为一种新兴的业态,尚未成为主流的消费文化,国内仍处于市场教育期,能否最终被广泛接受仍有待时间检验;行业进入门槛不高,随着时间推移,市场竞争可能更为激烈;在线短租的交易双方为陌生人,存在发生安全事故风险;在线短租这一新兴行业的立法普遍不健全,住百家主要房源来自国外,可能存在开展业务触犯当地法律风险。互联网新业态往往需要较长的投入期,尽管公司2015年营收增长68倍,但经营净现金流为-8,720.65万,尚未盈利。
数据支持:魏也娜

新三板团队介绍:
在新三板进入历史机遇期之际,广证恒生在业内率先成立了由首席研究官领衔的新三板研究团队。新三板团队依托长期以来对资本市场和上市公司的丰富研究经验,结合新三板的特点构建了业内领先的新三板研究体系。团队已推出了周报、月报、专题以及行业公司的研究产品线,体系完善、成果丰硕。
广证恒生新三板团队致力于成为新三板研究极客,为新三板参与者提供前瞻、务实、有效的研究支持和闭环式全方位金融服务。
团队成员:
袁季(广证恒生总经理、首席研究官):从事证券研究逾十年,曾获“世界金融实验室年度大奖——最具声望的100位证券分析师”称号、2015年度广州市高层次金融人才、中国证券业协会课题研究奖项一等奖和广州市金融业重要研究成果奖,携研究团队获得2013年中国证券报“金牛分析师”六项大奖。2014年组建业内首个新三板研究团队,创建知名研究品牌“新三板研究极客”。
赵巧敏(新三板研究团队长,副首席分析师,高端装备行业负责人):英国南安普顿大学国际金融市场硕士,7年证券研究经验。具有跨行业及海外研究复合背景。曾获08及09年证券业协会课题二等奖。
肖超(新三板研究副团队长,副首席分析师,教育行业研究负责人):荷兰代尔夫特理工大学硕士,6年证券研究经验,2013年获中国证券报“金牛分析师”通信行业第一名,对TMT行业发展及公司研究有独到心得与积累。
陈晓敏(新三板医药生物行业研究员):西北大学硕士,理工科和经管类复合专业背景,在SCI、EI期刊发表多篇论文。3年知名管理咨询公司医药行业研究经验,参与某原料药龙头企业“十三五”战略规划项目。
温朝会(新三板TMT行业研究员):*京大南**学硕士,理工科和经管类复合专业背景,七年运营商工作经验,四年市场分析经验,擅长通信、互联网、信息化等相关方面研究。撰写大数据专题基础篇、行业篇等系列深度报告,重点研究大数据产业链、精准营销、大数据征信等细分领域。
黄莞(新三板教育行业研究员):英国杜伦大学金融硕士,具有跨行业及海外研究复合背景,负责教育领域研究,擅长数据挖掘和案例分析。
林全(新三板高端装备行业研究员):重庆大学硕士,机械工程与工商管理复合专业背景,积累了华为供应链管理与航天企业精益生产和流程管理项目经验,对产业发展与企业运营有独到心得。
熊斌(新三板新能源新材料行业研究员):中国科学院广州能源研究所能源材料博士,发表多篇SCI、EI论文并拥有多项授权发明专利,拥有丰富实业从业经验,对新能源和新材料行业有深刻的认识和理解。
陆彬彬(新三板主题策略研究员):美国约翰霍普金斯大学金融硕士,负责新三板市场政策等领域研究。
联系我们:
邮箱: lubinbin@gzgzhs.com.cn
电话:020-88831176
