计算机专业是一个非常热门的专业,互联网的飞速发展,离不开计算机的强力支撑。但很多女生可能对于计算机和IT类的专业都不感冒,有些家长也觉得这些专业都不适合女生,甚至有一个非常刻板的印象,就是程序猿经常加班写代码,熬夜掉头发。其实这只是IT互联网专业的一个领域:软件开发。
那女生到底适合学计算机专业吗?今天小编就跟大家一起来聊聊
女孩适合学计算机么?
现在很多计算机行业的公司的女生都比较少,导致不少人都认为女生不适合写代码。这一固化的认知,让女生在选择专业的时候,多了一点彷徨,面临了更多的压力,给女生戴上了无形的枷锁。
其实,不是这样的。
学计算机出来不一定都是做程序员,计算机行业存在很多其他就业岗位,例如 测试、产品岗位、运营运维岗位 。
有的岗位甚至于女生可能更多一些 ,比如说测试岗位,女生就很多。我认为,女生学计算机,就业也非常方便,不会受到很多就业歧视。不是说嘛,男女搭配,干活不累,很多计算机行业都是需要女孩子的。
而且女生不比男生差,所以大家要改变一个固化的观念:觉得女孩子不适合学计算机!
女孩学计算机的优劣势
优势:
1、 感性和理性并重。女生在智力上不逊于男生的,心思缜密,更善于调节自我状态。感情细腻,美感也高于男性,比如UI界面用户交互感觉、用户需求、网页设计,图形处理等方面女生往往会比男生做得更好。
2、 工作相对轻松,学了计算机,不会做那种户外、车间的工作了,也没有了烦人的应酬,大多数时间都是996。
3、 找对象容易,一个班级就几个女生,其余都男生,女孩子成了班级的香饽饽,在里边选择一个优秀的男生,估计很容易 (小编不是鼓励在校谈恋爱,只是描述一个事实哦!)

4、掌握了计算机技能, 就业渠道宽,到金融、教育、统计、财经 等行业做文职内勤类工作足够了,就业灵活性就很强了。
劣势:
年龄、生儿育女、要顾及未来的小家庭 。
做这个行业要面临工作辛苦,压力大,当然,对于事业心强的女生来说,要单独而论,而且每个行业都是有压力的,这是每个人步入工作不可避免要经历的。
总体来说,精力和体力对女生是个考验,其余问题不大。
计算机相关专业和院校
跟计算机相关的专业大概分为以下三类:
1、计算机类 2 电子信息类 3、自动化类
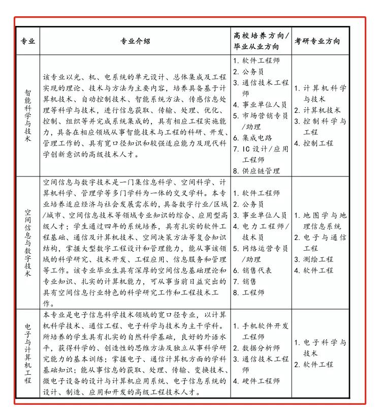
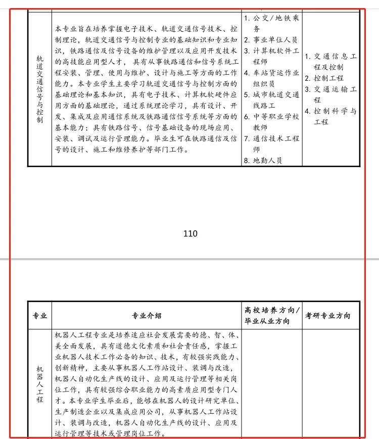
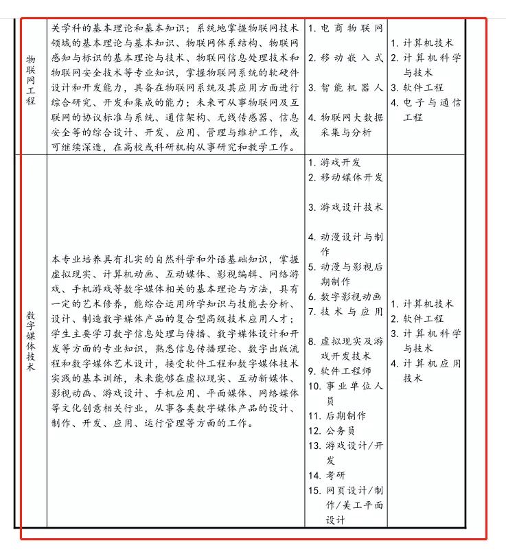
为了方便大家了解相关专业 ,给家长朋友们分享几张图 。关于 每个专业的介绍和要学什么 ,以及后期考研和就业方向 ,都有详细讲解。











另外还有 相关计算机专业院校的排名
大家也可以参考





那女生要不要选择计算机专业?
1、去“女性”化,观念先改过来
2、有兴趣
3、没有兴趣还又不知道要学什么
4、家庭条件一般般
✅如果是以上四种情况,可以考虑选择的。