你加入摇号大军了吗?随着摇号的结束,也是几家欢喜几家愁!
是不是打起了学区房的主意?就在前不久不少地区爆出天价购买学区房的一大难题花了近千万,结果啥也没捞着!
今天,学乐君将带领大家以“人和街小学为例”。从房源、对口中学、学校介绍等多个角度进行分析,让你避免学区房踩坑。
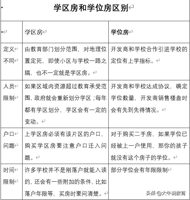
1.学区房和学位房的区别

2.人和街小学 分为5个校区,其中 三个是公办校:本部人和街、鼓楼人和街、空港新城人和街,两个是民办校:天地人和街、首地人和街。
01.本部人和街小学

重庆市渝中区人和街小学创建于1943年,地处渝中半岛。解放后由原国府路小学和张家花园小学合并,命名为“重庆市实验小学”,是重庆市的第一所实验小学。
学校简介
学校性质:公办
班级设置:6个班,每班48人左右
特色课程:书法 丹青 扎染 陶艺 围棋 游泳 美术 天文 生物
地址:重庆市渝中区人和街43号
对口中学:42中
划片参考
人和街1-43号(单),2-72号(双)、张家花园191-205号(单、双)、华富巷30号。
房源参考



本部的学区房中,人和街48号小区在售房源最多,价格适宜,可做选择。张家花园价格虽低,但仅限于一些建面极小的房,带指标的房不多,家长朋友们若想购入,需要仔细筛选一番。而金厦苑是独栋高层,大户型,总价也偏高。
02.鼓楼人和街小学

学校于2018年开始招生,属于独立的公立学校,由人和街小学进行管理。
目前, 学校已形成五校两园的教育集团化办学格局。先后与8个国家和地区的14所小学结成了友好学校。让学生从小接触多元文化,学习多国语言,培养学生的国际交流能力,搭建起通往世界的桥梁。
性质:公办
地址:渝中区四方街与解放东路交叉口
班级设置:2个班,每班35人左右
划片参考
文化街1号、31号、33号、37号、41号、48号;解放东路195号、361号、363号;凯旋路16号、巴县衙门46号。
楼盘参考



个人建议:鼓楼校区学区房中可做的选择稍多一些。解东小区属于老式住宅,金江大厦、鑫隆花园是独栋高层,如果想住家,则可考虑白象街。
03.空港新城人和街小学

重庆市渝北区空港新城人和街小学校是一所与重庆市渝中区人和街小学合作办学的公办小学。该校的建成投用,为周边片区乃至全区、全市教育注入了“新血液”,同时也满足了家长们对优质教育的需求供给。
性质:公办
特色课程:书法、绘画、AR、VR
地址:渝北区仙桃街道学成路17号
划片参考
同茂大道(桂馥大道路口至公园东路路口段)以北、公园东路(同茂大道路口以北段)以东、桂馥大道北段(同茂大道路口以北)以西。
房源参考



个人建议:从小学地段就不难想象,周围学区房都属于较新的楼盘,可考虑住家。不过总价偏低的房都是建面较小的小一室等,家长朋友们在做选择时也要考虑一下落户入读年限。
04.天地人和街小学

重庆天地人和街小学是重庆人和街小学分校,校址在化龙桥。因为其来源于本部的强大的师资力量和一流的硬件设施,是很多家长择校的关注的焦点。
重庆天地人和街小学占地40亩,教学班32个;与重庆长安房地产公司联合创办的人和长安幼儿园占地6亩,教学班8个。全校共有师生近4000人。
性质:民办
学费:8000元/学期,业主八折
班级设置:4个班,每班45人左右
特色课程:魔法、围棋、舞蹈
地址:渝中区化龙桥富华路31号
学区参考:雍江艺庭、雍江翠景、雍江悦庭、雍江御庭
房源参考



个人建议:天地人和街属于民办学校,但并不是面向全市招生。业主很多,所以剩下的名额少。除了当重庆天地业主以外,可能想进这个学校就比较难了。这边的选择虽然多,不过还是提醒各位家长,户型也是有考究的!大户型相对于小户型有优先入读的权利,如果当年名额紧凑,很有可能小户型的小业主就需要到旁边的红岩小学就读。
05.首地人和街小学

重庆首地人和街小学,是首都机场地产集团与人和街小学教育集团携手打造的一颗明珠!学校占地60亩,各类功能活动空间超过五十间,总投资约5.7亿人民币。
首地人和街小学秉承了重庆市渝中区人和街小学校的办学理念和办学模式,丰富多彩的“人和六质”课程和优质的师资团队。
性质:民办
学费:业主12000/学期,非业主15000/学期
班级设置:3个班,每班30人左右
特色课程:巧手编织、陶艺
地址:重庆市渝北区悦山路6号
学区参考
首地江山赋
房源参考

江山赋

总结:小学位于悦来片区,江山赋有高层有洋房,泳池、跑道等都有,小区配套齐全,距离轨道交通悦来站很近。不过周边地区还在发展中,生活配套不是那么齐全。
看完人和街小学为例的学区房大盘点,相信你心中也有了不少知识,在购买学区房或选择学校的时候也别忘了学乐君之前给大家支的招哦!
了解更多升学咨询、学校选择、中考政策,志愿填报估分指导等问题都可以随时留言call我。一站解决你的烦恼!
4-6年级学习交流群、中考社群,家庭教育群 。更多社群持续开放中...期待你的加入!