1,Nature新发现突破大脑屏障,攻击肿瘤!
来源:生物通
大脑是一座堡垒,还配备有阻挡危险病原体入侵的屏障。但是这个保护屏障也会带来问题:当面临诸如胶质母细胞瘤这样的可怕威胁时,这些屏障会干扰免疫系统。胶质母细胞瘤是一种致命的脑肿瘤,目前尚无有效的治疗方法。
近日,耶鲁大学的研究人员报道称,他们发现了一种新颖的方法,可以通过使免疫系统“溜过”要塞的排水系统,避免大脑的自然防御。这一发现公布在1月15日的Nature杂志上。
阅读链接:
Nature新发现突破大脑屏障,攻击肿瘤!
2,罗敏敏实验室发现脑干未定核控制运动速度、觉醒以及海马theta波
来源:北京脑

未定核神经调节肽神经元活性与动物运动速度、觉醒水平,以及海马theta波正相关
1月14日,北京脑科学与类脑研究中心联合主任罗敏敏实验室在Nature Communications杂志上在线发表题为“Control of Locomotor Speed, Arousal, and Hippocampal Theta Rhythms by the Nucleus Incertus”的文章,揭示了脑干未定核的一类表达神经调节肽(Neuromedin B, NMB)的神经元控制运动速度、觉醒以及与空间记忆相关的海马theta波。这项研究揭示了协同调控动物运动速度、觉醒水平,以及空间记忆处理的神经环路新机制。
阅读链接:
罗敏敏实验室发现脑干未定核控制运动速度、觉醒以及海马theta波
3,PNAS:人类认知能力在青少年时期迅速发展,大脑的结构-功能耦合扮演着重要角色!
来源:生物探索

结构-功能耦合的个体差异与执行功能相关
从幼年到成年,人类的大脑逐渐形成许多回路,成为一个有层次的功能系统,以实现自控、决策和复杂思维等重要行为。这些回路由白质通路(white matterpathways)锚定,进而协调认知所需的大脑活动。但是白质的发育尚不清楚。
通过绘制儿童和青少年大脑发育图,研究者发现,人类认知在青少年期间的快速发育,在一定程度上依赖于前额叶皮质等复杂脑区的结构-功能耦合的长期发展。这项工作得到了国家心理健康研究所和寿命脑研究所的支持,研究成果发表在《PNAS》上。
阅读链接:
PNAS:人类认知能力在青少年时期迅速发展,大脑的结构-功能耦合扮演着重要角色!
4,Nature 亮点丨精确预测蛋白结构可以依赖Google吗?DeepMind团队开发新型深度学习算法精确预测蛋白结构
来源:BioArt

谷歌公司深度学习方面的核心团队DeepMind,一直致力于用人工智能和神经网络技术解决不同场景下的学习问题。继围棋博弈算法AlphaGo之后,DeepMind转向了基于氨基酸序列的蛋白质结构预测,提出了名为AlphaFold的深度学习算法,并在国际蛋白质结构预测比赛CASP13(Critical Assessment of ProteinStructure Prediction)中取得了优异的成绩。
1月15日,DeepMind团队Andrew W. Senior等在Nature发表文章 Improvedprotein structure prediction using potentials from deep learning,展示了AlphaFold算法的细节和表现。
阅读链接:
Nature 亮点丨精确预测蛋白结构可以依赖Google吗?DeepMind团队开发新型深度学习算法精确预测蛋白结构
5,Cell重磅 | 美国科学院院士骆利群开发新方法,可以"原位"进行蛋白质组学
来源:iNature
1月16日,斯坦福大学骆利群及Alice Y. Ting共同通讯在Cell 在线发表题为“Cell-Surface Proteomic Profiling in the Fly Brain Uncovers Wiring Regulators”的研究论文,该研究开发了一种特定于细胞类型的时空解析方法来分析完整组织中的细胞表面蛋白质组。果蝇嗅觉投射神经元(PNs)细胞表面蛋白质组的定量分析揭示了从发育PNs到成熟PNs过渡过程中接线分子的整体下调和突触分子的上调。
蛋白质组指导的体内筛选确定了20个调节神经回路装配的细胞表面分子,其中许多属于进化保守的蛋白家族,这与以前神经发育没有联系。遗传分析进一步表明,脂蛋白受体LRP1可自主控制PN树突的靶向作用,从而有助于形成精确的嗅觉图。这些发现凸显了时间分辨的原位细胞表面蛋白质组学谱分析在发现大脑连线调节剂中的作用。
阅读链接:
Cell重磅 | 美国科学院院士骆利群开发新方法,可以"原位"进行蛋白质组学
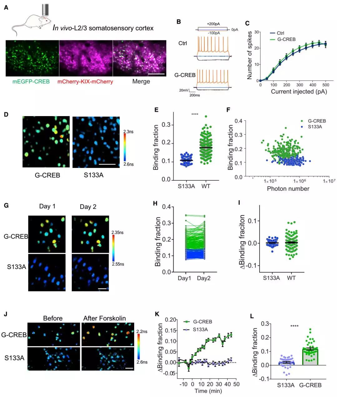
6,【Neuron】相得益彰!新sensor实现钙信号与CREB信号的同时成像!
来源:和元上海

感觉皮层2/3层神经元中CREB活性的在体检测
在神经元中,与神经活性密切相关的转录因子之一便是环磷酸腺苷反应元件结合蛋白(CREB)。CREB介导突触可塑性,参与学习、记忆等功能。因此,如果能够实现单细胞水平的CREB在体成像,我们便可深入解析环境信息如何对神经元转录动力学产生影响。
2019年12月26日,《Neuron》杂志在线刊登了马克斯·普朗克佛罗里达神经科学研究所Ryohei Yasuda研究组的最新重要工作,他们开发了两种基于荧光共振能量转移(FRET)的CREB指示剂。通过这种指示剂,他们可实现神经元活动水平和转录水平的同时成像。他们发现,皮层神经元活动水平和转录水平之间的关系受机体的感觉经历调控。该研究拓宽了神经元成像领域的应用广度,极大促进了神经科学领域的研究进展。
阅读链接:
【Neuron】相得益彰!新sensor实现钙信号与CREB信号的同时成像!
7,左脑vs.右脑:大脑半球的功能非对称性对创造性思维的影响
来源:西大心理

大脑半球偏侧化与视空创造性
迄今存在两种观点:一是创造性思维是右半球优势加工的体现;二是左右半球交互促发创造性思维。尽管创造性领域的研究者常会选择其一论述探究发现,但如何辩证看待半球交互与创造性思维的关系仍然缺乏足够的实证研究。
本研究拟利用静息态功能成像数据,从个体差异的视角探索双侧半球的交互模式与创造性思维的关系,且考察了两种典型的创造性加工任务:视空创造性和言语创造性。本研究利用基因-脑-行为(GBB) 数据库中502名大学生的结构和静息态功能数据以及多种测量工具获取的创造性思维得分,采用多变量预测模型和交叉验证的方法探测半球分化和整合指标对视觉空间发散性思维和言语发散性思维的预测效果。
研究表明视空创造性能力更多依赖于右半球加工,而言语创造性更依赖于左右大脑的协同加工。此外,该研究在一定程度上支持了创造性思维的半球交互模式取决于任务加工方式。成果近期发表在《Neuroimage》杂志上。
阅读链接:
左脑vs.右脑:大脑半球的功能非对称性对创造性思维的影响
8,手术治疗鼻咽癌放射性颞叶损伤临床疗效分析
来源:中国神经精神疾病杂志
研究评估外科手术治疗对鼻咽癌放射性颞叶损伤的临床疗效。结果:术后头痛、肢体乏力、癫痫等症状完全改善或无再发。在术后6个月头颅MR中,20例颅内占位效应明显缓解,7例患者因非手术侧放射性病灶进展而再次出现占位效应;术后6个月患者的KPS评分明显高于术前,差异有统计学差异(Z=-4.437,P<0.01)。结论:对于保守治疗无效,炉内病灶占位效应明显的鼻咽癌放射性颞叶损伤患者,手术治疗可以明显缓解颅内占位效应,改善症状,提高生存质量。
阅读链接:
论著|手术治疗鼻咽癌放射性颞叶损伤临床疗效分析
前文阅读
1,脑科学日报|Nature子刊:识别偏头痛脑与遗传的标志物
2,脑科学日报|通过深度学习预测大脑年龄揭示了相关的基因变异