北辰区是天津市下辖的市辖区,是天津环城四区之一,位于中心城区北部,旧称北郊,辖6个街道、9个镇。面积约478平方公里!距天津中心城区5公里,距天津滨海国际机场26公里,距北京市区110公里。
北辰区是环城四区中外环线以内占比最大的一个,未来的发展,相对来说,机会点也会更多。
2017年北辰区被国家卫生计生委
评选为首批国家级健康促进县区
2016年北辰区被国家发改委评选为产城融合示范区
全天津只有北辰一家
2013年获全国平安铁路示范市县称
2017年荣获全国社会治理创新优秀城市荣誉
2018年获得首届天津市文明城区荣誉称号
... ...
今年,北辰区上榜2018-2020的全国文明城市提名城市,要知道,全国文明城市是中国大陆所有城市品牌中含金量最高、创建难度最大的一个,是反映城市整体文明水平的综合性荣誉称号,是目前国内城市综合类评比中的最高荣誉,也是最具价值的城市品牌。可见北辰区的实力不容小觑。
一直以来,被大家戏称为“天津郊区”
其实早已发展到能与市内六区媲美的程度
发展规划、设施配套、环境建设都在稳步推进
北辰未来的规划更是逆天!

一直以来,被大家戏称为“天津郊区”
其实早已发展到能与市内六区媲美的程度
发展规划、设施配套、环境建设都在稳步推进
未来的规划更是逆天
交通建设逐步完善
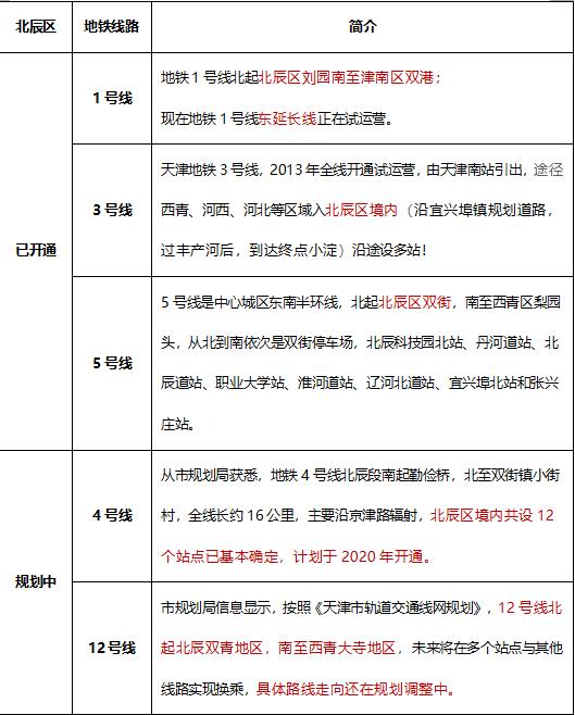
北辰区有6条地铁线路规划,除了目前已经运营的1号线、3号线和5号线和试运营的1号线东沿线,未来还规划了2条线路,地铁的建设必将为北辰的就业和房价升值带来众多利好。

在道路交通上
北辰区计划未来三年实施
北辰西道西延、武静公路拓宽、津围公路拓宽
总里程36.5公里,投资约38亿元

京滨城际铁路拉开序幕,北部新区站点定名北辰站
近日,从相关网站获悉,京滨城际铁路桥梁上部结构施工正式拉开序幕。该线路全长171.7公里,共设9站。起自北京城市副中心站,与京唐城际铁路共线至宝坻南站,自宝坻南站,经过宝坻、武清、北辰、东丽区至滨海海新区滨海站。北部新区站现正式定名为北辰站,位于北辰区。京滨铁路建成通车后,北京直达天津滨海新区只需大约1小时。

其中,北部新区位于天津市 中心城区北部,规划总用地约105平方公里,定位为服务型、科技型、生态型新城区。东临津蓟高速,西临津围快速路,南临永金水库,北临永定新河。
规划总用地面积约105平方公里,北辰区71平方公里,东丽区34平方公里。按照轨道交通规划,未来3号线和7号线的首末站都将与京滨城际铁路北部新区站无缝接驳,该站点也将成为天津北部的一个交通枢纽,实现与市区各板块更快速连接。

京滨城际铁路实现京津冀三地的快速连通,北辰站成为连接天津市区的重要枢纽。未来,京滨城际的建成,将给北辰区的发展创造无限可能,将给北辰人的生活创造更多便利,也将为北辰经济发展创造更多机遇。
北辰楼市,群雄布局
自2014年金侨夺得天重地块、2015年金地铁东路地块之后,2016年恒大、正荣、中储、融创、路劲、华北集团6大家先后北辰夺地,八大房企也成功布局北辰,到如今群雄格局的北辰楼市,天津北部板块运动频繁。北辰191亿土地金,扛起半壁江山。
从贝壳找房平台我们可以了解到北辰区新房的均价:

对于二手房,北辰区11月二手房均价 19817 元/m²

近两年,天津市内六区宅地资源日益稀缺、价格居高不下。楼市供需双双外溢,购房者和房企都逐渐将目光投向日渐成熟的环城居住板块。在环城四区中,北辰横跨市区北部,拥有最广大的环内土地资源。并且,由于与之相邻的红桥、河北等板块无论地价还是房价都远低于市区南部的河西、南开,北辰楼市的价格优势得以长期保持。
不断加强医疗卫生建设
天津市儿童医院
天津市儿童医院,经过几十年的发展壮大,已经成为天津市唯一一所三级甲等综合性儿科医院。它集医疗、教学、科研、预防、保健、康复为一体,是我国儿科医疗保健中心之一,其服务辐射华北地区。
北辰医院
北辰医院坐落在天津市北辰区京津公路北医道7号,始建于1963年10月,是全区唯一一所集医、教、研为一体的国家三级综合性医院,也是全区唯一一所国际救援中心网络定点医院,是天津市交通事故网络定点医院和爱婴医院,农村合作医疗保险定点医院,2000年成为天津市首批医疗保险定点医院,北京同仁眼科远程会诊中心。是天津医科大学、天津医学高等专科学校、天津生物工程职业技术学院的教学医院。
天津市北辰区中医医院
天津市北辰区中医医院成立于1989年,地处北辰区政治、经济、文化中心,是一所以中医特色为主,中西医结合的“三级甲等”中医医院,天津中医药大学附属医院;医院连续多年被评为“天津市文明单位”、“天津市卫生红旗单位”,曾荣获“全国卫生系统先进集体”荣誉称号;现为天津市“120急救指挥中心站点医院”、“交通事故急救定点医院”。
另外,北辰区新中医医院选址已确定,规划建设地点位于东纵快速路辰泰桥下东南侧秋怡家园片区,四至范围:东至姚江路,南至淮河南道,西临养老中心用地, 北至淮河道。目前中医医院的新建工作已经启动。
北辰经济全方位发展
北辰还有一个地方不得不提
北辰经济技术开发区
“全国最具竞争力开发区百强”,开发区吸引了26个国家和地区500多家企业到此投资。其中世界500强企业25家,平均每亩土地税收贡献突破30万元。

还有他们也是北辰的骄傲
经济技术开发区核心区
坐落京津快速路以东,引进了世界500强德国西门子、美国O-I集团和小巨人领军企业长荣股份等一批知名企业。
滨海国家自主创新示范区北辰科技园
位于津围公路两侧,聚集了天士力、LG、瑞士ABB、德国采埃孚、中国中车等一批大型企业集团。
医药医疗器械工业园
是天津唯一一家以医药医疗器械产业作为功能定位的园区,先后吸引中新药业、凯镛药业、陕药集团、九州通医药物流集团等多家大型医药生产及配套企业落户园区。
陆路港物流装备产业园
是天津唯一公、铁、海、空“四位一体”的现代物流基地,已引进中储股份、陆交中心、美安物流、嘉民物流等著名企业落户运营。
国家新闻出版装备产业园
是目前国内唯一一个以新闻出版装备为特色的产业园区,园内已吸引了长荣-海德堡、中荣印刷、健豪云印刷等知名印刷出版企业。
关注民生与生活,文化建设协同发展
北辰的发展不仅体现在以上内容中,同时还体现在民生福利建设与生活环境建设中。北辰区又添一大型天然氧吧—双青公园、提升城市载体功能、加强水土污染防治,完善休闲娱乐建设,丰富居民娱乐生活。
未来的北辰区必将更加繁荣富强
让我们共同期待!