随着社会的进步,妇科疾病越来越被女性朋友们重视。据相关数据显示,妇女炎症患病率达83% ,已婚的达90%,这些炎症很难根治,也易复发,所以关于女性生殖保养用品市场鱼龙混杂。

于是,一个目标致力于做全球第一私护品牌——“由爱集团”诞生了。然而,这个号称具有多项专利、表面光鲜亮丽的公司背后又有那些不为人知之处呢?为何网上有许多消费者对其产品频频质疑?它的制度又是否真如被媒体报道那样涉嫌传销呢?
集团背景,前世今生
据官方介绍,由爱集团成立于2004年,是一家集研发、生产、销售于一体的综合性现代科技集团公司。集团旗下拥有美容专业线产品:生殖美疗、护肤品、眼球抗衰等养生产品,健康减肥、保健食品、丰胸产品、祛妊辰纹产品、高端内衣、高科技美容仪器等近1000多个单品。

“由爱集团”旗下公司众多,例如江苏由爱地尔生物科技有限公司、广东美康联供应链管理有限公司、欧迪玛(湖北)生物科技有限公司,由爱(广东)生物医药有限公司,上海由爱化妆品有限公司、无锡丽凯化妆品、无锡香蔓丽尔美容管理等公司。
经查,由爱(广东)生物医药有限公司于2018年9月份成立,注册资本1000万元,实缴0元,在今年的6月份,还因为通过登记的住所或者经营场所无法联系的原因,被列入了经营异常的名单,至今还未被移出。
主打“欧迪玛”这个品牌的企业是江苏由爱地尔生物科技有限公司,经查,该公司于2016年3月份成立,注册资本1000万元,股东有郭东军,周*荣大**。
目前,由郭东军担任法人代表的由爱(广东)生物医药有限公司,江苏由爱地尔生物科技有限公司,上海由爱化妆品有限公司的实缴金额都是0元。

事实上,产品“欧迪玛”也并不是横空出世的,它的前生叫“兰若优”,在女性健康行业里已有11年,在网上可以搜索到相关资料。据说,董事长郭东军最初在创立这个“兰若优”这个牌子是因为他母亲的病,之后他便想要做一种对女性妇科疾病预防和治疗的安全科技产品。最终,他的母亲延缓了衰老的同时还对所有的附带妇科疾病彻底解决,因此兰若优的宫廷秘养和生殖抗衰系列产品正式诞生。

在2016年,由爱集团顺势加了一把火,推出了欧迪玛爱她凝露系列产品,这款产品立即火遍全国。在这样的背景下,由爱集团凭借开发的“妇科抑菌和避孕凝胶”科技创新项目,获得“发现·2017科技创新发明成果”荣誉称号,董事长郭东军被授予“发现·2017科技创新先进个人”荣誉称号。
那么,这个系列产品果真如它宣传的那么好吗?

郭东军
系列产品,效果非凡?
据宣传材料介绍,欧迪玛系列产品是集团公司重点打造的明星项目,这系列产品共有五款类型,可以来治疗困扰多数的女性疾病。
这五款产品分别为:1.欧迪玛爱她凝露,2.欧迪玛抑菌凝胶,3.欧迪玛抗菌洗液,4.欧迪玛巴氏染色液,5.欧迪玛巴氏染色液HPV初筛型。

这些广告宣传得都好似有妙手回春的能力,但这些产品的真实效果真的有那般神奇吗?我们先具体来看一下这个“爱她凝露”。
据统计,我国因为意外怀孕导致堕胎的每年会达到一千多万人,除了避孕套,很多人会选择避孕药的方式避孕。虽然这种避孕方式相对安全,但是副作用无穷,对女性伤害很大。就在这样的背景下,爱她凝露出现了,这种新型的避孕方式,到底有什么样的优势呢?

下图所示则为它治疗女性疾病的主要功效:

据了解,被称为能“调理治疗妇科疾病”的是 “欧迪玛抑菌凝胶”、“欧迪玛抑菌洗液”、“爱她凝露”三种产品,“欧迪玛抑菌凝胶”、“欧迪玛抑菌洗液”取得的卫生许可证是【粤卫消证字】(2018)第8009号,生产商是广州格林沃尔生物医药技术有限公司;“爱她凝露”取得的卫生许可证为【浙卫消证字】(2018)第1678号,生产是杭州爱光医疗器械有限公司,以上三款欧迪玛产品使用说明书上并没有直言能治病。
然而,《市场周刊》在前段时间曝光了这样一件事,在今年举行的某次大会上,来自江苏的黄女士自称因使用欧迪玛系列产品治好了困扰她十年的霉菌性阴道炎,来自湖北的一位女士自称因使用欧迪玛系列产品治疗好了她的子宫肌瘤……
虽然说江苏由爱地尔生物科技有限公司打出的噱头是欧迪玛系列产品能治愈大多数的妇科疾病,但这些消毒产品真的能治病吗?对此,卫计委一名负责同志肯定的回答:“消毒产品不是药品,是绝对不能治病”。
业内人士认为,就针对妇科凝胶来说话,是否是可以治疗炎症。答案是可以的。并且是的确是可以起到一个清洁护理,排毒的功能,但是充其量就是到宫口。因为凝胶整体只能到宫颈口的位置,然后通过推入的方式,把凝胶推入阴道内,最多就的覆盖在宫颈口。而类似子宫肌瘤啊,盆腔炎什么的,肯定是没有作用的。其次,刚刚说的所谓的“消字号”。这类型产品只需要通过市一级的卫生部门就可以申请备案,而且对产品成分,安全性等不会有特别高标准的同时,不具备任何治疗功能,因为正如产品批文所说,就是一个抑菌产品。
而与“消字号”对比的,不得不说“械字号”,这个就是属于医疗器械,一般属于二类医疗器械,例如子粲医疗器械专营店售卖的邦尔洁高效单体银的凝胶,这类型的凝胶,批文就是属于二类的医疗器械,医疗器械的批文必须通过省一级的食品药品监督管理局报备与申请通过的同时,还必须拥有足够的临床治疗时间,才可以批准吧。具备明显功能与功效,这类的产品,就是可以有功能,就可以保证治疗效果。

总而言之,无论是什么消毒产品都不能治病,根据《中华人民共和国药品管理法》第四十八条规定以非药品冒充药品者按假药论处。
奖金制度,模式涉传
在这样一个电商、微商发展的时代,由爱集团也开始了它所谓的新零售模式时代。它通过发展人员建立团队进行销售,而发展人员却是通过对产品的虚假宣传来推介的。

接下来,我们就来看看由爱集团的新零售模式。
加入欧迪玛0.00分为四个等级:两个会员,两个代理。黄金会员:黄金会员需要3950元,并且公司送25盒价值3950元的产品,金牌会员分享一个金牌会员,系统会自动秒到2300元的佣金;金牌会员分享一个铂金代理,系统会自动秒到4600元的佣金;金牌会员直接分享15个黄金会员,会自动升级为县级代理,总佣金是34500元。
那么佣金是怎么来的?赚差价!如果你现在是黄金会员,那么你分享的黄金会员,他的首次拿货等于你的二次补货,这之间存在一个差价,拿零售价188元的私护凝胶举例:(158-66)*25=2300.这个就是赚的钱。
若你分享了一个铂金会员,也是赚差价,它的首次拿货价158减去你的二次补货价66等于92元的差价,再乘以铂金会员的拿货数量就是92*100=9200元。就是说你本来分享一个铂金会员可以赚9200元,但是由于你的级别太低,公司规定只能那一半,所以就是4600元。
如果你分享了15个黄金会员,总业绩达到59250元,那么你的总佣金就是:2300*15=34500,提现秒到。如果你是一个黄金会员,一星期谈成一个黄金会员,一个月可以谈成4个,那么一个月就可以赚2300*4=9200元。
一旦成为金牌会员后,公司配送给25盒产品,首次拿货价158元/盒,二次拿货价66元/盒,每发展1个金牌会员奖励2300元,发展1个铂金奖励4600元,发展15个金牌会员自动晋升为铂金会员。
成为铂金会员后,首次拿货价也是158元/盒,二次拿货价66元/盒,发展1个金牌会员奖励2300元,发展1个铂金会员奖励9200元,发展1个县代奖励23310元,发展3个铂金会员自动晋升到县级代理。
成为县代后,首次拿货价108元/盒,二次拿货价50元/盒,发展1个金牌会员奖励2700元,发展1个铂金会员奖励10800元,发展1个县代奖励32190元,发展10个县代自动晋升到市代。
最终市代会员投资72万元为核心董事,购买产品20000盒,36元/盒,旗下所有会员都从市代拿货,市代拿旗下无限代差额部分和3.3元/盒推荐奖。
那么该如何加入呢?据经销商小陈介绍,一开始必须先注册会员,而注册会员时上一级会发给会员一个他的二维码,扫码后进入一个界面实名注册。成为会员后才能招收代理,线下发展销售中所产生的收益,显示的都是积分,当会员把积分提现时总共需要缴纳1%提现费,10%管理费,4%税收,余下都是你可以到账的现金。简而言之,你推人推的多,你获得的利益也越多。

另外一点,小陈表示当会员升级到了县级以上,还会有更多的奖励和福利。




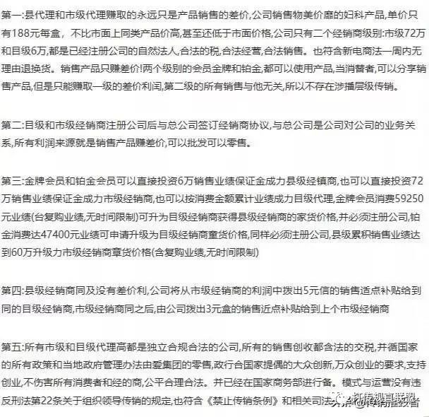
附另外一个版本的制度介绍:

维权声声,重蹈覆辙?
由爱集团声称旗下产品“爱她凝露”为全球首款液体避孕产品,却有网友质疑说在之前其实已经出现过同类的产品,由爱集团并不是头一家。早在1989年,来自美国的生殖健康注册品牌——丽润爱,采用高科技生物制备技术成功研发出一种可溶性杀菌灭毒避孕保健凝胶的品牌。
在百度贴吧上,我们也可以看到这个传说中避孕效果极好的爱她凝胶,大多数人冲着他效果买它,却反而怀孕了。
调查发现,一位相关产品的消费者在使用该产品却怀孕后,将B超单发在他们的群里想要讨个说法被踢出群,公司高层说,要么生下,要么打掉;另一位消费者表示,结婚十几年没有过意外,但是用了一次这个产品,导致怀孕,最终以药流的方式解决;另有多数消费者表示在怀孕后,公司不理会不作为,无奈之下进行投诉;还有一位自称代理身份的网友站出来表示产品就是有问题的,但他不希望自己昧着良心赚钱。


宣传问题说完,我们在说说产品本身的问题。如今在网上,有众多的网友发表对其产品的评论,她们纷纷表示轻则用完脸上长痘、长斑,重则阴道内频繁出现血,性接触后也会出血。


对于这款产品,黑龙江中医药大学附属第一医院妇产科的杨医生表示欧迪玛抑菌凝胶这类药物属于保健性质的女性外用的药物,一般情况下不建议经常的使用,如果有妇科炎症可以去正规的医院妇科检查,根据检查结果对症消炎治疗即可。外用的药物经常使用可能会破损你阴道环境平衡,导致菌群失调的症状,保健性质的药物一般没有宣传的那种神奇的效果,而且使用不当可能会引起细菌感染的情况,平时多注意个人的阴部卫生即可。

最后,我们再来总结一下有关欧迪玛与由爱集团的四点问题,第一,此公司宣称的9项发明专利,基本上都是外观专利和实用新型专利,而关于产品本身的功能成分根本没有专利提供;第二,如果产品宣传可以避孕,那它就必须是医疗器械类,也就是械字号产品,但是这个产品是消字号;第三,很多女性朋友使用后怀孕去投诉,产品质量存在一定问题;第四,对于由爱集团所谓新零售模式,《市场周刊》认为,其模式涉嫌传销。

早在2016年,一个名叫“妇宝宁”的产品被央视曝光,当时贵州警方通报破获一起涉及12.78亿资金的特大网络传销案,传销组织借“微商”之名、通过朋友圈推销一款名为“妇宝宁”的女性私护领域的产品发展下线,涉案金额12亿,人数多达6万。

据其奖金模式介绍:每个人只要支付了最低4030元的入会费,便成为了公司会员,进入了所谓的“家庭”当中,而“家庭”分为四个级别,刚加入的成员是在第一级。每当有新成员加入时,这个第一级“家庭”里最先期加入的组长,便可拿到奖励,而当家庭成员达到15人时,组长便成功晋级下一级别,并可拿到共计4000元的晋级奖励。晋级后,组长的身份便又成为了组员,若在第二级再次拉满十五人成功晋级,第二组组长便可得到4万元奖励又成功进入下一级。而在第三组中,奖励甚至高达40万。
值得一提的是,我们发现在“妇宝宁”传销组织中备受推崇的“家庭模式”制度,与我们上述介绍过的由爱集团的“会员制度”有不少相似之处,都是最初发展15个会员然后晋级到下一个级别,到了下一个级别乃至下下一个级别,仍需要发展会员加入。
后记
现在市面上的私密产品多不胜数,价格有高有低,品质有优有劣,渠道有繁有简,可谓五花八门、良莠不齐。乱象下,某些宣称能治愈大多数的妇科疾病的消毒产品,也一定不会再继续相安无事下去,而在未来,由爱集团还将走上一条怎样的发展之路?对此,头条资讯平台将继续保持关注。
文章来源:头条资讯平台
转载声明:请遵守CC协议,转载不注明来源上黑名单