
万万没想到,曾经最基础的房屋交付,如今似乎成了房企们的老大难。
2022年已经过去了8个月,作为经济发展支柱产业之一的房地产,并没有像开年很多人预测的那样,随着相关政策的放宽,实现迅速回暖。
实际情况是,房贷利率从4.4%降到4.25%,再到现在的4.1%,各地不断提高公积金*款贷**额度,添加三孩优惠、降低首付比例和接力贷等措施,也依旧没能挡住房地产的颓势。

图片来源:国家统计局
一年时间,房地产开发景气指数从100.97一路跌到95.26,房企开发资金到位情况,也从去年1-7月的18.2,变成了今年同期的-25.4,1-7月的商品房销售面积和销售额情况也均出现了超过20%的同比下滑,土拍方面也变成了由国资来托底。
剧情演成这样,有疫情的锅,有经济大环境的影响,当然也少不了 房企自身的原因 ——大把将购房者信心打得稀碎的烂尾项目,正在逼着各个地方出台纾困政策,立军令状,“一对一”保交楼。
不仅如此,能否完成交付还反映了房企在这两年高压的“优化”过程中,是不是真的有在转型,以往诟病的高负债运转模式是否有改善等等,信息量很大。
保交楼,已然成为了衡量房企实力的新标杆。

交付困难 多地出台纾困政策
前阵子河南多地出现烂尾问题,闹得沸沸扬扬,其中不乏一些网红盘,甚至是与当地人才政策相挂钩的楼盘,迅速占领了热搜。
而根据后来第一财经的报道,出现这类问题的不止河南地区,实际上还包括山西、湖北、广西还有陕西等多个省份。
问题比较严重,钱砸进去了,房子拿不到,一下子加速到了人房两空的窘境,部分业主甚至选择用停贷来倒逼开发商动工。
但是,实话实说,2021年开始房企自己有三道红线,银行有两道红线,加在一起导致的“优化”力度前所未有,接着又遭到了今年上半年疫情反复所带来的夹击,也是一脸懵,仅靠自身恐怕很难快速解决问题。
华尔街新闻报道,据高频数据显示,8月1日到8月21日,30大中城市的单日平均商品房成交套数为3422套,环比下滑10.85%,其中二线城市最为严重,直接跌了20%,而据分析, 究其原因就是因为停贷这事在中西部二线城市中比较多发,影响了成交情况。
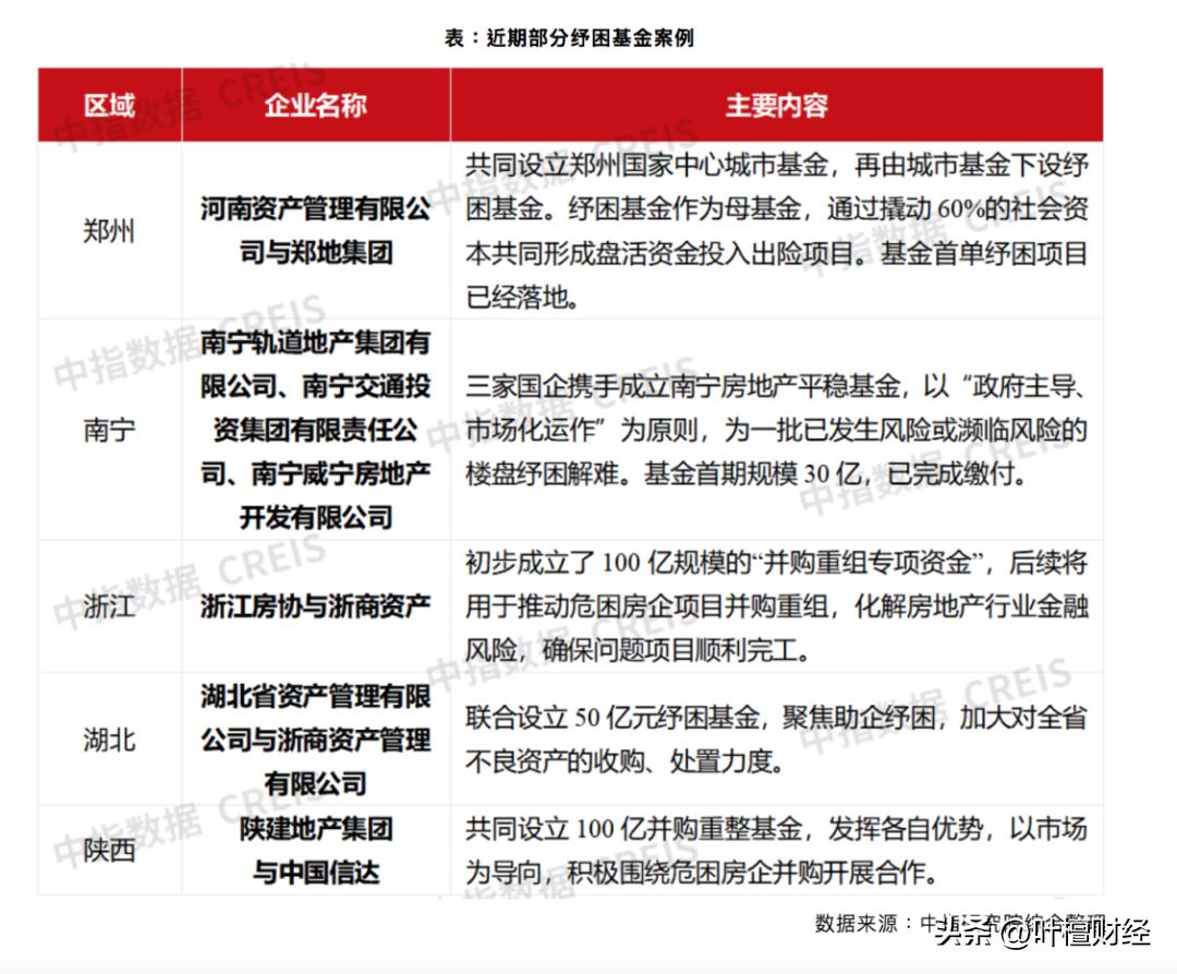
为了解决问题,各地开始扎堆释放对房企的纾困政策,帮房企缓解资金问题,第一财经报道,8月15日石家庄就召开了全市房地产市场平稳健康发展座谈会,至少有5家房企和2家银行参会,而在此之前,宁波、合肥和咸阳等地也均有召开过此类会议。

图片来源:澎湃新闻
部分地区设立了纾困基金,试图搞定问题楼盘,还有不少地方直接把项目和相关领导挂钩,比如咸阳那边的住建局,一个科室帮扶一家问题企业,花样繁多。
保交楼,甚至首次进入了中央政治局会议内容,国家对这事的态度,可见一斑。
然而,以上纾困方式都算是“外力”, 保交楼这个事情最关键还是要看房企自身实力是否过硬,不然纾困基金再多,政策给地再好,也只能是杯水车薪。

保交楼 主要看房企有没有实力
好在,有志房企在这件事上还是很积极的。
8月30日,金科就召开了“保交楼”专题会议。同时,根据乐居房情报的统计,不少在郑州的房企,包括龙湖、华瑞、万科、中海以及金科等,都在有意识地进行提前交付,有提前30天的,也有提前多达5个月的,非常卖力。
开头说了,保交楼并不是盖好一栋房子那么简单, 这反映了房企在这两年里转型、负债等等方面的成果。
这里就拿金科举例 ,今年3月发布的“2022中国房地产百强企业”榜单里,金科排名16位,它算比较老牌的房企了,已经连续18年进入百强,在23个省市自治区里累计开发了670多个项目。
根据克而瑞的数据来看,上半年销售操盘面积排11,销售额排19,各方面都算是全国TOP20的房企。
但即便如此,上半年由于疫情和大环境等多方面影响,表现不如预期,从近日发布的半年报来看,营收为313.22亿元,同比减少28.77%,归属于上市公司股东的净利润则为-14.36亿元,可见影响还是很明显的。
不过,公司及所投资公司实现销售回款536亿元,回款率超过100%,而经营活动产生的现金流量净额持续为正,且同比增加247.2%,体现了进一步提升的抗风险能力。
这与金科很早就开始了转型升级,或者说多元化发展脱不开关系。金科的代建业务很亮眼, 今年6月,即便有疫情等因素影响,上海康桥代建项目仍实现开盘当日劲销33亿元,去化高达90%,可见金科在代建方面的功力。目前其代建业务重点布局华东及大湾区等地,其中上海、南京、深圳、惠州等一二线城市项目占比高达52%。
而根据中指院的数据显示,2017年到2020年代建业务的净利润率水平一直在提高,2020年已经超过25%,高过了传统业务10个百分点不止,是提升盈利能力的利器。
除了代建, 金科的轻资产业务也开始具备一定规模,服务和商业都在持续高质量发展,金科商业甚至还率先在行业发布元宇宙商业产品体系——金META。
至于房企非常怕提及的债务问题,目前金科的债务已经由上年末的806.10亿元压缩至673.68亿元,效果非常明显,同时债券展期也获得了多方支持,而且金科本身也在积极谋划引进战略投资以及争取地方纾困资金,债务方面是总体可控的。

有稳定的发展,有可以持续“造血”的多样化业务,才能保证交楼, 今年上半年,金科交付了98个项目,体量达到626万平米;其中,仅住宅就有32693户,散布全国47个城市。另外,上边提到提前交付的问题,金科也在其中,而且其提前交付项目多达49个。
换句话说, 金科有一半的项目都进行了提前交付,纵观现在的房地产大环境,这一点很了不起。
以上,本来最为基础的交楼现在已经成了房地产行业的年度大戏,各地也为了能够稳民生稳经济,不断出台政策确保大批业主不会落得个房财两空的境地,然而这个问题最核心的,依旧是房企自身接下来要怎么做。
不是说所有房企都得像万科、金科、龙湖这样提前交付, 但是千万别摆烂,毕竟一套房子对于很多家庭来说,就是全部了。
(免责声明:本文为叶檀财经据公开资料做出的客观分析,不构成投资建议,请勿以此作为投资依据。)
-- END --