2020年《涉税服务相关法律》教材,因为依据新颁发的民法典,把多个章节进行了调整,所以较去年相比教材页数由507增加到556页。
所以提醒大家,要结合东奥陈小球老师的教材变化分析指导进行提前准备。
在直播正式开始前,陈小球老师积极地和学员们进行了互动,并提示大家2020年的考试教材明显增厚,这些变化无疑都在告诉我们,一定要谨慎对待考试,认真备考。

对于初次学习税务师《涉税服务相关法律》的小伙伴,要对税务师考试教材有一个知识框架,大家可以把考试教材分为三编,分别是:
- 行政法律制度
- 民商法律制度
- 刑事与监察法律制度
尽管新民法典自2021年1月1日实施,但《涉税服务相关法律》考试教材上已经根据新民法典做出了相关变化。
另外,可以预计的是,关于民商法律制度所占的考试分值只会增加不会减少。

关于合格分数
《涉税服务相关法律》这门课程,绝大多数年份的合格分数是84分,在极个别年份,比如2003年因为SARS疫情的原因,当年的合格分数就是80分。
那么,尽管今年受肺炎疫情影响,且无法确定合格分数,但希望各位考生们也要高标准要求自己,朝着84分去努力。

- 多选题要慎选
- 综合分析题是用不定项选择题的方式去考查的
近3年各章节所占分值
各位考生请注意:屏幕上标黄的内容为考试的重点(即第六章、第七章、第八章、第九章、第十三章、第十四章和第十八章),即所占的分值比较大,大家在备考时要认真复习。




提示:
1.新颁发的民法典影响最大的是7-10章。
2.第10章(婚姻家庭与继承法律制度)、第15章、第16章、第20章是2019年才开始在考试中出现的。
3.第11章和第12章,从全书的分值分布情况来看,是复习性价比最高的两章。
4.第三编离我们的生活比较遥远,所以在理解上会比较困难。新增的第20章,与之前新增的章节不同的是,它的考试分值会相对多一些,它“稀释”了第19章的分值,与第19章此消彼长,像压跷跷板一样。
民法典的影响
民法典对2020年税务师《涉税服务相关法律》考试的影响,首先影响的就是考试大纲。
其次是民法典影响了7、8、9这几个重要章节。所以考生一定要重视起来。


教材页码具体变化章节
陈小球老师根据近两年真题,计算出了分值较大的章节,具体落实到页码上,可以让考生对重要章节有一个整体的把握,大家一起看看吧。


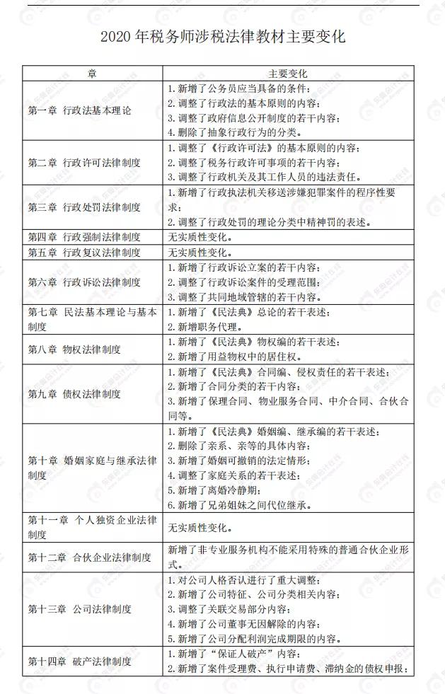
各章节具体变化分析指导

注:以上内容由东奥教研团队提供
学习相关问题备考须知
陈小球老师的课程会默认考生为零基础或者基础比较弱,大家可以借鉴、参考。
学习进度安排

考生常见问题

税务师VS注会

618活动正在进行中,感兴趣的小伙伴点击小奥首页下方菜单详细了解哦。


丨本文由东奥会计在线(ID:dongaocom) 原创发布,若须引用或转载,请务必与我们联系并在文首注明以上信息。未经过授权擅自转载者将被依法追究法律责任。
⊙东奥会计在线 保留所有权利。