网贷行业在今年以来经历了一段严酷的时期,无论是p2p、现金贷还是消费贷都遭遇了来自监管方面的压力。那么,从去年“141号”文件发布以来,现金贷如今的现状都怎样了呢?我们或许可以从新流财经发布的一份20家曾经的头部现金贷平台的现状可以了解下,当然仅仅限于了解...

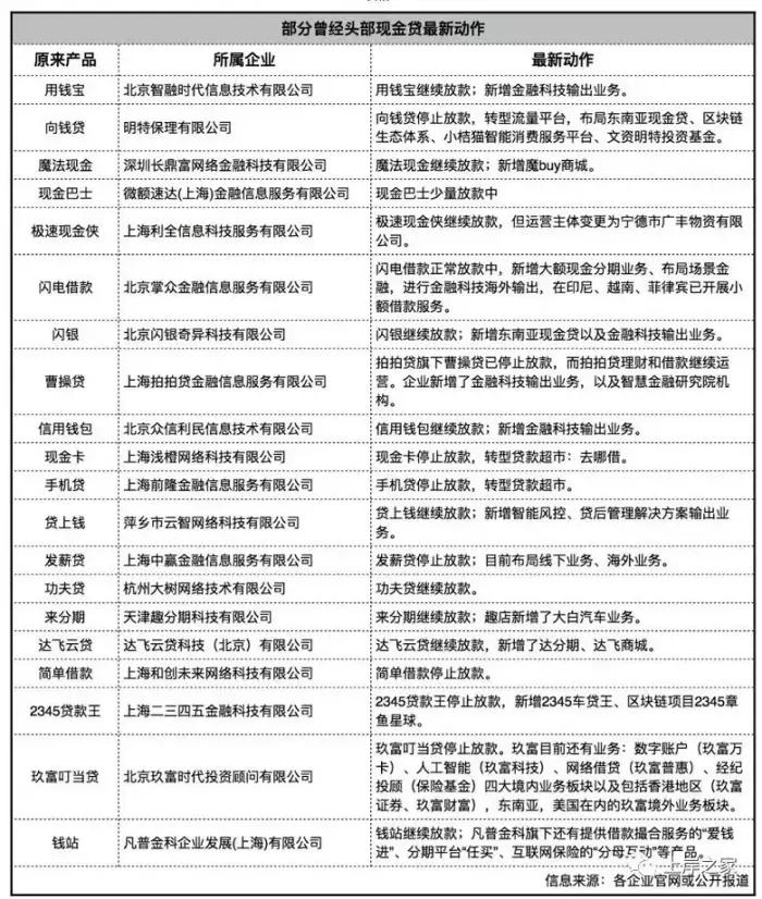
从这份名单来看,曾经在现金贷行业排名前20的网贷平台,都还活得好好的。监管虽然很严,但他们有一百种方法可以抵消来自监管的施压。不过也有少许的几家开始停止放贷了,比如拍拍贷旗下的曹操贷。

拍拍贷旗下的曹操贷由于逾期率居高不下,加上借款人存在很多不可控因素,比如借款人借了不想还等等,他们也被迫停止了曹操贷。今年3月,AI财经社报道,《被老赖狠撸了一把,拍拍贷2017年四季度转亏5亿元,现金贷业务叫停》,指的就是曹操贷。

不过这份名单中,很多平台的现状描述并不准确。典型的如向钱贷,他们不但没有停止放贷,而且各大门户网站都能看到他们投放的广告,而且借款成本比以前更高了。现金巴士不是少量放款,而是照常放款,只是借款成本同样比以前高。
闪电借款继续放贷,新增大额现金贷业务形同虚设,目前主要以购物贷为主。借款人平台购买商品,二手转手给平台,然而才能提现。借款成本至少翻了2倍!

闪银同样如此,借款需要购买额度,借款成本同样翻了一倍。手机贷并没有停止放贷,而是改了名儿,继续放。至于其他的网贷平台现状,大家可以自由发言一下,小编就不在一一列举了。
总之一句话,整改之后的现金贷,变得更糟糕了。排名前二十的尚且如此,后面的上千家,就不难想象了。