现在,我们可以很轻易的从市面上买到100w甚至1000W的音频功率放大器,但是其工作原理好多人肯定不知道,那么他与小型的功率放大器又有什么区别呢?下面我们着重讲一下要实现大功率输出该怎么计算元器件的参数及应该注意的问题。我们还是先上图:

简单的100w音频功率放大。
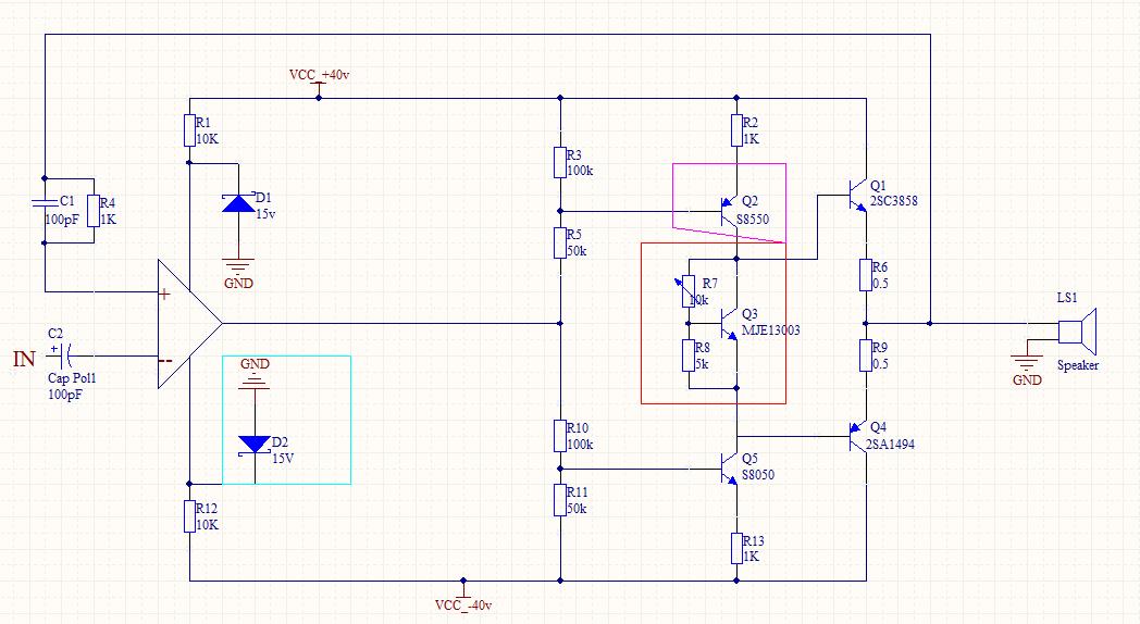
上图是一个简单的音频功率放大电路,末极驱动管采用功放常用的三肯管2sc3858与2sa1494电路简洁但是输出功率大,音质也不错。下面我们来说说元器件参数是怎么确定的。
由上图我们知道电路采用推挽功率输出,每个功率管一个在正半轴导通,一个在付半轴导通,轮流向扬声器输出功率。由于设计输出功率为100W扬声器为8欧姆所以流过每个三极管的电流大约3.5A,那么100W/3.5a=28.5v的电源电压,由于采用双电源供电,所以电压为14.25V对于交流电来说他的最大峰值=14.25*2*1.414=40.299V。这里我们电压设计确定为+-40V。
接下来我们在看,两只功率管的HFE为180,设计输出器中IC=IE,所以功率管的基极需要3.5/180约20MA的电流。由于功率管基极与Q2的集电极连接所以,Q2的集电极必须输出20MA左右的电流,我们知道单管放大电路中为了保持三级管工作的稳定性发射极电阻压降取2V(详细见前面章节)那么发射极电阻的取值2/20MA=1K.、
Q2的HFE为200,那么Q2的基极电流20MA/200=0.1MA,这样我们的基极偏置电阻就算出来了,在输入端,我们没有采用三极管组成的差分电路,而是使用了一个NE5532运放作为输入,由于运放的电压最大为15V,所以我们用稳压二极管钳位在15V使用。
接下来就是我要着重将的红框内的电路用,他是用来消除交越失真,及热平衡作用的。小功率放大器中我们采用两只二极管,利用二极管的额正向导通压降消除交越失真如下图;

利用D1D2正向压降抵消交越失真
在小功率放大器中,功率管发热不严重,这个电路简单可靠,但是在大功率放大器中,功率管温度是很高的,温度升高以后三极管VBE之间的电压会随温度的升高而变化,单二极管的导通压降却一直是1.2V,有压差基极就有电流通过,那么对于功率管的集电极来说就有HFE倍的基极电流通过,发热。这样循环下去最终的结果就是功率管击穿,所以为了解决这个问题,采用三极管组成的热平衡电路抵消功率管VBE的变化。在这里我们选择了MJE13003三极管,因为他能和功率管一同安装到散热片上,功率管温度升高他的温度也随之升高。但由于三极管参数的不一致性,我们不可能完全抵消,所以我们在功率管的输出上串联了电阻用来吸收热平衡电流。成品的功放机里大致也是这种电路,只不过大功率的时候采用了达林顿连接,还有一些保护电路而已。
关注我,模电数电知识不用愁。