(报告出品方/作者:安信证券,马良)
1. 全球 LED 龙头企业,大力发展化合物半导体业务
1.1. 深耕行业二十余年,产品矩阵丰富
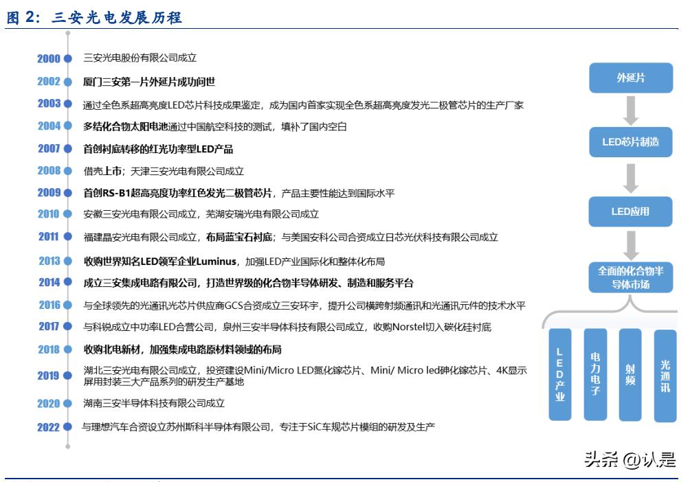
三安光电股份有限公司于 2000 年 11 月成立,2008 年 7 月在上海证券交易所挂牌上市。公 司总部位于厦门,产业化基地分布在厦门、天津、芜湖、泉州等多个地区。公司专注于化合 物半导体材料的研发与应用,以砷化镓、氮化镓、碳化硅、磷化铟、氮化铝、蓝宝石等半导 体新材料所涉及的外延片、芯片为核心主业,产品应用广泛,包括照明、显示、背光、农业、 医疗、微波射频、激光通讯、功率器件、光通讯、感应传感等领域。2018 年三安光电计划 斥资 333 亿元建设福建泉州南安高新技术产业园区,投资Ⅲ-Ⅴ族化合物半导体材料、LED 外延、芯片、微波集成电路、光通讯、射频滤波器、电力电子、SiC 材料及器件、特种封装 等产业。2022 年项目建成后,三安光电将实现在半导体化合物高端领域的全产业链布局。
1.2. 全球 LED 龙头,加大布局化合物半导体
三安光电成立时以 LED 芯片业务为核心发展方向,20 余年来公司不断积累技术能力和研发 实力,针对上游积极布局原材料衬底形成部分自给能力,下游推进特殊应用进程,全产业链 布局并持续扩张产能,全球 LED 产业价值链优势地位稳固。为开拓新的市场空间,三安光 电瞄准化合物半导体材料高频、高速、高功率条件下的优势,积极调整战略定位,转型打造 一站式的半导体化合物平台型公司。2014 年,三安光电设立三安集成电路有限公司,正式 切入电力电子、射频和光通讯应用领域。公司先后与 GCS、科锐等多家国际知名厂商设立合 资企业,并不断兼并收购同行业优秀厂商,完善公司业务布局并提升技术水平,加速公司向 化合物半导体高端领域转型。

1.3. 化合物半导体业务发展势头强劲,三安集成营收规模持续扩大
三安集成营收规模持续扩大,发展快速。三安集成作为三安光电的全资子公司,是三安光电 转型化合物半导体平台的核心,自成立以来,公司发展快速,公司年报披露,三安集成在职 员工数量从 2018 年的 800 人增长到 2021 年的 3000 多人,公司营收 2016 年仅 1700 多万 元,2021 年已实现 22.31 亿元,占三安光电化合物半导体营业收入的 23.09%,发展势头强 劲。
集成电路板块业务路线清晰,有望持续放量。公司集成电路板块以氮化镓、砷化镓、碳化硅 器件为主,打造滤波器、射频前端、电力电子、光通讯技术四大技术平台。2015 年,三安 集成投资 30 亿元建设砷化镓和氮化镓外延片两条产线,次年即通过部分客户验证,开始少 量出货;2017 年公司布局滤波器业务,明确公司业务主线;2018 年起,公司研发不断取得 实质性进展,产品性能优异,产能逐步释放,并陆续进入多家客户供应链,2021 年报披露,三安集成的产品已经在 5G 网络、移动终端、新能源、光通信等诸多新兴应用中大批量交付 和应用。未来随着泉州三安砷化镓、滤波器以及先进封装产线、湖南碳化硅全产业链产线的 相继投产,产能逐步释放,公司营收规模有望持续扩大。
1.4. 公司推进多轮员工持股,加大员工激励力度
三安光电已累计推行四期员工持股计划,根据公司公告,2021 年年末第四期员工持股计划 已完成,公司投入 15.939 亿元,通过二级市场累计买入 4604.06 万股股票,第四期员工持 股计划在公司股份总数的占比达到了 1.03%。此轮参加员工持股计划的员工总数约为 3,228 人,包括公司董事、监事和高级管理人员、公司及下属子公司的员工。公司实际控制人为林 秀成,直接和间接持股比例达到 32.54%。

1.5. 公司技术人才丰富,管理层深耕产业多年
公司技术人才丰富,为公司的研发实力提升提供了坚实保障。根据 2021 年年报披露,公司 技术员工 5,087 名,占公司在职员工的 27%。公司高管均为本科以上学历,深耕产业多年, 拥有深厚的管理经验。
2. 苹果、三星引领,MiniLED 应用方兴未艾
2.1. Mini LED 具有高性价比,中大屏领域优势明显
TFT-LCD 显示是目前最成熟,且应用最广泛的显示技术。LCD 是一种由薄膜晶体管(TFT) 驱动的有源矩阵液晶平板显示器,它主要原理是以电流刺激液晶分子构成画面,结合背光源 和滤光片来显示颜色,经过二十多年发展,目前主流显示屏包括 TV、显示器、平板、手机 等均主要采用 TFT-LCD 技术生产。 小尺寸 OLED 面板成本已接近同尺寸 LCD,在手机屏幕中获得广泛应用。OLED 指有机发 光二极管,具备自发光、响应快的特点,与 LCD 相比 OLED 节省了背光源、液晶和彩色滤 光片等结构,可实现超薄屏和柔性屏。OLED 显示根据驱动方式的不同,分为无源驱动 OLED (PMOLED)和有源驱动 OLED(AMOLED)两类,其中 AMOLED 具有反应速度快、对比 度更高、视角较广的特点,应用领域更为广阔。 根据 PIDA 数据,早在 2020 年一季度,5.71 英寸的 OLED 面板就已经控制在 15-18 美元左 右,与同尺寸 LCD 面板成本基本相同,因此 OLED 屏在在手机领域中逐步提高渗透率。

Mini LED 背光技术是 LCD 背光显示的升级,在中大屏尺寸优势明显。在技术原理上,Mini LED 背光与传统 LED 背光没有本质区别,只是背光 LED 灯珠尺寸缩小、动态分区增多,因 此实现难度和成本远低于 Micro LED。根据 LEDinside 估算,相同对比度条件下,采用 Mini LED 背光的液晶面板价格仅约为 OLED 面板的 70-80%,而液晶画面显示效果却能大幅提升, 且保留了 LCD 技术高亮度、长寿命的优点。
2.2. 直显、背光两大场景驱动,Mini LED 市场迎来快速增长
国际巨头引领,多品牌加快布局 Mini/Micro LED。苹果 2021 年 4 月推出 Mini LED 背 光的 iPad Pro,系苹果首款搭载 Mini LED 的产品;三星 2018 年首次推出 Micro LED 的 商用显示屏,并于 2020 年 12 月推出新款 Micro LED 电视;创维 2021 年 9 月推出了 新一代大尺寸高端 Mini LED 电视 Q72,集成了 20,736 颗 Mini LED 灯珠;华为 2021 年 7 月发布首款 Mini LED 智慧屏产品“华为智慧屏 V 75 Super”,带有 46,080 颗 Super MiniLED;飞利浦、TCL、联想、小米、康佳、海信、LG 均推出了 Mini LED 背光系列的 电视、电脑等产品。根据 LED inside 预测,Mini/Micro LED 将成为未来五年 LED 应用市 场增长的主要驱动因素。根据 LED inside 统计,2020 年 Mini/Micro LED 显示技术相关项 目总规划投资约 252 亿元,较 2019 年实现数倍增长。根据 Trend Force 预测,Mini LED背光成本将有望以每年 15%-20%幅度下降,有望进一步推动 Mini/Micro LED 产业化进程加速。
直显、背光两大场景驱动,Mini LED 市场规模有望迎来快速成长。Micro LED(微型发光二 极管)是将传统的 LED 阵列微小化,形成高密度集成的 LED 阵列,像素点尺寸在 50um 以 下。Mini LED 芯片尺寸约在 50um-200um 之间,从终端应用场景来分,Mini LED 的应用领 域可以分为直接显示和背光两大场景,受益于两大场景的双重驱动,Mini LED 市场规模有望 迎来快速成长。

2.3. 公司 MiniLED 业务已与 S004、A006 等国际大客户进入深度合作。
公司在 MiniLED 市场开拓已取得初步成效,2021 年报披露,公司已与 S004、 A006 等国 际大客户进入深度合作,部分产品已推向市场。国内客户中,公司与 TCL、H002、华星等 客户的电视、笔记本 Mini LED 背光解决方案均将进入小批量产,其他客户的产品解决方案 也在紧密接洽。产能产品方面,公司全资子公司泉州三安以垂直结构和倒装制成产品为主, 湖北三安主要从事 mini/micro LED 业务。随着公司 MiniLED 等高端产品占比的逐步提高, 未来营业收入规模有望持续提高,盈利能力向上改善。
3. 新能源行业持续景气,碳化硅行业处快速增长前夕
3.1. 碳化硅物理特性优良,适合制备高温、高压、高频器件
碳化硅物理特性优良,耐高温、高压、高频,是高压平台下功率器件的首要选择。碳化硅属 于第三代半导体材料,适合制备耐高频、高压的功率器件,保证了其可击穿更高的电场强度, 其应用在电力电子、通信射频等领域,应用非常广泛。
碳化硅适合制备高压器件。SiC 的绝缘击穿场强是 Si 的 10 倍,较大的绝缘击穿场强使碳化 硅能够以更高的掺杂浓度并且膜厚更薄的漂移层制作出 600V~数千 V 的高压功率器件。 高压功率器件的电阻成分主要由该漂移层的电阻所组成,使用 SiC 材料可以实现单位面积 导通电阻非常低的高压器件。理论上当耐压相等时,SiC 在单位面积下的漂移层电阻可以降 低到 Si 的 1/300,因此 SiC 材料能够使具有快速器件结构特征的多数载流子器件(肖特基 势垒二极管和 MOSFET)实现高压化。

碳化硅可以在高温场景下应用。SiC 的带隙宽度大约为 Si 的 3 倍,可以在较宽范围内实现必要的 P 型、N 型控制,超越 Si 器件的物理极限,可在高温条件下稳定工作。目前受封装的 耐热可靠性的制约,通常可耐温至 150℃~175℃,随着封装技术的发展,将来可达到 200℃ 以上的保证温度。
碳化硅功率器件在风力发电、传统工业等领域已实现成熟应用。伴随着新能源汽车、光伏发 电、轨道交通、智能电网等产业的快速发展,功率器件的使用需求大幅增加。IC Insights《2019 年光电子、传感器、分立器件市场分析与预测报告》显示, 2018 年全球功率器件的销售额 增长率为 14%,达 163 亿美元。未来随着碳化硅和硅基氮化镓功率器件的不断加速发展, 全球功率器件的销售额预计将持续保持增长。预计 2018 至 2023 年期间,全球功率器件 的销售额复合年增长率达到 3.3%,2023 年全球功率器件收入将达到 192 亿美元。 IHSMarkit 数据显示,2018 年碳化硅功率器件市场规模约为 3.9 亿美元,受新能源汽车庞 大需求的驱动,以及电力设备等领域的带动,预计到 2027 年碳化硅功率器件的市场规模将 超过 100 亿美元,碳化硅带来的市场需求也将大幅增长。
3.2. 碳化硅器件在新能源车型渗透率提升趋势明显
高压车型不断推出,碳化硅应用逐步增加。目前市面新能源汽车主流电压平台介于 400V-500V 之间,理想 ONE 、小鹏汽车和蔚来汽车的换电方案都在尝试解决里程焦虑和 充电速度慢的问题,未来 800V 快充趋势明显。800V 方案中快充功率可以达到 400-500kW, 如小鹏 G9 充电十分钟续航可达 400 公里。
搭载高压架构的车型逐渐趋向经济型下沉,推动碳化硅市场渗透率提升。碳化硅在高压方面 有先天性能优势,续航能力方面,续航要求越高,碳化硅越有优势。就乘用车而言,300km 以上续航,碳化硅具备优势,电池需求越大,碳化硅优势越明显。目前在高续航和快充的市 场需求下,新能源汽车由 400V 向 800V 架构升级趋势已成大局,未来随着电池、器件成本 的降低,经济型电动车也有望搭载高压方案。随着碳化硅尺寸的增大、产业链的完善,碳化 硅衬底成本下降,碳化硅器件有望逐渐扩展至中低端车市场,SiC 市场空间预计将被进一步 打开。据 CASA 预测,到 2025 年新能源汽车中 SiC 功率半导体市场预计将以 38%的年复 合增长率增长。

新能源汽车的电驱系统、OBC、DC/DC 等目前主要采用 Si 基 IGBT 器件,碳化硅器件有望 替代。根据英飞凌官网报告,对于主逆变器来说,采用 SiC 模块替代 IGBT 模块,其系统效 率可以提高 5%左右。在电池容量相同的情况下,其续航里程可提高 5%;在续航里程相同的 情况下,电池容量可以减少 5%,可为新能源汽车的使用节约大量成本。此外,IGBT 是双极 型器件,在关断时存在拖尾电流;而 MOSFET 是单极器件,不存在拖尾电流,该特性使得 SiC MOSFET 的开关损耗大幅降低,提高能源转换效率。随着越来越多的车厂提高车的电池 电压,在未来的高压场景下,碳化硅的性能优势会更加明显。
电驱系统:特斯拉是第一家在主逆变器中集成全碳化硅功率器件的汽车厂商,其 Model3 车 型率先采用了 24 个碳化硅 MOSFET,采用标准 6-switches 逆变器拓扑,每个 switch 由 4 个单管模块组成,共 24 个单管模块 ,可实现模块封装良率的提升、半导体器件成本的下降。 2020 年比亚迪汉 EV 车型电机控制器使用其自主研发制造的 SiC MOSFET 控制模块,可以 在更高的电压平台下工作,减少设备电阻损失。比亚迪汉在电力电子系统更小的体积(同功率情况下,体积不及硅基 IGBT 的 50%)下达到更高功率(363Kw),提升车型的加速性能, 实现 3.9s 内 0-100 公里的加速,延长汽车的续航里程(605 公里),这均与碳化硅耐高压、 耐高温、导热率高的优良特性有关。

车载充电系统(OBC):车载蓄电池充电机可将来自电池子系统的 DC 电源转换为主驱动电 机的 AC 电源。SiC 器件使得 OBC 的能量损耗减少、热能管理改善。据 Wolfspeed 数据, OBC 采用碳化硅器件,与硅器件相比,其体积可减少 60%,BOM 成本将降低 15%,在 400V 系统相同充电速度下,SiC 充电量翻倍。目前,全球已有超过 20 家汽车厂商在车载充电系 统中使用碳化硅功率器件 电源转换系统(车载 DC/DC):车载 DC/DC 变换器可将动力电池输出的高压直流电转换为 低压直流电。采用碳化硅器件,设备温度积累减少,加之材料本身高导热率、耐高温的特点, 散热设备可以简化,从而减小变压器体积。 非车载充电桩:非车载直流快速充电机可将输入的外部 AC 电源转换为电动车需要的 DC 电 源。SiC 的高开关速度保证了快速充电器的充电速度。
3.3. 800V 电压平台推动碳化硅行业发展
目前大多数新能源汽车的电压平台为 400V,为提高电动汽车的充电速度、减轻器件重量, 新能源汽车 800V 电压平台正在推进。据 ST 测试数据,在 800V 平台下 SiC 器件损耗显著 低于 IGBT,在常用的 25%的负载下其损耗低于 IGBT 80%。当新能源汽车的电压平台提升 至 800V 后,OBC、DC/DC 及 PDU 等电源产品都需要升级,碳化硅器件在新能源汽车市场 渗透率也将进一步提高。 新能源汽车碳化硅功率器件市场规模推算:根据中国汽车工业协会数据,我国新能源汽车销 量由 2015 年的 33.1 万辆增至 2019 年的 120.6 万辆,复合增长率达 38%,2021 年国 内新能源汽车产销分别完成 354.5 万辆和 352.1 万辆。IDC 预测中国新能源车销量至 2025 年的年均复合增长率(CAGR)将达到 36.1%。目前比亚迪、吉利极氪、小鹏汽车、广汽埃 安、理想汽车、北汽极狐、岚图等车企相继投资 800V 电压架构产品,合理假设 2025 年碳 化硅器件渗透率 30%,年均价格降幅 10%,2025 年预计全球碳化硅功率器件仅在新能源车主驱市场空间达 181.97 亿元。
3.4. 光伏发电市场维持高景气,为碳化硅功率器件带来持续发展动力
我国光伏发电市场持续维持高景气度,光伏平价上网进一步释放逆变器需求。据国家能源局 数据,2021 年我国光伏发电量为 3259 亿千瓦时,同比增长 25.1%,占总发电量比重 3.9%, 截至 2021 年我国光伏市场新增装机 54.88GW,累计装机量为 306GW,我国光伏累计装机 量连续六年居全球首位。受益于原材料成本的下降以及光伏发电技术的快速迭代,全球光伏 发电成本持续下降,各国陆续进入光伏平价时代,助推光伏逆变器市场增长。根据 BNEF 统 计,自 2007 年开始的十年时间内,光伏发电组件、光伏发电系统成本分别下降 88.3%和 91.6%,度电成本累计下降约 90%,CPIA 数据显示,在全投资模式下,2019 年地面光伏电 站在 1800/1500/1200/1000 小时等效利用小时数的 LCOE 分别为 0.28、0.34、0.42、0.51 元/kWh,其中 1800h 的 LCOE 已经低于煤电上网价格,光伏发电成本的大幅下降使得光伏 发电的市场渗透率提高。

光伏市场装机量:根据 CPIA 预计,2025 年我国光伏新增装机量为 90-110GW,乐观情况下 年复合增长率达 18%;全球光伏新增装机量有望达到 330GW,年复合增长率达 20%。
3.5. 碳化硅可有效提升光伏逆变器性能
碳化硅二极管恢复损耗小且不易受到电流、温度影响,可提高光伏逆变器发电效率。Si 基快 恢复二极管是双极型器件,存在电导调制效应,反向恢复时间较长。SiC 肖特基二极管的反 向电流尖峰较小,反向恢复时间较短,反向恢复损耗也要小得多,且 SiC 肖特基二极管的反 向恢复特性几乎不随温度、正向电流变化,而 Si 基 PN 结快恢复二极管的反向恢复电流尖 峰和反向恢复时间均随温度、正向电流的升高而恶化。 相比于硅基 IGBT,SiC MOS 具有更低的导通损耗、更低的开关损耗、无 Si 器件的电流拖 尾显现、高开关频率等优点,还有利于提高光伏逆变器使用寿命。SiC 的高击穿电压意味着 它可以用来制造比硅基材料电压高得多的 MOSFET,同时保留了低压硅器件的快速开关速度 优势。器件封装内部产生的温度循环和应力交变是影响逆变器寿命的主要因素,器件环境温 度每升高 10℃,寿命减少一半。碳化硅的高效率,意味着可以降低损耗、减少温度循环,从 而提升器件寿命。

碳化硅材料热导率以及禁带宽度高于硅材料,采用碳化硅器件可减小逆变器的体积和重量。 开关频率越高,无源元件的体积越小,碳化硅的高频特性大大减小逆变器体积和重量。碳化 硅的导热系数较高,硅在 175℃左右就无法正常运行,在 200 摄氏度时会变成导体,而 SiC 直到 1000℃左右才发生这种情况。根据 Carbontech 数据,由于 SiC 散热快,缩小了系统的 冷却结构,采用碳化硅器件可使逆变器的体积和重量减少 40%~60%左右。
光伏逆变器 SiC 市场空间推算:根据 CPIA 预测,2021 年-2025 年,我国光伏装机容量持续 上涨。根据产业调研,IGBT 单位成本大约为 2000-2500 万元/GW,SiC 方案成本是 IGBT 方案的 3.5 倍即 7000-8750 万元/GW,假设碳化硅成本每年降低 10%。据产业调研,预计 2023 年下半年是导入碳化硅的小高潮,2025 年碳化硅在光伏逆变器领域的渗透率有望达 30%-50%,取中值按 40%测算。粗略估计,2025 年全球光伏逆变器 SiC 市场规模达到 69.96 亿元。
3.6. 公司碳化硅二极管送样客户超 500 家,碳化硅 MOS 产品已送样
公司产品主要为高功率密度碳化硅二极管、MOSFET,2021 年报披露,公司碳化硅二极管 在 2021 年新开拓送样客户超过 500 家,出货客户超过 200 家,超过 60 种产品已进入 量产阶段,在 PFC 电源的标杆客户有维谛、比特、长城等;光伏逆变器阳光电源、古瑞瓦 特、固德威、 科士达等国内前 20 大客户均已进入;在车载充电机领域有威迈斯、弗迪动 力(比亚迪)等客户;在家电领域格力、长虹等;在充电桩及 UPS 英飞源、科华、英威腾、 嘉盛等,各细分应用市场标杆客户实现稳定供货。碳化硅 MOSFET 工业级产品已送样客户 验证,车规级产品正配合多家车企做流片设计及测试;碳化硅 MOSFET 车规级与新能源汽 车重点客户的合作已经取得重大突破。
4. 硅基氮化镓在电力电子领域应用场景多样
硅基氮化镓相比传统的硅,可以有效提高能量转化效率。硅基氮化镓的低电阻和低电容特性, 能在更小的器件空间内提供更快的开关速度处理更大的电场,硅基氮化镓比普通的硅基半导 体器件能在更高的温度下工作。硅基氮化镓的产品,也越来越多地出现在发电装臵采用的逆 变器中以及其他工业电源转换的方案中。 硅基氮化镓有高频、耐压的特性,目前主要应用于快充市场。硅基氮化镓已在快充消费电子 功率器件领域得到快速应用,并且会逐渐拓展到新能源汽车等多领域。根据 Yole 预测, 功 率氮化镓在消费、汽车、通信等多种应用驱动下,市场规模在 2026 年有望达到 11 亿美元, 2020-2026 年间复合增速可达 70%。

公司目前在硅基氮化镓领域拥有完整的代工能力。21 年报披露,2018 年公司完成了客户送 样,阶段性通过测试以及小批量供货,2019 年重要客户已实现批量生产,产能逐步爬坡同 时将自己的 150mn 硅基氮化镓代工服务推向市场,2021 年完成约 60 家客户工程送样及系 统验证其中有 24 家进入量产阶段。
5. 射频板块,国内企业逐步发力
5.1. 砷化镓,中低功率射频器件理想材料
砷化镓是当前射频领域中应用最广泛的材料,适合中低功率器件,是目前技术较为成熟、生 产量最大的化合物半导体,被广泛应用在射频、无线通信以及特种应用上。稳懋 2020 年报 披露,据 Strategy Analytics 的研究报告数据,2020 年砷化镓整体市场 91.61 亿美元,同比 增长 6.4%,代工市场 10.57 亿美元,稳懋市占率 79.2%。 随着国产射频厂商兴起,砷化镓代工厂占比逐步增大。由于代工厂具有较大成本优势,加上 IDM 公司对于产能扩充相较保守,因此 IDM 公司持续释放出更大比率的订单给代工厂,随 着我国射频设计厂商持续发展,如海思、唯捷创新、飞骧科技等优秀企业逐渐发力,预计砷 化镓市场中未来代工厂的比例会逐渐攀升。
5.2. 碳化硅基氮化镓,5G、军工领域加大应用
碳化硅基氮化镓主要的应用市场是无线通信和特种领域。碳化硅基氮化镓适合应用在大功率、 高频率的微波器件上如*用军**雷达、智能*器武**和通信系统方面,同时随着发展已逐渐向 5G 移 动通讯基站等领域拓展,将在低频段 3- 6GHz 和毫米波频段发挥作用,已成为基站功放器 的重要新材料。据 Yole 预测碳化硅基氮化镓器件市场预计将在 2026 年达到 22 亿美元以上, 复合年增长率为 17%。

5G 建设推动碳化硅基氮化镓市场快速成长。GaN 具有小体积、大功率的特性,以及 碳化 硅基氮化镓的禁带速度、SiC 的高导热率和低 RF loss,电子饱和迁移速度、击穿场强和工 作温度远远大于硅和砷化镓,通常应用与雷达和功率较大的宏基站,目前已逐步应用在基站 PA 芯片上。受益于 5G 基站快速发展、GaN 射频器件市场规模的快速增长。
5.3. 射频滤波器,国产替代进行时
射频滤波器行业产业链上游参与主体包括 EDA 软件、压电材料、封装材料供应商,中游是 射频滤波器生产相关企业,设计厂商、制造厂商、封测厂商等,下游为通信终端设备集成商, 主要涉及智能手机、物联网等领域。 中国智能手机产品出货量趋向饱和,据 IDC 数据,2020 年智能手机出货 3.3 亿部,5G 手机 1.63 亿部,约占总量的 50%。随着 5G 实现规模商用,中国智能手机出货量有望重回增长轨 道,进一步提升中国射频滤波器需求量。IDC 数据披露,中国射频滤波器市场有望在 2024 年 56.7 亿美元,目前主要被美日企业占据,本土企业出货量不及需求量 5%。

5.4. 公司射频板块进展迅速,订单交付能力逐步增强
射频领域,公司产品覆盖 2G-5G 手机 PA、WiFi 等应用领域,2021 年报披露,公司客户累 计近 100 家,客户地区涵盖国内外,公司代工产品(PA 功放、LNA 低噪放等)已进入国 内一线品牌供应链,性能及可靠性已获业界广泛认可,应用于手机终端客户包含三星、荣耀、 传音、VIVO、MOTO 及通讯模块大厂移远、广和通。 滤波器领域,目前公司涉及到的滤波器有 SAW、TC-SAW、双工器、四工器。2021 年报披 露,SAW 和 TC-SAW 产品已开拓客户 41 家,其中 17 家为国内手机和通信模块主要客 户,已成功进入国内手机 ODM 企业及国内外智能手机的供应链。在物联网 LTE Cat1 数 据模块市场, 公司双工器市场份额占比逐步提高,主要客户为广和通、芯讯通、美格、合 宙等。
6. iPhone X 采用 VCSEL 技术,光电子器件在消费领域迎来增长
光电子器件是指利用电-光子转换效应制成的各种功能器件。可应用于光通信、光显示、手机 相机、夜*眼镜视**、微光摄像机、光电瞄具、红外探测、红外制导、医学探测和透视等多个领 域。 目前应用较为广泛的光电子技术器件为垂直腔面发射激光器(VCSEL)。VCSEL 是半导体激 光器的一种,采用激光垂直于顶面的方式发射,结构主要有顶发射和底发射两种,一般由衬 底、N 型接触层、N 型 DBR、P 型 DBR、P 型接触层等组成。相较于 LED 和边发射激光器 (EEL),VCSEL 光束具有高输出功率、高转换效率和高质量的优点,体现在器件的高精确 度、小型化、低功耗等。VCSEL 具有圆形输出光斑、单纵模输出、阈值电流小等特点,被 广泛应用于消费电子及自动化交通等领域。2021 年报披露,VCSEL 市场规模在 2024 年将 超过 37 亿美金。

苹果公司 2017 年首次在 iPhone X 上应用 VCSEL,实现将 VCSEL 由工业用途带进消费电 子领域的突破。iPhone X 最大的特点是取消 Home 键改为 Face ID 脸部辨识解锁技术,而 脸部识别的关键器件就是 VCSEL。不仅人脸识别,VCSEL 进行封装后可产生 VCSEL 激光二极管,还可应用于手机面屏,智能穿戴设备和屏下指纹解锁等。乘用车领域,车用雷达激 光也将由 EEL 逐步过渡到 VCSEL。据 Yole 数据,预计 2017-2023 年 VCSEL 市场规模增长 5 倍,CAGR 达 31%。
2021 年报披露,公司激光器及探测器芯片已经成功进入接入网 PON、5G 前传、数据中心、 消费类 AOC 等市场领域;在百兆及千兆接入网 PON 市场,公司芯片直接供货国内众多光 器件封装厂,间接供货业内头部企业及 BOX 厂商;在数据中心应用市场,已成为多家数通 光模块客户核心芯片供应商,间接供货部分头部数字中心;在 5G 无线应用领域,25G 探 测器芯片已间接供货海外系统设备商,25G 全系列 DFB 也已逐渐成熟并在国内多家光模块 厂商送样测试。在消费类 AOC 领域,公司产品已经成功进入国内国际各大主力线缆客户, 间接进入亚洲以及北美的知名消费电子类巨头的供应链,实现小批量供货;光感测以及功率 应用作为光技术新的战略增长点,也已经间接获得知名厂商的平板电脑、物流小车、智能汽 车的采用。公司也在充分发挥平台优势,积极研发硅光技术,备于助推更高速光通信应用市 场需求。消费类芯片已经进入头部手机供应链、汽车激光雷达、扫地机器人等市场领域。
7. 公司以 LED 成功发展经验,发力化合物半导体业务版图
7.1. 拟投资 160 亿,打造碳化硅 IDM 一体化平台
2020 年公司发布公告,拟投资 160 亿在长沙建设第三代半导体产业园项目,包括长晶(SiC) —衬底制作(SiC)—外延生长—芯片制备—封装产业链,研发、生产及销售 6 寸 SiC 导电 衬底、4 寸半绝缘衬底、SiC 二极管外延、SiC MOSFET 外延、SiC 二极管芯片、SiC MOSFET 芯片、碳化硅器件封装二极管、碳化硅器件封装 MOSFET 等。公司着力打造碳化硅 IDM 模 式,2021 年报披露,湖南三安项目总占地面积约 1,000 亩,总建筑面积超 50 万平米,本 年度投入 27.21 亿,截止 2021 年累计投入 40.7 亿,已完成建筑面积 29.7 万平方米厂房投 入使用,产能逐步释放,碳化硅配套产能将扩充至 3 万片/月。
7.2. 加大投资力度,大幅扩充各业务线产能
公司 MiniLED 新增产能主要在泉州三安和湖北三安,随着产能的不断释放,LED 高端产品 结构占比将大幅提高。集成电路新建项目规划产能主要在三安集成、泉州三安、湖南三安。 砷化镓射频产能将扩充到 3 万片/月,滤波器将扩充到 500KK/月产能,电力电子碳化硅配套 产能扩充到 3 万片/月、硅基氮化镓产能扩充到 0.4 万片/月,光技术产能扩充到 2600 片/月, 随着产能逐步释放,预计未来营收规模将实现快速增长。

7.3. 开展第四期员工持股计划,积极激励人才
自 2014 年 8 月、2016 年 11 月、2020 年 10 月至 2021 年 9 月,公司开展员工持股计划共 四期。第四期员工持股计划的参加对象为公司董事、监事和高级管理人员、公司及下属子公 司的员工,出资参加员工持股计划的员工约为 3,228 人。公告披露,公司第四期员工持股 计划于 2021 年 12 月 21 日购买完毕,通过二级市场累计买入公司股票 46,040,615 股,金额 约 15.94 亿元,买入股份约占公司股份总数的 1.03%。公司员工持股计划能够进一步建立和 完善劳动者与所有者的利益共享机制,完善公司治理结构。公司正处于积极扩充先进产能的 上升时期,这一系列计划的推出能够吸引和保留优秀管理人才和业务骨干,兼顾公司长期利 益和近期利益,更灵活地吸引各种人才,从而更好地促进公司的持续发展。
7.4. 定增扩建 Mini/Micro 显示产业化项目,巩固企业龙头地位
公司第十届董事会第十五次会议及 2021 年第三次临时股东大会决议决定非公开发行 A 股股 票,募集资金总额不超过 790,000.00 万元投资建设湖北三安光电有限公司 Mini/Micro 显 示产业化项目和补充流动资金。项目实施主体为公司全资子公司湖北三安光电有限公司,建 设地点为湖北省鄂州葛店经济技术开发区,建设 Mini/MicroLED 氮化镓芯片、Mini/MicroLED 砷化镓芯片、4K 显示屏用封装三大产品系列的研发生产基地。 项目达产后,新增氮化镓 Mini/MicroLED 芯片 161 万片/年、砷化镓 Mini/MicroLED 芯片 75 万片/年(均以 4 寸为当量片)和 4K 显示屏用封装产品 8.4 万台/年的生产能力。该项目的顺 利实施能够提高公司对下游市场的供货保障能力,进一步巩固公司化合物半导体龙头企业优 势地位。
7.5. 回购公司股份,彰显公司信心
公司于 2022 年 4 月 12 日发布三安光电股份有限公司关于回购公司股份方案的公告。2022 年 6 月 24 日,公司完成回购,已实际回购公司股份 37,912,514 股,占公司总股本的 0.85%, 回购最高价格 22.90 元/股,回购最低价格 16.82 元/股,回购均价 18.46 元/股,使用资金总 额为人民币 699,886,555.71 元(不含交易费用)。公司本次回购的股份计划全部用于公司员 工持股计划。
8. 盈利预测
我们认为,公司是全球 LED 龙头,在化合物半导体业务布局多年,积累大批客户,具备明 显竞争优势,在产能释放后业绩有望持续向好。我们核心假设公司 2022 年~2024 年营收增 速为 26.95%、38.60%、24.50%,并随公司产品结构的优化,假设毛利率提升为 26.51%、 29.20%、29.82%,我们预计公司 2022 年~2024 年收入分别为 159.6 亿元、221.21 亿元、 275.41 亿元,归母净利润分别为 21.27 亿元、34.2 亿元、42.8 亿元。
(本文仅供参考,不代表我们的任何投资建议。如需使用相关信息,请参阅报告原文。)
精选报告来源:【未来智库】。未来智库 - 官方网站