

一、深圳高级中学北校区
深圳市高级中学(集团),简称深高级,属于市直属公办学校。从外远远望去,最明显的就是其紫红色的教学楼,整体庄重典雅,所以有个很美的别名叫紫色城堡、紫堡,一校五区的紫堡涵盖了小学、初中、高中三个学段。

1、延伸本部教学,“四大”品质保证
深圳市高级中学本部位于寸土寸金的福田区香蜜湖片区。一直以来,深圳高级中学备受福田家长的青睐。目前深圳高级中学在中心校区基础上,先后在福田、龙华、坪山等区,设立了南校区、北校区、东校区等多个校区。我们今天要重点介绍的就是位于龙华区红山片区的北校区。
深高级最特色的教育项目当属GLOBE教育,在“价值引领思想,视野点亮智慧”为核心的GLOBE教育下,学校同时发展艺术教育与科技教育,让学生在各方面都可以得到培养与发展。深高北作为深高集团的一员,也继承了这样的“基因”。
深高北参加中考后,取得了不错的成绩,甚至在某些方面超过了深高南校区。

2、想上深高北,有什么办法?
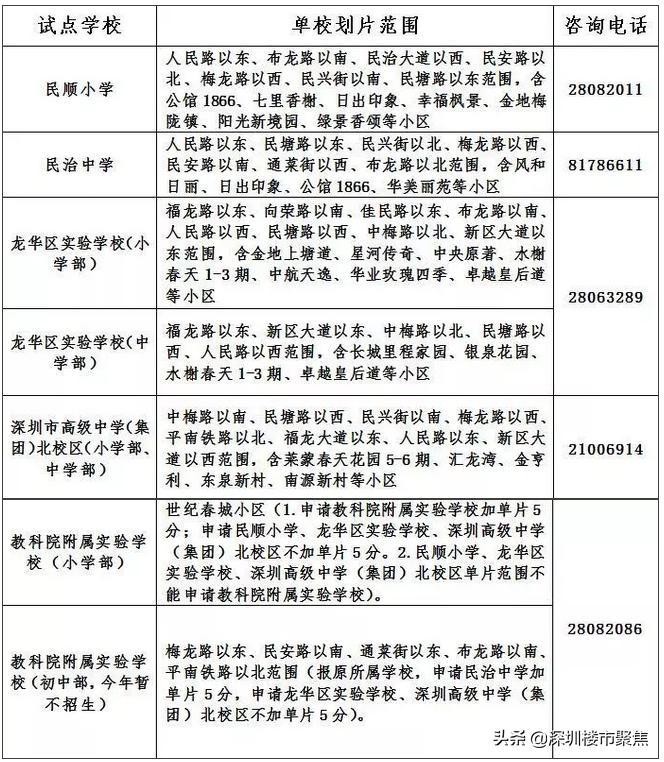
众所周知,龙华区同时实行大学区与非大学区制度,目前实施大学区制度的学校不多,深高北就是其中之一。招生范围如下:

二、高峰学校
比起深高级和深外,高峰学校就默默无闻得多了。高峰学校是一所有73年历史的学校,最早源于1923年的黄氏私塾,1944年更名为宝安县龙华中心小学,1989年更名为龙华小学,2000年更名为龙华第二小学,2006年更名为大浪小学,直到2011年由小学改为九年一贯制高峰学校。学校位于龙华区上塘片区。
1、龙华的一匹“黑马”
这所看似普通的区属学校,竟然在近几年的中考中,屡次取得龙华区内靠前的名次。实在让人不得不刮目相看
高峰学校在2019年,430分以上的人数比例为18.2%,420分以上的比例更是达到37.1%。除了偶有1年成绩一般以外,其他年份的成绩都可圈可点。虽然在2019年略逊色于深高北,但是2012-2018年的成绩都相当不错。可以看到,高峰学校的成绩甚至比福田、南山的一些名校更好。

2、深圳高峰学校招生范围
小学部:高峰社区工作站(含鹊山社区居委会、上早社区居委会、下早社区居委会、赤岭头社区居委会、元芬社区居委会、陶吓社区居委会)、龙胜社区工作站(含龙胜社区居委会)。
初中部:高峰社区工作站(含鹊山社区居委会、上早社区居委会、下早社区居委会、赤岭头社区居委会、元芬社区居委会、陶吓社区居委会)、龙胜社区工作站(含龙胜社区居委会)、龙平社区工作站(含龙平社区居委会)。
三、深圳外国语学校龙华分校
深外龙华学校于2018年9月正式开学,开设小学4个班,提供学位180个,初中2个班,提供学位100个。是由深圳“四大”之一的深圳外国语学校与龙华区合作打造的一所现代化九年一贯制区属公办学校。学校选址龙华梅林关片区,距离福田区很近。

1、深外冠名,未来可期
目前深外龙华还没有参加中考,2021年6月才会有正式的中考成绩。
虽是新校,但投入并不少。建校以来,学校引进高层次人才5人,从市内选调优秀教师13人。从知名学府的应届毕业生32人。其中北京大学博士生2人,硕士及以上学位占比高达90%。师资力量相当雄厚。
学校附近还有玉龙和龙腾两所九年一贯制公立学校,并且与深圳外国语龙华分校共享,片区内的生源可以选择报读该三所学校的初中部。
2、深外龙华小区的招生范围
小学部:与玉龙学校小学部共享学区,包括平南铁路以南、梅龙路以西、玉龙路以北、新区大道以西、白龙路以北、金龙路以西的范围。

初中部: 与玉龙学校初中部共享学区,包括平南铁路以南、梅龙路以西、民乐路以南、梅观高速以西的范围。

四、安家龙华,选择多多
1、龙华红山片区有什么房源?
龙华红山片区因为深高北的入驻人气大涨,加上本身片区规划也很棒、临近福田区的原因,成了龙华人民置业的好选择。
莱蒙水榭春天、汇龙湾、金亨利首府这几个红山楼盘相对而言因为交通方便、商业繁荣,居住体验较好。这几个小区都是花园小区,小区带泳池,绿化也做得很好,老人孩子在闲暇时可以在小区花园玩耍、休息。同时,距离地铁4号线红山站也较近,交通十分便利。目前在售的大多是3室的户型,比较适合一家三口或三世同堂的家庭。

2、龙华上塘片区有什么房源?
龙华上塘因为金茂府的发售,在2019年确确实实火了一把,然而除了金茂府,上塘也还是有很多优秀的小区。
特发和平里、潜龙曼海宁、鸿荣源尚峻,楼龄整体都比较新,价格也相对便宜。比起其他几个区域的推荐小区,潜龙曼海宁有1室、2室小户型可选,400万的预算也可以在这儿买到1室1厅。总价较低,预算不高的刚需客户可以考虑这些小户型。这几个小区的绿化也非常好,潜龙曼海宁还有比较丰富的底商,日常生活相当便利。

需要注意的是,特发和平里小户型大多是商务公寓,购房时需确认房屋产权,以免影响后续居住。
3、龙华梅林关有什么房源?
龙华梅林关城市更新项目比较多,由于梅林关就是龙华前往福田最近的道路,也因为周边几个片区的发展,梅林关也备受购房者关注。
书香门第上河坊、星河盛世、万科金域华府、书香门第名苑由于小区大,绿化好而颇受关注。除此之外,还有龙悦居四期可供选择。梅林关一带还在持续发展,可以看到如万科这样的知名房企选择了入住。星河cococity也为附近居民的"逛吃"生活提供更多选择。

上河坊的户型较小,总价较低,成为刚需上车好选择。如果是改善家庭,更看重物业配套和小区环境,万科金域华府和书香门第名苑的花园及品质就可以让全家满意。