年初3月份的时候接手一家做保险资讯类的门户网站,之前有将近一年半的时间,由于种种原因离开了SEO这个圈子做了营销及中介,所以在刚接手的时候也是做了一番功课,针对网站本身存在的问题做了一下诊断问题汇总,并且针对发现的问题提供了相应的解决思路,现在有时间把它给分享出来,也算是记录一下自己当时在那个时间节点的职业历程吧!

既然是分享,链接地址还是要有的:http://www.bxd365.com 距离三月份已经过去了将近7个月,网站整体的优化推进以及变动已经和之前有所不同,毕竟要结合业务实际情况予以调整,所以看的时候也可以结合网站本身找到一些影子,(当然如果要看懂这篇文章,必须要结合网站去查看)看到它的变化。废话不多说,直入正题。

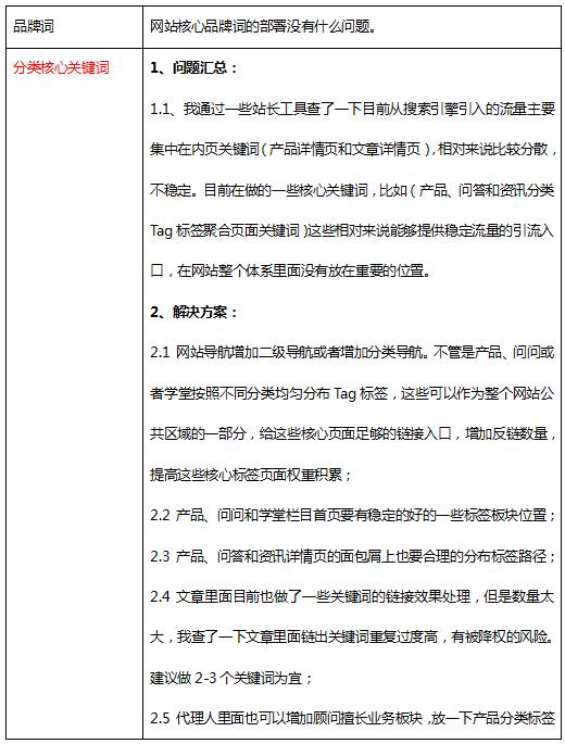
如上图小编当时主要从网站的收录、关键词引入流量、关键词布局、排名以及数据统计分析五个方面去来展开的,所以本篇文章的分享也是按照这个逻辑进行阐述!
一、网站收录
1、影响网站收录的几个主要因素
1) 域名
2) 网站服务器访问速度
3) 网站结构
4) 内容质量
5) 内容更新频次
6) 页面结构内容布局
7) 网站地图网站地图或者sitemap的使用
2、网站现状收录问题汇总以及解决思路:



二、网站目前在做关键词引入流量方面
1、引入流量关键词分类
1) 首页品牌词
2) Tag分类和专题核心关键词
3) 文章、问答和产品长尾词
2、关键词引入流量相关问题以及解决思路


三、关键词部署
问题总结:
页面title已经做了一些处理,。Keywords和description基本上都是重复的。
解决方案:
1、title里面的关键词除了最核心的关键词,还是增加一个有一定关注度的辅词,再加上品牌或者行业类关键词,不宜过长,三到五个为宜。目前网站基本上都是核心词加品牌类关键词来部署的。
2、Keywords标签虽然说搜索引擎已经忽略了它权重和内容相关性的计算,但是咱们再做锚文本链接的时候最好是对应目标页面的keywords核心关键词,主要是为增加主题内容的相关性。
3、Description在部署的时候最好要包含有用户搜索的关键词或者页面核心关键词,主要为了增加用户体验,影响点击率,毕竟在搜索的排名机制算法中有点击率的计算,一切能够影响用户选择的因素都要去做。
四、关键词排名提升
1、影响关键词排名的主要因素
1) 关键词与内容相关性
2) 站内外目标页面的反链数量
3) 页面的点击比率
4) 页面的跳出率与平均停留时间
5) Title中组合词的部署
2、关键词排名提升相应解决思路


五、数据统计分析方面
1、前期会针对网站页面收录制作报表监控数据变化;
2、针对聚合页面的核心关键词、组合关键词以及文章问答的长尾词以周为单位制作报表有针对性的监控排名变化;
3、根据监控收录数据与关键词排名数据变化做相应的seo调整。
以上就是刚接手这个网站新项目的时候所做的一点工作,随着再一次投入职场,不管是技能还是思想层面也是有很多的感悟,也许分享出来的东西不完全适合您,但是我相信,总有一些点对您会有所启发,这也符合我坚持要分享下去的初衷!
本篇文章由“迷路的小爬虫”(微信公众号:seopachong)整理原创,转载请注明作者版权信息,谢谢合作!