这个春天,各种各样的农事节庆在全国各地展开。单单与茶品牌、茶产业相关的农事节庆就有许多,如3月27日,在雅安市举办的第十三届蒙顶山茶文化旅游节暨首届蒙顶山禅茶大会;3月31日,在杭州举办的西湖龙井开茶节;4月14日,在武义县举办的第九届金华市万人品茶大会;4月16日,在浙江省淳安县举办的2017·第三届千岛湖斗茶大会;4月28日,在湄潭县举办的中国·贵州国际茶文化节;4月27日——5月1日,在北京举办的第十六届八大处中国园林茶文化节;4月28日——5月2日,在信阳市举办的信阳茶文化旅游及旅游产品展览会等,这些农事节庆活动的主办者的目的,是为了通过节庆活动提高品牌影响力、提升区域形象、发展区域经济。但到底这些农事节庆达到了目的没有?应当怎样去度量一个农事节庆的成功与否?请看我们的相关研究成果。

引 言
近年来,以构建强势区域公用品牌为主体目标的农事节庆活动在我国蓬勃开展。据不完全统计,在全国各地,该类农事节庆活动已有上千个之多。这些农事节庆活动,大多由各地区域政府、行业协会、旅游局、文化局、农业局等政府及其职能部门和行业协会发起并组织实施。在组织实施过程中,相关政府、机构和组织顺应各地区域相关风俗,延续或发扬浓郁的传统风俗色彩,以欢乐创造品牌,用仪式彰显价值,使节庆活动不仅成为各地区域民众喜闻乐见的节庆形式,更体现了其在区域公用品牌打造、区域形象传播方面独特的策略、价值、力量。与此同时,我们也看到,当这类农事节庆活动成为各级政府及其职能部门、相关组织所热衷的节庆形式之后,到底这些农事节庆活动对于一个区域品牌的发展和成长的价值如何?对一个区域的形象影响力如何?从投入产出的角度、从一个节庆活动的主体目标达成的角度而言,该类节庆活动形式是否值得推广?是否存在着问题?思考引发了我们的研究。
本课题的研究对象,是我国以构建强势农产品区域公用品牌为主体目标的农事节庆活动;本课题的研究目的,是通过构建强势“中国农事节庆影响力”评价模型,形成较为科学的评价体系,引导各相关农事节庆对区域公用品牌建设及其区域经济、形象、发展、传播等方面产生更为正面的、效果更强的影响力。

1、相关概念
本研究的研究对象和研究目的均有着显著的特殊性,为方便后文论述,在此先将研究中涉及到的相关概念加以梳理和界定。
(一)影响力
影响力(Influence)概念最初出现于人际交往理论。该理论将一个人改变他人心理、态度和行为的能力概括为“影响力”,指的是一个人感化、影响他人的能力。之后,有关影响力的研究与应用渗透进其他领域,产生如个人影响力、行业影响力、媒介影响力、职业影响力、文化影响力、品牌影响力等等延伸概念。有关影响力的评价及其指数研究也已为数众多,形成如媒介影响力、品牌影响力、文化影响力评价模型及其指标体系等等。影响力研究,从某种意义而言,研究的是一个人或一个企业、品牌、团体组织等改变他人或组织的思想、观念、态度与行为的能力。因为这种能力已经成为一个人、行业、企业、品牌甚至一种文化的重要因素。因此,相关研究不仅从人际交往范畴研究个人影响力,也在其他更广泛的领域如文化、媒介、品牌等研究领域展开。如文化影响力指的是一个国家通过国际文化互动对国际环境施加的实际影响的大小,也是一个国家的国际影响力在文化领域的一种表现形式,它与国际文化互动的强度和国家参与程度有关;(中国社科院中国现代化研究中心,《中国现代化报告2009——文化现代化研究》,转引于http://www.cas.cn/zt/hyzt/bg09/yjjz/200910/t20091027_2636988.shtml)而品牌影响力指的是一个品牌影响消费者、市场甚至国家、区域、产业的发展速度、趋势等的能力;媒体影响力则指一个媒体对受众及其它相关者的影响能力。上述相关影响力的研究成果将为本课题的研究提供学术养分。
(二)区域公用品牌
作为品牌的一种重要类型,区域公用品牌是指特定区域内相关组织和机构所共有的,在品牌建立的地域范围、品牌品质管理、品牌使用许可、品牌行销与传播等方面具有共同诉求与行动,以联合提高区域内外消费者的评价,使区域产品与区域形象共同发展的品牌。(胡晓云等,《中国农产品的品牌化——中国体征与中国方略》,中国农业出版社,2007年,第43页)该类品牌一半呈现为集体商标或地理商标基础,与一般形态的企业品牌、产品品牌在其品牌主体、品牌所有、品牌使用等方面大有不同。

(三)节庆、农事节庆、以构建强势农产品区域公用品牌为主体目标的农事节庆
1. 节庆与农事节庆
根据《现代汉语词典》(2000年修订本)的定义,节日包括两方面,一是纪念日,如“五一”国际劳动节;二是传统的庆祝或祭祀日,如清明节。而《剑桥国际英语词典》(上海外语教育出版社英汉双解)有关节庆的英文定义是:“特殊的一天或一段时间,通常是为了纪念一个宗教事件,用它自己的社会活动、食物或纪念仪式,或一系列有组织的特殊事件,例如歌唱表演或戏剧,通常在一个地方发生。”([英]普罗科特(Paul Procter)编,王珏等译,《剑桥国际英语词典(英汉双解)》,上海外语教育出版社,2001年,第904页) 节庆活动(festival event)是指为了纪念、庆祝特殊的时刻,或者是为了达到的社会、文化、企业目标,而精心刻意设计出来的独特仪式。(Johnny Allen,William O,Toole,Ian McDonnell,Robert Harris,pp.2004)综合中外文献中关于节庆的各种定义可见,节庆活动是人类在一个约定的特殊时间、特殊地点,围绕特定的目标进行的特殊仪式。从历史角度来看,节庆活动源自农耕社会文化,经过长期历史发展逐渐走向繁荣。根据其产生的年代历史,可将节庆活动分为传统节庆和现代节庆活动。传统节庆大多起源于民间,是人们根据天候、气候、物候等周期性转换而约定俗成的祭祖拜宗、祈福、纪念的节日,如春节、端午节等。现代节庆是指某区域或某地以其特有的资源,包括历史、文化和艺术、传统竞技、体育、风俗习惯、风情风貌、地理优势、气候优势、遗址、胜地、古迹等为主题,自发而周期性举行的大型庆祝活动仪式。现代节庆活动中越来越兴盛的是文化节庆和商贸节庆活动。一般而言,商贸节庆活动较之文化节庆活动的功能目的更明确,大多会利用本地的名优特产优势或利用区域经济、交通优势而举办,意在扩大区域或名特优产品的知名度、影响力,使区域获得更好的形象美誉度、更大的旅游效益和产品销售空间。因为节庆活动源于农耕时代,且大多利用本地的名优特产优势或区域经济、交通优势而举办,因此,节庆活动大多是农事节庆。
关于农事节庆,相关定义有“农业旅游节庆的定义是以吸引大量旅游者和促进当地旅游业发展为主要目的,并以当地的风土民情、传统竞技、农作物、土特产、物产、地理优势、气候优势、遗址、胜地、古迹等各项资源为依托,围绕农业、农俗、农事及相关资源为主题开展具有综合性特点的庆典活动和公众*会集**。”(潘虹、张岩丽、刘英,《农业旅游节庆开发研究——以“泗水桃花节”为例》,安徽农业科学2009年37卷26期,第12820页)民俗节庆是指,“各地区因其地方特殊的历史渊源或传统习俗,于特定的时间,有计划、有组织地举办的相关庆祝或祭祀的活动。”因此,农事节庆是以农业、农俗、农事及相关资源为主题,为了达到特定的目标而于特定的时间、地点,有计划、有组织地举办的相关庆典活动和*会集**仪式。农事节庆以特定的资源、欢乐气氛构建、特定的仪式为庆典或*会集**的主体形式。

2、以构建强势农产品区域公用品牌为主体目标的农事节庆
由于农事节庆活动对特定资源、产品等所产生的正面影响力,使得它越来越多地被农产品区域公用品牌的建设者们所采用,成为提高区域公用品牌的知名度和影响力,构建强势农产品区域公用品牌的重要仪式。如美国大蒜节、加拿大枫糖节、中国洛阳牡丹节、中国北京大兴西瓜节、国际祈门红茶节、中国西湖龙井开茶节等等。这些农事节庆活动以构建强势农产品区域公用品牌的影响力、销售力为主体目标,在一个特定时期、在特定地点举办相关庆典活动和*会集**仪式。这类农事节庆活动体现了一般农事节庆活动的节庆(资源、风俗、欢乐、仪式)共性,又有其独特的目标和个性。其独特目标和个性主要体现在以下三个方面:
从目的而言,举办以构建强势农产品区域公用品牌为主体目标的农事节庆活动,是为了配合农产品区域公用品牌的构建、整合和发展,是为了以农事节庆为手段,提高区域农产品公用品牌的知名度、美誉度、体验性、互动性,扩大其品牌影响力,间接提升区域形象,带动整个区域的农业品牌经济及其它经济、社会、文化的发展。
从活动内容而言,以构建强势农产品区域公用品牌为目的的农事节庆活动,其内容或活动设计要依赖当地独有的农业自然资源和农业、农俗、农事等与区域农产品的品牌来源、产品特色、文化特色、特有仪式等相关内容,其活动内容和仪式程序等具有较大的目的性和局限性,同时也具有其独特的不可复制性。与其它农事节庆的内容相比,这类农事节庆的区域性、产品相关性、构建强势品牌的特殊目的性表现得尤为突出。
从活动主体而言,以构建强势农产品区域公用品牌为主体目标的农事节庆活动是有组织的农事节庆活动。该类节庆活动常以当地区域政府、相关行业协会、相关政府职能部门、合作社或农户等某个区域的农产品公用品牌的品牌主体为组织者,由这些相关主体预设节庆的特定主题、程式、内容、目标等。
因此,以构建强势农产品区域公用品牌为主体目标的农事节庆,与现代会展、展销会、博览会等活动形式不同。它虽然也以某个区域的政府或相关机构等为节庆活动的主办机构,有组织、有计划、持续定期举办,但它是以提高某个区域农产品品牌的知名度、美誉度、体验性、互动性等品牌影响力为主体目标,以该区域特有的区域农产品品牌来源、风俗流传、产品特色、文化特色、特有仪式等相关的农业自然资源和农业、农俗、农事等资源为活动依托,在特定时间、特定地点进行的一系列具有欢乐气氛的活动仪式。该仪式为参加节庆活动者搭建以观赏、品尝、体验、购销区域农产品为基本内容,以相关文化、经济、休闲活动为延伸内容的交流平台,以达到提高区域农产品品牌的知名度、美誉度、体验性、互动性等品牌影响力的主体目标。设计或利用农事节庆活动,为农产品区域公用品牌搭建一个集农产品休闲观光、品牌传播、商贸交易的平台,是近年来中国各地区域公用品牌主体普遍选择的品牌传播与营销策略之一。以构建强势农产品区域公用品牌为主体目标的农事节庆,大多根据农产品区域公用品牌所在区域主办单位或农产品类别等进行分类。按所在区域主办单位分类,可分为各级政府、协会、农业合作社、农业企业等类别;也可分为政府主办、政府主导企业主体、协会主体、合作社主体等。按农产品类别分类,则类别繁多。目前,中国内地冠以“中国”、“国际”等字样的国际级、国家级农事节庆也已大量存在。

(四)以构建强势农产品区域公用品牌为主体目标的农事节庆影响力
1.一般意义上的农事节庆活动影响力
传统的或一般意义上的农事节庆,其影响力可在一定程度上反映为因农事节庆而产生的该区域的总体形象、吸引力和竞争力。独特的农事节庆活动不仅能增加区域的吸引力和竞争力,提高经济效益,而且能促进该区域的社会文明和进步。举办农事节庆活动的目的之一就是塑造和延伸区域形象。利用独特的农事节庆活动将一个独具个性的区域形象展现在游客面前,让人们对该区域的经济、文化、资源、景观有个全面了解,加深人们对区域形象个性的认知度、记忆度、体验性和互动性,有利于扩大区域形象的影响力和辐射力。尤其是通过连续、定期举办农事节庆特色活动,可以积累巨大的无形资产,强化区域形象力、吸引力。
2. 以构建强势农产品区域公用品牌为主体目标的农事节庆活动影响力
以构建强势农产品区域公用品牌为主体目标的农事节庆活动,与传统的或一般意义上的农事节庆活动不同。它以提高区域农产品品牌的影响力、构建强势农产品品牌为主体目标,其品牌传播效果(知名度、美誉度、品质体验性)、品牌营销效果(购销状况)为农事节庆的主体效果,而节庆活动过程中所带来的游客满意度效果(对农产品的体验满意度、对节庆的体验满意度)等指标则间接反映了农产品区域公用品牌的美誉度、好感度和购买意愿等。
以构建强势农产品区域公用品牌为目的的农事节庆影响力,是指举办农事节庆对该区域的农产品品牌及区域本身产生的综合影响效益。效益(utility)偏向正面的且为善的标准(standard of goodness),可分为有形效益和无形效益。有形效益包括经济效益、成本效益、投资效益等可用金钱衡量的效益,无形效益包括生态、环保、文化、社会等无法用金钱衡量的效益。农事节庆作为产业文化活动,其效益是多方面。如,提供游客多样化的休闲机会,当地居民也享受到产业文化活动所引发的各种效益如当地产业文化活动举办所带来的收入、当地居民就业机会增加、提供了休闲机会、活动中的游戏休闲满足感、对当地文化的认同等。活动的市场性效益通过市场交易产生经济效益(活动的服务收入、销售收入),而非市场效益则不经过市场交易而产生的效益,如活动带来的满足感等。可借用非市场估价法(non-market valuation techniques)估算活动的非市场效益,如活动环境资源所产生的效益分为使用者和非使用者效益。使用者效益分为直接使用效益和间接使用效益,直接参加节庆活动的效益,如赏油菜花、参与节庆活动等得到的休闲效益、旅游价值等,间接使用效益是节庆时拍照等带来的效益等。而非使用者效益则反应在存在价值和馈赠价值中:因节庆活动而产生的具有特殊意义的资源、景观等的存在价值,愿意付出各种保护而遗传、馈赠给后人的价值等。
以构建强势农产品区域公用品牌为主体目标的农事节庆活动,因其特殊的举办目标,其影响力即综合影响效益也将体现其独特性。

2、相关理论模型研究综述
从本研究在各大数据库的搜索结果来看,目前的国际国内学术界虽然均尚无明确以此类农事节庆活动为研究对象的研究范例,但也有很多针对普通节事、民俗节庆以及旅游节庆等类别节庆活动的研究,其中,最具代表性的四个模型为:
(一)2004:学者Gursoy、Kim和Uysal的节事影响力评价模型
节事影响力评价模型中,作者经过文献分析提炼出24个社会经济影响项目,为了提高衡量项目的清晰性、可读性和内容有效性,经过专家讨论修改最终确定为如下17个项目:市政项目的财政收入(Generate revenues for civic projects)、提高社区形象(Enhance community image)、建立社区自豪感(Build community pride)、帮助保存当地文化(Help preserve the local culture)、帮助创造社区凝聚力(Help create cohesion in the community)、增加就业机会(Increase employment opportunities)、提高生活标准(Increase standard of living)、鼓励当地发展新的基础设施(Encourage locals to develop new facilities)、提供更多休闲娱乐机会(Provide more recreational opportunities)、促进商贸发展(Promote organizations and businesses)、提供家庭休闲娱乐活动(Offer family based recreation activities)、提高社区对外形象(Enhance community image to outsiders)、促进当地居民和游客间的交流(Help foster relationship between residents and visitors)、教育意义——让人们更有觉悟(Educational—make people aware)、增加交通拥挤(Increase traffic congestion)、增加当地服务压力(Put pressure on local services)、增加犯罪机率(Increase the crime rate)。在这17个子项目的基础上,将之分为四个方面:社区凝聚力(community cohesiveness)、经济利益(economic benefits)、 社会激励(social incentives)、社会成本(social costs)。继而,通过抽样调查访问不同属性的节庆组织者(124个)。调查内容分三部分:被调查者的个人信息(性别、组织属性、是否组织节庆和重大事件);被调查者所举办的节庆活动的特征(事件规模——参与率、全职工和兼职工的数量、位置、活动持续时间、节庆活动频率、节庆产品、促销成果、目标市场相关的条目);如何感知节庆活动对当地社会经济的影响。17个项目全部采用李克特量表打分从“完全同意”(低)到“完全不同意”(高)。
通过均值和标准差的测量,研究者发现两个结论:被调查者没有看到节庆和重大事件是当地经济的主要贡献者;没有意识到节庆活动带来的高社会成本。利用LISREL(J?reskog与其合作研究者S?rbom共同开发的软件系统,协方差结构模型分析,用于探讨和确认因果关系的分析方法)检测这个模型,留下12个子项目:市政项目的财政收入(Generate revenues for civic projects)、提高社区形象(Enhance community image)、建立社区自豪感(Build community pride)、帮助保存当地文化(Help preserve the local culture)、增加就业机会(Increase employment opportunities)、提高生活标准(Increase standard of living)、鼓励当地发展新的基础设施(Encourage locals to develop new facilities)、提供更多休闲娱乐机会(Provide more recreational opportunities)、促进商贸发展(Promote organizations and businesses)、提供家庭休闲娱乐活动(Offer family based recreation activities)、增加交通拥挤(Increase traffic congestion)、增加当地服务压力(Put pressure on local services)。通过有效性的衡量,最终确定以下指标体系:

Gursoy、Kim和Uysal的节事影响力评价模型
该研究结论认为:(1)除了在经济上增加财政收入之外,节庆活动重要的还是提供地方社会集聚和共同参与娱乐活动的机会,节庆活动在创造社区成员间的信任和凝聚力上扮演着重要角色。(2)组织者普遍相信节庆活动创造更多的社会利益(远远多于社会成本),但是他们没有意识到举办节庆活动可能带来的负面影响。如果不重视负面影响,很可能带来比利益更多的害处。(3)要想赢得当地居民的支持,必须提高节庆活动的社会利益。

(二)2006:学者Gursoy和Kendall的节事影响力支持系统模型

Gursoy和Kendall的节事影响力支持系统模型
节事影响力支持系统模型根据社会交换理论和前人研究提出,每个影响因素下面都有其测量的子项目:(1)支持举办节庆活动:游客服务(例如酒店和餐饮);信息服务(例如地图和路标);区域作为节庆活动目的的推广(例如电视广告和传单)。(用5分制的李克特量表,从“强烈反对”(低)到“强烈支持”(高));(2)衡量感知到的利益:积极的经济影响;积极的文化影响;积极的社会影响;衡量感知到的成本:负面的经济影响;负面的文化影响;负面的社会影响。(用5分制的利克特量表,从“坚决不同意”(低)到“坚决同意”(高));(3)居民对社区关注的水平:犯罪情况、休闲娱乐、文化、交通。(4分制,从“一点也不”到“非常”);(4)对生态中心的态度衡量:当人类干扰自然时经常产生灾难性的后果;自然平衡足以应对现代工业的影响;如果情况任其发展我们不久将遭遇巨大的生态灾难。(用5分制的利克特量表,从“坚决不同意”(低)到“坚决同意”(高));(5)社区情感:你在这个社区有多少家的感觉;你对这个社区正在举行的活动有多大的兴趣;假设你已经在这个社区生活过一段时间,因为某个理由你必须离开,你会感到多难过/高兴当你离开的时候。
该研究结论认为,感知到的利益和支持举办节庆活动之间有着直接的积极的关系;感知到的成本和支持举办节庆活动之间有着直接的消极的关系;在某些情况下,感知到的成本和感知到的利益之间并无直接消极影响,感知到的成本能否产生影响可能是由所研究社区的类型或发展水平决定的;社区情感和能感知到的成本之间并无直接影响关系,因为节庆活动是单独的,短期的事件,所以居民可能不会太关注成本问题;社区情感和感知到的利益之间有直接影响关系。如果对社区有浓厚情感的,更倾向于认为节庆活动的举办能创造利益;社区关注水平会直接影响感知到的成本和感知到的利益。对社区关注的居民,认为节庆活动会对当地社区引发长期深远的影响,既有积极影响也有消极影响;对当地生态中心的态度对感知到的成本和感知到的利益之间有显著影响关系。有较高的生态中心价值的,也有着较高的成本感知和利益感知。有较高的生态中心价值的,更关注成本感知。

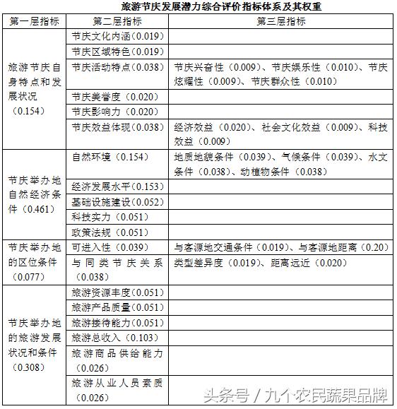
(三)*翔黄**和连建功:区域标志性旅游节庆定量选择方法
该研究在广泛征求相关专家和学者意见的基础上,采用定性和定量相结合的层次分析法(AHP)。经过判断矩阵构造、层次单排序及一致性检验、层次总排序及一致性检验得到各评价层中因子对于旅游节庆发展潜力的重要程度,即旅游节庆发展潜力影响因子重要性权重的排序结果。

旅游节庆发展潜力综合评价指标体系及其权重

旅游节庆发展潜力综合评价指标计算公式
A表示旅游节庆的综合得分;表示第i个评价因子的模糊评价值;表示第i个评价因子的权重值;n表示评价因子的数目。
(四)张伦书:节庆经济的持续创新力评价体系

张伦书的节庆经济的持续创新力评价体系

3、以构建强势农产品区域公用品牌的
农事节庆影响力评价模型假设
(一)农事节庆影响力评价模型的独特性
探究本模型研究的独特性,必然要从研究对象的独特性上考察。前文已经指出,以构建强势农产片区域公用品牌为主题目标的农事节庆活动,在举办目的、活动内容和节庆举办主题上均有自身的独特性。
这类农事节庆活动的举办目的在于,配合农产品区域公用品牌的构建强势、整合和发展,以农事节庆为手段,提高区域农产品公用品牌的知名度、美誉度、体验性、互动性,扩大其品牌影响力,也间接提升区域形象,带动整个区域的农业品牌经济及其它经济、社会、文化的发展。这样的活动宗旨决定,此农事节庆影响力评价模型的建构要以农产品区域公用品牌的品牌价值评价模型(胡晓云、程定军、李闯、詹美燕,《中国农产品区域公用品牌的价值评估研究》,《中国广告》,2010年第3期,第126页)为重要参照,强调一个农事节庆活动为区域公用品牌所做的各个方面的贡献度,但同时,该模型也要兼顾农事节庆活动本身所独有的经济、社会、文化及其环境价值,体现其经济效益、社会效益、文化效益和环境效益等因素。
至于节庆活动的内容独特性,则要依赖当地独有的农业自然资源和农业、农俗、农事等与区域农产品的品牌来源、产品特色、文化特色、特有仪式等相关内容,其活动内容和仪式程序等具有较大的目的性和局限性,同时也具有其独特的不可复制性。节庆活动的主体也往往是当地区域政府、相关行业协会、相关政府职能部门、合作社或农户等,这些主体的社会分工和地域分布也决定了他们所举办的节庆是要以某确定区域的风俗民情和经济发展状况等众多因素为依托的 。如此,此种农事节庆活动就不可避免的要受到所在区域的影响和局限,由此,评价模型的建构如果单纯以消费者调查形式获得数据就会产生局限。为了保证模型建构的科学性,本研究采用了更科学的方法来确定模型中各指标的权重系数,具体操作将在后文的模型建构方法中详细论述。
(二)模型假设
农事节庆本身的特殊性决定了评价模型建构的特殊性,并因此也在模型研究的方法上给研究提出了特殊的要求。结合本研究的研究对象的显著特性以及模型建构的特殊要求,本课题研究首先通过文献研究获得由层级构成法(AHP)形成的影响力评价假设模型:

农事节庆影响力评价假设模型
图中的假设模型较为全面的体现了与农事节庆影响力相关的各项因子,分别是区域经济影响力、品牌传播影响力、区域资源影响力、区域形象影响力以及品牌发展影响力这五个一级指标,而这五个一级指标所对应的二级指标则分别是:

假设模型一、二级指标
(三)模型验证
在此基础上,课题组采用德尔菲法,将得出的假设模型发往16位专家,并运用一致矩阵法征询各位专家对与各级指标权重方面的意见。在问卷中,课题组详细阐释了各指标的概念和模型体系,给出填表方法和范例,并规定了相关填写标准:
一级指标的重要性采用相互比较的方式体现,填写说明如下,对相关指标进行两两对比打分,打分标准如表2所示:

填写范例:
例如,在表3中,您若认为A和B的重要性一致则在相关处填“1”;若认为A比B的重要性在稍微重要与明显重要之间则在相关处填“4”;若认为A比B强烈重要则在相关处填“7”;反之若认为B比A强烈重要的话则在相关处填“1/7”,其他同理。

有关一级指标重要度表格如下:

有关二级指标重要度的表格如下:

再将16位专家关于一级指标的意见经由AHP软件分别进行分析计算,发现符合矩阵一致性要求(判断矩阵一致性比例小于1)的数据共有10份,其分析结果分别如下(表6-表15):





分析专家有关一级指标的权重数据,得出本研究模型一级指标的实际权重值:

在一级指标已知的情况下,同样根据问卷中各位专家所填的数据(见表5),先分别计算后得出二级指标权重值:

模型通过验证得以确立,此后只需将各个农事节庆的相关数据加以统计分析,再将这些数据结合模型中的权重系数,并运用与模型配套的计算公式加以运算,就能得出各节庆活动的具体影响力数值。
4、以构建强势农产品区域公用品牌
为主体目标的农事节庆影响力评价模型描述
本研究最终得出的农事节庆影响力评价模型如下:
(一)模型计算公式表达:

其中,C表示某农事节庆的影响力指数;Vi表示某农事节庆活动第i个二级指标的实际表现值,Wi为该农事节庆活动第i个指标实际表现值的权重,其余类推。
文字描述为:影响力指数=指标1实际表现值×该指标权重+指标2实际表现值×该指标权重+……+指标n实际表现值×该指标权重
同一个一级指标下的各二级指标权重之和等于此一级指标权重,而各二级指标的实际表现值,则是通过对其各自对应的实际项目的具体值进行编码、赋值再加以运算得来。
(二)模型各级指标要素描述
1.区域经济影响力
区域经济影响力是指该农事节庆活动对整个区域的经济增长的影响力。其二级指标包括节庆直接收益值、产业联动收益值两项。这两项所对应的具体项目包括节庆中直接投入经济成本,节庆中产生的活动收益额(如节庆门票收入等),节庆中区域公用品牌的产品销售额,节庆活动时期该区域旅游、餐饮、广告、运输业等相关行业的收益带动力、其他产业的贸易合同额和项目投资额——产业相关收益值。区域经济影响力指标主要评价该农事节庆活动的投入产出比,包括直接投入产出比、间接投入产出比等等。
2.品牌传播影响力
品牌传播影响力是指该以构建强势农产品区域公用品牌为主体目标的农事节庆活动对其区域公用品牌的传播影响力。其二级指标包括活动参与和活动传播两项。活动参与衡量参观节庆活动的人数、经销商单位数、直接或间接参与节庆活动的工作人员数、媒介介入数量和媒介类别差异、节庆活动的正面报道量、节庆与区域公用品牌的关联报道量。品牌传播影响力指标主要评价该农事节庆活动对该区域公用品牌的知名度、美誉度、体验性、互动感受等方面带来的直接体验和间接传播带来的影响力。
(1)区域资源影响力
区域资源影响力是指该农事节庆活动所带来的相关资源累积的影响力。在该农事节庆活动过程中,会形成、传承相关资源。其二级指标由资源形成和资源传承构成。资源形成和传承包括非物质和物质两类。节庆所产生的专利资产量,涉及非物质文化遗产、相关专利项目、节庆持续时间等要素;节庆物态传承量包括因节庆而产生并保存、流传下来的雕塑、建筑物等环境资源的形成与流传。
(2)区域形象影响力
区域形象影响力是指该农事节庆活动对区域形象产生的影响力。区域公用品牌和区域形象之间具有相生相长的关系,强势区域公用品牌大多是一个区域的“金名片”,对区域形象产生一定的正面影响力。该一级指标由区域评价和区域旅游量两个二级指标构成,包括当年该区域形象的品牌相关正面报道量、负面报道量及其比率,当年该区域与该节庆相关的旅游观光人数。这两个指标主要体现一个区域与区域公用品牌相关的形象美誉度、旅游到达率。
(3)品牌发展影响力
品牌发展影响力是指该农事节庆活动对区域公用品牌的品牌经营活动、品牌美誉度、品牌价值的影响力。其二级指标包括品牌经营值、品牌美誉度、品牌价值值三项。品牌经营值包括节庆中产生的区域公用品牌产品销售额占当年区域公用品牌产品销售额的比率,节庆中签定的区域公用品牌的贸易合同额的当年履约比率、履约资金总数,节庆中签订的区域公用品牌的项目投资额的实际投资比率、项目实际投资额。品牌美誉度包括节庆当年品牌的媒体正面曝光量、负面曝光量、正面负面曝光量之比,如大众媒介及其相关人员对活动品质、活动体验满意度、品牌体验满意度、重复体验意愿等的评价,消费者网誉。品牌价值值是指该区域公用品牌所持有的品牌价值潜力,采用节庆当年,区域公用品牌的品牌价值评价值(以CARD模型的评价价值为参考数值)。
3. 模型各级指标及其权重


5、研究结论
本研究的研究对象为以构建强势农产品区域公用品牌为主体目标的农事节庆活动,不论是切入角度还是具体的研究领域,都是具有开拓性的。其次,本研究中的模型建构综合考虑农事节庆活动的自身特点,以及这类节庆活动的举办对所在区域整体经济的发展、相应农产品品牌的传播、区域资源的开发、区域形象的建立和提升、品牌建设和发展的意义所在,是较为全面的评价和考察体系,确保了评价模型本身的科学性和有用性。
农事节庆活动在中国大范围的发展,这一现象本身已经说明越来越多的人开始关注农产品的品牌建设和品牌传播问题,这毫无疑问是中国农业发展观念的一个重大进步,也体现了中国农民和企业家们面对市场及时应变的经营智慧,然而,这一种新型的营销传播方式究竟有没有效果,或者说有多大的效果?其效果的究竟是哪些环节?它是否真正值得全国效仿,又该如何效仿?这些问题都需要解答。本研究目的就在于建立较为科学的农事节庆影响力评价模型和体系,判断出一个肩负着为品牌建设服务的农事节庆活动的举办真正成功与否,成功在何处,进而引导节庆举办主体进一步发展节庆的正面影响力,并由此为农产品品牌建设服务,关注整个中国农业发展和农民生计,对于中国农业发展方式从粗放型向集约型转变的整体战略也有着重大意义。
