在很多人看来,大学教师是一个工资高、待遇好、假期多、地位高、轻松的好工作,不少同学读研之后的就业导向,也是朝着大学教师去的。
那么,
成为一名大学教师,有哪些要求?
大学教师的待遇真的和想象中那样好吗?
今天,小编带大家了解“大学教师”这个职业。
首先是专科院校,大部分专科院校的大学教师门槛不算高,硕士研究生即可。

▲武汉某专科院校招教师要求
到了本科院校,由招教师的层次不同,要求以及给出的待遇也会不同。

▲成都某二本院校(无硕士点)招教师要求及待遇

▲北京某院校(非211,有硕士点)招要求
一线城市普通本科院校的招基本要求是博士研究生,如果你应聘的是这个学校的较好专业,还会要求有海外经历或留学背景。
有的学校还会对你所发的论文数量、质量有要求。
大学教师的工资主要由基本工资、课时费、安家费、补助、科研奖励等组成,理工农医的教师要比人文社科教师高一些,一线城市(北上广深)的高校教师待遇就会比重点城市(各省省会及省会级城市)要高出一些。

▲西南财经大学(211)教师要求和待遇

▲南京理工大学(211)教师要求
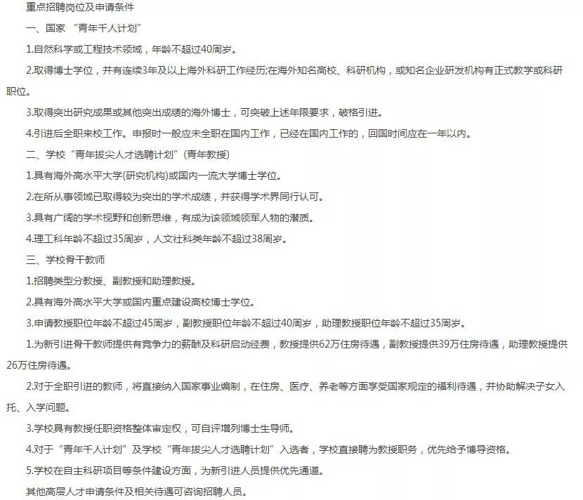
211工程大学,人才层次更多更高,要求更高,待遇也相应更好。
那么985工程大学,甚至是清华、北大、人大、复旦、浙大、上交这种层次的学校,又是什么要求呢?

▲华南理工大学(985)教师要求及待遇

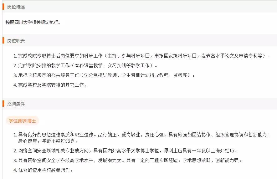
▲四川大学(985)网络空间学院要求

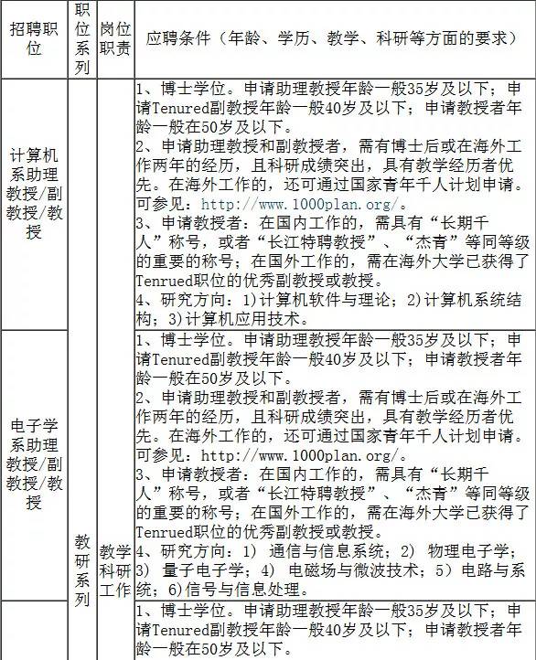
▲北京大学要求
大学教师职称大致是四个等级:助教、讲师、副教授、教授。
新任职的教师是助教(原则上不单独授课),一年或一年以上的教学辅助工作后成为讲师。之后就需要职称考核,考核的标准一般是科研成果和教学成绩等等。
总 结
如果成为一名辅导员,需要硕士研究生学历;
如果是要成为一名专科院校的教师,需要硕士研究生及以上;
如果是本科院校教师,需要知名大学博士研究生以上;
如果是知名本科院校教师,在上一条基础上,还需要海外经历、留学背景和科研成果。
待遇方面,根据学校所处的城市以及你任职的专业,也有所不同。
我们常常在新闻上看到的高端人才教授,收入高地位高,但只是大学教师队伍的凤毛麟角。绝大部分大学教师收入在10万左右。
想要成为大学教师的同学们,赶紧努力奋斗吧,考研读研只是第一步,路漫漫其修远兮!