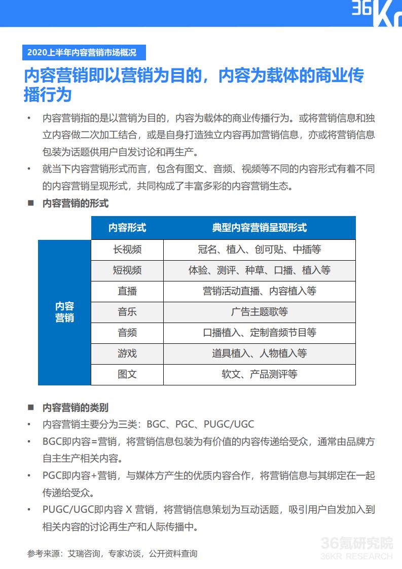
快消品行业分类众多,销售渠道种类繁多而复杂
快消品行业定义及特点
• 快消行业是指消费频率高、使用时限短、拥有广泛的消费群体、对于消费的便利性要求很高的商品销售行业。快消行业的销售渠道种类多而复杂,传统业态和新兴业态等多种渠道并存。快消行业集中度逐步上升,竞争度加大。
• 快速消费品属于冲动购买产品,即兴的采购决策,对周围众多人的建议不敏感 ,取决于个人偏好、类似的产品不需比较,产品的外观/包装、广告促销、价格 、销售点等对销售起着重要作用。
快消品行业的分类
• 快速消费品一种新的叫法是PMCG(Packaged Mass Consumption Goods),更加着重包装、品牌化以及大众化对这个类别的影响。主要包括:个人护理用品;食品饮料;保健品;烟酒;药品中的非处方药(OTC)。
• 一、是个人护理品行业,由口腔护理品、护发品、个人清洁品、化妆品、纸巾 、安全套、鞋护理品和剃须用品等行业组成;
• 二、是家庭护理品行业,由以洗衣皂和合成清洁剂为主的织物清洁品以及以盘碟器皿清洁剂、地板清洁剂、洁厕剂、空气清新剂、杀虫剂、驱蚊器和磨光剂为主的家庭清洁剂等行业组成;
• 三、是品牌包装食品饮料行业,由健康饮料、软饮料、烘烤品、巧克力、冰淇淋、咖啡、肉菜水果加工品、乳品、瓶装水以及品牌米面糖等行业组成;
• 四、是烟酒行业,能够快速消耗的物品。
快消品行业当下热门领域主要集中在美妆个护、食品饮料、服饰等快消品牌更新迭代快的细分行业,本篇报告也将主要从此部分数据及案例进行着重分析。
快消品B2B行业进入理性发展期,头部企业深耕行业能力、打磨商业模式、精准定位客户
快消品B2B行业发展的历程
快消行业前进的方向是头部企业将通过B2B产业互联网与B2C消费互联网的融合,争夺快消供应链竞争壁垒,提升客户体验,从而成为产业互联网时代下快消B2B行业的巨头。
萌芽期–市场教育
• 第一个阶段是2001年到2012年。在这十多年时间内,快消品行业在进行互联网的跨界和融合上还处于萌芽起步阶段,纳入统计的快消品B2B电商企业共有16家。这一阶段开始出现了以商品交易为主的快消品B2B电商企业,其主营业务和形态类别各不相同。虽然在这个阶段我国快消品B2B电商企业的整体出现速度较为缓慢,但是伴随着我国对消费升级以及互联网+等各方面政策的宣传与实施落地,快消品电商的发展在接下去的几年呈现了一个大爆发的局面。
• 例如:连凯软件、烟台益商、怡亚通380分销平台、商派软件、有赞等,
快速成长期–爆发行业风口
• 第二阶段是2013年到2015年。短短几年,快消品B2B电商企业大量出现,从过去十年间的不到20家企业增长到76家企业,属于快消品To B发展历史上的增长浪潮期。随着中国经济全面进入“新常态”,国家于2015年开始大力推动“ 供给侧改革”,通过“互联网+”激活产业上游供给方与流通市场,整体经济结构优化创造新的经济增长点,2015年成为行业爆发的风口期。这几年我国快消供应链开始进行改革,快消行业及其各个业务场景都在经历互联网浪潮的重构。这一阶段,建立快消供应链竞争壁垒与提升客户体验是竞争取胜、晋升行业头部企业的关键。
• 例如:阿里巴巴零售通、51订货、进货宝、快消帮、易酒批、易生活等。
调整期–理性发展
第三阶段是2016年至今。这一阶段,我国快消品B2B电商企业的发展正处于调整期,主要表现在两个方面:
竞争升级,快消品行业商业模式及生态逻辑重塑在即
• 一、从数量上讲,2016年以后新平台数量大幅下降;二、新成立的平台只有4家获得了融资,占比不到20%,大额融资向成熟平台聚集的趋势加剧,行业的头部效应显现。存 活下来的快消B2B企业回归到业务本身的精耕细作。头部企业则是引领行业深耕发展的主导力量。
快消品行业整合传统通路供应渠道
• 快消品供应链上的各方,通过专用网络或Internet,进行数据信息的交换、传递,开展交易活动的商业模式。中国快消品B2B目的是整合传统通路上的各种供应商。中国的快消品B2B主要针对于缺乏自有供应链的零售门店。百 货、超市、大卖场、购物中心、便利店等零售终端,都拥有各自的供应链系统,一般不需要快消品B2B电商提供线上供货服务。
快消品牌渠道新零售解决方案
• 不论从品牌商的痛点,还是经销商的问题,或是零售端的需求都要求渠道向数字化转变。渠道的数字化改造帮助企业建立起全链路的链接,这对提升企业的渠道营销能力、渠道管理能力、渠道控制能力都会产生重要价值。
• 品牌与渠道的关系,从管理转向赋能。品牌商帮助终端搭建数字化体系,建立触达C端的能力,从而反哺品牌商的业务发展,将品牌、经销商、终端、消费者链条打通,共建分销网络,拥抱新零售。
• 渠道的数字化升级是供应链能力的升级,利用数字化技术,使供应链变得更高效。同时赋能终端服务C端的能力,帮助终端更快成长。
依靠大数据分析,提升全链路效率
技术上,快消B2B以大数据分析为基础;功能上,快消B2B解决了困扰传统通路的诸多问题,其对传统通路的升级改造效应主要体现在三个方面:一是缩短了供应链层级,减少层层加价成本;二是提升了快消品仓配效率,减少资源浪费,降低运营成本;三是实现了供应链全盘信息数据化可视化,可有效辅助上游品牌商进行产品分析、开发以及营销。
快消品行业发展痛点
快消品行业发展痛点贯穿产业链的全链条,新技术的改造迫在眉睫
快消品行业痛点
• 传统发展路径低效,痛点众多,传统模式中品牌商、经销商、终端均存在发展痛点。
• 在过去传统零售市场,只要产品够好就会有顾客来。而现在,快消品行业商品的供给是过剩的,大量的同质化产品,供求关系发生了根本性的变化。互联网的出现,消费者身处信息爆炸的时代以及技术带来的便捷购买方式,更是加剧了行业竞争的激烈程度。
• 零售环境发生变化,传统的渠道通路已经不能够适应新的时代。于是,这几年渠道数字化变革的呼声涌现,呐喊的背后,是传统渠道通路中切实存在的痛点以及寻找突破的迫切需要。
品牌商
• 媒体变化极快,品牌要及时快速寻找对应的合适的手段推广,硬广和社交营销都需要,怎么样挖掘并抓住现在的消费者,以及了解它们的痛点是重中之重。
• 分销渠道业务中,快消品牌商主要依赖经销商来经营,目标客户群是中小型标超、便利店、食杂店、零售店等。经销商的销售代表通过线下沟通的方式向客户铺货。
• 在这种方式下,业务的发展受限于销售代表的数量和质量,高昂的员工成本成为招募更多销售代表的主要障碍。并且这种销售模式下,每个销售代表的生产率有限,其可以服务的客户范围和数量都有一定限制,同时每个销售代表的服务质量难以统一控制,无法做到大规模、低成本的业务增长。
• 另外随着社交数字化的发展,越来越多的客户习惯于数字信息和通信,喜欢在空闲时间在线交易。所以在传统的渠道订货业务中,需要有一个在线交易工具让经销商更好、更低成本的拓展和服务客户。
传统分销渠道已经不能满行业发展的需求;互联网品牌竞争升级,快消品牌渠道新零售是未来发展趋势
经销商
• 多层级的分销环节导致商品价格高,且假货风险比较大。
• 对于经销商而言,其业务范围除了传统渠道订货业务外,还希望积极拓展面向终端消费者的业务模式,使其服务对象不只局限于渠道客户。
• 随着信息化和物流业的发展,让经销商在线销售给消费者成为可能,为每个经销商搭建面向消费者的在线交易商城,是该业务发展的基础。
• 但是自建商城面临着用户获取和流量来源的问题,随着社交电商的兴起,更多创新业务模式和玩法也在不断出现,主要方向是通过低成本的KOC/KOL来拓展 、激活新的消费者客户,提高转化率和复购率,以此来弥补自建商城的流量获取问题。所以经销商需要搭建一套系统来支持其面向消费者业务、并且支持社交电商的玩法。
终端零售门店
• 分销渠道链条过长,缺乏有效沟通渠道,导致零售门店需求无法及时传递到品牌商。服务终端消费者,始终面临着最后一公里的触达问题,和消费者只能是在线交流的方式,无法真正面对面服务消费者。需要有一个强大的下游网络来支持服务,而经销商在渠道业务中覆盖的门店就成为了最佳选项。
• 零售门店过度受制于经销商配送时效影响,被迫提前囤货,运营成本增加。通过赋能门店,为其提供在线化运营和销售工具,让门店服务消费者成为可能,帮助经销商解决最后一公里的触达问题。
• 流量和品牌的选择容易迷失,流量思维本质上干不过互联网品牌,怎么样维持流量和互联网之间的平衡,需要品牌方更加注重品牌的内涵。

















































