同仁堂化妆品公司被指违规销售消费者难辨产品真假
近日,有媒体报道,天猫上同仁堂化妆品旗舰店售卖的面膜,并不全是在线下同仁堂所售卖的,有的并未售卖。据线下的店员介绍,真正的同仁堂化妆品同仁堂集团旗下公司北京同仁堂麦尔海生物科技有限公司生产,有时候我们不建议消费者到线上平台购买,因为可能大家不注意就买错了,"买到的有可能是代理商自制的"。
根据中国北京同仁堂(集团)有限责任公司网站的"查询入口"的"互联网品牌授权查询"一栏中找到了同仁堂化妆品旗舰店(天猫),其中授权品类为化妆品,点击进入"授权终端网址",里面售卖的有"紫草袪痘修护面膜"、"珍珠亮肤面膜"、"珍珠粉"、"七子白面膜粉"、"山羊奶珍珠面膜粉"、"蜂胶袪痘补水面膜"、"青竹控油袪痘膏"、"燕窝紧致面膜"、"竹炭手工皂"等多款产品。产品外包装上醒目地打着"北京同仁堂化妆品有限公司"的字样。而在"互联网品牌授权查询"的"授权品类"这一栏,只标记了化妆品,却并没标记面膜。

中国北京同仁堂(集团)有限责任公司网站提供的"互联网品牌授权查询"

同仁堂化妆品旗舰店(天猫)公开销售的面膜等产品
随后在"同仁堂麦尔海化妆品官方企业店(淘宝)"、"同仁堂化妆品旗舰店(京东)"上发现,授权品类为"面膜、化妆品",本网点击进入"同仁堂化妆品旗舰店(京东)"页面,网上售卖的产品包括"人参维生素E乳"、"袪痘补水面膜贴"、"同仁堂袪斑润肤晚霜"、"美白润肤面贴膜 "、"同仁堂护肤套装(四件套)"、"根源静养强韧健发洗发露特惠装"、以及其它12款"给力低价"的面贴膜等产品。
点击打开其中几款产品,人参维生素E乳、同仁堂袪斑润肤晚霜等产品的外包装上显示为北京同仁堂麦尔海生物技术有限公司出品,本网并未发现北京同仁堂化妆品有限公司的"身影"。

同仁堂化妆品旗舰店(京东)销售的是北京同仁堂麦尔海生物技术有限公司的产品

同仁堂化妆品旗舰店(京东)销售的"人参维生素E乳"
媒体报道中,店员称淘宝上的产品"可能是代理商自制的",又是怎么一回事呢?原因在于北京同仁堂麦尔海生物技术有限公司与北京同仁堂化妆品有限公司所销售的化妆品,让普通消费者很难仔细区分。
同仁堂集团官网的"成员网站"列表中,本网找到了北京同仁堂麦尔海生物技术有限公司,点击却并未打开网站的链接。随后,本网在北京同仁堂科技发展股份有限公司的"公司架构"一栏中,找到了"同仁堂麦尔海"。在"公司历史"一栏中,详细说明:2000年5月,成立了北京同仁堂科技发展股份有限公司,同年10月在香港创业板上市,实现了国内首家A股分拆成功上市,同在5月,成立了同仁堂麦尔海生物技术有限公司,开始了向生物工程领域的初步探索。
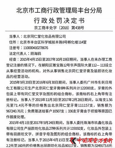
而本网在国家企业信用信息公示系统中查询显示,北京同仁堂化妆品有限公司成立于2005年12月6日,登记状态为开业,法定代表人为顾海鸥。而在"行政处罚信息"一栏,根据京工商丰处字[2018]第438号,2018年5月14日,公司被处罚款800000元。

详情如下:2015年4月15日至2017年10月19日期间,当事人在未办理工商登记注册的情况下,在朝阳区雅宝路12号华声国际大厦112—113设立从事经营活动的机构,对外从事销售北京同仁堂牙膏及丽颜坊化妆品的经营活动。
2015年9月20日至2016年6月30日期间,当事人委托广州市名俐日用化工有限公司生产北京同仁堂牙膏8种系列共计122000支,牙膏的外包装上带有同仁堂文字及图形的组合商标,该商标的右上角带有注册标记。当事人于2015年11月3日至2017年2月28日期间,以每支1.56元至71.4元不等的价格售出北京同仁堂牙膏111157支,销售额为967240.76元;免费赠送给客户10507支;336支牙膏由于损毁等原因已作报废处理。
2015年4月1日至2017年5月24日期间,当事人委托珠海市玖鑫化妆品有限公司生产丽颜坊化妆品27种系列共计119192支,化妆品外包装上带有丽颜坊文字、拼音字母及图形的组合商标,该商标的右上角带有注册标记。当事人于2015年4月15日至2017年7月4日期间,以每支2.2元至160元的价格售出丽颜坊化妆品80117支,销售额为3249173.6元;免费赠送给客户18017支;4192支丽颜坊化妆品由于损毁等原因已作报废处理。库存27种系列共计16866支丽颜坊化妆品未售出,按照销售指导价计算,价值为539947.2元。
另查明,同仁堂文字及图形的组合商标,核准使用商品为第3类化妆品(0306),上述商标核准使用的商品范围未包含牙膏(0307)。丽颜坊文字、拼音字母及图形的组合商标,由于三年不使用已于2012年7月9日被原中华人民共和国国家工商行政管理总局商标局撤销。
从天眼查搜索发现,北京同仁堂化妆品有限公司的介绍中,仍然强调,目前北京同仁堂化妆品有限公司旗下有同仁本草、伊妆、丽颜坊、派朗、佳宝乐等品牌产品线。
在天猫搜索"丽颜坊",仍然能搜索出多款由同仁堂化妆品旗舰店销售的同仁堂产品,如"同仁堂 丽颜坊祛斑美白霜",这款产品的月销量达1687,最近的店家与网友的互动还在11月23日出现,直到11月30日还有网友留言。
一款名为"同仁堂 丽颜坊玻尿酸钠保湿精华"的产品,店家与消费者的互动也颇频繁。还有一款"丽颜坊珍珠亮肤水"。一款名为"同仁堂七子白面膜粉"的产品,按照商品下方给出的查询信息,在国产非特殊用途化妆品备案网站上检索发现,"同仁堂七子白面膜粉"的电子凭证中,标识着:2018年2月22日 对"北京同仁堂化妆品有限公司"进行了备案后检查,检查结果:责令改正 原因:产品未生产。随后于2018年4月23日进行了备案后检查。
天猫上已购买北京同仁堂化妆品有限公司生产的产品的网友对产品的评论说明,不少网友是冲着"同仁堂"的名号去的。但是使用产品后的体验却褒贬不一。
所以、大家购买同仁堂化妆品的时候,请大家认准北京同仁堂麦尔海生物科技有限公司生产的,以防买到不正规的产品!
查看正品可点击此链接:https://shop464715939.taobao.com/shop/view_shop.htm?spm=a211vu.server-home.category.d53.56775e16ALFBrx&mytmenu=mdianpu&user_number_id=2552479120