这两年,百万医疗的价格战已经卷的如火如荼,各家保险公司开始在增值服务上下文章,
比如今天要重点要讨论的住院垫付服务,

(好医保的住院垫付)
有些产品会大肆宣传制造卖点,
不乏一些朋友是冲着这个垫付服务去的,
住院后保险公司给你垫付医疗费,不仅避免了没钱得找人借钱的尴尬窘境,还能节约资金的时间成本,多nice!

如果你真的这么认为就大错特错了,百万医疗已经足够便宜了,羊毛都被你薅完了,请问保险公司赚什么?
所以,千万不要抱有太高的期待, “住院垫付”它仅仅是一项增值服务,启动条件也没有你想象中的那么简单。
垫付服务的不确性
垫付服务说到底还是保险公司提供的一项增值服务,完全独立于保险合同,不写入合同,
所以未来是否能提供垫付服务?
启动垫付服务的条件是什么?
能提供什么样的垫付服务?
这些都是不确定的,具体要根据公司当时运行的垫付规则来看。
另外,垫付这项服务是外包出去的,几年后完全有可能变更服务供应商,不同供应商的服务体验和流程也是不同的。
因为不写进合同,所以咱们就无法确定这项服务的稳定性,也许等你哪天真的要用时发现根本用不了= = 。
垫付条件很严格
之前有朋友使用过百万医疗的垫付服务,体验真的一言难尽,每一个环节都有新的问题,需要医院配合的工作很多,想轻松走通也很不容易。

(体验记录)
我们以支付宝的好医保为例,来看看它的垫付要求具体有哪些?
01:限制地区和医院
必须要是二级及以上的公立医院,而且对城市也作了一定的限制, 必须要在清单列支城市内的医院才行 。
因为牛顿老家是在安徽滁州市的定远县,所以我就重点关注下,不要说我们县城了,连市区都没有,

(支持垫付的地区名单)
大体看下来,能支持垫付服务的地区和医院非常少,如果要享受垫付服务,必须要去稍微大一点的城市住院才行 ,
明明可以在A医院看好,非要转院去异地B医院,只为了可以垫付,然后还要走异地医保报销,难道不麻烦吗?
这个垫付网络基本上已经刷掉了很多的就医需求 。
02:额度有限制
垫付并非想象中的所有医疗费用均可垫付,保险公司只能垫付其中的一部分,医疗费用中社保允许报销的部分以及1W的免赔额风险自担部分都是不能垫付的 。

(垫付费用标准)
所以,小病住院,那基本是不可能的,因为1W免赔额直接卡死,
大病住院,也不一定能大额全部垫付,能社保报销的部分,还是需自己来。
你可以理解为,垫付的费用,最大程度接近于保险公司最终承担的医疗费用成本,而不是住院所有的医疗费用 。
03:需要主治医生和医院的全力配合
这是整个垫付流程中最复杂的环节。
首先,对于已经发生的医疗费用,

(已经发生的医疗费用垫付要求)
需要拿到入院证明、住院费用清单或者医院费用系统的查询信息,
一般情况下,为了防止医患纠纷,医院都会详细核实,在出院时才会给。现在需要提前拿出来很困难,当然不排除会遇到几个好说话的医生,但是大多数医院可能都不太配合,毕竟医院的工作强度也很大,没心思帮你去整这个。
其次,对于严重疾病后期未确定的医疗费用,

(未发生的预估费用垫付要求)
如果要申请医疗垫付,必须要由主治医生给你开具住院费用的预估证明和治疗方案,医生签字,医院申请盖章才行。
看起来挺容易,实操起来都是问题,必须要医生和医院大力配合。
04:垫付之后被拒赔,可能要承担借款成本
垫付是基于理赔事项得满足合同理赔要求这个条件,而提供资金垫付方的是第三方运营公司,
如果垫付后,保险公司拒赔,就变成了被保险人和垫付公司的借款,要求在约定的期限内偿还,不然可能会存在借款成本。
启动一次垫付服务可没有想象中的那么简单,当然运气好,碰到好说话的医师和医院也是能顺利完成的。
几百块的百万医疗有垫付服务,几千上万的中高端医疗也有直付/垫付功能,
同样都是类垫付的服务,但服务却有天壤之别~
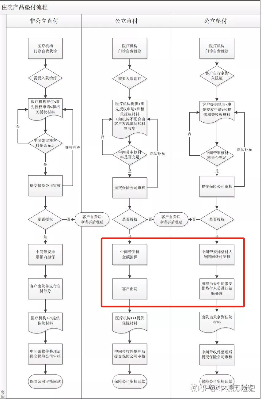
中高端医疗的直付/垫付服务
中高端医疗提供的一般叫直付服务,去直付列表中的医院(一般是三甲和私立医院)看病住院,治疗费用由保险公司直接支付给医院,

(MSH部分直付网络清单列表)
我们只需要做一个预授权动作,提前1-3天打电话跟保司确认住院, 然后带着自己的保险卡去医院前台办理住院,剩下的事情完全不用操心,最后出院签字就好 。

(门诊亲测体验很棒)
这是真的安心省心,没有上面百万医疗冗余的流程和复杂的证明材料。
如果附近没有直付列表中的医院,同样也可以启动垫付服务,但是中高端医疗支持的垫付网点很全,基本可以下沉到县城地区。

(老家县城的医院均可支持垫付)
垫付整个流程和直付很接近,区别在于医院无法直付,由保险公司(直付网络)的工作人员来现场进行费用支付,体验没有直付那么好,但也比百万医疗的垫付服务强的多。

(中间带的直付和垫付流程)
所以,追求垫付体验,中高端医疗会更好,既稳定又省心省事儿。
AT LAST
所谓一分钱一分货,大家不能太奢求几百块钱百万医疗赠送的垫付服务,这个更像是销售的招数,
多少钱办多大的事儿,
真的想要体验住院直付和垫付服务,建议还是首选中高端医疗。