
挺秃然的2021年就这样过去一半了,还没来得及好好整理下,就忙忙碌碌的到了年中,这半年对咱们MFC来说也是收获满满。在此之际,为了更好的总结与感谢大家,小编特意准备了份《MFC2021上半年度总结》给大家
杂志封面
1

2

3

4

5

6

三月
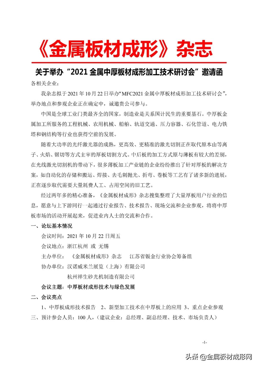
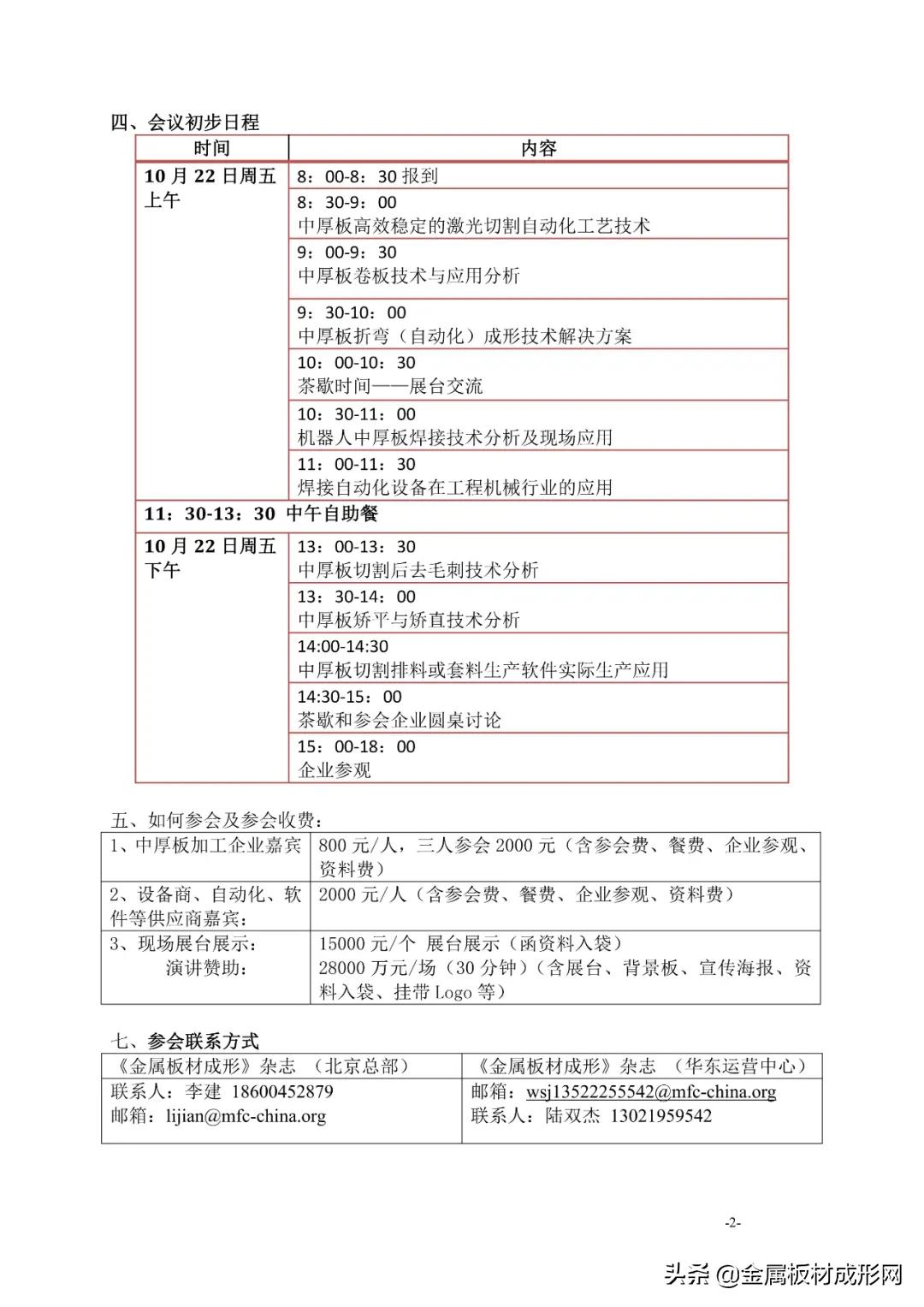
苏州会议
由MFC《金属板材成形》杂志举办的“MFC2021第二届汽车内高压与高强钢成形会议”在江苏苏州的白金汉爵大酒店成功举办。来自全国各地的70多家企业的130多名代表参加了会议,其中有40多名代表于3月26日上午参观了上汽大众公司。
|
|
|
|
专访与企业活动

专访通快总经理

宏山新基地奠基

大族新品发布

访问会议代表
四月
企业活动与直播

领创激光华中基地开业

技术看点直播

普玛宝三维技术开放日

宏山济南开业直播
北京机床展专访
四月中旬在北京举行的第十七届中国国际机床展览会,咱们MFC也没有闲着,赶往会场,对部分参展企业进行专访。

萨瓦尼尼

力星

金方圆

华工

宏山

大族
五月
上海会议
5月13日“第二届金属冷挤压与精冲技术论坛”在上海青浦宾馆成功举行,14日参会人员第一站参观了上海大众安亭三工厂,第二站参观上海东芙冷锻。
|
|
|
|
企业活动与参展

上海体育器材展

百超天津开放日
六月
沧州会议
6月4日,在沧州国际会议中心成功举办了“第五届国际金属板材成形论坛”,来自全国各地的200多家企业的1000多名代表参加了会议。
|
|
|
|
苏州钣金会议
6月25日,2021第四届华东钣金企业面对新形势交流大会暨第三届钣金自动化成形技术论坛在苏州吴中的白金汉爵大酒店成功举办。本论坛由江苏省钣金行业协会筹备组和《金属板材成形》杂志主办,汉诺威米兰展览(上海)有限公司协办,大约有90家企业的150左右代表参会。
|
|
|
|
企业活动与专访直播

IPG专访

普玛宝技术开放日

大族天津开业直播

大族专访
最后特别感谢
百超机床(中国)有限公司
大族激光智能装备集团
上海发那科机器人有限公司
阿帕奇(北京)光纤激光技术有限公司
萨瓦尼尼国际贸易(上海)有限公司
广东宏石激光技术股份有限公司
瑞铁机床(苏州)股份有限公司
大连华工创新科技股份有限公司
兰特克(上海)贸易有限公司
协易科技精机(中国)有限公司
苏州领创激光科技有限公司
兴迪锻压设备制造有限公司
重庆江东机械有限责任公司
苏州大族松谷智能装备股份有限公司
湖州机床厂有限公司
江苏兴锻智能装备科技有限公司
祥生砂光机制造有限公司
扬力集团股份有限公司
扬州锻压机床股份有限公司
天田(中国)有限公司
江苏苏德涂层有限公司
通快(中国)有限公司
武汉华俄激光工程有限公司
江苏金方圆数控机床有限公司
深圳市海目星激光智能装备股份有限公司
法格锻压机床(昆山)有限公司
上海偲丹机械设备有限公司
德哈哈压缩机江苏有限公司
巍迩机械设备(上海)有限公司
戴蔚(上海)商贸有限公司
AutoForm(中国)
西阁玛软件系统(上海)有限公司
维特罗伯特机械(苏州)有限公司
广州罗维特五金紧固件有限公司
扬州安特自动化科技有限公司
广东普电自动化科技股份有限公司
大族超能激光科技有限公司
这半年来对MFC会议的支持
下半年MFC会议预告


















