作者寄语:这款用于Raspberry Pi的DIY复古视频游戏控制器既有趣又不难构建,但需要一些时间。

偶尔,我会对80年代末和90年代童年时期玩过的电子游戏感到怀旧,虽然大多数旧电脑和游戏机早就不知道在哪里吃灰了,但我的Raspberry Pi可以重现我的“童年”。
我喜欢Raspbian中内置的简单游戏,而开源的RetroPie项目帮助我将Raspberry Pi变成了一款先进的复古游戏机。
但是,为了获得更“给力”的体验,我需要一个手感极佳的游戏手柄。市面上可选的USB游戏手柄和游戏杆非常多,但作为开源爱好者、制造商和工程师,我更喜欢自己定制。
所以,我制作了自己的简单开源硬件游戏手柄,我将其命名为ANAVI Play pHAT。我将它设计为Raspberry Pi的附加板,使用EEPROM 和我创建的用于映射键的设备二进制覆盖。
获取游戏手柄按钮和EEPROM
可以买到的“千奇百怪”的游戏手柄有些非常复杂,然而,使用我创建的设计制作类似于标志性NES控制器的游戏手柄并不难。
游戏手柄使用八个“瞬发”按钮(即,仅在按下时才有效的开关):用于移动的四个轻触开关(向上,向下,向左,向右),用于A和B的两个轻触按钮,以及选择和开始的两个较小的按钮。我使用了通孔轻触开关:六个6x6x4.3mm开关用于移动和A和B按钮,两个3x6x4.3mm开关用于启动和选择按钮。
虽然游戏手柄的主要目的是玩复古游戏,但附加板足够大,可以附加一些“高大上”的家庭自动化功能,诸如监控温度、湿度、光线或气压,可以在不玩游戏时使用。我添加了三个插槽,用于将I2C传感器连接到物理引脚3和5上的主I2C总线。
硬件设计中最有趣和最重要的部分是EEPROM(电可擦除可编程只读存储器)。通孔安装的EEPROM更容易在面包板上闪烁并焊接到游戏手柄上。
MagPi杂志中的一篇文章推荐CAT24C32 EEPROM; 如果该模型不可用,请尝试查找具有类似技术规格的模型。2014年之后发布的所有Raspberry Pi型号和版本(Raspberry Pi B +和更新版本)在物理引脚27和28上都有一个辅助I 2 C总线。
完成上面的硬件搭建,使用面包板检查它是否正常工作。
创建印刷电路板
下一步是创建印刷电路板(PCB)设计并制造它。作为开源爱好者,我相信应该使用免费和开源软件来创建开源硬件。我更倾向于使用KiCad,即GPLv3 +许可下提供的电子设计自动化(EDA)软件。KiCad适用于Windows,MacOS和GNU / Linux。(我在Ubuntu 18.04上使用KiCad第5版。)
KiCad允许您创建多达32个铜层和14个固定用途技术层的PCB。它还有一个集成的3D查看器。它得到了积极的发展,包括CERN开发人员的许多贡献,并用于工业应用; 例如,Olimex使用KiCad设计具有多层的复杂PCB,例如TERES-I DIY开源硬件笔记本电脑中的PCB。
KiCad工作流程包括三个主要步骤:
- 在原理图布局编辑器中设计原理图
- 绘制边缘切口,放置组件,并在PCB布局编辑器中布线
- 导出Gerber和钻取文件以供制造
如果您之前没有设计PCB的经验,可以浏览KiCad提供的示例和用户指南,了解如何使用原理图和PCB布局编辑器。(如果您不想从头开始做任何事情,可以在我的GitHub存储库中克隆ANAVI Play pHAT项目。)
(注:文章作者GitHub地址https://github.com/AnaviTechnology/anavi-play-phat)

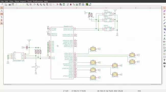
在KiCad的原理图布局编辑器中,将Raspberry Pi的GPIO连接到按钮,将传感器的插槽连接到主I2C,将EEPROM连接到辅助I2C.为每个组件分配适当的占位面积。执行电气规则检查,如果没有错误,则生成网表,描述电子电路的连接。
打开PCB布局编辑器,所有组件和轨道必须位于前铜层和底铜层(F.Cu和B.Cu)上,并且必须在Edge.Cuts层中创建板的形式。任何文本(包括按钮标签)都必须位于丝印图层上。

最后,导出Gerber并将它发送给生产PCB的公司的文件。Gerber格式是PCB的事实上的行业标准。它是2D二进制图像的开放ASCII矢量格式;简单地解释一下,它就像是用于PCB制造的PDF。
有许多公司可以像游戏手柄一样制作简单的双层电路板。对于一些原型,您可以依靠美国的OSHPark或欧洲的Aisler。还有很多中国制造商,如JLCPCB,PCBWay,ALLPCB,Seeed Studio等等。或者,如果您希望省略PCB制造和采购组件的麻烦,您可以从Crowd Supply订购ANAVI Play pHAT制造商套件,并自行焊接所有通孔组件。
了解devicetree
Devicetree是描述硬件组件的软件数据结构的规范。其目的是允许已编译的Linux内核在更广泛的架构系列中处理各种不同的硬件配置。引导加载程序将devicetree加载到内存中并将其传递给Linux内核。
该设备包括三个组成部分:
- Devicetree来源(DTS)
- Devicetree blob(DTB)和叠加(DTBO)
- Devicetree编译器(DTC)
DTC从文本源创建二进制文件。Devicetree覆盖允许中心DTB覆盖在设备上。叠加包括许多片段。
几年来,所有新的ARM片上系统(SoC)都需要一个设备,包括所有Raspberry Pi型号和版本中的Broadcom SoC。使用Raspberry Pi流行的Raspbian发行版中的默认引导加载程序,可以使用关键字device_tree =在可引导microSD卡的FAT分区上的配置文件(config.txt)中设置DTO 。
自2014年以来,Raspberry Pi的引脚头已扩展至40个引脚。引脚27和28专用于辅助I 2 C总线。这样,DTBO可以从连接到这些引脚的EEPROM自动加载。此外,其他系统信息可以保存在EEPROM中。此功能属于Raspberry Pi Foundation对任何Raspberry Pi HAT(顶部附加硬件)附加板的要求。在Raspberry Pi的Raspbian和其他GNU / Linux发行版中,可以在启动后从/ proc / device-tree / hat /的用户空间看到EEPROM中的信息。
在我看来,devicetree是过去十年中Linux生态系统中增加的最迷人的功能之一。创建devicetree blob和覆盖是一项高级任务,需要一些背景知识。但是,可以为Raspberry Pi附加板创建一个设备二进制覆盖,并将其闪存在适当的EEPROM上。设备二进制覆盖定义游戏手柄的每个键的Linux密钥代码。结果是Raspberry Pi的游戏手柄,其中的按键在您启动Raspbian后立即工作。
创建DTBO
为游戏手柄创建一个devicetree二进制覆盖有三个主要步骤:
- 根据Linux密钥代码创建带有密钥映射的设备源
- 使用devicetree编译编译devicetree二进制覆盖
- 使用Raspberry Pi Foundation提供的开源工具创建 .eep文件并在EEPROM上闪烁
Linux密钥代码在文件/usr/include/linux/input-event-codes.h中定义。
设备源文件应描述哪个Raspberry Pi GPIO引脚连接到哪个硬件按钮以及按下按钮时应触发哪个Linux密钥代码。在此游戏手柄中,GPIO17(引脚11)连接到右侧触摸按钮,GPIO4(引脚7)连接到左侧,GPIO22(引脚15)连接到Up,GPIO27(引脚13)连接到Down,GPIO5(引脚29)连接到启动, GPIO6(引脚31)选择,GPIO19(引脚35)连接到A,GPIO26(引脚37)连接到B.
请注意,GPIO编号与插头上引脚的物理位置有所不同。为方便起见,所有引脚都位于Raspberry Pi的40引脚接头的第二行。这种方法可以更容易地在KiCad中布线印刷电路板。
游戏手柄的整个设备源可在GitHub上获得。(注:文章作者GitHub地址https://github.com/AnaviTechnology/anavi-play-phat)作为示例,以下是一个简短的代码片段,演示了如何将与Raspberry Pi上的物理引脚11相对应的GPIO17映射到Right的按钮:
按钮@ 17 {
label =“right”;
linux,code = <106>;
gpios = <&gpio 17 1>;
};
要直接在Raspberry Pi上编译DTS,请在终端上执行以下命令在Raspbian上安装devicetree编译器:
sudo apt-get update
sudo apt-get install device-tree-compiler
运行DTC并提供输出DTBO的名称和源文件的路径作为参数。例如:
dtc -I dts -O dtb -o anavi-play-phat.dtbo anavi-play-phat.dts
Raspberry Pi Foundation提供了一个GitHub存储库,其中包含HAT的机械,硬件和软件规范。它还包括三个非常方便的工具:
- eepmake:使用设置从文本文件创建.eep文件
- eepdump:用于调试,因为它将二进制.eep文件转储为人类可读的文本
- eepflash:向EEPROM 写入或从EEPROM 读取.eep二进制映像
该eeprom_settings.txt文件可以作为一个模板。Raspberry Pi Foundation和MagPi杂志提供了有用的文章和教程,因此我不会涉及太多细节。如上所述,推荐的EEPROM是CAT24C32,但它可以替换为具有相同技术规格的任何其他EEPROM。使用带有8引脚,通孔,双列直插式(DIP)封装的EEPROM,业余爱好者可以更轻松地进行闪存,因为它可以通过面包板完成。以下示例命令使用Raspberry Pi GitHub存储库中的eepmake工具创建准备在EEPROM上闪存的文件:
./eepmake settings.txt settings.eep anavi-play-phat.dtbo
在继续闪烁之前,请确保EEPROM已正确连接到Raspberry Pi上的主I2C总线(引脚3和5)。(您可以参考上面链接的MagPi杂志文章,讨论接线示意图。)然后运行以下命令并按照屏幕上的说明闪烁EEPROM上的.eep文件:
sudo ./eepflash.sh -w -f=settings.eep -t=24c32
在将EEPROM焊接到印刷电路板之前,将其移至面包板上的辅助I 2 C总线并进行测试,以确保其按预期工作。如果在测试面包板上的EEPROM时检测到任何问题,请更正设置文件,将其移回主I 2 C总线,然后再次闪烁。
测试游戏手柄
终于可以盘它了,是时候使用Raspbian测试附加板了,您可以从RaspberryPi.org *载下**。启动后,打开终端并输入以下命令:
cat / proc / device-tree / hat / product cat / proc / device-tree / hat / vendor
输出应该类似于:

如果是的话,恭喜!已成功读取EEPROM中的数据。
下一步是验证Play pHAT上的键是否设置正确并正常工作。在终端或文本编辑器中,按下八个按钮中的每一个,并验证它们是否按配置运行。
最后,终于可以玩游戏了!默认情况下,Raspbian的桌面包括Python游戏。
从应用程序菜单启动它们,进行音频输出选择并从列表中选择一个游戏。我最喜欢的是Wormy,一款类似贪吃蛇的游戏。作为一名前Symbian移动应用程序开发人员,我发现玩Wormy让我梦回诺基亚的峥嵘岁月。
RetroPie复古游戏

Raspbian很棒,但RetroPie为复古游戏迷提供了更多的东西。它是一个GNU / Linux发行版,针对复古游戏进行了优化,并结合了开源项目RetroArch和Emulation Station。它适用于Raspberry Pi,Odroid C1 / C2以及运行Debian或Ubuntu的个人计算机。
它提供了用于加载ROM的仿真器 - 游戏卡带的数字版本。值得一提的是,由于版权问题,RetroPie中不包含任何ROM。在启动RetroPie之后,您必须找到适当的ROM并将它们复制到Raspberry Pi。
开源硬件游戏手柄在RetroPie的菜单中运行良好,但我发现在启动一些游戏和模拟器后键失败。调试之后,我找到了一个确保它们在游戏模拟器中工作的解决方案:添加一个Python脚本,用于密钥的其他软件模拟。该脚本可在GitHub上获得。以下是如何获取它并在RetroPie上安装Python:
sudo apt-get update sudo apt-get install -y python-pip sudo pip install evdev cd~ git clone https://github.com/AnaviTechnology/anavi-examples.git
最后,将以下行添加到/etc/rc.local中,以便在RetroPie启动时自动执行:
sudo python /home/pi/anavi-examples/anavi-play-phat/anavi-play-gamepad.py &
完成以下步骤后,您可以创建一个完全开源的硬件游戏手柄作为任何带有40针头的Raspberry Pi型号的附加板,并与Raspbian和RetroPie一起使用!
将免费和开源软件与开源硬件相结合既有趣又不困难,但需要大量时间。在业余时间创建开源硬件游戏手柄之后,我在Crowd Supply进行了一次适度的众筹活动,在我的家乡保加利亚普罗夫迪夫进行小批量生产。当然使用的还是开源硬件项目BG000007,另外还使用了保护电路板免受灰尘影响的丙烯酸外壳,也是使用免费开源软件OpenSCAD创建的开源硬件。

如果你也心动了,可以尝试使用KiCad为Raspberry Pi创建自己的开源硬件附加板。最后祝大家玩的愉快!下次再有人问再跟你说“要是把玩游戏时间都用在学习上”,告诉他们你学会了Raspberry Pi、开源硬件和Linux。
作者:Leon Anavi
编译:付斌