
“的地得”的儿歌

“的地得”用法口诀

“的”是定语标志,用于连接定语和中心语;“地”是状语标志,用于“状+中”一类偏正结构的动词短语中;“得”是补语标志,用于对动词或形容词进行补充说明。
最常见的用法就是:
(1)白勺“的”──“是什么”,名词跟着白勺“的”。
(2)地土也“地”──“做什么”,跟着土也“地”做动作。
(3)双人“得”──“怎么样”,到底怎样“得”来帮。
的、地、得分不清到底是什么原因?
1、不理解词语的性质。
2、不理解句子的意义。
换言之,没有语感。下面,我们一起来看看这份练习,第一部分是词组训练,第二部分是句子训练,第三部分是扩句训练,分阶段练习,看看孩子的词汇掌握得怎么样。
“的“得”“地”练习(一)
1、秋天( )夜晚,明亮( )月光照在床前,远离家乡( )人望着那天上( )月亮,不由( )思念起故乡来。
2、这首诗是谁写( )呀?是唐代( )大诗人李白。
3、成功( )喜讯
4、四面八方( )人们
5、一次又一次( )将满地( )鲜花抛向天空。
6、许多人举着旗帜不知疲倦( )飞奔着。
7、五颜六色( )礼花映亮了北京( )夜空,也映亮了狂欢( )人们。
8、*安门天**广场成了欢乐( )海洋。
9、他乐呵呵( )捉回了一只绿色( )蝈蝈。
10、喜滋滋( )送给了邻居家( )盲婆婆。
11、会唱歌( )蝈蝈。
12、在我上学( )时候。
13、看到小溪流淌( )清波。
14、想起往日难忘( )欢乐。
15、您听,它唱( )多好。
16、欢唱( )黄鹂 17、盛开( )野菊
18、美丽( )故事 19、动听( )歌曲
20、小猪( )肚皮 21、谗嘴( )猫咪
22、有趣( )发现
“的”“得”“地”练习(二)
1、小鹰飞到了大树( )上面,它高兴( )喊起来:“我已经会飞啦!”
2、小鹰飞到了大山( )上空,它又高兴( )喊起来:“我真( )会飞啦!”
3、飞( )只比大树高
4、小鹰急促( )喘着气
5、*德朱**( )扁担
6、必须储备足够( )粮食
7、挑起满满( )一担粮食
8、不好意思再藏他( )扁担了。
9、狐狸在树林里找吃( )
10、狐狸谗( )直流口水。
11、亲爱的乌鸦,您( )孩子好吗?
12、您( )羽毛真漂亮,您( )嗓子真好
13、乌鸦听了狐狸( )话,非常得意。
14、你把我喝( )水弄脏了。
15、你安( )什么心?
16、小羊吃了一惊,温和( )说:“亲爱( )狼先生……”
17、水是不会倒流( )呀!
18、狼气冲冲( )说:“我怎么会把你喝( )水弄脏呢?”
19、骂我( )不是你,就是你爸爸,反正都一样。
20、滔滔( )洪水
21、仔细( )观察水流和地形
22、三次路过自己( )家门
23、洪水被制服了,老百姓过上了安定( )日子。
24、大禹( )名字代代相传。
25、不是唱戏( )料子
26、紧盯着空中飞翔( )鸽子,或者注视着水底游动( )鱼儿。
27、他( )双眼渐渐灵活起来。
28、成为世界闻名( )京剧大师
29、日子过( )很快乐。
30、聚到一起商量过冬( )事。
31、春暖花开( )时候,我再飞回来。
32、我准备吃( )饱饱( )。
33、够吃上一个冬天( )。
34、孔繁森是一位优秀( )援藏干部。
35、悄悄( )来到医院
36、献血所得( )营养费
37、感动( )流下了热泪
38、深情( )唱道
39、她( )名字叫中国
40、美丽( )丹顶鹤,唱着嘹亮( )歌儿,从遥远( )北方飞来。
41、丹顶鹤有一身洁白( )羽毛。
“的”“得”“地”练习(三)
1、它( )头顶就像嵌着一颗红宝石,鲜红鲜红( ),怪不( )人们叫它丹顶鹤。
2、丹顶鹤( )腿长,……显( )那么高雅。
3、传说丹顶鹤是神仙( )旅伴。
4、我国( )黄海之滨是丹顶鹤( )第二故乡。
5、无忧无虑( )生活着。
6、有( )像大冬瓜那样傻傻( )横着,有( )像花儿那样美美( )开着。
7、有很高( )大楼房,有很宽( )大礼堂,也有一点点小( ),小( )只可以住进一只小麻雀。
8、只剩下一个笑眯眯( )太阳和一片水汪汪( )蓝天。
9、太阳已经西斜,收起了刺眼( )光芒。连绵起伏( )西山,披着夕阳( )余辉,显( )十分壮丽。
10、太阳慢慢( )往下沉。
11、太阳( )脸变( )更红了,它轻轻( )走向西山( )背后,把灿烂( )霞光流在遥远( )天边。
12、紧张( )工作 静静( )流过
变化( )真快 明亮( )月光
缓缓( )移动 熟练( )操作
愉快( )歌唱 茂密( )树林
美丽( )田野 暖暖( )春风
欢快( )孩子们愉快( )歌唱
13 天黑了,路灯发出微弱( )光芒。我站在伯父家门口看着他们,突然感到凉凉( )寒意,摸摸自己( )鼻尖,冷( )像冰,脚和手也有些麻木了。
14这时候,我清清楚楚( )看见,而且现在也清清楚楚( )记得,他( )脸不再有那种慈祥( )愉快( )表情了,变( )那么严肃。
15 望着雄伟( )*安门天**城楼,钱学森激动( )说:“我相信我一定能回到祖国,现在终于回来了!”
16 松赞干布高兴( )穿上了唐朝送来( )汉族服装。
17 胡德林和胡福才这两个小战士把脸绷( )紧紧的,全神贯注( )瞄准敌人射击。
18大娘把打糕送到阵地上给志愿军吃,很多同志感动( )流下眼泪。
19 焦裕禄出了许楼村,又急急忙忙( )向前奔去。他那顶棉帽子( )耳巴忽闪忽闪( ),渐渐( )消失在茫茫雪海中。
20月亮照进窗子来,茅屋里( )一切好像披上了银纱,显( )格外清幽。
21、书( )封面 鲜艳( )红旗
爸爸( )老师 慢慢( )走
偷偷( )哭 迅速( )成长
跑( )真快 吃( )太多
玩( )真高兴



专项练习参考答案
的地得专项练习1
碧绿的衣裳 大大的脑袋 宽宽的嘴巴
雪白的肚皮 长长的尾巴 明亮的眼睛
高大的杨树 粗壮的榕树 火红的枫叶
清香的桂花 暖和的棉衣 饱满的稻谷
亲爱的爸爸 明亮的眼睛 可爱的小狗
高大的大象 乌黑的头发 孤单的时候
高高的山峰 翻滚的云海 火辣的太阳
巨大的石头 秀丽的景色 美味的葡萄干
明亮的月亮 酸甜可口的葡萄 干燥的热空气
满意地笑 高兴地说 伤心地哭
慢慢地走 飞快地跑 用心地做
静静地坐 大声地读 高声地唱
用力地打 高高地飘 认真地写
认真地想 仔细地数 好奇地问
紧紧地闭 高兴地笑 仔细地看
慢慢地说 静静地想 认真地做
熟练地操纵 大声地回答 静静地观看
认真地完成 热情地拥抱 专注地观察
美丽的图画 金色的波浪 燃烧的火把
热情的人们 红润的脸颊 高高的山峰
翻滚的云海 美丽的景色 奇怪的岩石
迷人的微笑 欢乐的日子 亲切的问候
美妙的歌声 伟大的世界 明亮的镜子
温暖的春风 甘甜的泉水 繁华的城市
宏伟的建筑 成功的广告 灿烂的阳光
干净的教室 欢乐的节日 振奋人心的消息
巨大的压力 优秀的学生 茂密的枝叶
著名的诗人 晶莹的泪珠 蒙蒙的细雨
明亮的眼睛 清新的空气 鲜艳的旗帜
高兴得跳起来 生气得直跺脚 伤心得直落泪
急得团团转 冷得直哆嗦 饿得走不动
不停地咬着 大摇大摆地走 仔细地看
高兴地说 伤心地哭 满意地笑
激动地说
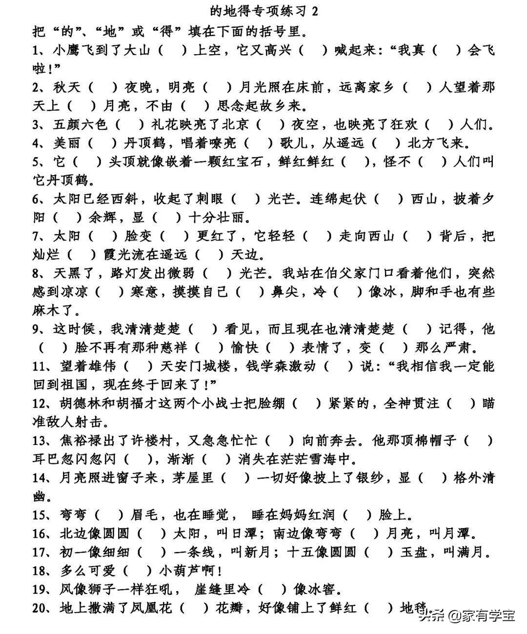
的地得专项练习2
1、小鹰飞到了大山(的)上空,它又高兴( 地 )喊起来:“我真(的)会飞啦!”
2、秋天(的)夜晚,明亮( 的)月光照在床前,远离家乡( 的)人望着那天上( 的)月亮,不由( 得)思念起故乡来。
3、五颜六色(的)礼花映亮了北京( 的)夜空,也映亮了狂欢(的)人们。
4、美丽(的)丹顶鹤,唱着嘹亮(的)歌儿,从遥远(的)北方飞来。
5、它(的)头顶就像嵌着一颗红宝石,鲜红鲜红(的),怪不( 得)人们叫它丹顶鹤。
6、太阳已经西斜,收起了刺眼(的)光芒。连绵起伏(的)西山,披着夕阳(的)余辉,显( 得)十分壮丽。
7、太阳( 的)脸变(得)更红了,它轻轻( 地)走向西山( 的)背后,把灿烂( 的)霞光流在遥远(的)天边。
8、天黑了,路灯发出微弱(的)光芒。我站在伯父家门口看着他们,突然感到凉凉(的)寒意,摸摸自己(的)鼻尖,冷(得)像冰,脚和手也有些麻木了。
9、这时候,我清清楚楚(地)看见,而且现在也清清楚楚(地)记得,他(的)脸不再有那种慈祥(的)愉快(的)表情了,变(得)那么严肃。
11、望着雄伟(的)*安门天**城楼,钱学森激动(地)说:“我相信我一定能回到祖国,现在终于回来了!”
12、胡德林和胡福才这两个小战士把脸绷(得)紧紧的,全神贯注(地)瞄准敌人射击。
13、焦裕禄出了许楼村,又急急忙忙(地)向前奔去。他那顶棉帽子(的)耳巴忽闪忽闪(的),渐渐(地)消失在茫茫雪海中。
14、月亮照进窗子来,茅屋里(的)一切好像披上了银纱,显(得)格外清幽。
15、弯弯(的)眉毛,也在睡觉, 睡在妈妈红润(的)脸上。
16、北边像圆圆(的)太阳,叫日潭;南边像弯弯(的)月亮,叫月潭。
17、初一像细细(的)一条线,叫新月;十五像圆圆(的)玉盘,叫满月。
18、多么可爱(的)小葫芦啊!
19、风像狮子一样狂吼, 崖缝里冷(得)像冰窖。
20、地上撒满了凤凰花(的)花瓣,好像铺上了鲜红(的)地毯。
扩句练习
1、深蓝的天空中高高地挂着一轮金黄的圆月。
2、灿烂的阳光轻轻抚摸着辽阔的大地。
3、嫩绿的柳条轻轻拂过平静的水面。
4、宽阔的钱塘江笼罩着一层薄薄的雾。
5、活泼的小松鼠在松树上高兴地蹦来跳去。
6、绿油油的草地上盛开着五颜六色的野花。
7、火辣辣的太阳挂在蔚蓝的天空。
8、强烈的阳光照着一望无际的大地。
9、小朋友高兴地戴上了鲜艳的红领巾。
10、可爱的小蜜蜂高兴地飞在油菜花上。
11、一只笨重的黑熊正在表演精彩的节目。
12、机灵的猴子快速地爬上了竿顶。
13、五彩缤纷的焰火在夜空中构成了一幅幅美丽的图画。
14、弯弯曲曲的小路穿过茂密的白桦树林。
15、小小的蝌蚪甩着长长的尾巴。
16、宽宽的池塘开满了美丽的荷花。
17、茂盛的枝叶向四面展开,就像搭起了绿色的凉棚。
18、闻名中外的日月潭吸引了许许多多的中外游客。
19、绿色的葫芦藤上挂着几个可爱的小葫芦。
20、善良的雪孩子变成了很轻很轻的水汽。
21、平静的湖面上飘着很薄很薄的雾。
22、茂密的枣树上开满了很香很香的花。
23、宽阔的马路两旁都是很高很高的楼房。
24、长长的柳条像姑娘的头发。
25、白白的云朵就像雪白的棉花。
26、飘落的树叶像飞舞的蝴蝶。
27、爸爸的鞋像可爱的小船。
28、路旁的路灯像笔挺的战士。
29、天上的星星像闪亮的钻石。
30、纷纷扬扬的雪花像轻盈的羽毛。
31、蓝蓝的天空像广阔的大海。