
买医疗险最怕什么?那就是今年能买,明年就买不了了。
当前的医疗险大都是保一年的短期产品,而且健康告知非常严格,所以医疗险的续保问题,往往是大家最为关心的。
所以,今天我要给大家介绍平安健康新出了一百万款医疗险——平安e生保长期医疗(20年),能保证续保20年,未来20年都不用担心停售。
那么,这款医疗险的保障到底怎么样呢?究竟值不值得买?
下面,我就来深度分析一下这款产品,一起来看看吧:

可以看到,平安e生保长期医疗是一款能保证续保20年的百万医疗险,最高只支持55岁投保,而市面上百万医疗险的最高投保年龄多为60岁,这一点对老年群体不够友好。
另外,如果是家庭投保(3人及以上),可以享受家庭投保专属费率优惠——打95折。
平安e生保长期医疗保障比较全面,主要涵盖一般医疗、120种特疾住院医疗、特殊门诊等保障。
下面,我们来具体分析一下它的各项保障:
1、一般医疗
一般医疗保额100万,以社保身份投保,经社保结算并扣除1万免赔额后,能报销100%;若未经社保结算,则只能报销60%。
其中,包含以下几项费用:
住院医疗、指定门急诊医疗、住院前后30天的门急诊医疗费用。
2、特疾医疗
特疾医疗保额200万,能保障120种疾病,以社保身份投保,经社保结算后,能报销100%;若未经社保结算,则只能报销60%。
其中,包含以下几项费用:
特疾住院医疗、特疾指定门急诊医疗、特疾住院前后30天的门急诊医疗费用。
3、可选责任
(1)质子重离子医疗
若不幸罹患癌症,可前往上海质子重离子医院或海外特定质子重离子医疗机构治疗,所产生的治疗费用可以100%赔付。
质子重离子是目前治疗癌症最有效且副作用最低的医学手段,它无创伤,照射精准,且肿瘤局部控制率也较高,但治疗价格昂贵,单疗程费用27万左右。
若买了平安e生保长期医疗,那么这笔费用就可以报销了。
需要注意的是,质子重离子责任共有两个不同价格计划:
- 计划一: 可前往上海质子重离子医院,有1500元/天的床位费限额;
- 计划二: 可前往海外特定质子重离子医疗机构,无床位费限额。
(2)癌症外购药
附加上这项保障后,只要符合合同约定的特定药品费用,可以100%报销。
所谓外购药,就是治疗中必需的,但在就诊的医院买不到,需要医生开具处方,到外面的药店购买的药 。 一般是一些比较昂贵的抗癌特药。
抗癌特药到底有多贵?为了让大家感受更直观,我整理了下表:

可以看到,抗癌特药的价格十分昂贵,像治疗肺癌的“安圣莎”,一个月的药品费就要将近5万,对于普通的工薪家庭来说,简直是无法承受之重。
所以,外购药保障对患者来说非常重要。附加了这项保障后,大家就不用担心买不起药,看不起病,被医药费压垮了。
这里要提醒大家一点,e生保长期医疗险的两项可选责任是不保证续保的。
4、增值服务
e生保长期医疗的增值服务比较少,其中比较实用的就是就医绿通和专案管理。
这两者在实际就医过程中提升服务体验,能够在特定疾病体检异常之后安排就诊,还有专家在诊后随访,还算不错。
二、平安e生保长期医疗,有什么特点?
相比市面上其他常规的百万医疗险,平安e生保长期医疗主要有4个特点:
1、能保证续保20年
很多产品看似能续保到99岁,甚至是100岁,但那都建立在一个前提之上:产品未停售。一旦产品停售,后续就没有停售了。
而平安e生保长期医疗险能够保证20年续保,在这20年里,即使产品停售,或者身体状况变化、发生了理赔,也不会影响续保。
2、费率可调
应银保监会监管要求,保险公司想推出保更久的医疗险,条款都必须写明保费可调。
平安e生保长期医疗险,保费调整的规则如下:

简单来说,就是保险公司不会随意涨价。
产品上市3年后,并且赔付率超过85%,才有可能调价。而且掉价也有也有严格的限制,每次最多上涨30% 。
3、20年最多赔800万
在保证续保期内,平安e生保长期医疗险有一个限制:累计报销不超过800万。
不过,这也不算太大的缺点。因为只要不是非常罕见的疾病,800万已经够用了,大家不用太过担心。
4、家庭投保有优惠
如果家里有3人或以上一起买,那么保费可以优惠5%,我们以三口之家来测算一下:

可以看到,虽然省的前不算多,但之后每一年续保都能继续享受优惠。
三、平安e生保长期医疗险,有哪些不足?
没有任何一款产品是完美的,平安e生保长期医疗险也存在瑕疵,主要有3点:
1、续保需审核
20年期满之后,需要保险公司审核,通过后才能续保:
我们跟平安的客服反复确认过,如果到时身体变差,大概率会影响续保。
2、重疾有免赔额
市面上大多数百万医疗险重疾住院医疗保障为0免赔,而平安e生保长期医疗险有1万免赔额,理赔门槛相对较高。
3、增值服务少
相比市面上一些热门产品,这款产品的增值服务比较少,比如费用垫付,这项服务还是非常实用的,患者生病了,保险公司能先垫付医药费。
四、平安e生保长期医疗险,适合谁买?
其实,平安e生保长期医疗是一款让我有点尴尬的产品,它能保证续保20年,到期后需要审核,附加了质子重离子、外购药等责任,但是不保证续就很尴尬。那么,它比较适合谁买呢?
我认为有3类人比较适合投保:
1、年纪较大、看重续保的人群
对于年纪大的朋友,保证续保非常重要。
因为买一年期医疗险,很可能会面临因停售、身体变差或发生过理赔而无法续保的情况。
而平安e生保长期医疗能保证续保20年,很大程度上对冲了医疗险的停售风险,保证我们长时间内都有险可依。
这款产品最高55岁能买,假如55岁能够买上,那么在75岁之前都不用为医疗费发愁。
2、追求长期医疗保障的人群
对于还没有配置百万医疗险,且偏好长期稳定的朋友,可以考虑买个长期续保的百万医疗险。
平安e生保长期医疗能保证续保20年,意味着未来很长时间都不用考虑换产品。
3、看重大品牌的人群
平安e生保长期医疗的承保公司是平安健康,大公司出品,医疗服务很优质。
如果你比较喜欢大品牌,也看重健康服务,那这款产品值得考虑!
到此为止,我们都还只是从平安e生保长期医疗险这款产品本身来讨论,但要想知道一款产品到底好不好,需要把它拎出来和市面上其他高性价比产品做对比才能知道。
五、平安e生保长期医疗险,和市面热销产品比有优势吗?
我特地挑了目前最受欢迎的5款百万医疗险,和它同台竞技,一起看看e生保的表现到底怎么样吧。

可以看到,相比其他5款产品,平安e生保长期医疗险无论是在投保规则上,还是具体保障和增值服务上都稍逊一筹。
相比之下,其他几款产品更值得选择:
- 如果看重续保条件: 可以考虑e享护-医享无忧和好医保长期医疗(20年版),能保证20年续保,前者外购药能100%报销,比后者更好一些,但后者续保条件更好,停售续保新品可以免健康告知。
- 如果担心体检有异常没法买: 可以考虑好医保长期医疗(20年版)或好医保长期医疗(6年版),健康告知相对宽松,比如不问询1年内检查异常;如果不满足健告要求,也可以试试它的智能核保。
- 如果是60岁以上的老人: 可以考虑众安尊享e生2022,最高70岁也能买,保障全面,外购药、医疗垫付、就医绿通全都有。
最后,我整理了大家容易感到疑惑的问题进行解答。
六、常见问题答疑
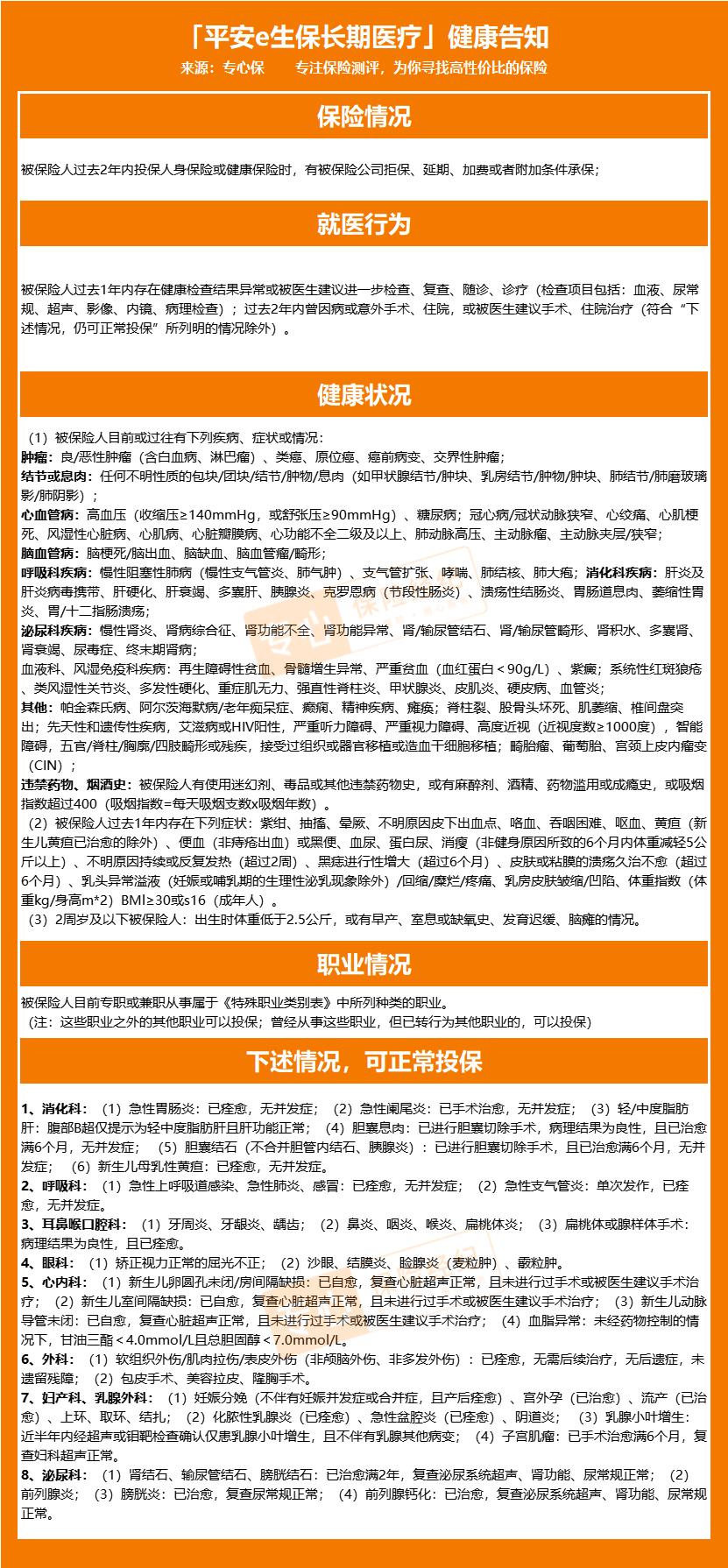
Q1:身体不太好,还能买平安e生保长期医疗险吗?
A1: 要回答这个问题,我们得先来看看它的健康告知:

可以看到,这款产品的健康告知比较严格,有问及甲状腺结节、乳腺结节、高血压等健康状况。不过,我们可以试试智能核保。
我总结了一下常见病的智能核保结论:

如图所示,平安e生保长期医疗险核保结论一般,绝大多数都要除外承保。如果智能核保不通过,就没法买了。
Q2:平安e生保长期医疗险和平安e生保2022,区别在哪儿?
A2: 平安e生保长期医疗险属于费率可调的长期医疗保险,在保证续保期间内即使产品停售也不影响续保。
而平安e生保2022是1年期的产品,不是保证续保产品,续保是要重新进行健康告知的,身体变差了,就有可能买不了了。
一般来说,如果你是 身体条件较好的年轻人 ,可以先考虑平安e生保2022。如果你 年龄在30-55之间 ,那么建议优先考虑e生保长期医疗。
Q3:费率可调是什么意思?
A3:费率可调,是指保费和保额的比例可以进行调整, 一般是保费调整。
银保监会允许保险公司根据实际情况,按照合同约定方式,提高百万医疗的保费。
之所以会这样是因为医疗费越来越高,保险公司面临的风险越来越高,必要时调整保费来降低风险。
不过,大家也不用过于敏感,虽然保费可以调整了,但并不意味着保险公司随随便便就能涨价。
调整保费是事关消费者利益的大事,银保监会也对此做出规定,保险公司进行保费调整,必须要通知我们消费者的。
七、写在最后
以上就是平安e生保长期医疗险的测评结果。
现在,e生保系列有很多款产品,比如e生保2022、e生保抗癌医疗2022升级版等。虽然名字很像,但保障却有所不同,大家再投保时一定要注意区分,千万别买错了。
最后,今天的测评如果对你有帮助,就在文章点给赞让我开心一下呗~
如果你还有其它疑问,或者对平安e生保长期医疗险还有什么不了解的地方,可以直接来问我哦,我一定会尽我所能帮你解答哒~
专心君专注全网保险科普、测评!
超全保险投保攻略,“点赞+收藏”,小白也能做自己的保险规划师!
更多社保/商保信息,可以关注公众号 【专心保】 获取 一对一免费咨询 。