随着社会的发展,智能化已经渗透进了多个行业,家电行业也不例外。
在前有海尔智家、美的集团、格力电器、海信视像、长虹美菱、九阳股份的上市,后有国外品牌Vesync等入驻中国,行业快速发展的同时市场竞争愈发激烈。
近日,据中国证券监督管理委员会,宁波嘉乐智能科技股份有限公司(以下简称“嘉乐智能”)启动上市辅导,保荐机构为国泰君安证券股份有限公司。
2020年“宅经济”的推动,家电行业线上销售迎来爆发增长,但是2021年疫情回升,“宅经济”冷却,市场需求回归正常;在这个时间节点,我们该如何看待嘉乐智能的上市进程?
背靠小米集团
嘉乐智能成立于2010年1月29日,注册资本1.2亿元,张宝恒持股32.4%,为大股东。是一家专业从事空气炸锅的研发、生产、销售和服务的企业。

其在全球空气炸锅市场占有率达35%以上,客户包括伊莱克斯、松下、沃尔玛、苏泊尔等国内外知名品牌,也是全球最大的ODM空气炸锅生产基地。
自成立后,嘉乐智能已获得小米集团、海泉基金、浙江广沣等机构的投资。其中,海泉基金由知名音乐人胡海泉创办。小米战略投资部董事总经理蒋文担任嘉乐智能董事一职。小米的投资逻辑并不难理解,小米有自己的家居生态,想必这也是其打造生态的重要一环。
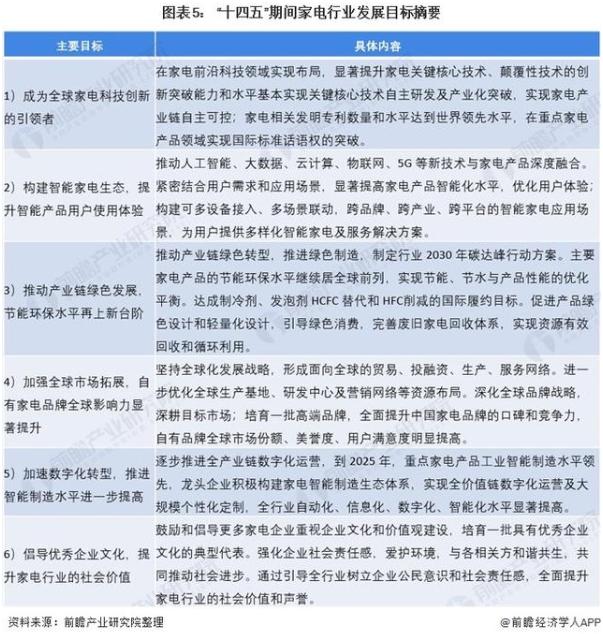
嘉乐智能能获得上述投资机构的投资原因一方面在于小家电行业的发展和国家《中国家用电器工业“十四五”发展指导意见》政策的支持,另一方面是其自身的市占率和客户群体方面的优势。
但换个角度来看,小家电行业的整体零售额正在下降,增添了一丝不确定性。中商产业研究院数据显示,2021上半年小家电零售额共计250.8亿元,同比下降8.6%;零售量11911万台,同比下降8.2%。
与此同时,上游原材料成本上升,从2020年3月的低点算起,LME(伦敦金属交易所)铜上涨了117%,其中今年5月更是创出了历史新高,LME铝上涨了70%。其他原材料方面,钢板、塑料等价格也是水涨船高,中游竞争压力变大。
这种环境对嘉乐智能的未来发展显然并不是那么友好。但又要在行业的快速发展中不至于掉队。
那么,选择上市也不失为是一种选择。
市场“围城”
回到行业本身,对比2021年来说,2020年随着宅经济爆发,高频低价促销,线上直播刺激,小家电线上加速透支规模基数大。中商产业研究院数据显示,2020年小家电线上市场规模达366亿元,同比增长9.4%;线下市场达200.3亿元,同比下降34.1%。
而进入2021年的小家电市场,并未延续2020年销售热度,无论是从零售额角度还是零售量角度都出现了不同程度的“降温现象”。
在竞争对手方面,从近7天的天猫空气炸锅销售的热榜来看,苏泊尔、美的、长虹、美菱、奥克斯、小熊、山本来势汹汹,霸着榜单前几。

刚打入中国市场的北美品牌Vesync也是一大劲敌,在市场一众机械手动调节的空气炸锅中,推出的智能调节模式的空气炸锅有着很强的竞争力。
加之现在小家电行业门槛低,造成产品同质化严重。各家为了显露身手,获得红利,在行业内也掀起了价格之战和比美之战。用低的价格和美观却功能相同的外表来获得消费者青睐。
而嘉乐智能专注于研发空气炸锅,本身产品结构比较单一,又受原材料价格上涨后成本波动因素的影响,嘉乐智能的压力自然就比较大。但对标其他几大品牌,具有多条产品线,下压价格的方式,可以称之为薄利多销。因此,嘉乐智能是比较容易在行业价格战中受到冲击的。
总体上来讲,嘉乐智能受上游原材料价格上涨带来的成本增加,还有同行其他企业的激烈竞争,以及消费者消费热情的退却、市场需求开始回归正常等的综合因素影响。

但也不外呼有新的发展机遇,如家电协会发布《中国家用电器工业“十四五”发展指导意见》,还有家电出口量的增加,对嘉乐智能的出口业务具有一定的促进作用。
但消费者家电行业的需求不断改变,智能化、健康化、细分化、个性化都将衍生出更多的产品类型。那么,在小家电这条赛道上,嘉乐智能拿着空气炸锅走多久,我们尚难确定,但在行业内卷形势下,嘉乐智想要突破,还需走很长一段路程,而这不仅仅是一个IPO能解决的。
文|IPO捕手(ID:ipobushou)