版权声明:本文刊登于《中国勘察设计》杂志2021年1月刊,版权为《中国勘察设计》杂志社及作者所有,欢迎转载,转载请注明作者及出处。
勘察设计行业2021年展望
科思顿企业咨询管理有限公司
高级合伙人 郭刚
“十三五”已经收官,“十四五”即将到来。在2020年遭遇百年未遇的新冠肺炎疫情“黑天鹅”后,我们该如何展望2021年的勘察设计行业?
2020年发展回顾
行业运行趋于稳定
根据国家统计局数据,2020年前三季度全国建筑业实现总产值167927亿元,同比增长3.4%。虽然增速较上年同期相比降低3.3个百分点,但增速是新冠肺炎疫情暴发以来的首次由负转正。从合同签订情况看,2020年前三季度全国建筑业新签合同额203529亿元,同比增长8.8%,增速较上年同期增长4.4个百分点。行业运行趋于稳定。
从30家设计咨询行业上市公司(包括勘察、设计、规划、科研、监理等)的业绩表现来看,2020年前三季度设计咨询行业上市公司合计完成营业收入367.9亿元,同比增长9.4%;实现净利润32.1亿元,同比下滑8.3%。四季度是营业收入和利润确认的高峰期,预计营业收入和利润表现将进一步改善。
不同领域差异明显
建筑业上市公司通常分为基建、房建、装修、园林、化工、钢结构、国际工程等不同子行业。根据上市公司数据,2020年前三季度各子行业中营业收入增速较快的是基建(13.8%)、房建(10.3%)和钢结构(9.3%),增速下滑的子行业是园林(-10.5%)、装修(-9.5%)和国际工程(-7.4%)。2020年前三季度,虽然房建子行业营业收入同比增长10.3%,但是增速较上年同期下降8.4个百分点。房建子行业的表现和房地产行业的调整有关。
在30家设计咨询行业上市公司中,各子行业营业收入增速较快的是建筑(23.1%)、化工(7.4%)、交通(6.7%),增速下滑的子行业是园林、室内设计、监理等。
头部企业强者恒强,市场集中度持续提升
在新冠肺炎疫情影响下,随着落后产能淘汰出局,头部企业市场占有率持续提升。2020年前三季度,八大建筑央企的新签合同额占建筑业新签合同额的比重达到36.8%,比2019年上升4.3个百分点,创下历史新高。

设计咨询行业上市公司的业绩表现同样反映出强者恒强的规律。30家上市公司中有15家前三季度营业收入超过10亿元,合计占比达到30家上市公司的84.5%,前15家营业收入合计同比增长13.2%,而后15家营业收入合计同比下滑7.4%。
行业政策分析
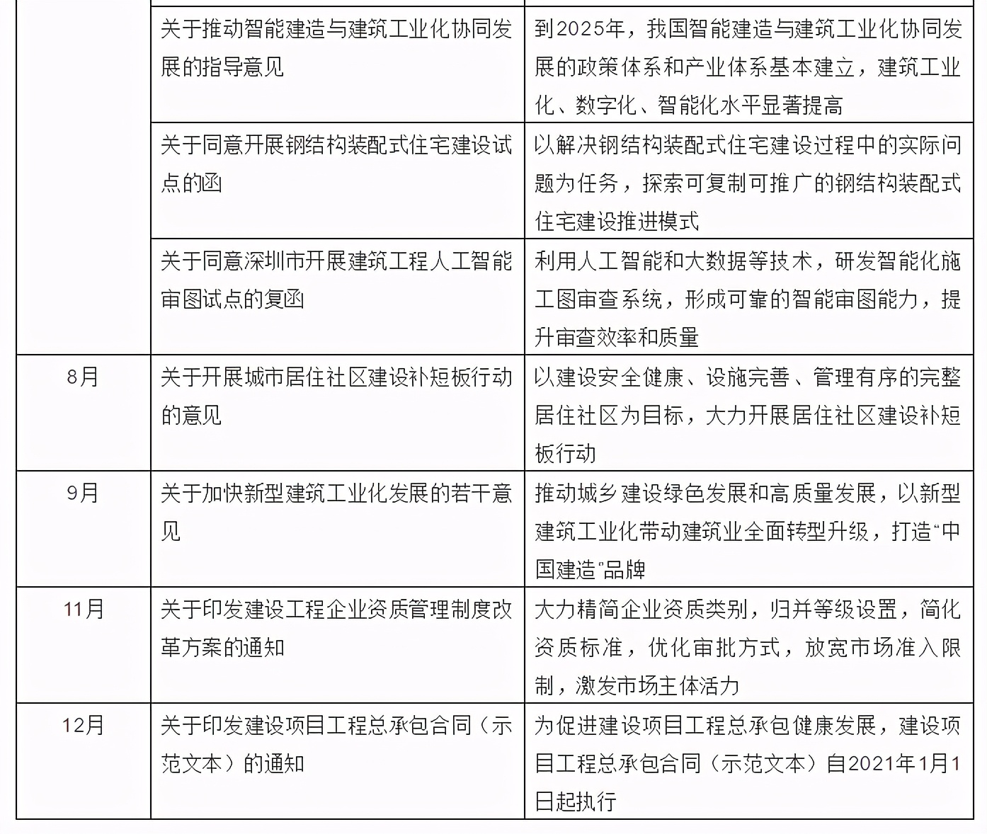
2020年前三季度,随着新冠肺炎疫情从暴发到逐步稳定,行业政策从为企业减负降费促生产向引导行业高质量发展逐渐过渡。住建部2020年发布的行业主要政策列举如表1所示。
表1:2020年建筑业行业政策列举


分析2020年的行业政策发现,其主要从三方面引导行业高质量发展。
一是推进工程建设组织模式改革。在2019年发布工程总承包管理办法、全过程工程咨询指导意见的基础上,2020年通过全过程工程咨询服务技术标准、工程总承包合同示范文本等配套文件的完善,进一步推进工程总承包和全过程工程咨询,同时在一些重点城市试点建筑师负责制。
二是推进资质管理改革。通过大力精简企业资质类别、归并等级设置、简化资质标准、优化审批等方式,进一步放宽市场准入限制,鼓励充分竞争,激发市场主体活力,推动优胜劣汰和行业产业结构优化调整。
三是明确转型升级方向。以新型建筑工业化带动建筑业全面转型升级,加强技术创新,提升信息化水平,培育产业体系,积极推进绿色建造和智能建造,打造具备国际竞争力的“中国建造”品牌。
勘察设计行业2021年展望
2020年10月,十九届五中全会通过了《*共中**中央关于制定国民经济和社会发展第十四个五年规划和二〇三五年远景目标的建议》。“十四五”规划建议中提出拓展投资空间。强基础、补短板、“两新一重”是投资方向。新老基建共同发力,构建系统完备、高效实用、智能绿色、安全可靠的现代化基础设施体系。实施乡村建设行动,推动区域协调发展,推进以人为核心的新型城镇化建设,实施城市更新行动等。这些将给勘察设计行业带来广阔的市场,勘察设计行业仍有发展空间。但我们也应该看到,行业发展明显分化,市场竞争日益激烈,企业发展不进则退。对于即将到来的2021年,我们有何期待?
需求新时代
基建和房地产投资是固定资产投资的主要组成部分。过去20年,基建和房地产投资是带动经济发展的重要动力。2007年起我国GDP增速出现下行趋势,基建和房地产投资占GDP的比重明显提升。进入“十三五”后,在供给侧改革政策影响下,基建和房地产投资增速放缓。
“十四五”规划建议中明确了“十四五”期间仍将以深化供给侧结构性改革为主线,淡化经济增速,突出改革开放,加快构建以国内大循环为主体、国内国际“双循环”相互促进的新格局。目前我国杠杆率高达275%,已经略超发达国家水平,继续加杠杆的空间有限,未来杠杆率应稳中趋降。预计基建和房地产投资占GDP的比重将持续下行。
就基建而言,2020年1月-11月基建投资(不含电力、热力、燃气及水生产和供应业)同比增长1.0%。作为稳增长的重要手段,2021年基建投资增速有望提升。未来基建投资的质量要求更高,区域和细分行业分化也会更大。“十四五”规划建议中提及的基建投资可划分为重大项目、城市*交群**通及新型城镇化三个主要维度。在重大工程领域,“十四五”规划建议列举了未来拟推进的交通、水利水电等重大项目,在都市圈建设中注重轨道交通,在能源基建领域注重油气管道等。国家重大工程方面,中央财政支持力度较强,有望实现较快推进。都市圈轨道交通建设主要涉及粤港澳、京津冀、长三角等经济发达区域,项目经济性较好。新型城镇化涉及的非营利性市政类投资,地方政府投入比例较高,其推进有赖于相关政策和地方财政支持。市政类工程中具备自身造血能力且与民生高度相关的水电气热类投资,有望保持较高景气。
2020年1月-11月,房地产投资增速同比增长6.8%,表现亮眼。但进入三季度以来,随着“三条红线”政策出台和“十四五”规划建议中“房住不炒”的重申,预计后续房地产投资同比增速或高位回落,2021年房地产投资增速应有所下行。从土地购置面积指标来看,2019年和2020年1月-11月同比均有所下滑,并且降幅有所扩大,预计2021年房地产新开工和销售面积同比增速将放缓,房地产行业进入新一轮调整阶段。
竞争新格局
在基建投资增速上行和房地产投资增速下行的市场背景以及工程建设组织模式改革的政策背景下,勘察设计行业不同细分行业、不同规模企业、不同体制企业之间的发展差异进一步扩大,市场竞争进一步加剧。
从勘察设计行业目前市场情况来看,各细分行业市场分化明显,部分行业市场容量持续萎缩,跨行业竞争逐渐增加,从单一行业领域向多行业领域发展成为趋势。2020年11月,住建部下发《建设工程企业资质管理制度改革方案》,工程设计资质从21个行业资质整合为14个行业资质,151个专业资质、8个专项资质、3个事务所资质整合为70个专业和事务所资质,资质门类减少,资质门槛降低,将进一步促进跨行业、跨专业发展。
从外部市场需求来看,从原先单一需求向综合性需求转变,具有综合性、集成服务能力的勘察设计企业将会获得更多的发展机会,如水环境治理类项目,跨水利、市政、环保、景观等多个专业。未来此类项目的比重将逐渐增加,对勘察设计企业综合问题解决方案能力提出了更高要求。
另一方面,随着国家大力推广工程总承包、全过程工程咨询等新型工程建设组织模式,各产业链环节之间的边界逐步模糊,跨产业链环节之间的企业竞争日益激烈。在工程总承包模式被大力推广的背景之下,各省市相继在政策层面要求一定规模以上政府、国有企业投资工程采用工程总承包模式,单纯的勘察设计业务将越来越少,产业集团、施工企业挤压勘察设计企业市场的现象将日趋明显。2020年3月1日,《房屋建筑和市政基础设施项目工程总承包管理办法》正式实施,《办法》提出了设计施工“双资质”或联合体才能够承揽工程总承包项目。而在资质方面,勘察设计企业获得施工资质的难度更大,提高了勘察设计企业独立开展工程总承包业务的门槛。勘察设计企业需要明确自身未来的发展定位,加快资源和能力的培育,以面对更加复杂的竞争环境。
发展新动能
勘察设计行业作为技术密集型行业,技术创新能力是核心竞争力的重要组成。面对新型城镇化建设的需要,结合自身业务特点,加大工程技术创新力度、提高技术含量,是勘察设计企业实现可持续发展的必然要求。“十四五”已步入5G时代,数字化转型要求将更加迫切。数字化转型可以分为数字化企业建设和数字化业务拓展两个方面。通过管理数字化、工程数字化、知识数字化打造数字化企业,进而结合智慧城市建设需要拓展智慧交通、智慧水利、智慧水务、智慧运维等数字化业务,将成为行业发展新趋势。数字化转型为勘察设计企业提质增效、增强竞争优势、创新商业模式提供了更多可能。
2021年是国企深化改革的关键时期。国企改革三年行动方案已于2020年8月发布,深化混合所有制改革是国企改革的重要方向。通过混合所有制改革引入发展资源,通过骨干员工持股等中长期激励机制的实施,将个人利益与企业利益*绑捆**,构建企业改革创新的命运共同体,将为企业未来的发展增加新的动力。
勘察设计企业“技术+资本”的发展模式,已经被越来越多的企业所采纳。从国企改革政策来看,通过混合所有制改革,进而和资本市场结合是重要趋势。2020年7月,深圳创业板实施注册制为企业上市提供了机遇。截至目前,已经有12家勘察设计企业提交了招股说明书,其中4家已经过会,未来将会有更多的设计咨询行业上市公司。通过资本化,进一步优化公司治理、强化发展资源、实现跨越式发展,勘察设计企业需要做好准备。
随着勘察设计行业步入成熟期,行业整合重组逐渐增多。目前行业整合重组主要有两类:一类是国资委或地方政府主导的整合重组,旨在形成区域支柱型企业集团,如甘肃工程咨询集团、海河设计集团等;另一类是央企或上市公司发起的并购重组,如中国中铁2020年先后并购重庆市交通规划勘察设计院、江西省水利规划设计研究院等。无论是作为被重组方还是重组方,勘察设计企业需要认识到整合重组是大势所趋,要在重组过程中积极推动企业改革,做好战略定位、组织优化、机制和文化再造,以取得更快更好的发展效果。
总体来看,2021年乃至“十四五”期间勘察设计行业依旧面临相对良好的市场环境,但市场结构的调整和竞争格局的变化要求勘察设计企业加快提升应变能力。勘察设计企业应根据环境变化主动拥抱变革,积极调整业务和市场布局,开展组织更新和能力再造,加强人才队伍建设和技术创新,抢抓改革政策红利,为实现企业高质量发展提供动力。