
返璞归真,这四个来形容对字节跳动--头条系医疗机构的命名,显得自然贴切。继被曝出上线互联网问诊平台『小荷医疗』,字节跳动又在北京中关村开了一家『松果门诊』。

本文来源:诊锁界
部分素材来自Tech星球

11月初,字节跳动被曝光,在9月份旗下推升级了新医疗品牌——小荷医疗,当时很多人都已经猜到,字节跳动要正儿八经开始做医疗,但没想到这么快,字节跳动就开了一家线下的综合门诊部。
根据Tech星球报道,字节跳动在北京做了一个名为“松果门诊”的线下诊疗机构,英文名为“PINECONE CLINIC”。
据企查查大数据显示,松果门诊成立于今年6月,隶属于幺零贰四科技(海南)有限公司,疑似实际控制人是字节跳动互联网医疗业务负责人吴海锋。

图源:企查查
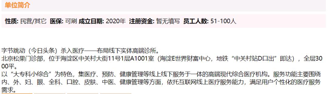
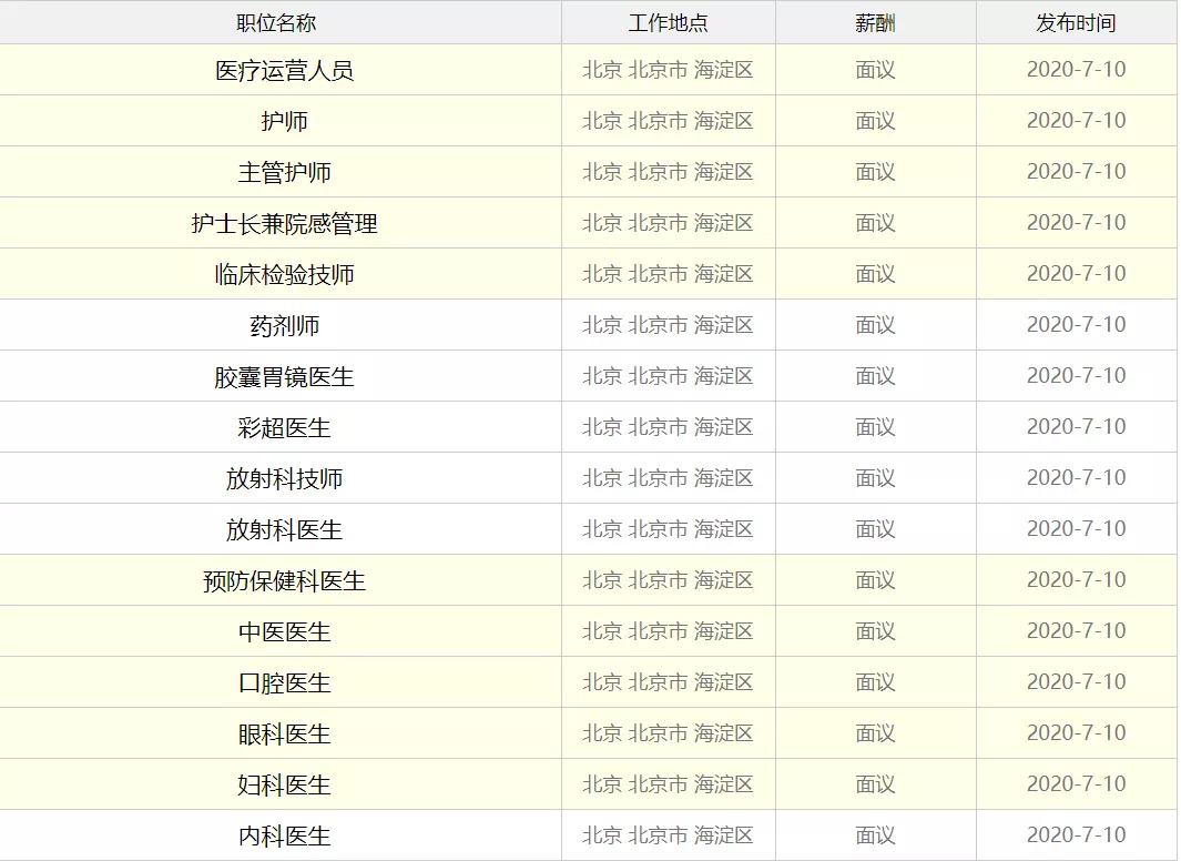
2020年7月松果门诊开启招聘。在康强人才网的招聘简介中,我们能看到,松果门诊位于中关村某写字楼中心1层当街铺面,面积可能约为3000平米(招聘一文中为1层面积,可能门诊实际并非3000㎡),定位“大专科小综合”高端综合门诊部。可提供的服务内容包括全科类(内外妇儿)、也包括口腔、眼科等偏消费属性的专科,还有皮肤科、中医科等必需科室。门诊也可刷医保。

而其当时招聘的岗位有16个之多。医生均为1名,护师4名和医疗运营人员3名。

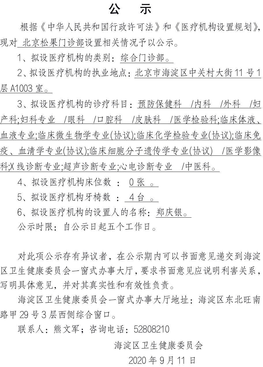
据Tech星球爆料,今年9月11日,松果门诊部已经在北京市海淀区卫健委完成了门诊设置信息的公示,这意味着字节跳动已经在9月初获取了门诊部的牌照。公示信息显示,其项目涉及内科、外科、妇科、眼科、口腔科、皮肤科、检验科、影像科、中医科、预防保健等10个科室,检验方面的(协议)字样采取的是部分业务和第三方专业检验机构合作。

注:《公示》来源于北京市海淀区人民政府网公开信息

注:图示为松果门诊的正大门,内部可看到导诊台,楼上为字节跳动办公区
据Tech星球报道,松果门诊目前目前部分设施还在装修完善中,还未正式对外开放,建设完成后,预计会先进行1个月的员工试运营,2个月后再正式对外开放。

图为松果门诊部的侧门,还在装修中,来自:Tech星球
编辑观点:互联网机构做医疗健康生态不是什么新鲜事,但直接开门诊比较少见,字节跳动也算排上了号。
观察BATJMH等大厂,除了腾讯投资了企鹅医生和杏仁门诊,之后合并成连锁化的企鹅杏仁诊所以医疗实体形式存在,其他几家更多是在线上布局互联网医院、或者做门诊中游的资源整合平台以收纳门诊和对接商业保险。
字节跳动本身在线上医疗的布局略弱,相比京东健康、阿里健康(医鹿)等还算是个新玩家,京东、阿里等的独立出资,在战略布局之外更多有丰富母公司自有生态闭环之意,而收购了百科名医和互联网诊疗工具小荷医疗之后,倘若线下门店不能在全国多点布局,仅凭北京单一门店的线上、线下引流及联动效应确实有限。
也有相关人士指出,这家门诊位于北京字节跳动公司下,可以像腾讯起初做企鹅医务室一般,承担一部分的企业医务室功能(如果是3000平的规模来看,只做医务室不太可能)。但作为一家大数据科技驱动公司,头条医疗的创始团队来自搜索巨头百度,配合头条系应用(头条、抖音、西瓜、悟空问答)的推流功能和搜索引擎的流量入口,未来在C端用户就医信息入口和B端专业医学机构入驻,有着无限字节的生长空间。

//来源:诊锁界/Tech星球
//编辑:太白(lzxx12580)
❖ 慎重声明:本文内容仅供学习交流,观点仅代表作者本人立场,版权归原作者所有,如有疑问请联系编辑。