一、学校基本情况
郑州枫杨外国语学校是一所全寄宿民办中学,是郑州外国语学校(集团)的核心学校,一直以来备受郑州小升初学生与家长关注,其中考成绩连年来位于榜首。
学校前身为创建于2004年的郑州外国语学校分校初中部,2008年更改为现名,开始独立办学,2013年搬迁至现在的校址至今。
学校地址:郑州市高新技术开发区白桦街16号
收费情况:学费11500元/生/年,住宿费1200元/生/年
招生对象:2019年具备郑州市户籍或郑州市学籍的小学应届毕业生
招生计划:2019年计划招生12个班600人。采用电脑派位和学校面谈相结合的方式,比例为4:6。其中电脑派位240人;学校面谈360人。实际招生:2019年实际招生14个班,每班60人左右,平行分班
2019年电脑派位:派位报名2942人;面谈:通过人机面谈方式录取,面谈报名3058人。
枫杨外国语一直以来之所以备受郑州市甚至河南省学生及家长关注,其原因,可简单总结为以下几点,学校有着高端的硬件及优秀的生源促成的良好学习环境,近些年来学校优秀的中招成绩,学校独特的管理模式,优秀的师资团队。
二、学校发展
2004年郑州外国语学校分校初中部建立,这是枫杨外国语学校的前身;
2008年郑州外国语学校分校初中部更名为枫杨外国语学校,开始独立办学;
2011年至2013年连续三年被评为"郑州市民办教育十佳基础教育学校";2013年秋季新校区建成使用;
2013年被郑州市教育局评为"郑州市优质教育资源名优民校";
2012年和2013年两次被河南省教育厅评为"河南省优秀民办学校";此外,还多次被评为"郑州市教育教学先进单位"、"郑州市文明学校"、"郑州市中小学师德师风先进学校" 、"平安校园建设先进单位"等。
三、特色成绩
西安交通大学少年班,每年在河南招生22人左右。自2008年枫杨外国语参加考试至今,已有53人次被录取。
2012年12月,枫杨外国语被西交大授予 “优秀少年班生源基地”称号,是郑州仅有的两个生源基地之一。
2017年西交大在郑州招生26人,枫杨外国语占15人。
新加坡南华中学,每年在郑州招收12名左右的初三优秀毕业生,2016年招收10人,枫杨外国语考取5人。
2011年至2016年六年中,枫杨外国语共有19名学生考取。
2017年3月,考入新加坡南华中学的2014届学生韩嘉乐荣获“学生最高荣誉奖”,这是该奖项第一次由中国学生获得。
四、中考成绩
据统计,自2012年开始,枫杨的中招平均成绩也是一直居于郑州初中学校前茅。
2016年枫杨外国语学校实际中招报名人数一共是779人,进入郑州外国语学校345人,进入外国语新枫杨学校(郑州外国语学校分校)325人,进入第一中学11人,进入省实验5人。
2017年枫杨外国语学校实际中招报名人数一共是769人,进入郑州外国语学校321人,进入外国语新枫杨学校(郑州外国语学校分校)282人,进入第一中学48人,进入省实验8人。
2019年枫杨外国语中学中考成绩680分以上四人。
五、师资团队
优秀的成绩,好的生源是一方面的原因,但再好的生源也离不开好的师资团队与好的管理经验。
据校方统计公布,枫杨外国语中学在校老师130余人,其中研究生学历49人,最低学历为本科。所有师资成员中有中原名师1人,省市级名师6人,省市级骨干教师19人,省学术技术带头人2人,省优质课一等奖7人,拥有这样的师资力量,不得不说,这样的师资团队是枫杨外国语的一*法大**宝。
六、管理模式
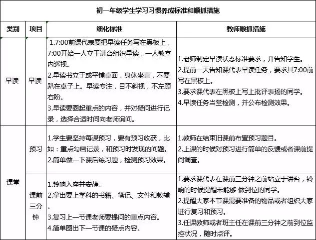
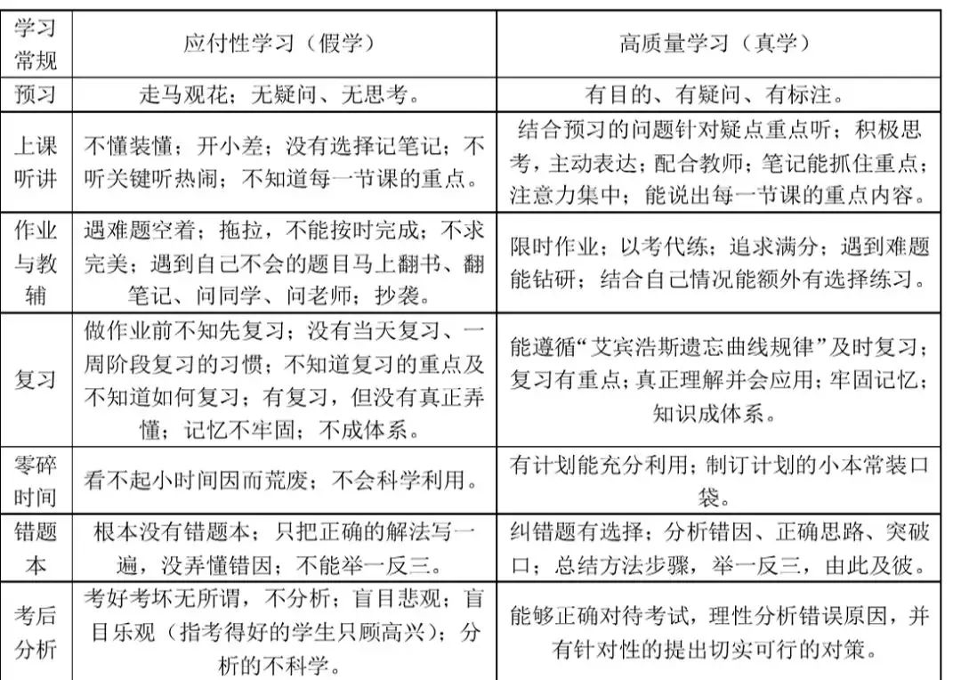
枫杨外国语学校非常注重学生的学习、行为、生活等习惯的培养以及综合素质能力的提升,培养这些习惯,枫杨外国语也有一套自己的方式。
1、提前培养
从阶段性评价开始,枫杨的老师就会给来报名的孩子们布置一个任务,预习初一知识,虽然有些孩子可能最后不是枫杨的学生,老师也同样都会提前让他们养成做预习的习惯。进入枫杨之后,根据不同的年级更是为学生制定了一系列的学习习惯养成参考标准。

2、严格要求
其实初中生都会进入到一个叛逆的阶段,如果一味的奉行素质教育,让孩子放飞天性,那估计枫杨即使全都是小天才,在不学习的氛围下,成绩也会下降。

枫杨为了使孩子们养成良好的学习习惯,在学习进程的计划上都是详细到每一分钟上,每件事也都是安排到具体的点上,学校的早读,要看什么书,怎么早读,老师们也是有具体的要求。
3、细化管理
在枫杨有这样一句话“没有任何人的一分钟是可以浪费的!”早读如何读书有具体要求,晚上宿舍熄灯的前十分钟,学校也是舍不得浪费的,每天晚上睡觉前要静思,想今天一天的收获,以及一天学习中还没弄懂的问题。
