据媒体报道,随着上海疫情的加剧以及全国不少省份都在增加的确诊人数,运输问题屡屡登上热搜,最近一则段子广为流传:
物流封了、客户没封
物流解封,客户封了
物流和客户解封,驾驶员封了
驾驶员解封,物流又封了
......
一位34岁的货车司机7天仅靠10个鸡蛋大小的面包度过,而在杭州半山通道防疫检查点检查时饿到脸色苍白站不稳,而面对工作人员递给他的两份暖心盒饭后破防,瞬间泪崩,嚎啕大哭......
还有一位载着百吨土豆的从济南到上海的货车司机,已经被困12天,靠吃水煮土豆数着国家的日子......
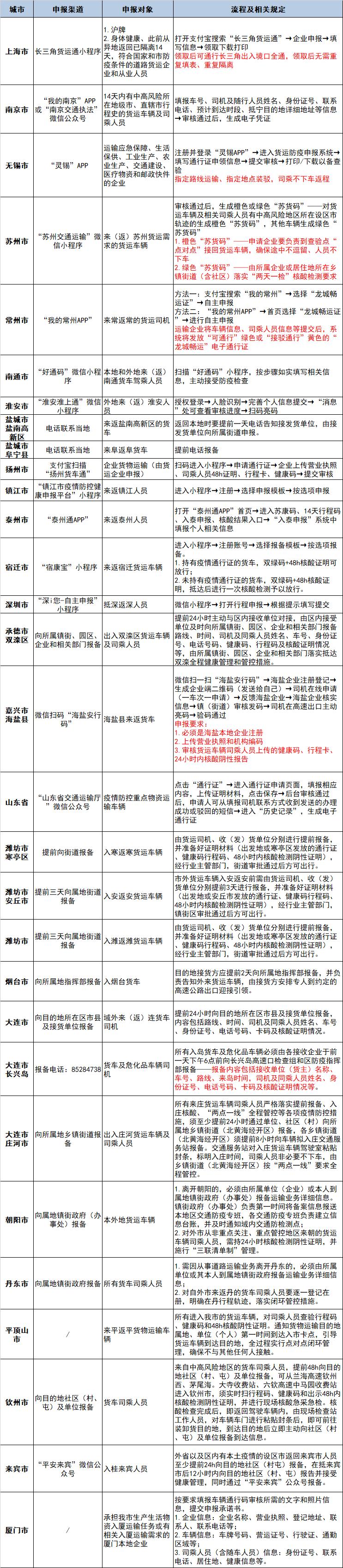
从珠三角到长三角,货车司机们纷纷陷入困境。比如有些地方不断加码通行要求,导致在高速路口长时间滞留;多地拒绝上海牌照货车进入,即便健康码、核酸报告、抗原检测和通行证都齐全仍被劝返或隔离。
4月7日,交通运输部召开物流保障协调工作机制会议。针对长三角等部分涉疫地区物流运行不畅问题,会议要求,必须采取更加切实有效措施,着力打通堵点卡点,严禁在高速公路主线和服务区设置防疫检测点,严禁擅自关停高速公路服务区。
会议强调,要针对当前货运物流存在的突出问题,立即部署落实务实有效举措,确保“一断三不断”(“一断”是指坚决阻断病毒传播渠道;“三不断”是公路交通网络不断、应急运输绿色通道不断、必要的群众生产生活物资运输通道不断),切实维护人民群众正常生产生活秩序。
今年的饲料在上涨无数轮后终于迎来了降价的好消息,继海大、嘉吉率先开启降价后,又有江西大北农、加大、猪太傅、华农恒青加入降价潮,浓缩料降幅多在200-300元/吨,全价料50-100元/吨。
深州大北农生物科技有限公司: 4月5日起,浓缩料下调200元/吨,保育全价下调100元/吨,全价料下调50元/吨,8%仔猪预混下调200元/吨;
天津海大: 4月3日起,所有浓缩产品降价200元/吨;
北京市饲料科学技术研究所: 4月3日起,猪料下调50-125元/吨;
荆州华美明盛农牧发展有限公司: 4月2日起,浓缩料下调200元/吨,预混料下调200元/吨,全价颗粒料下调100元/吨;
淮北嘉吉农牧科技有限公司: 4月3日起,4099A/800A/900A/999/ST996下调300元/吨,其他浓缩料下调200元/吨;
洛阳格蕾特饲料有限公司: 4月1日起,全价料下调50元/吨,保育料下调100元/吨,浓缩料下调200元/吨;
阳谷昌慧饲料有限公司: 4月3日起,教保、全价精补料再度下调50元/吨,浓缩料下调200元/吨;此前3月30日时,该公司已将浓缩料降价200元/吨,教保料降价100元/吨,全价料降价50元/吨。
江西大北农: 4月8日起,教槽料降价100元/吨,保育料、母猪料、公猪料、小猪料及中大猪料降价75元/吨。
江西泰和大北农: 4月7日起,酸肽酵素、教槽料降价100元/吨,保育料、母猪料、公猪料及肥猪料降价75元/吨。
加大集团·广东加大实业有限公司: 从4月10日起,所有猪料下调75元/吨;小鸡、小鸭、牛料下调75元/吨,其它所有禽料下调50元/吨。
江西猪太傅饲料有限公司: 从4月8日起,保育全价料下调100元/吨;小大猪全价料、母猪全价料下调75元/吨。
华农恒青科技股份有限公司: 从4月8日起,所有猪浓缩料、预混料下调200元/吨;所有教槽、保育猪全价配合饲料下调100元/吨;所有育肥猪、*猪种**全价配合饲料下调75元/吨;所有牛羊饲料下调75元/吨。
深圳比利美英伟营养饲料有限公司: 从4月10日起,所有浓缩料下调200元/吨;生物饲料下调75元/吨;教槽料、保育全价料、公猪全价料下调50元/吨;全价料(小、中、大、*猪种**)下调75元/吨。
茂名市茂南星宝饲料厂: 从4月8日起,暂不执行3月29日的升价通知,3月29日-4月7日已提货的客户可退差价。
4月报告预计2021/2022年全球大豆产量、进口量、出口量分别为3.51、1.53、1.55亿吨,国内消费、压榨量及期末库存分别为3.61、3.13及0.90亿吨,库存消费比预计为24.75%(同比+0.02pct)。4月报告继续调低全球大豆产量,由于巴西和巴拉圭作物产量减少,全球大豆产量预计减少308万吨至3.51亿吨。
消费来看: 4月预测的全球大豆压榨量值较3月下调0.75%至3.13亿吨。贸易来看,全球大豆进出口均较3月下调了较大幅度,分别调减为2.43%与2.11%,其中我国大豆进口量预计减少300万吨,降至9100万吨。巴西、巴拉圭、俄罗斯和乌克兰的大豆出口量下降,部分被美国出口增加所抵消。库存来看,全球期末库存预计减少40万吨至8960万吨,主要受美国和阿根廷库存减少的影响。
附:不同地区货车出行申报及流程
