奶粉智库致力于为1亿宝妈及从业者解读每一款奶粉,欢迎关注奶粉智库评测中心的奶粉评测系列文章!今天我们选择了8款奶粉,从品牌、奶源、原料、配料、营养配方方面进行深度评测,并进行了打分,为您解读不同奶粉的特点!如果这篇文章没有你想了解的产品,可以在文末给我们留言,下次评测可能就出现了哦~
本次评测的8款奶粉包括:飞鹤臻爱飞帆、君乐宝乐畅、伊利金领冠菁护、贝因美菁爱、完达山亲蓓、澳优澳滋、雅培经典恩美力、宝贝与我蓝曦。

评测说明:
本次评测由奶粉智库评测中心组织进行,不涉及感官评测,参加评测产品均以3段为例,下面均省略段位。营养配方参考我国目前执行国标GB10767-2010《食品安全国家标准 较大婴儿和幼儿配方食品》和GB14880-2012《食品安全国家标准 食品营养强化剂使用标准》以及2021年2月发布的GB10767-2021《食品安全国家标准 幼儿配方食品》。
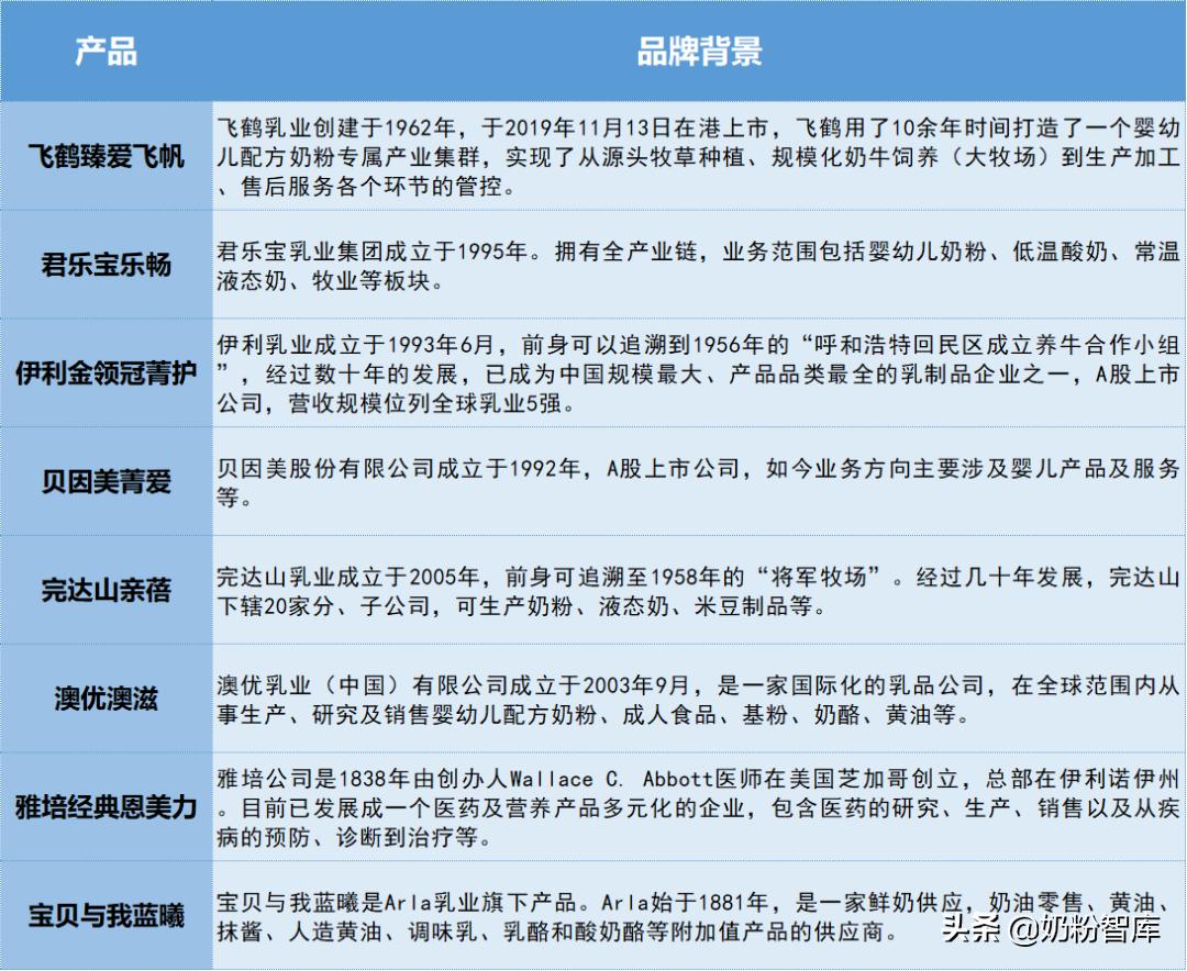
一、品牌背景
下面是8款奶粉的品牌背景信息。

品牌背景体现了乳企的综合实力,本次评测的8款奶粉,均具有一定的品牌力,在研发、生产、营销、售后等方面有各自的优势。
二、基础信息
下面是8款奶粉的产品名、版本、奶源、产地、奶基原料等基础信息。

奶源、国别总结
国产奶粉:飞鹤臻爱飞帆、君乐宝乐畅、伊利金领冠菁护、贝因美菁爱、完达山亲蓓、雅培经典恩美力。
国行奶粉:澳优澳滋属于澳大利亚原装进口,宝贝与我蓝曦属于丹麦原装进口。
伊利金领冠菁护采用A*奶2**源,研究表明,只含A2蛋白的牛奶会减轻中国学龄前儿童牛奶不耐受引起的胃肠道症状,并且可以相应地改善其认知表现。
原料总结:
第一奶基原料为生鲜乳:飞鹤臻爱飞帆、伊利金领冠菁护、贝因美菁爱和完达山亲蓓的第一奶基原料均为生牛乳;澳优澳滋和宝贝与我蓝曦的第一奶基原料均为脱脂牛奶。
奶基原料为乳粉:君乐宝乐畅的主要奶基原料为脱盐乳清粉,雅培经典恩美力的主要奶基原料为脱脂奶粉。
三、配料
下面我们来看一下这8款奶粉的配料情况~

特色成分小结:
★飞鹤臻爱飞帆和伊利金领冠菁护添加有无水奶油,飞鹤臻爱飞帆还添加有核桃油,伊利金领冠菁护还添加有α+β创新蛋白;
★澳优澳滋添加有适度水解蛋白;
★雅培经典恩美力添加有β-胡萝卜素。
敏感成分小结:
★雅培经典恩美力添加有白砂糖。
四、营养配方
婴幼儿配方奶粉属于配方食品,在选择奶粉时,营养配方是妈妈们比较关心和纠结的点。那么,这8款奶粉配方如何呢?下面我们来为大家具体分析~
强化配方
强化配方包括常规强化配方和特色强化配方,在国标中没有强制要求添加。大多数品牌会添加常规强化配方,一部分品牌会选择性添加特色强化配方。

以上8款奶粉有5款的强化配方种类较多,均为10种及以上,包括飞鹤臻爱飞帆、君乐宝乐畅、伊利金领冠菁护、贝因美菁爱和澳优澳滋。
选择奶粉时,营养素种类是一方面,营养素的含量也同样值得关注,下面我们具体看看8款奶粉的营养素含量,如下:

比奶粉、查品牌、看评测,上奶粉智库
不同奶粉配方有各自的侧重点,下面我们对8款奶粉的营养素种类与含量所侧重方面进行分析,比如大家关注度比较高的消化吸收、脑部和视力发育、免疫力方面相关营养素的成分:
与消化吸收相关的成分
在消化吸收相关营养素方面,我们可以关注OPO、CPP、益生元、益生菌等,此外,还可关注无水奶油等特色成分的添加。
(1)OPO:
OPO属于一种结构脂,有助于减少肠道内钙皂的形成,降低宝宝便秘几率。本次评测的8款奶粉中只有澳优澳滋添加了OPO,且含量比较不错。
(2)CPP
CPP又称酪蛋白磷酸肽,能够与钙、铁、锌发生螯合反应,避免其与磷酸、草酸、植酸等物质结合而沉淀,促进钙、铁、锌等二价矿物质的吸收。

本次评测的8款奶粉中有2款添加了CPP,其中完达山亲蓓含量比较优秀。
(3)益生元:
益生元可以理解为“益生菌的食物”,有助于促进肠道蠕动,帮助消化。

本次评测的8款奶粉均添加有益生元。
(4)益生菌:
益生菌的含量我们可通过配料表查看,本次评测的8款奶粉中有5款添加有益生菌,菌种与含量情况如下:

小结:与OPO、CPP、益生元、益生菌等消化吸收相关营养素含量方面,完达山亲蓓和澳优澳滋比较不错。
与脑部、视力发育相关的成分
在脑部、视力发育相关营养素方面,我们可以关注胆碱、牛磺酸、DHA、ARA、叶黄素等营养素的含量,其中君乐宝乐畅、澳优澳滋和宝贝与我蓝曦的胆碱含量比较充足。本次评测的8款奶粉均添加了牛磺酸,含量差别不大。下面我们重点看看DHA和叶黄素的含量。
(1)DHA:
研究表明DHA对于促进婴儿早期神经系统和视觉功能的发育有重要作用,中国营养学专家组在《中国孕产妇及婴幼儿补充DHA的专家共识》中提出在无法母乳喂养或母乳不足的情况下,可以选择含DHA的配方奶粉,其中DHA含量应为总脂肪酸的0.2%-0.5%。

此次评测的8款奶粉均添加有DHA,其中贝因美菁爱和澳优澳滋的DHA含量比较不错;其余奶粉的DHA含量均未达到总脂肪酸含量的0.2%。对于喝3段奶粉的宝宝,如果奶粉中DHA比较低,宝妈们在饮食中要注意让宝宝多摄入一些DHA含量高的食物,如芝麻、坚果。
(2)叶黄素:
叶黄素是构成人眼视网膜黄斑区域的主要色素,有助于促进视力神经发育。

此次评测的8款奶粉中有7款添加了叶黄素,其中澳优澳滋、君乐宝乐畅、完达山亲蓓、伊利金领冠菁护和宝贝与我蓝曦共5款的叶黄素含量比较优秀。
小结:在脑部和视力发育相关的营养素含量方面,贝因美菁爱和澳优澳滋比较不错。
与免疫力相关的成分
奶粉中与免疫力相关的成分主要有乳铁蛋白、核苷酸、益生菌、牛磺酸等。
下面我们主要从宝妈们比较关心的核苷酸、乳铁蛋白和益生菌三个方面来看看8款奶粉的具体添加情况。

此次评测的8款奶粉中有5款产品添加了核苷酸,有4款产品添加有乳铁蛋白,其中伊利金领冠菁护的乳铁蛋白含量比较不错,有5款产品添加有益生菌,其中伊利金领冠菁护和君乐宝乐畅的益生菌含量比较不错。
小结:与免疫力相关的成分方面,伊利金领冠菁护比较不错。
五、评测总结
此次评测由奶粉智库评测中心组织进行,我们给每一款奶粉都设置了基础分和加分项,占比分别为60%和40%,只要产品符合我国目前执行的国标,即可得到60分的基础分,加分项分别为奶源、奶基原料、配料和营养配方4个方面,分别为7、8、7、18分。笔者综合了以上几点对这8款奶粉进行评分(满分100分)结果如下:

小结:从基础分、奶源、奶基原料、配料和营养配方等几个方面综合来看,伊利金领冠菁护和飞鹤臻爱飞帆评分最高,达到87.5分,其次是澳优澳滋、完达山亲蓓、贝因美菁爱、宝贝与我蓝曦、君乐宝乐畅和雅培经典恩美力;
本次评测的8款奶粉得分均在80分以上,总体上这些产品都是比较优质的,妈妈们最终选购需结合自己宝宝的实际情况。
下面,我们来对比一下这8款奶粉的价格:

以上统计数据属于实时参考价格,另外,许多奶粉有多买多送或者附带赠品的活动,这些额外价值需要单独考虑,请大家购买时以实际到手价为准哦~
小结:从上述8款奶粉的克单价来看,雅培经典恩美力和君乐宝乐畅的价格较低,克单价在0.3元/g以下;伊利金领冠菁护、贝因美菁爱、完达山亲蓓和飞鹤臻爱飞帆的价格适中,克单价在0.3-0.4元/g之间;宝贝与我蓝曦和澳优澳滋的价格较高,克单价在0.4元/g以上。
(注:评测结果仅供参考,不代表唯一选择标准,购买时可结合宝宝实际情况、商家优惠、购买渠道便利性、奶源、性价比等方面来选择。)
最后要特别说明的是:母乳是宝宝最好的食物,母乳充足的话,建议最好还是母乳喂养。宝妈最终选购时还需结合自己宝宝的实际情况而定,适合宝宝的才是最好的。