
|城市更新专题研究系列·68·睿诚研究院|
文|罗乾波

01
产业赞歌:名称由来及蝶变故事

据睿诚研究院梳理相关史料,发现开福区凯雪面粉厂,从建厂之日到今天,已经走过了109年历史(1913-2022)。
百年沧桑,几经更迭,充分见证了长沙工业尤其是轻工业的发展历程、产业腾笼换鸟、片区发展和城市更新等变化。
厚重的篇章中,流淌着众多鲜活产业及城市故事。
该项目大致经过了下述三大历史阶段,睿诚研究院将其归纳如下:
1913年,是一个特殊的日子,正处于清朝结束和民国起步的初期,长沙凯雪面粉厂建立于这个新旧交替的时刻,打上了浓重的时代背景。
几年前,睿诚团队在帮绿地和福晟等拓展项目时,曾经去该厂与相关领导交流了好几次,房企想把这个项目的土地收购。
当时,本人也问过一个问题,“ 凯雪这个名字时怎么来的? ”
后面的人都不太清楚了;今天看来,由于其历史太过久远,很多人难以说清其来龙去脉。
通过研究,我们睿诚研究院将其过程整理如下:
◢ 1912年2月12日,爱新觉罗·溥仪下退位诏书,清朝终结;
◢ 1913年10月6日,国会受到恐吓,袁世凯当选正式大总统;

据凯雪面粉厂历史沿革的相关资料介绍,“公司始建于1913年,系私营股份制企业”,睿诚研究院推测,“凯雪”二字,可能有两个意思吧,一是袁世凯刚上台,打了鸡血,想表达自己如白雪一样干净;二是,在产业角度吸取洋务运动等思想,而欲通过制造业来提振经济和国力,以保证自己能够坐稳江山;那时的重工业在长沙区域基本没有,当时长沙的交通体系和人口等基础条件支撑不了重工业的发展。
但为什么,一个老板要跑到长沙来开这样一个面粉厂?
该老板是湖南人,还是袁氏亲戚或朋友?
岁月流长,难以考证。
我们分析,是湘籍老板更有可能,是回归故里做生意的一个案例;因为,袁氏刚上台,不可能花太多心思去布局产业等。
故而,我们睿诚研究院独家认为,“凯雪面粉厂”的名字,跟上述史实和故事有关。
据公开资料,凯雪面粉厂的发展还经过了下述的改变:
◢ 1953年收归国有,隶属于湖南省粮食厅,同时更名为湘粮长沙市第一面粉厂。
◢ 1962年公司拓址新建又更名为湖南省粮食厅长沙仓库。
◢ 1969年公司下放到长沙市粮食局管理,更名为长沙市面粉厂。
◢ 1993年,根据长沙市编字(1993)51号文件,长沙市面粉厂更名为长沙面粉公司。
◢ 2001年,据粮食购销和附营业务分开的粮食改革政策,原长沙面粉公司分设为长沙幸福桥粮库和长沙面粉公司。
◢ 2002年长沙幸福桥粮库整体改制为长沙凯雪集团有限公司,形成集粮食收购、储备、加工、贸易以及技术、产业为一体的经济集团。
◢ 2006年11月,根据长沙企业改制和发展领导小组办公室批复(长企改办〔2006〕29号),同意长沙凯雪集团有限公司*绑捆**长沙面粉公司,并以长沙凯雪集团有限公司为主体改制,注册资本500万元,更名为长沙凯雪粮油食品有限公司。
如上,该厂在产权上经过了 私有、国有、集体和国企四次变化 ,一个世纪后终于破茧成蝶。

02
土地变化:工业、商住、棚改,与时俱进
开福区凯雪面粉厂从2006年改制后,一直想把这67亩地进行处置;以前想将其工业外迁,而变为商住用地,过程中由于股权分散、众口不一,凯雪体内未能达成平衡而搁置多年。
自2016年开始,在国内那一波房地产高速发展的周期里,在当年的土地收并购和房价上涨的环境中,凯雪和许多房企迎来了当时的春天,由于*迁拆**安置的数亿资金、规划指标未正式落定、环保搬迁政策不能有效支撑和轨交系统尚未启动等,导致该地块久谈无果,因此,又停留了好几年。
综合来看,主要是前期*迁拆**安置的无人买单,开福区不得已将该项目纳入棚改中来,以争取政策支持,而获得适度规模的资金支持。
后来由开福城投集团收回来,以棚改项目名义重新启动。
而在城市更新之前,搭上了棚改政策的末班车,才有了建发养云的故事。

03
城市更新:源于历史,提质片区
这么多年来,开福区潘家坪和唐家巷一带,天健、华润和万科、岁宝百货、华天、华创等,在不同时期以各类项目和产业资源等,持续在推动该区域的发展。
以前的棚户区,不断在更新改造和裂变,在芙蓉北路西侧逐步推陈出新,让伍家岭区域,获得了更快的发展和繁荣。
建发去年摘牌该地块和打造出养云项目,也是该区域的一个重大动作。
2021年12月22日,长沙迎来第三批集中供地,26宗地块将在1天内公开出让。上午9时,位于开福区的[2021]长沙市150号地块,被株洲悦发房地产有限公司、 长沙开福城投集团有限责任公司以139620万元摘得,成交楼面价7790元/平,其中株洲悦发为建发集团控股公司。

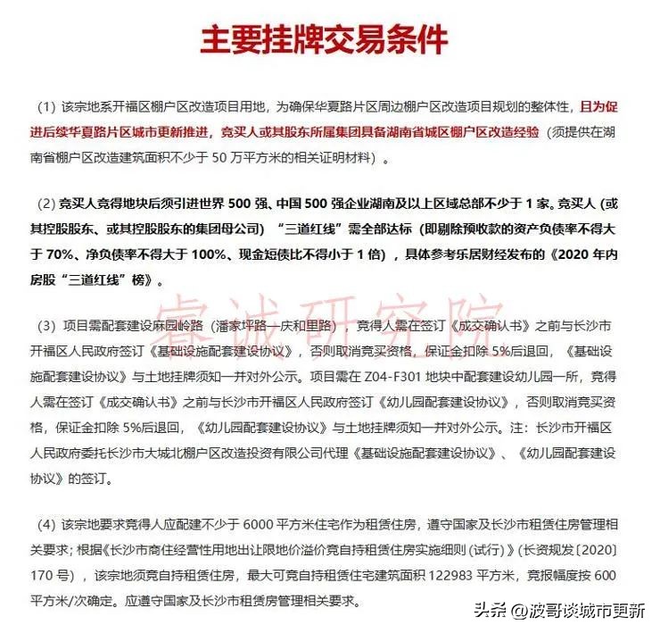
挂牌之前,建发忧心忡忡,为保证成功摘牌,与开福城投集团一起设计了一些保牌的排他条件(见下图)。

提及此事,主要事是想表达凯雪面粉厂的最新变化。
这不是本文重点,无需赘言。
从城市更新的角度来分析,建发养云项目,有一定的案例价值,是一个完全的工改居项目,通过建发的开发,至少帮开福区做了有效片区提质,如同保利在树木岭长重项目一样,都有巨大参考意义,能代表国内“工改居”领域的变化。
与万科紫台、保利大都会等项目类似,从接盘方的层面来说,皆为房地产类项目,虽然有工业的历史,但在发展中仍然回到了房地产的轨道内。
不是说这些项目有问题,而是讲,此类项目对城市更新也有很多价值。
下面,再说一下,对长沙建发养云项目的初浅观感,睿诚研究院觉得,老牌国企建发的思想有点陈旧,“养云”系列虽然在建发体内有高大上的说法,如下
“ 建发养云是传统中式产品的迭代之作,创新禅意新中式风格,将新中式高层与古典园林在方寸间达到和谐平衡。师法传统园林造园精髓,承‘酌水溯源,归隐之境’,启“一心一环两轴六园” 空间布局,采用三进尊贵厅堂仪式、六重禅意归家礼序。 ”
然而,业内朋友可能会发现,凯雪面粉厂建发项目,有点生搬硬套之嫌,虽然本项目有开福寺的加持,也符合养云系列的内涵,但在开福区这么一个繁华的地段,单纯依靠项目内的小空间造景和规划,很难达到真正“养云”的境界,也将名不副实。
为啥这样讲?
睿诚研究院认为,从意境上看,“养云”描述的是天高云淡、独立于闹市之外的处所,无人间喧嚣之干扰,才能举重若轻,看白云苍狗。
从房地产开发维度来思考,该产品本源的定位,更适合在近水区域或山水环抱之地来打造高端产品。
在闹市之中,将“养云”的产品标签简单复制到凯雪项目,似乎有点牵强,虽然距离湘江不太远,然其体量难以支撑其养云的宏阔意境,颇有点小马拉大车的别扭感及浮夸感。
诚然,文化只是项目的羽翼,地产才是其核心,这和众多房企行为一样,忽悠式痕迹很重,如此而已。
不管怎么样,建发养云对开福区和长沙城市更新都有贡献。
开福区和长沙市民,都将为你点赞。
04
结束语
综上所述,开福区凯雪面粉厂项目,谱写了百年蝶变三部曲,给长沙的产业和城市的发展以深厚的沉淀,丰富了长沙城市更新的内涵。
历史、现在和未来,在其百余年的演变中,于不同发展阶段都展现了靓丽的成就,睿诚研究院坚信,未来也将延续这一优良传统。
开福寺,香火鼎盛、人流如织,众多高大身影层出不穷;
长沙城,源远流长、文脉厚重,历来人杰辈出红动九州!
阅读长沙,你是否与我们有一样的感悟?
欢迎交流
--------------------------------------------------------------
本文为 「睿诚研究院」(ID:hnrcyjy) 原创文章,其版权归我方所有。你有何看法?欢迎在下面留言或与我们及时交流
