我们在现实生活中,在逛超市、商场、理发、美容、去医院,甚至去个菜市场,现在往往都可以看到很壮观的大屏幕,如果有注意的朋友呢,那些屏幕有些单屏、双屏、多屏等显示方式,那您知道这些显示模式是怎么实现的吗?今天,有着13年信号处理设备的老向,就来给大家介绍一下这款拼接处理器。

一、什么是拼接处理器
拼接处理器,是为了拼接屏而生的一款中端信号处理设备,在没有液晶拼接屏之前,它在对接着电视机、显示器等,而在2016年之后呢,它就专心为液晶拼接屏服务了,是专业的视频处理与控制设备,主要功能是把一路视频信号分割为多个显示单元,将分割后的显示单元信号输出到多个显示终端,并完成用多个显示屏拼接组成一个完整的图像,处理过程完全硬件化,不需要电脑和启动软件等操作,非常简便。【备注:显示终端可以是DLP大屏、PDP大屏、LED显示屏、投影机、监视器、液晶电视等】
二、拼接处理器技术特点
Ø 采用全硬件一体化设计,无任何PC模块,不会出现系统崩溃、病毒、死机等不良现象;
Ø 采用模块化结构,输入模块、输出模块、控制模块、电源模块,可对板卡进行任意插拔和更换,方便系统升级维护;
Ø 支持DVI、HDMI、VGA、SDI、HDBaseT、HDMI 4K30、DP 4K60、CVBS、IP、纯音频等多信号混合输入,以及DVI、HDMI、SDI、HDBaseT、纯音频等多种信号输出;
Ø 所有接入的信号窗口均可在显示范围内任意移动、缩放、多画面、切换、叠加等,也可任意制定多种分屏、全屏、组合屏显示模式;
Ø 无缝切换,真正意义上实现输入信号“0”秒切换,信号切换过程无黑场困扰,无卡顿、信号无缝实时切换,切换效果更加流畅;
Ø 支持4K信号的采集,实现更大分辨率的图像上墙,点对点显示,可完美兼容NVIDIA与AMD显卡,实现GIS,SCADA等超大分辨率数据可视化显示方案;
Ø 支持音频切换功能,支持HDMI音频输入,HDMI音频随路分离输出,并支持独立音频加嵌以及切换功能;
Ø 支持选配输入全通道蜂窝式预监回显功能,实现所有输入信号毫秒级延迟回显,可在切换信号前即可对信号预览,有效地检测信号是否正常,同时可以在软件中观看大屏实时回显的画面;
Ø 支持场景快速调用,支持将多种图像显示模式保存为场景,快速调用;
Ø 支持IOS,Android手机平板实现APP控制大屏开关机,场景无缝切换。
三、拼接处理器系统结构
拼接处理器用于图像信号的接入、处理、显示及控制功能,信号源用于给系统提供可显示的信号,包括电脑、*放播**盒、摄像头等,信号源的数据通过分配、传输、切换等中间环节,最终输出到液晶拼接屏上显示。
拼接处理器是大屏幕显示系统的控制核心,负责将信号源的图像按照用户要求送到输出的大屏上,并通过系统中的控制服务器对整个系统进行有效管理。

四、拼接处理器技术原理
Ø 纯硬件架构
拼接处理器采用纯硬件架构,核心为大规模的FPGA阵列,区别于PC架构的处理器,无系统崩溃、中病毒风险;
Ø 多种可选机箱规格
采用专业的机箱结构设计,针对不同的输入、输出信号类型及数量制定机箱规格,目前支持3U、5U、8U、14U四种机箱规格;
Ø 模块化设计
输入卡、输出卡、回显卡、控制卡、风扇、电源等均采用模块化设计,更换更加灵活方便,减轻现场的维护工作;
Ø 多种图像显示效果
支持输入信号在屏幕任意位置开窗、叠加、漫游,实现单屏分割、多屏拼接、跨屏显示以及画中画等多种显示效果,单屏支持开2/4个窗口;
Ø 信号预监回显功能
支持选配预监回显卡,实现输入信号预览功能,可在切换信号前即可对信号预览,有效地检测信号是否正常,同时可以在软件中观看大屏实时回显的画面;
Ø 信号无缝切换
无缝切换,实现输入信号“0”秒切换,信号切换过程无黑场困扰,无卡顿、信号无缝实时切换,切换效果更加流畅;
Ø 丰富的接口配置
支持DVI、HDMI、VGA、HD-SDI、HDBaseT、HDMI 4K30、DP 4K60、CVBS、IP、纯音频等多信号混合输入,以及DVI、HDMI、SDI、HDBaseT、纯音频等多种信号输出,无需接头或者转接线材;
Ø IP流实时解码
IP流实时解码,支持H.265/H.264标准IPC解码,支持标准ONVIF、RTSP等网络流媒体协议接入,可兼容市面主流品牌网络摄像机(IPC)、NVR、视频流媒体服务器等,单网口最大支持16路1080p/32路720P/64路D1同时解码;
Ø 4K/8K超清信号处理
支持4K输入,实现单口最大3840*2160@60Hz分辨率信号采集,并进行无压缩处理,通过自定义分辨率,可以实现单口7680x2160@30Hz分辨率采集,实现更大分辨率的图像上墙,可实现超高分辨率点对点显示方案;
Ø 音频切换功能
支持音频切换功能,支持HDMI音频输入,HDMI音频随路分离输出,并支持独立音频加嵌以及切换功能;
Ø 屏幕分组控制
支持输出分组,单台设备支持多达8个分组屏幕控制,每个屏组行列数和分辨率支持自定义,多组屏幕集中管理独立操作,便于对多套显控系统进行集中管控;
Ø 自定义输出分辨率
每个输出接口均支持自定义输出有效分辨率,可以直接对接LED发送卡,支持小间距LED屏拼接,单个输出口分辨率横向最大2048点,纵向最大1920点,单个输出口带载最大230万点;
Ø 信号状态可视化
支持输入信号自检测功能,实时检测当前设备的工作状态,无需开窗操作即可依靠信号指示灯快速判断设备接入状态是否正常;
Ø 倍频倍线功能
支持倍线倍频功能,可以对低分辨率,低场频的输入信号倍频倍线处理,统一处理使得图像增强处理输出到相同分辨率信号,极大程度地提升了画面的整体质量;
Ø 信号裁剪功能
设备可对输入信号进行去黑边、裁切功能,使得对画面的控制方法更加丰富多样,可以完美解决前端信号产生的黑边问题,或者对信号进行局部放大;
Ø 色彩调节功能
支持调节信号源颜色、亮度等参数调整,解决前端信号色彩还原度问题;
Ø 多种控制方式
支持TCP/IP网络、RS232串口进行控制,支持APP控制场景切换和大屏开关机,支持第三方设备对其进行控制;
Ø 设备无人值守
支持实时监测设备电压、电流等电气信息,支持选配电源模块1+1冗余备份,确保设备7x24小时连续运行,可满足用户无人值守等特殊需求。
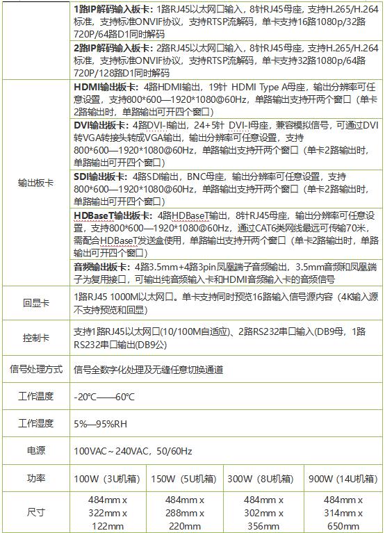
五、拼接处理器参数
关于拼接处理器的参数这块呢,看过老向文章的都知道了,都是用详情图进行展示,里面包括了功能、软件、功率、参数、介绍、原理、配件、内部、按键硬件、开源、板卡、性能、输出、机箱、设置、功耗、规格、芯片、能耗、多应用、显卡、纯硬件、回显卡、多功能、说明书、方案、技术、定做、代工、创意、研发、案例、组成、架构、方法、研发、定制、创意型等简介。









六、拼接处理器种类
拼接处理器,这五个字,看起来是特别简单的,但您知道吗?它每一台都是根据不同的项目进行定制的,可以按以下分类:
1. 按显示屏分:拼接屏处理器、电视拼接处理器、显示器拼接处理器、DLP拼接处理器、PDP拼接处理器、LCD拼接处理器、监视器拼接处理器等;
2. 按路数分:2路、4路、8路、12路、16路、24路、28路、32路等输出端口的数量;
3. 按单屏显示画面分:单画面、双画面、4画面、8画面、9画面以及多画面等定制类别;
4. 按使用场所分:会议拼接处理器、监控拼接处理器、展厅拼接处理器等多个应用场景不同而不同;
5. 按品牌分:淳中、诺瓦、小鸟、创维、大华、博睿、创凯、三星、华为、欧帝、奇川、丽杰、三思、小麦、大象、映像、海信、长虹、康佳、视讯、海康、科达、华硕、蓝宝、博瑞、维康、威雅、锐丽、橙科、瑞杰、康普、维瑞、宇视、创博、美凯、畅锐、索派、德禹、粤拓、奥维、希达、迈括、博慈、艾尔、青象、鼎科、魅士、讯维、小迈、捷迅、乐创、斌嘉、帝彩、蓝博、龙猫、迈创、威泰、富力、彩讯、晶彩、赛龙、唯奥、三菱、九鼎、哈迪斯、丘比特、华泰敏、中创美、英特尔、阿尔法、达芬奇、双旗、光峰、爱凯特、日盛、京东方、艾比森、伯奥克、杰思创、佳信捷、凯仕达、长虹、安迪、优比特、华美特、创新维等。【排名不分先后】
七、青象拼接处理器能兼容哪些厂家的屏幕?
关于这个问题呢,老向就给大家解释一下,现在基本上所有存在市场上的拼接处理器呢,都可以兼容所有的显示设备了,不仅仅针对青象了,虽然青象拼接处理器在硬件以及软件上呢,有优于同行的地方,这点就需要大家来信私聊了,可以兼容以下品牌的显示屏:
如:创新维、三星、lg、王牌、威鼎、巴可、耐诺、蓝盾、海康、夏普、威创、优派、大牌、画王、爱琪、康佳、中亿睿、熊猫、欧帝、赛维、新泰、优色、康佳、雅迅达、商显、欧谛、巨人、麦骏、创凯、冠捷、海信、欧帝、三星、美晶、橙科、华为、丰视
、赛立、索尼、济丽、畅视、赛普、安立信、乐华、博创、彩讯、智腾、利浦、梦派、中达、泰德、海康 、康维、创嘉、德天、宇视、惠联、北仑、美冠、图朗、恒达、响石、联想、乐华、特雅丽、恒威特、能人、联讯、洲明、领冠、明基、蓝讯、平达、维康、微图、乐博、新长城、云汉、讯维、联硕、炬明、普天、深普、中电、正宇、金三立、钰厚、荣臻 、宇视、瑞丽、恩硕、德浩、阳淳、晶彩、景圣、爱普乐、华立诺、博邦诚、捷显、汉维视、联显、云敏视、富士康、信弘、科睿视、优易讯、科达、美显、尊品、新东方、华融、tcl、海信、长虹、海尔、中银、佳视盾、中创联合、起立、起鸿等。【以上排名不分先后】
关于拼接处理器呢,老向就给大家分析到这里了,还有一点,关于拼接处理器的叫法呢,还有很多其他的,如:画面处理器、视频处理器、信号处理器、外置处理器、多功能处理器等,其实都是这个产品,如果大家在做显示屏项目的过程当中呢,有遇到什么问题呢,也可以私信老向,懒得私信呢,也可以搜索“老向聊处理器”大量免费视频供大家参考及学习!