
作者 | 谭丽平 彻诺
来源 | 盒饭财经(ID:daxiongfan)
第 1231篇深度文章 | 20分钟阅读
融资、开店、提高估值、扩张,即将叠满技能的新消费,开始遭遇各种意外。
2月18日,据《中国企业家杂志》报道称,墨茉点心局在春节前进行了一轮组织架构调整,将从过去以打造品牌为中心,转型为以运营为中心,裁撤了比例高达40%的品牌员工。此外,公司的财务、人事部门也出现了人员变动。
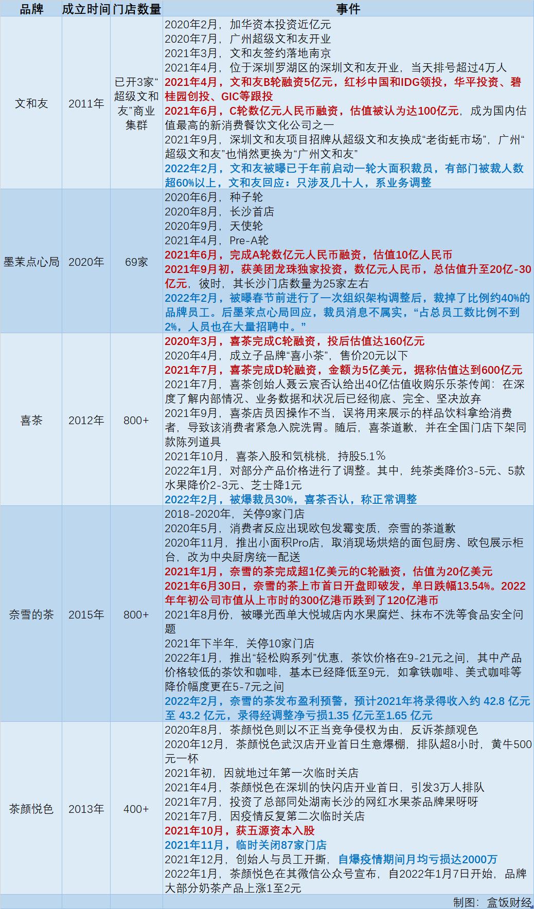
而就在前一天,文和友也被曝出裁员。据“快消”报道,多名文和友员工爆料称,文和友已于年前启动一*大轮**面积裁员,有部门被裁人数超60%以上;年后,新一轮的裁员工作仍在继续。
裁员的消息曝出后,墨茉点心局和文和友先后进行了回应。
墨茉点心局创始人王瑜霄就裁员消息称,裁员消息不属实,“只是正常的部门调整,我们还在大量招聘中。”
文和友也表示,没有大面积裁员。裁员涉及几十人,公司目前有上千人,不属于“大面积裁员”。原因是有些项目不做了,新的一年进行微调。目前新增的项目也在招聘中。
但这些回应并没有缓解外界对新消费的焦虑。
更早之前,新消费赛道中,部分网红品牌已现颓势:喜茶部分产品降价后,被曝裁员30%;茶颜悦色高管与员工群内开撕,自曝疫情期间月均亏损2000万,而在此之前已经临时关闭87家门店;已经上市的奈雪的茶,日子也不好过,2021年下半年就关停了10家门店。
2020年,新消费赛道趋热,目前活跃在咖啡、新茶饮、宠物、汉服、餐饮、化妆品、潮玩等行业的多数品牌,在这个阶段完成了初始的几轮融资。到了2021年,这个赛道中,除了投资机构外,互联网大厂也先后扎进新消费赛道,过亿级的融资更是成为常态。如,和府捞面,在2020年11月,还是4.5亿,到了2021年7月,已经逼近8亿;如,汉服品牌十三余,在2021年4月完成的A轮融资,已经过亿。
另外,多个新锐连锁咖啡品牌单店获高估值。如Manner历经多轮融资,估值超30亿美元(298家),单店估值达1007万美元;M Stand 估值达40亿人民币(6亿美元,87家),单店估值达690万美元。
融资热、开店快、渠道全,这些基于“新人、新货、新场”理论改造而来的新消费,塑造了一个又一个的估值神话。 这些获得了大量资本青睐的新消费品牌,如何留下来,能成为时间的朋友,将是下一个至关重要的命题。
01 跌下神坛,集体入冬
春天来了,曾经光鲜的新消费品牌们却集体进入了“倒春寒”。
最近的一则消息,来源于曾经的“顶流”文和友。近日,有报道称,“文和友员工爆料,文和友已于年前启动一*大轮**面积裁员,有部门被裁人数超60%以上;年后,新一轮的裁员工作仍在继续。”
对于裁员情况,2月22日,文和友回应媒体称:“没有大面积裁员。裁员涉及几十人,公司目前有上千人,不属于大面积裁员。裁员原因是有些项目不做了,新的一年进行微调。目前新增的项目也在招聘中。”
虽然文和友正面回应了裁员问题,但一些分析人士指出,裁员风波只是文和友“颓势”中的一环,这家餐饮界“顶流”早已光环不再。
提起文和友,外界对于其的印象停留在很少走出长沙的网红品牌。2011年诞生于创始人文宾之手,从最初卖炸排骨的小摊起步,数年间相继拓展了龙虾、香肠、臭豆腐等品类,造就了超级文和友的火爆。2021年4月2日11点,深圳文和友店正式开业时,上演了烈日下超长队伍延伸到大马路上的盛况,甚至有网友晒出排号单,显示已排到5万多号。
文和友还从长沙、广州、深圳,开始进军南京。
然而, 出走后的文和友已经遭遇水土不服。 去年下半年,广州、深圳的“超级文和友”双双改名,分别为“广州文和友”和“老街蚝市场”。
据了解,由于广深人民对于文和友的热情只持续了几个月,随着客流下降,早期的商户例如广州的风筒辉烧烤、无影脚陈氏盲公丸,深圳的老东门李记百货等,都陆续离开,而深圳文和友则出现二十余个商户未按时营业,收到了文和友的违约告知函,之后遭遇停水停电、店面围蔽,被迫清退。
对于紧紧绑定“长沙”标签的文和友而言,文和友的商业集群本地化,并不好走。
无独有偶,在文和友裁员风波的数天前,被称为“烘焙界喜茶”的新中式点心品牌墨茉点心局,以及喜茶本尊,都爆出裁员消息。

前者被报道在春节前进行了一次组织架构调整,从打造品牌为中心转型为运营为中心,因此裁掉了比例约40%的品牌员工,此外,财务、人事部门也出现人员变动。喜茶同样被曝大规模裁员,涉及30%员工,其中职能部门裁员严重,门店拓展部门被裁50%,部分部门全裁,同时,还存在无年终奖或年终奖“延期发放”的现象。
双方也都很快予以否认。墨茉点心局创始人王瑜霄回应,“只是正常的部门调整,我们还在大量招聘中。”喜茶则表示,“年前少量的人员调整为基于年终考核的正常人员调整和优化。同时,员工的年终奖也均已根据绩效表现,于春节前正常发放至员工手中。”
除了“裁员潮”风波,高端茶饮的成本问题也伴随着奈雪的茶财务数据的公布凸显。
2月8日,奈雪的茶发布盈利预警,预计2021年将录得收入约42.8亿元至43.2亿元,录得经调整净亏损1.35亿元至1.65亿元。这已是其连续四年出现大额亏损。实际上,自2021年6月上市至今,奈雪的茶股价从每股19.8港元的IPO发行价,腰斩至每股6.99港元(截至发稿)。市值较发行之初的340亿港元,跌至如今的119.9亿,跌幅超60%。
内卷的新茶饮,还掀起了价格战。1月,作为价格“天花板”的喜茶悄然降价了,部分产品价格下调1~7元不等,甚至于,降价之后首次出现了10元以内的纯茶产品。喜茶之后,奈雪的茶多款茶饮产品也出现了大幅降价,其中,产品价格最低的茶饮和咖啡售价都仅为9元。
两家头部明星品牌下调价格,引发热议。进入更为激烈的低价价格带,原本就内卷的新茶饮,又将是一场风雨。
再往前数的两个月,茶颜悦色则自爆疫情期间月亏损达到2000万,并在2021年三次闭店。
裁员、闭店、亏损、调价,“风口”上的新消费,正在跌下不败的神坛。
02 单店估值过亿胜旧颜
就在半年前,这些品牌都是风光无两的“顶流网红”。
我们曾在总结大厂围猎新消费时发现,2020年开始频繁通过战略投资、股权投资、并购等方式进入新消费领域,到了2021年,每轮融资过亿的情况便越来越常见。
比如,2021年4月、6月,文和友接连收获两轮融资,获得红杉中国、IDG领投等青睐,数亿元融资过后,文和友估值达到了100亿元,成为国内估值最高的新消费餐饮文化公司之一;2021年7月,喜茶完成D轮融资,金额为5亿美元,据称估值达到600亿元;2021年1月,奈雪的茶完成超1亿美元的C轮融资后,估值为20亿美元,在招股期间更是认购火爆。
2020年也是被广泛认为是中国新消费品牌投资的元年。 这一年,投资机构密集入场,第一财经商业数据中心发布的数据显示,当年消费赛道平均投资额达1.05亿元,高于1亿元的全行业平均值。
不少品牌,在此期间,实现飞速发展,墨茉点心局便是其中典型之一。
相较于其他新消费品牌,墨茉点心局是真的新,2020年8月才在长沙开出首店。而自2020年6月创立至今,墨茉点心局共完成五轮融资,分别是2020年6月窄门集团和零拾的种子投资,2020年9月源来资本和番茄资本的天使轮,2021年4月清流资本、元璟资本、源来资本、日初资本的Pre-A轮,2021年6月今日资本的A轮以及同年9月由美团龙珠独家投资的新一轮数亿元融资。
彼时,在消费赛道炙手可热时墨茉点心局被十分看好,《零售氪星球》曾引述一位认识墨茉点心局创始人的知情人士称,“这个国潮点心品牌已经热到资本很难进去的地步。”
“10个月的时间估值翻了500倍,营业额大概六七个平方能做200万。”参与孵化墨茉点心局的番茄资本创始人卿永透露过一组数据。到了2021年9月,墨茉点心局的总估值已经升至20亿-30亿元。而当时,其长沙门店数量为25家左右,由此推算,单店估值已到1亿元。
单店一亿,不可谓不高。按照喜茶600亿的估值对应800+的门店,单店估值仅约7000万;奈雪的茶目前市值120亿元港元(97亿元人民币),对应800+的门店,单店估值则约1200万。成立仅2年的墨茉点心局,单店估值已经远超“前辈”。
此类高估值的情况,在去年并不少见。同样在过去两年爆发的咖啡行业,多个新锐连锁咖啡品牌单店均获高估值。

平安证券研究所曾测算,Manner历经多轮融资,估值超30亿美元(298家),单店估值达1007万美元;MStand估值达40亿人民币(6亿美元,87家),单店估值达690万美元;TimHortons中国拟上市,估值16.88亿美元(335家),单店估值达504万美元。与星巴克1330亿美元的市值(33833家)、单店估值393万美元的情况相比,这些新锐连锁咖啡品牌单店估值更高。
这些高估值,正在去泡沫。
03 走到岔路
瑞幸撕开了咖啡的裂口,让一直不被看好的咖啡行业在2021年等来了高光时刻。
据深圳晚报报道:2021年8月,资本对于咖啡领域的融资"热情高涨",一个月时间内,咖啡领域就发生了三轮融资,SEESAW咖啡宣布完成过亿元A+轮融资;M Stand咖啡获得超5亿元B轮融资;时萃咖啡宣布完成近亿元新一轮融资。此外,2021年该赛道已发生约21起融资事件,融资总额超46亿元。

咖啡赛道只是新消费的缩影。
近两年,资本涌入新消费,咖啡、小面、新茶饮、烘焙等餐饮领域快速开店成为常态。相比其他行业,这些新消费中得意快速规模化的行业,护城河薄弱,容易从0到1,同相比其他如服务、艺术、影视、家电等行业,2021年快速崛起的餐饮、酒店、医美、化妆品等行业,在成为新刚需之外,更容易标准化。
规则的改变,来得比想象中更快,但这无需惊慌。
2月17日,也就是文和友被曝出裁员的同一天,鹿角巷发布了一份声明。声明中表示,由于我们来自中国台湾对大陆商标注册不详,在商标注册过程中让假店钻了法律空档,导致喜爱我们品牌消费者喝到假鹿角巷,并造成市场混乱。
在此之前,鹿角巷花一个亿打假7000家山寨店,已经上了热搜。
餐饮老板内参在文章中写到:先是央视财经《经济信息联播》报道了“网红奶茶花1亿元打假7000家山寨店”,受到多方热议,冲上微博热搜第一。
而这样的故事,在新茶饮里,不是第一次发生。
2016年,因广东各个城市出现了大量了山寨“皇茶”店铺,喜茶创始人聂云宸放弃了“royaltea皇茶”的商标,将品牌名改为“喜茶”。而后,喜茶便再次复刻了皇茶的火爆,甚至在后期跻身于新茶饮第一梯队,近期还频繁被传出ipo的消息。
鹿角巷亿元打假、喜茶被迫改名,两个商标注册引起的风波背后,除了护城河薄弱问题外,更多的是逻辑规则在改变。
科特勒咨询集团中国市场负责人曹虎曾表示:“新品牌正在从早期的种草,逐渐向种树演变。新品牌不仅仅意味着产品的高销量和高转化,也需要基于打造品牌价值壁垒。”钟薛高创始人林盛提到过类似的观点,“品牌=网红+时间”。
那这些 网红新品牌,如何渡过早期的种草期,将速生速死的流量沉淀为价值?
“站在风口上,猪也能飞起来。”这是雷军风口论中流传最广的一句。事实上,雷军讲的可能只是产业周期中的创新阶段。当周期发生改变,来到下一步,曾经打遍天下的不败方法,不知什么时候就会走不通了。
根据消费行业不同时间段行业集中度来切割,目前的新消费行业可以划分为创新期、规模化、集中期和成熟期四个阶段。这四个阶段,如同新消费赛道的生命周期。

国海证券研究所认为,创新期更适用于赛道布局战略,逻辑来源于新品野蛮生长,渗透率快速提升,进而拔高该赛道的估值。当赛道进入规模化阶段,行业空间和格局已经初步形成,更应关注公司打法,卓越的公司品牌集中度与市占率提升,挤压落后公司出局,即公司逻辑大于赛道逻辑。
谁都想和时间做朋友,但他并没有那么多朋友。处于创新期的新消费们,抓住了好的机遇。
文和友们已经走到了岔路口,但未来的路,看起来并不好走。
参考资料:
《新消费研究之咖啡系列报告:历经变迁终迎花开,观咖啡市场风起云涌》,中国平安
《新消费系列:哪些新赛道可以布局?》,国海证券
《2022,“新消费”重构再出发》,国金证券
《年轻人和投资人排队去买「墨茉点心局」,新烘焙是茶饮后的新风口?》,零售氪星球