
前不久,中国化学工程公布2022全年度经营情况的简报,总营收达到2969.23亿元。
中国化学工程集团有限公司 (简称中国化学工程),是受国务院国资委直接监管的专注于大型工程建设的企业。前身是原国家重工业部1953年成立的重工业设计院和建设公司,2005年更名为中国化学工程集团公司,2008年9月,中国化学工程集团公司联合神华集团有限责任公司和中国中化集团公司共同发起设立中国化学工程股份有限公司,并于2010年1月成功上市。2017年12月,完成公司制改制,更名为中国化学工程集团有限公司。

自1995年以来,连续入选美国权威刊物《工程新闻记录》(ENR)公布的全球最大的250家承包商,在全球油气行业工程建设公司排名中名列第二位。
中国化学工程拥有国家级企业技术中心12家、国家能源研发中心1家、省级企业技术中心4家、博士后工作站6家、高新技术企业17家。拥有包括中国工程院院士、全国工程勘察设计大师等在内的一大批优秀管理和技术人才队伍,集中了我国石油化工、煤化工、天然气化工和化学工业以及其他工程建设领域的主要力量,业务范围遍及世界 50 多个国家和地区。
2022年成绩单
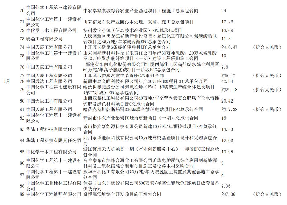
经工识网记者整理发现,中国化学工程在2022年全年度签下5亿以上的重大合同,高达96单。
其中,中国天辰工程有限公司拿下5亿级别以上的单子最多,共计17单(其中7单是国外订单),总共237.79亿元。
中国化学工程第十一建设有限公司和中国化学工程第七建设有限公司紧跟其后,均以9单拿下,其中第十一建设签单总额达到90.26亿元,高出第七建的59.71亿元不少。






中国化学工程最突出业务是境外业务,这是因为近些年来中国化学工程一直在布局海外市场,比如成立印尼中化巨港电站有限公司、尖端化工技术研究株式会社(境外)等分公司,为拿到海外市场做好了充分的准备,同时也是认真实施国家“走出去”和“一带一路”的国际化战略,天辰工程和五环工程公司在境外市场都有不错表现。
从2022年财报来看,中国化学工程境外营收只有378.96亿元,同比下降了23.58亿元,当今国际形势*乱动**、地缘战争频发引发的全球市场不容乐观,对国际市场有着不小冲击。

随着中国化学工程相继在中东、中亚、东南亚、非洲等地区打开市场,相信凭借自身超强技术和深厚实力,中国化学工程在国际市场会越走越远,越来越好。

从2002年简报中得知,按业务来分,中国化学工程主要业务分为建筑工程承包、勘察设计监理咨询、实业及新材料销售、现代服务业和其他业务。
今天,工识网来聊聊中国化学工程在建筑工程承包领域的主要十五大工程局:
1. 天辰工程
中国天辰工程有限公司,前身为原化学工业部第一设计院,成立于1953年,是新中国成立最早的国家级化工勘察设计单位,1973年迁入天津,现隶属于中国化学工程集团有限公司。
天辰公司具有多项设计和总承包甲级资质和对外进出口经营权,能够承担石油化工、精细化工、有机化工、无机化工、煤化工、合成纤维、化肥、纯碱、氯碱、电石、轻工、医药、储运工程、工业与民用建筑、市政工程的项目规划、可行性研究、工程设计、设备材料采购、施工管理和工程监理,可按照国际上通用的模式提供项目实施全过程的服务。,现已成为集技术研发、工程总承包、实业运营、国际贸易和投融资五大能力于一体的国际工程公司。
中国天辰先后完成了两千多项跨行业的国内外大中型项目的技术开发、咨询、设计、施工和总承包建设任务,业绩遍及全国各地以及东南亚、中亚、中东、非洲、美洲等30多个国家和地区,相继为50余家世界500强企业提供工程产品及解决方案,200余项工程和专业技术获国家及省部级奖励。多次入选美国《工程新闻纪录》(ENR)杂志公布的国际设计承包商225强和全球设计承包商150强,连续入选中国承包商80强和中国设计企业60强,并获得中国最具国际拓展力工程设计企业称号。

2. 中化二建
中国工化学工程第二建集团有限公司是1950年由重工业部兵工局和化工局联合筹建,1953年1月在太原正式成立,由中国化学工程第二建设公司于2001年整体改制而来,注册资本金30亿元。
现有职工6000余人,其中各类技术经济管理人员4300余人,拥有各类注册证书人员945人,其中建造师695人(一级建造师455人),是国家石油化工工程建设的大型骨干企业。
公司拥有甲级设计院、国家级技术中心,具有石油化工工程施工总承包特级资质。几百项工程建设项目分别获中国建设工程鲁班奖、国家优质工程银质奖、全国用户满意工程奖、全国优秀焊接工程一等奖、化学工业优质工程奖、山西省“汾水杯”奖等奖项。积累了丰富的国内外项目管理及施工管理经验。
3. 中化三建
1962年12月8日,肩负着建设新中国化肥事业的光荣使命,中化三建在安徽淮河之滨、舜耕山下应运而生,开启了头顶蓝天、脚踏荒原的奋斗历程。
作为一支传承红色基因,在市场经济的“战火”中淬炼成长、报国为民的“国字号”雄师劲旅,60年来,中化三建服务*党**和国家工作大局,为祖国建设了4600多项大中型及重点工程。
至今为止,公司已在31个省级行政区以及14个国家市场成功执行4600多项化工、炼油、石油化工、煤化工、精细化工、电力、能源、环保、市政、工业与民用建筑、交通、矿业、电力、轻纺、食品、医药等大中型项目,取得辉煌业绩和卓著信誉。荣膺省部级以上奖项430多项,包括“中国建设工程鲁班奖”11项、“国家优质工程奖”14项。
4. 中化四建
公司1954年创建于广州,1969年迁至湖南省岳阳,2010年由中国化学工程第四建设公司改制成为有限责任公司,公司历史悠久,技术力量雄厚,装备精良,具有丰富施工经验。
作为国家基本建设的骨干力量之一,中化四建注重技术进步,强化企业管理,恪守“质量以优取胜、进度以快取胜、价格以合理取胜、服务以周到取胜”的经营和服务理念,先后在国内二十多个省、市、自治区和境外多个国家和地区,涉足化工、石油化工、煤化工、电力、冶金、交通、轻纺、环保、医药、食品等行业,建设各类大中型工程项目300余个。
单位一次交验合格率100%,无重大安全质量事故,多次荣获国家级、部省级科技进步奖、国家质量银质奖、部级优秀施工项目奖和国家、部级工法成果等,公司多次荣获全国优秀施工企业,五一劳动奖状等多项荣誉,公司连续十三年被国家、省、市评为“重合同守信用单位”。

5. 中化六建
中国化学工程第六建设有限公司成立于1965年,位于湖北襄阳,是国有大型综合性施工企业,注册资本金25亿元。
经营石油化工、煤化工、精细化工、医药、轻工、市政、建材、电力、环保、食品、高层建筑等项目的施工和管理。拥有国家级企业技术中心,博士后科研工作站,是国家高新技术企业,中国石油和化工行业技术创新示范企业,国家知识产权优势企业。
公司具有石油化工工程、建筑工程等多项施工总承包和专业承包资质,50多年来,六建在全国各地以及亚洲、非洲、欧洲等多个国家和地区建成大中型工程2000多项,其中150余项工程获国家鲁班奖、国家优质工程金质奖、化学工业优质工程奖、新中国成立60周年百项经典暨精品工程奖等。
6. 中化七建
中国化学工程第七建设有限公司成立于1964年,总部设在四川成都,是中央在四川的大型骨干施工企业。
中化七建在国内先后承建了我国最早引进的第一套化肥装置,亚洲最大的化肥装置、硫酸装置,西北地区最大的乙烯工程等上百套工程的建设。并以建设速度快,工程质量优受到业主、总包商及所在国政府的高度赞扬,2021年12月29日,入选“2021四川企业100强”名单。
1986年,在同行业中率先打入国际市场,经过近二十多年的发展,拓展了南亚,中亚欧洲市场,先后在伊拉克、孟加拉、巴基斯坦、马来西亚、乌兹别克斯坦,沙特,越南,老挝,俄罗斯等国建成20多项化工、石油、市政公用工程等项目。
7. 中化九建
中国化学工程第九建设有限公司源自1953年国家重工业部批准成立的吉林化工区建厂筹备处,1965年为支援三线建设,组建化学工业部第九建设公司。
1973年,由贵州省搬迁到辽宁省盘锦市,是国务院国资委管理的中国化学工程集团有限公司全资子公司。
公司能够独立承担化工、石油化工、建筑(民用建筑)、冶金、电力、市政、环保、化纤、医药、消防等生产装置与设施的建设,特别是在超大型设备吊装、特殊材质管道安装、高温高压设备安装、管道安装、自控设备安装调试、超大贮罐现场自动化组焊安装以及各类压力容器、大型球罐现场组焊和整体热处理等方面都具有较强的实力,其中获得国家级、省、部级等各类奖项60余项,连续20多年被辽宁省工商局命名为“重合同守信用”单位,并被国家工商总局授予“全国守合同重信用企业”。

8. 十一化建
中国化学工程第十一建设有限公司成立于1962年,是中国石油化工行业大型综合性建筑安装企业,现隶属于中国化学工程股份有限公司,公司总部设在八朝古都——河南省开封。
中化十一建具有石油化工、建筑等多项施工总承包一级资质和专业承包一级资质,并具有直接对外经营权。近年来,公司在所承建的工程项目中,先后荣获“中国建筑工程鲁班奖”5项,国优工程金质奖3项、银质奖6项、新中国成立60周年百项经典精品工程3项、全国用户满意工程5项、全国优秀焊接工程11项、省优部优工程74项。
中化十一建以科技为先导,不断提升创新发展能力,取得国家级工法5项,省部级工法41项、科技创新成果奖21项,授权国家专利234项(其中发明专利26项,实用新型专利208项)。施工技术在石油化工领域处于领先水平。
9. 中石化工建设有限公司(原十二化建)
中国化学工程第十二建设公司于2009年完成整体改制,经国家工商行政管理总局、河北省工商行政管理局核准,名称变更为中石化工建设有限公司。
中石化工建设总部设在河北石家庄,公司现有员工5,980人,其中各类工程技术和专业管理人员1,500人,一、二级建造师150名,公司总资产24.6亿元。
中石化工建设有限公司具有独立法人资格和石油化工工程施工总承包壹级、建筑工程施工总承包壹级、市政公用工程施工总承包壹级、机电工程施工总承包壹级、防水防腐保温工程专业承包壹级、锅炉安装修理(改造)、压力容器制造安装、压力管道安装、起重机械安装、维修等资质,已通过ISO9001质量管理、ISO14001环境管理、ISO45001职业健康安全管理体系认证。,曾多次获国家级、部省级、优质工程、优秀施工项目奖项。公司连续多年荣获河北省“守合同、重信用企业”称号。
10. 十三化建
1963年10月组建于北京市,是综合性大型建筑安装企业,拥有国务院建设主管部门颁发的五项施工总承包一级资质证书及国外承包工程资质证书, 总部设在河北省沧州市。
公司的“品牌产品”是化工及石油炼化、市政公用、机电安装、工业和民用建筑、冶金、医药、机械、环保等工程的施工,公司的“特色产品”是球罐现场组焊及锅炉安装,拥有 4 个全资子公司、1 个控股子公司、3个分公司、14个区域分公司及经营派出机构。
公司拥有施工机械设备 3000 余台套,施工工法 212 项,焊接工艺评定近 500 余项。在册职工3700余人,拥有施工机械设备 3000 余台套,施工工法 212 项,焊接工艺评定近 500 余项,公司已经实现了信息共享平台及信息化集中管理。公司年施工生产能力达百亿元。公司先后承建了工程 3000 多项。公司获得国家优质工程金质奖 3 项、银质奖 9 项、鲁班奖 5 项、全国优秀焊接工程奖 11 项。
11. 十四化建
中国化学工程第十四建设有限公司成立于1966年,前身是中国人民解放军基建工程兵00811部队,是中国唯一从事大型石油化工建设的专业部队,曾获得国务院总理嘉奖令。
公司总部坐落在中国历史名城、六朝古都——江苏南京,是国务院国资委监管下的中国化学工程股份有限公司全资子公司。
公司拥有石油化工工程施工总承包特级,建筑工程施工总承包壹级、市政公用工程施工总承包壹级、机电工程施工总承包壹级等资质;拥有钢结构工程、消防设施工程、环保工程、工程检维修等各项专业承包资质,并具有直接对外经营权。公司拥有多种知识产权,取得国家专利120余项,各类施工工法50余项,拥有“四新技术”开发应用、技术革新成果、技术论文等自主技术创新成果近1000项。
公司下辖15个职能部门和第一工程公司、第二工程公司、第三工程公司、第四工程公司、第五工程公司、第六工程公司、南京机械厂、江苏润聚环保科技有限公司、中化学十四化建市政工程有限公司、中化学十四化建建筑工程有限公司、中化学十四化建润宁工程有限公司、南京金鑫检测工程有限公司、中化天康科技(南京)有限公司,分布于江苏、*疆新**、青海、山东、宁夏、广东、四川、陕西、内蒙等地,并在老挝、斯里兰卡、伊朗、柬埔寨、伊拉克等国设有办事处。

12. 十六化建
十六化建前身之一是1965年8月在贵州开阳成立的“化工部化工矿山建设公司”,当时部属企业中唯一专业从事化学工业矿山建设的施工企业,一批矿建人响应祖国召唤,打起行囊,跋山涉水,奔赴贵州开阳,参与全国三大磷矿之一的贵州开阳磷矿的建设。1974年,公司更名为“燃化部化学矿山建设公司”,成建制从贵州迁往湖北宜昌,承担了国家“六五”重点工程——湖北钟祥王集磷矿工程建设
十六化建前身之二则是上世纪70年代承建我国首批引进的13套大型化肥装置之一湖北化肥厂的基建工程兵801大队。1978年,801大队抽调骨干组建81支队。1982年12月, 81支队所辖804团集体转业改编为化工部第十五化工建设公司,基地设在宜昌。这支由*队军**改编而来的队伍,相继承建了湖北化工厂、应城化工厂、东濮油田、襄阳纺织厂等工程。
1986年12 月17 日,矿建公司与第十五化工建设公司合并成立中国化学工程总公司第十六建设公司,总部设在湖北宜昌。十六化建注册资本20亿元,是集工程建造、建设管理、技术研发、投资运营、工程设计、设备制造、物资材料供应、检维修及生产试车保运服务为一体的中央企业。
13. 中国化学工程重型机械化公司
中国化学工程重型机械化有限公司前身系燃料化学工业部第十三石油化工建设公司进口设备验收组,组建于1974年,1991年9月更名为“中国化学工程重型机械化公司”,2017年11月改制为“中国化学工程重型机械化有限公司”,位于北京市大兴区。
公司主营业务为基础设施建设(市政、公路、房建)、岩土工程、吊装工程、环保工程、大件运输、机电安装,其中高能级强夯具备25000kN.m施工能力,桩基工程桩径可达2.5m。业务范围遍布全国各地,海外市场辐射印尼、尼泊尔、斯里兰卡、孟加拉、安哥拉等国家。
公司现有公路工程总承包一级资质、路基、路面专业承包一级资质、地基与基础工程专业承包一级、特种专业工程专业承包(大件运输、吊装工程)、机电设备安装工程专业承包一级、建筑工程总承包三级、环保工程专业承包三级等多项资质,获得ISO9001质量保证体系、ISO14001环境管理体系和GB/T28001职业健康安全管理体系标准认证。当前公司正积极推进混合所有制改革,全面实施业务转型升级,全力进军市政、公路、房建施工领域,致力于打造中国化学旗下基建施工的主力军。

14. 赛鼎工程
诞生于1958年的赛鼎工程有限公司,曾被称为共和国化工勘察设计行业的“长子”。
前身是原化学工业第二设计院,作为新中国首批成立的大型国家级专业设计院之一,公司一直伴随共和国化工行业成长。
“十三五”期间,公司的主要业务实现了重大转变,已由以工程设计为主转向以工程总承包为主,公司EPC模式的工程总承包收入(包括工程施工和销售收入)占到了公司主营业务收入的80%以上,实现了从设计院到工程公司的转型。创新发展是他们“十三五”期间一以贯之的核心理念。
赛鼎工程有限公司具有承担建设项目工程总承包任务的综合实力,"全国煤化工设计技术中心"和"全国煤化工科技情报中心站"均设在该公司。
15. 五环公司
中国五环工程有限公司(简称“五环公司”) ,前身是创建于1958年的化学工业部第四设计院,先坐落于湖北省武汉市东湖高新技术开发区(武汉-中国光谷)内,具有高智力人才优势和交通区位优势。
五环公司是一家集技术研发、工程科技、工程服务和实业运营为一体的国际工程公司,拥有工程设计综合甲级资质,在氨及氨加工、磷化工、煤化工、石油化工、天然气化工、油气储运、新材料、工业环保等领域,是中国最具实力的工程公司之一,也是中国对外工程承包商的排头兵,累计完成3000多项大中型设计项目和 300 多项 EPC 项目,其中境外项目 200 多项,共获得国家和省部级奖项 320 多项。
近年来,公司先后获得中央精神文明建设指导委员会授予的“全国文明单位”、国务院国资委授予的“中央企业先进集体”,国家住建部授予的“科技创新先进单位”,湖北省委省政府授予的“文明单位”、 “湖北省和谐企业”等荣誉称号。公司连续多年进入美国《工程新闻记录》 ENR/ 《中国建筑时报》排序中国承包商 80 强,在 2020 年中国勘察设计协会工程总承包完成合同额排序中位列第 36 位。
资料参考:中国化学工程股份有限公司官网及其财报、旗下各大子公司的官网资料。
