
买家无理由拒收快递,一直是卖家很头疼的事,天下没有免费的午餐,即使价格再低,快递还都是要运费的。无理由拒收,可能就要把运费给搭进去了。那么买家无理由拒收快递,需要承担运费么?
一、淘宝现行的规则
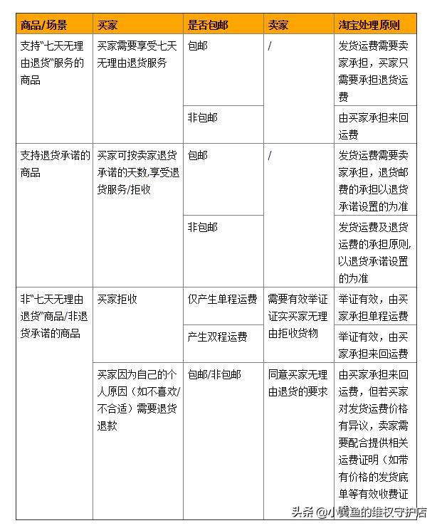
下图是淘宝现行的规则。

简单的说,就是包邮的产品,如果退回过程中会产生运费的,那买家要承担退回返程的运费。非包邮的产品,如果退回过程中会产生运费的,那买家需要承担发货及返程的往返运费。
四通一达作为现在主流的快递公司,拒收的话很多是不会产生返程运费的,这也是为啥很多买家买了包邮商品,拒收后,卖家心里会很不爽的原因。
但是有一家快递公司不同,那就是顺丰,顺丰的话如果拒收是会产生返程运费的。所以各位买家当发现是顺丰寄过来的时候,如果拒收的话,可以先看下自己有没有买运费险。
二、如果产生返程运费的话,那运费多少钱,就是卖家说的算的吗?
这个当然不是,返程多少钱并不是卖家说多少就是多少的。还是要以快递公司实际收取的金额为准。如果买家质疑卖家收取的运费过高,那卖家需要出示快递公司的收费凭证,证明卖家索取运费是和实际运费相符的。
三、闲鱼买家无理由拒收的话,也是按上面说的处理么?
闲鱼交易的话跟淘宝略有不同,我先截图给大家看下规则。

第一条的理解是,卖的东西如果不适宜退货的,则直接打款给卖家。那么什么叫不适宜退货的?
例如生鲜食品、报纸、演唱会门票等这种时效性很强的商品。这些都是不适宜退货的商品。
第二条的理解是,买家无理由拒签的,需要扣除全部运费给卖家,即往返运费。这个跟淘宝不同,淘宝会分包邮或者不包邮,而闲鱼是不管,一律扣除往返运费给卖家后,再做退款。第二条的后半句也是提醒卖家,不要耍性子,买家拒收退回后你再拒收。即使你再拒收,闲鱼还是会扣除运费后退款给买家的。这点要请广大闲鱼卖家留意。
更多关于淘宝、闲鱼的好文,欢迎关注微信公众号小黄鱼的守护店。
