离婚协议书怎么写才有效,签了协议可以反悔吗?
离婚协议书是指即将解除婚姻关系的夫妻双方所签署的、关于财产分割、子女监护与探视、配偶赡养费以及子女抚养费等的书面协议。离婚协议书必须为书面形式,由夫妻双方当事人签字,并经法庭或婚姻登记管理部门认可,才具有法定效力。

应包含以下内容:
一﹑登记离婚是双方当事人的真实意思的表示;
二﹑子女与何方共同生活,未与子女共同生活的一方对子女养育应承担的费用﹑支付的方式及期限;
三﹑共同财产的分割(归各方的数量和价值并附清单);
四﹑共同债权﹑债务的享有和清偿责任;
五﹑住房问题的解决方案;
六﹑对生活困难一方的经济帮助的方法﹑期限;
七﹑不与子女共同生活一方的探望权实行的方式及另一方协助的义务;
八﹑其他需要在协议中明确的事项;
九﹑双方当事人的签名(盖章或手印);
十﹑制作的时间。

离婚协议注意事项:
第一,要把孩子的探望方式,寒假暑假的时间分配写清楚。大额医疗费,大额择校费赞助费等特殊教育开支单独约定清楚。
第二,房产方面,根据实际情况写明可能涉及到的过户期限,腾房时限及违约金,支付补偿款的期限及违约金,
第三,尤其是在写各自名下财产归各自所有之前,一定要明确知道对方到底有多少?有时不确定,那就声明:离婚时各自名下归各自所有的财产,是指双方确认真实总额不超过多少万元的,如日后发现超过部分则视为隐匿,归另一方所有。
第四,违约金不必约定过高,最多不能超过年24%这个合法的上限。
第五,涉及户口迁移的,要明确下不配合迁户口的违约金。
第六,网上的协议范本仅是参考,不要完全照搬。
第七,写离婚协议时要尽量细化。
离婚协议在的写法上要尽量细化,对约定事项规定得越清楚就越能避免以后不必要的纠纷。比如,孩子抚养费问题,如果仅规定了每月孩子的费数额,没有就孩子参加课外辅导班的费用承担做约定,随着孩子的成长,课外辅导费用也会越来越重,基于此产生的纠纷往往很难解决。
第八,不要轻易变更或重写离婚协议书。
不要因为离婚期间的思想波动,或由于一方随意的要求而变更或*翻推**已有的离婚协议书。这里的劝告主要是为了防止由于对已更改离婚协议内容,而导致对您最为有利的离婚协议书被废除或归于无效。如果前后出现几份离婚协议书,可能会引起复杂的法律问题,比如究竟该以哪一份为准?

签了离婚协议书之后可以反悔吗?
离婚协议是夫妻双方协商一致达成的,是双方真实意思表示,受法律保护。离婚协议中关于子女抚养、财产分割等问题一经双方合意,没有正当理由,任何一方在未征得对方同意的情况下,都不可擅自变更,特别是离婚协议中关于财产分割的条款或者当事人因离婚就财产分割达成的协议,对男女双方具有法律约束力。
按照我国现行《婚姻法》的规定,离婚有两种方式:一种是诉讼离婚,一种是协议离婚。
协议离婚是夫妻双方合意解除夫妻关系的法律行为。离婚的法律后果是解除夫妻间的身份关系,所以,我国法律在允许双方协议离婚的同时,要求协议离婚必须满足一定的条件:
离婚双方的当事人必须具有完全民事行为能力;
男女双方离婚的意思表示必须真实;
离婚协议必须是男女协商一致达成的,且符合法律规定;
协议离婚须得到婚姻登记管理机关的审查批准。
如果不存在法定无效情形,应当遵照履行。
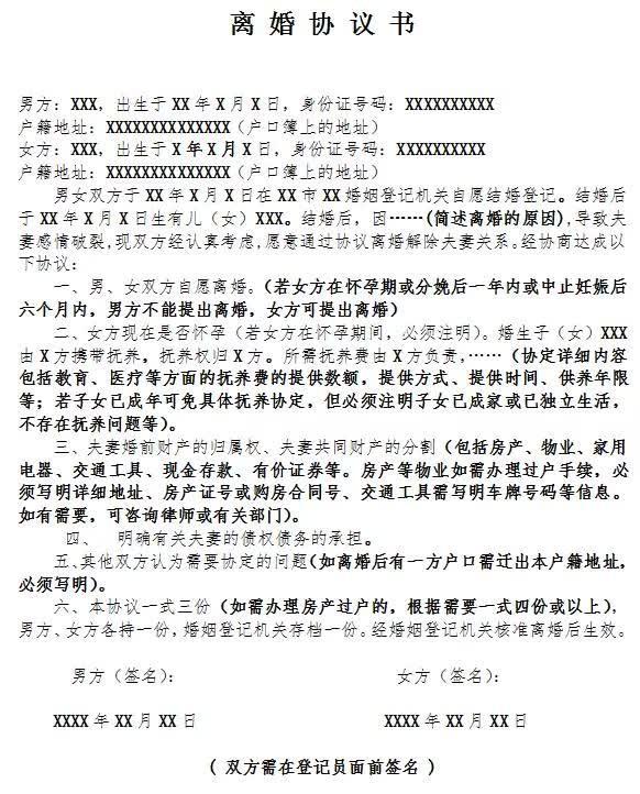
附注离婚协议范本:
