转眼间,2023年一季度已是“过去式”。
今年以来,为落实“产业第一”工作要求,珠海举市是“撸起袖子加油干”,在刚结束的第一季度中,各片区取得了不同的成效。
那么,各区域一季度产业“成绩单”如何?今天,房姐来给大家扒一扒!
据房姐不完全统计, 珠海全市一季度集中开工重点建设项目共132个,总投资达到了900.59亿元 !

注:以下数据为不完全统计数据,由于数据庞大,如有错漏,欢迎指正及补充~
01 香洲区
01、
开工/投产项目
据了解,香洲区一季度共集中开工17个重点建设项目,总投资133亿元,建成后新增产业空间118万㎡、产值312亿元。

| 香洲区部分开工/投产项目一览
中晟泰科半导体产业园项目
中晟泰科智能技术有限公司成立于2018年,公司产品覆盖LED及半导体封装、键合金丝、光通讯等几大领域, 获得100余项专利,获评“专精特新”小巨人 。
据了解,项目用地面积约3万㎡,投资20亿元,今年1月已经动工, 预计2024年9月竣工 , 项目建成达产后年产出50亿元 。

| 项目效果图
趣印股份总部及生产基地
在2017年成立的珠海趣印科技有限公司,是 一家集研发、制造和销售于一体的国家高新技术企业、广东省专精特新企业 ,致力于为用户提供专业无墨打印解决方案。
项目占地约0.9万㎡,建成后将整合爱墨控股资源,打造趣印股份总部及生产基地和上市总部, 建成投产后五年营运期内年均产值达10亿元 。

| 项目效果图
力合科创股份光电产业园
据了解,力合科创股份光电产业园占地约3.06万㎡,拟开发建设为 集科研办公、产业加工等多功能专业化园区 。
项目一大亮点是: 将依托清华大学和中国工程物理研究院等前沿科研机构的人才和技术优势、力合科创集团的项目和资本优势 ,聚焦激光、光通信、光传感等领域,打造具有核心竞争力的光电产业集聚园区。
项目建成投产后,五年营运期内年均产值达50亿元。

| 项目效果图
值得一提的是,香洲区一季度举行投产仪式或已投产的新项目有 珠海捷泰克智能科技有限公司 、 先导智能华南总部基地 , 前者未来5年将产生10亿元产值 。
02、
引进/签约项目
据了解,香洲区一季度引进签约的新项目有 珠海市科弥光电有限公司新材料研发生产基地和华南销售总部项目 、 福州合创光电科技有限公司 、 深圳市光与生物科技有限公司 等项目。

| 香洲区部分引进签约项目一览
珠海市科弥光电有限公司
据悉, 珠海市科弥光电有限公司是国家专精特新“小巨人”企业——南京贝迪新材料科技股份有限公司在珠海设立的全资子公司 。
项目建设包括增资扩产光膜研发生产基地和华南销售总部、新增投资电池铝塑膜生产业务,并计划加大研发力度,设立“功能型高分子膜材料科技创新平台”。

| 图源:珠海香洲
03、
5.0产业新空间项目
据不完全统计,香洲区一季度传来捷报的产业新空间项目,共有3个。

| 香洲区部分产业新空间项目一览
三溪·华发智造港
1月18日,三溪·华发智造港3号项目1号厂房举行了封顶仪式,项目从开工建设到完成封顶用时仅一个半月, 预计今年4月交付使用 。
目前,1号厂房已落户 高效新型太阳能电池及钙钛矿电池项目 ,该公司是三溪科创小镇的重点引进项目, 预计年产值超30亿元 。

| 三溪华发智造港3号项目效果图
香洲区金融产业新空间金桥项目
据了解,该项目位于珠海市核心商务吉大石花片区,用地面积约1.4万㎡,总建筑面积约10.3万㎡。
项目未来将打造成集 5*级A**写字楼、高端酒店、精品商业等功能为一体的金融产业中心 ,建设成为城市金融产业发展的新高地。

| 项目效果图
可以见到,香洲区一季度新签约或动工项目,不乏有国家专精特新“小巨人”企业,或是总部基地项目。
并且随着时间发展,片区已经有新项目达到了投产状态,金融产业方面也有了新期待。
02 高新区
01、
开工项目
据悉,今年一季度,高新区预计开工重点项目42个,总投资325亿元。

| 高新区部分开工项目一览
高新区500KV金鼎输变电工程
据悉,该工程是 今年省市重点能源项目 , 当中的500千伏金鼎变电站是珠海首个500千伏户内智能化变电站 。
工程计划于2024年12月投产, 建成投产后,可新增供电能力200万千瓦 ,可进一步满足珠海、澳门两地高质量发展用能需求。

| 效果图
珠海12英寸晶圆级TSV立体集成项目
3月30日上午,珠海12英寸晶圆级TSV立体集成项目用地成功摘牌。
项目定位于 行业领先的TSV立体集成科研生产基地 ,技术水平国际先进,产品类型多元化,覆盖3D TSV立体集成、2.5D系统集成等领域。
落地后,将强力推动珠海高新区集成电路产业链强链补链,助力珠海突破集成电路领域关键核心技术,助推广东打造集成电路“第三极”。

| 效果图
02、
引进/签约项目
据了解,高新区“第一签”共落地三瑞电源、生命绿洲科技、鸣蔚新能源、福捷生物等31个重点项目,计划投资总额近40亿元;
2月份共落地水木福肽、呈元科技、金石三维等10个重点项目,计划投资总额近19亿元;
3月份有17个重点项目落地入驻,计划投资总额近40亿元。

| 高新区部分引进/签约项目一览
中山谷天科技创新有限公司
公司董事长翟占超表示:
珠海高新区办事效率很高,项目落地速度很快, 目前我们公司在港湾7号已经开始装修了 ,迫切希望能够尽快投产。
未来公司将着重打造技术含量颇高的未来立体交通出行解决方案、应急物流无人机产品 ,希望能在珠海高新区实现企业的飞速发展。
香港Wright Life
香港Wright Life董事长阮仕云透露:
考察了国内多个省市,最终觉得珠海高新区是项目最理想的落脚地。
公司将在珠海高新区建立一个 保健品生产基地 ,目前基地正在加紧建设, 达产产值预计每年在3亿-5亿元左右 , 顺利的话年底即可投产 。
03、
5.0产业新空间项目
据不完全统计,高新区一季度有所动作的产业新空间项目和揭牌成立项目,共有8个。

| 高新区部分产业新空间/揭牌成立项目一览
珠海高新区新型储能产业联盟
项目是 珠海市首个新型储能产业联盟 ,将为全市储能企业搭建交流合作的平台。
新型储能产业联盟的成立将推动珠海高新区新型储能产业迈向高质量发展,对珠海高新区做大做强“3+3+1”现代产业体系具有深远意义。
截至目前, 珠海高新区已集聚新型储能产业上下游企业34家,近20家储能上下游企业已申请加入联盟 ,覆盖了电池正负极材料、电池智能制造装备、电池、储能逆变器、BMS、EMS等全产业链环节。

| 图源:珠海高新区
博创新型高效储能产业园
“博创将在高新区着力打造 国内乃至国际上储能产业链最全、技术最先进的示范基地 。”据珠海博创总经理刘利平介绍。
据了解,项目 将于今年6月底完成主体封顶,年底即可竣工投产 , 达产后2025年产值有望达到25亿元,力争2028年产值突破45亿元 。

| 图源:珠海发布
中瑞(珠海)创新中心项目
中瑞(珠海)创新中心项目是由北京中元智汇信息咨询有限公司和中国瑞士商会共同打造的 中瑞国际技术转移平台、国际高端人才交流平台、国际资源引入平台 。
项目将加快汇聚国际化科技、产业、人才和资金等要素资源,努力打造中瑞科技成果转化应用的标杆项目。
预计未来五年, 中瑞(珠海)创新中心将为珠海高新区引入50家以上先进制造业项目(其中外资占31家) ,合计新增实际利用外资2000万美元, 累计贡献产值18亿元 。

| 图源:珠海高新区
不难发现,在新引进项目方面,高新区是每月都有“进账”,同时,片区在产业空间方面,是紧抓不懈怠,在一季度中,就揭牌或动工8个项目,有部分项目还是全市首个,含金量满满。
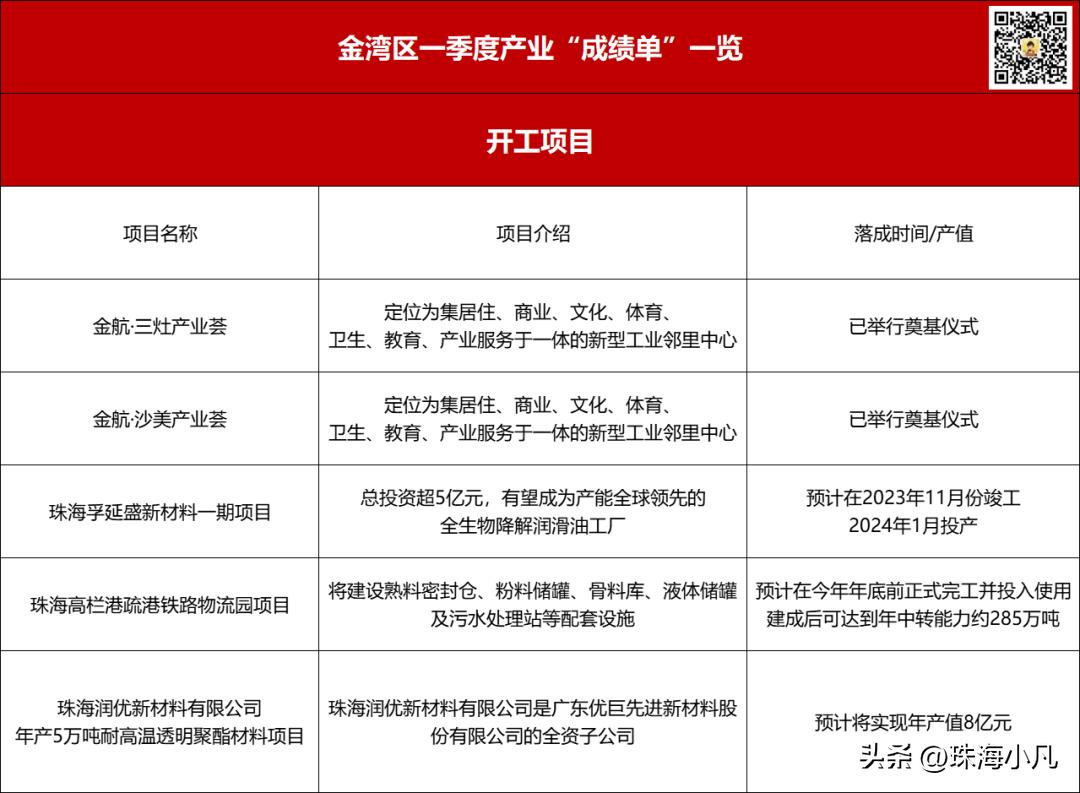
03 金湾区
01、
开工项目
据数据显示,金湾区一季度集中开工32个重点项目,总投资约157亿元。

| 金湾区部分开工项目一览
珠海孚延盛新材料一期项目
2月19日,总投资超5亿元的珠海孚延盛新材料一期项目正式开工,落户金湾区南水镇。

| 图源:珠海政府网
该项目总占地约6.5万㎡,计划在珠海孚延盛新材料一期项目中采用德国工业4.0的全自动化生产技术,最大限度地提升生产效率、保证产品质量。
达产后可年产8万吨合成酯,年产值超20亿元 , 有望成为产能全球领先的全生物降解润滑油工厂 。
珠海高栏港疏港铁路物流园项目
据了解,珠海高栏港疏港铁路物流园项目总投资约3.84亿元,将建设熟料密封仓、粉料储罐、骨料库、液体储罐及污水处理站等配套设施。
按照工期,项目 预计在今年年底前正式完工并投入使用 ,建成后 年中转能力预计可达到约285万吨 ,为珠海海铁联运体量倍增奠定了坚实基础。

| 图源:珠海金湾
02、
5.0产业新空间项目/揭牌成立项目
在过去的一季度中,金湾区平沙电子电器产业园、珠海西站电子信息产业园等项目陆续实现了交付,格创·宝城产业园、格创·云谷北区也将在未来1-2个月内,实现竣工或投产。

| 金湾区部分5.0产业新空间/揭牌成立项目一览
珠海西站电子信息产业园+平沙电子电器产业园
据悉,珠海西站电子信息产业园和平沙电子电器产业园是珠海市两大5.0产业新空间,目前,两大园区一期项目已基本建成,第一批入驻企业即将进场。
共签约集成电路、新能源、智能家电等行业领域项目94个 ,规划总投资133亿元,规划产值317亿元。

| 图源:珠海金湾
其中,平沙电子电器产业园签约项目64个,珠海西站电子信息产业园30个。此外, 珠海技师学院也签约入驻 ,旨在以5.0产业新空间为载体培养工匠人才。
格创·宝城产业园
据了解,项目是高栏港综保区与格力集团合作,计划建设约62万㎡, 重点发展保税物流、保税加工、保税维修等产业 。
根据计划,该产业园将按照功能划分为 科创园、智造园、冷链园和物流园 等四个园区。
值得一提的是,该产业园已与 14家重点企业 签署入驻意向协议,其中包括 纳思达 、 华润化学 、 银岭冷链 等项目,累计签约建筑面积41.7万㎡,意向签约率达95%。

| 效果图
珠海高栏港综合保税区
2月10日,珠海高栏港综合保税区通过验收,标志着 珠海首个综合保税区 正式建成。
截至目前, 园区已签约项目16个 ,涉及仓储物流、跨境贸易、智能制造等领域,包含拉 美综合保税物流枢纽项目 、 欧隆宝国际精品酒交易中心项目 。等
根据计划, 高栏港综保区到2025年,进出口贸易额突破50亿元人民币 ; 到2030年,进出口总额突破500亿元 ; 到2035年,进出口总额突破1000亿元 。

| 图源:珠海金湾
从以上数据可见,金湾区产业动作相当迅速,不少产业新空间交付即实现招商满园。
并且像珠海高栏港综合保税区验收之时,也实现签约16个项目,产业发展跑出加速度。
04 斗门区
01、
开工项目
据了解,斗门一季度集中新开工项目28个,总投资201.71亿元,预计达产年产值为242.6亿元,年税收9.22亿元。

| 斗门区部分开工项目一览
广东坚士制锁有限公司二期
据了解,作为中国锁业“领头羊”广东坚士制锁有限公司, 项目二期将于今年4月开始建设 ,据相关负责人表示,“我们目标是8个月把它建好”, 预计年底前投入使用 。
坚士制锁二期项目位于富山工业园高栏港高速东侧、坚士北路南侧,总投资1.2亿元,计划新建一栋面积约34000㎡的成品车间。
项目建成后, 将成为全球第二大智能锁生产基地,坚士制锁的智能锁年生产能力将从现在的100万把增加到600万把 。

| 效果图
汇创达产业创新基地项目
据悉,项目是国家级高新技术企业和全球领先的背光模组龙头企业,将在富山投资18亿元, 建设新一代电子信息产业创新基地 。
项目总经理表示,选择落户斗门,看中的正是政府的主动作为和持续向优的营商环境,这是我们除深圳总公司之外的第一块自购地项目,具有里程碑意义。

| 效果图
02、
引进/签约项目

| 斗门区部分引进/签约项目一览
珠海富鸿新能源有限公司
据了解,项目作为国内新能源企业新秀,项目“背景”颇有看头,将依托和联手中科院上海微系统与信息技术研究所、剑桥大学卡文迪许实验室等专家组成的核心技术团队支持。
项目投资超58亿元,年产值有望突破118亿元。
03、
5.0产业新空间/揭牌成立项目

| 斗门区部分产业新空间/揭牌成立项目一览
芯烨(珠海)智能产业园项目
珠海芯烨科技(集团)是一家集研发、生产、销售、服务、互联网+云技术于一体的国际化打印机科技企业。
公司连续5年票据打印市场份额国内第一 , 2022年票据类产品销售市场份额全球第一 ,获得有关部门授予“高新技术企业”“专精特新企业”等荣誉称号。
并通过自主创新,获得超600多项国家专利,打破了国外厂商在打印机核心技术上的垄断,在多类软硬件开发设计上处于国际专业水平。

| 效果图
未来项目总投资约6亿元,拟经营商业及物流领域的POS打印机、票据打印机,嵌入式、便捷式、条码打印,以及注塑、五金、SMT、纸箱、电源适配器、线材及全产业链配套生产制造。
预制菜工匠学院
一季度,珠海首个“预制菜工匠学院”正式揭牌,该学院由珠海市技师学院与珠海市农业集团公司共同建设,校企双方将共同助推珠海预制菜产业高质量发展。
项目前期将在珠港澳粤菜研究院开展人才培养体系构建、产品研发等工作。
待位于斗门预制菜产业园一期工程今年6月建成后,再整体搬迁至园区,并在园区内全面铺开。

| 图源:珠海政府网
可以看出,斗门一季度主要在预制菜、新能源、智能产品等方面发力,有部分项目取得的成绩是相当亮眼,甚至是打破了国外厂商的垄断。
05 鹤洲新区
01、
开工项目
房姐了解到,鹤洲新区今年一季度拟动工的13个重大项目,总投资83.59亿元,涵盖高端智造、海洋经济、跨境物流、产业配套等多个重点领域。
项目包括城市新中心标准厂房(一期)、粤港澳物流园(二期)等。

| 鹤洲新区部分开工项目一览
粤港澳物流园项目
据了解,项目总建筑面积14.31万㎡,总投资10亿元,将打造成为集物流控制、供应链金融、信息咨询、专业服务于一体的全球供应链服务中心。
项目计划分两期建设:
据介绍,一期项目设置出口监管仓、保税仓、海关监管场所,将于今年二季度投产运营;
二期项目打造全国独具特色紧邻双一线公路口岸的物流园,预计在2024年实现全面运营。

| 效果图
粤港澳物流园是珠海“用好管好港珠澳大桥”的重要实践,也是鹤洲一体化区域发展跨境商贸物流产业的重要一笔。
02、延伸
需要提及的是,在3月9日举行的现代物流高质量发展合作交流会,鹤洲新区新签约了深国际珠海智慧供应链产业园、粤澳医药公共保税分拨中心等7个项目,总投资额达16.8亿元。

鹤洲新区正向“全区力争地区生产总值增长6%”的目标,进发!
房姐有话说
产业兴则城市兴,产业强则珠海强。
去年,是珠海生产总值首破4千亿大关的一年,在这一鼓舞下,2023年目标,全市地区生产总值增长6%。
如今第一季度,各区就已经是铆足了劲,全面打响“产业项目落地攻坚年”行动,无论是营商环境,还是产业新空间供应方面,正日渐趋好,相信将会有更多企业进驻珠海。
最后,二季度产业继续加油,2023年,珠海产业冲鸭!
来源:珠海房姐