






近年来,电商平台因涉嫌资金“二清”,被举报、监管约谈,甚至更严重的风险事件时有发生。一方面,电商平台因为开展资金“二清”业务会衍生挪用客户资金、隐藏非法交易资金往来以及无证从事支付结算业务等合规风险;另一方面,电商平台向在线经营者提供资金分账、担保交易等增值服务而归集交易资金具有一定的合理性和必要性,也是服务体验的核心诉求。因此,如何构建合法合规的资金结算方式是电商平台需要重点考虑的核心问题之一,也可能是其申请境内外上市过程中的阿喀琉斯之踵。
支付结算业务是指经金融监管部门批准在收付款人之间提供货币资金转移服务,“二清”业务的本质是无证从事支付结算业务。最典型的业务模式是电商平台采取大商户模式,以电商平台的自有资金账户接入持牌支付机构归集用户资金然后再结算给平台下游商户。其中,电商平台在未取得支付牌照的情况下,扮演了资金清算的角色。相比于银行、支付机构等持牌“一清机构”,电商平台属于借助于自有资金账户提供无证“二清”服务。根据人民银行向持证机构下发的《关于提供无牌机构办理支付业务信息线索函》相关描述,“二清”业务的主要违规行为有两种,一是交易资金二清,二是支付信息二清,其中信息二清业务如果触碰《银行卡收单业务管理办法》第二十八条所列举的“银行卡芯片信息、卡片验证码、卡片有效期、个人标识码等支付敏感信息,也属于监管严厉要求整改的范围。受于篇幅所限,本文主要讨论电商平台的资金“二清”特征识别、合规风险并探讨市场主流的解决方案。


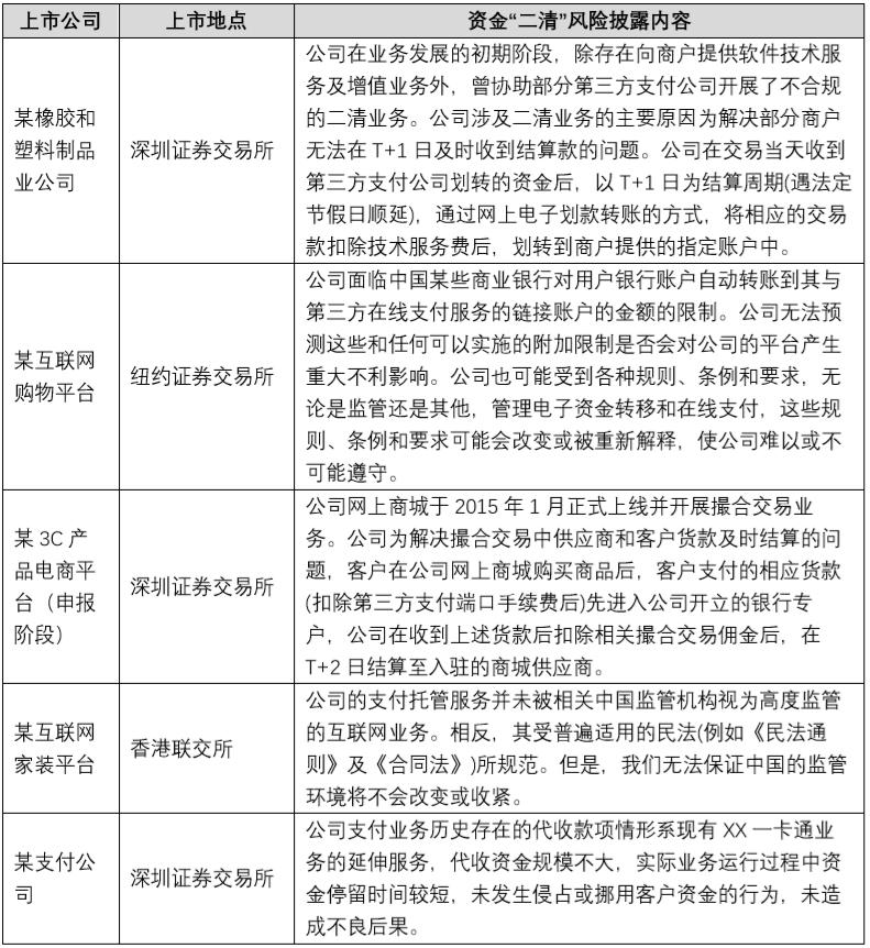
梳理电商平台上市公司的信息披露内容,我们会发现不少公司都会将资金“二清”问题作为历史违规风险或者现存违规风险向投资者披露,可见我国境内电商平台涉及资金“二清”的现象较为普遍。


按照人民银行《支付结算办法》第6条规定,“未经中国人民银行批准的非银行金融机构和其他单位不得作为中介机构经营支付结算业务。” 目前,仅有银行和第三方支付机构是人民银行认可的支付结算中介机构。但是根据《电子商务法》第46条,电子商务平台经营者可以按照平台服务协议和交易规则,为经营者之间的电子商务提供仓储、物流、支付结算、交收等服务。可见支付结算业务是电子商务平台经营者的主要业务种类之一,与电子商务活动结合较为紧密。
一是满足电商平台提供担保交易服务,以便于加强商户管理的现实需求。网络时代的电子商务打破了传统线下商务面对面交易方式,为建立信任,担任居间撮合角色的电商平台先收取货款,在消费者确认交易之前通过占有交易资金管理商户风险成为成本最优选择,客观上起到了担保交易的中介作用。
二是出于电商平台分账的商业需求。电商平台除将交易资金结算给商户之外,还需要从中收取平台服务费,并将营销费、物流费等第三方费用分账给相应的第三方供应商。如果上述费用需要商户收到全额交易款项后再与供应商另行结算,一方面难以对商户形成有效约束,另一方面也会存在重复资金结算的成本。
三是商业利益冲突与申请第三方支付牌照困难之间的两难。电子商务面临激烈的市场竞争,因此大部分中小电商平台在合同明确约定的前提下,有强烈意愿通过占有交易在途资金的利息补贴运营成本。对于大型电商平台而言,虽然沉淀资金的利息占整体收入比重极小,但是由于订单信息会通过支付信息交换被其他支付机构掌握,因此对其他支付机构的关联电商平台的同业竞争顾虑也阻碍了大型电商平台与持证支付机构合作。目前市场共有大约200多张第三方支付牌照,除了部分市场领先支付机构以外,其余支付机构的经营状况并不理想,市场压力之下开展违规业务的风险难以有效治理。2016年《非银行支付机构风险专项整治工作实施方案》(银发〔2016〕112号,“《整治工作实施方案》”),明确了“总量控制、结构优化、提高质量、有序发展” 的原则,一般不再受理新支付机构的设立申请。因而对于大部分电商平台而言,通过兼并重组方式进入支付服务市场是主要方式,但是支付牌照高昂的溢价成本和运营成本却难以克服。
电商平台的业务需要与资金“二清”风险整治之间的矛盾受到普遍关注。去年*会两**期间,多位代表就曾呼吁采取措施清理二清业务,但应当以更合理的方式进行,并提出了许多建议。全国工商联向政协提交提案,指出“电商二清界定不清,影响了电子商务行业正常发展”,电商平台资金归集存在的本质是为了满足提高业务结算效率的必要性,与支付“二清”有本质的区别,因此建议有关部门尽快明确电商平台信息发送、资金归集业务等的标准,并辅以担保、保险、白名单等监管措施,将电商平台的正常业务与非法从事支付结算业务区分。全国人大代表、中国人民银行昆明中心支行*党**委书记杨小平接受记者采访时表示,电商平台资金管理的难点和痛点主要在于“二清”、资金池、支付信息保护和违规商户四个方面,并建议建立电商平台交易资金存管制度或者采取支付账户分级沉淀资金、信用担保代替资金抵押等方式解决平台碰触交易资金的问题。

如前所述,目前资金“二清”业务界定缺乏清晰的监管规定,因此识别资金“二清”业务仍然需要结合支付结算业务的本质与监管文件案例描述进行分析。

1.大商户归集交易资金
根据《中国人民银行办公厅关于进一步加强无证经营支付业务整治工作的通知》(银办发〔2017〕217号文,“217号文”),电商平台的资金“二清”主要表现为:采取平台对接或“大商户”模式接入持证机构,客户资金先划转至电商平台账户,再由电商平台结算给下游商户。此外,217号文也指出电商平台是否归集资金并非判断资金“二清”业务的唯一标准,实践中也存在电商平台通过持证机构提供的“支付接口”、“内部过渡户”以及“提供代付功能”等方式开展资金“二清”业务。例如电商平台不触碰资金,交易资金归集在持证支付机构账户,但是电商平台与持证机构签订代付合作协议(如代付工资等名义),由该持证机构直接将资金结算至电商平台指定账户。

“大商户归集交易资金模式”具有如下特征:
(1) 交易资金流归集至电商平台以自己名义开设的自有银行账户,或者归集至受电商平台控制的持证机构账户;
(2) 为识别和管理商户资金与分账清算,电商平台开发相应的电子簿记系统,为用户和商户开设虚拟账户;
(3) 交易资金以在途资金存款的形式停留在电商平台的自有银行账户或者支付机构的账户内。
2. 电子钱包提供支付服务
根据217号文,资金“二清”业务的另一表现形式为电子钱包,本质是在电商平台的自有账户下为商户开立虚拟子账户并处理商户发起的支付指令。电子钱包不但赋予电商平台归集商户交易资金的功能,同时允许电商平台直接接收和处理支付指令并对商户提供充值、消费和提现等服务,其性质与功能均与银行账户或者支付账户高度相似。


1. 商事买卖与资金“二清”
商事买卖是最为典型的商事行为之一,商事主体通过买入卖出寻求价差并谋取收益。与电商平台所开展的资金“二清”业务相比,商事买卖活动中的商事主体以自己的名义参与交易,具体表现在以自己的名义签约并与上下游分别采购与销售,接受上游商户开具的发票并同时向终端用户开具发票。由于收取下游终端用户的交易资金是交易主体从事商事买卖活动的组成部分,因此不存在代收代付交易资金的争议,但是与电商平台的信息平台的定位存在明显差异,实践中仅适用于电商平台的自营业务。

2. 商事代理与资金“二清”
资金“二清”业务的主要特征是电商平台作为中间人向付款人代收并向商户代付两者之间的交易资金,该模式与商事代理中的代收代付具有相似性,但是在监管合规定性上存在显著区别。

虽然两者均有合同约定作为依据,但是仍然存在明显的区别:
(1) 专营性。电商平台的资金“二清”业务是其电商业务的组成部分,往往伴随着专门的业务系统与从业人员,业务频率与规模与商事代理的偶发性具有显著差别。
(2) 营利性。电商平台将资金“二清”业务作为平台产品或者服务之一,并且以占有利息或者收取费用等方式从中获益。
3. 本集团或同一品牌特许经营体系内资金结算与资金“二清”
根据《银行卡收单业务管理办法》第29条,特约商户的收单银行结算账户除了可以为其同名单位银行结算账户,也可以是其指定的、与其存在合法资金管理关系的单位银行结算账户。同一集团或者品牌特许经营体系内的交易活动具有一定的封闭性,成员企业相互之间有一定的商业管理或者品牌授权的基础,为提高管理效率,允许通过指定的第三方银行账户收付交易资金,不构成资金“二清”。同时上述监管精神在《中国人民银行关于规范代收业务的通知》(银发〔2020〕248号)中也得以体现。[1]例如,国际品牌酒店管理公司在特许经营体系内为加盟酒店代收代付消费者支付的房费,扣除管理费和集中采购的经营成本后,将剩余收入分发给各加盟酒店,该代收代付模式通常不被视作为资金“二清”业务。

此种模式下的资金归集与分发与资金“二清”业务的区别在于:
(1) 资金归集的主体和结算对象都限于同一集团或品牌体系内,而电商平台的入驻商户具有不特定性而且与电商平台之间没有紧密的管理关系;
(2) 相对于更为开放的电商平台而言,集团内经营主体具有股权关联关系,同一品牌特许经营体系内的市场主体适用于《商业特许经营管理条例》的管理与约束,因此风险外溢性有限。


受限于国情与金融监管环境的差异,境外市场发达国家对于电商平台从事交易资金清结算业务采取不同的监管态度。一类是以美国为代表的“从宽监管”模式,允许电商平台以合同约定的方式提供交易资金清结算服务,但是电商平台需要配合开户银行承担一定的反洗钱义务;另一类是以欧盟为代表的“从严监管”模式,将电商平台的资金清结算业务纳入金融业务进行管理,要求电商平台必须获得相关支付牌照。
1. 美国
根据《银行保密法》,支付机构(货币移动服务商)属于货币服务经济组织范畴,应当注册登记并受到监管。但也明确了例外情形,即当从事货币转移服务(资金清结算服务)的主体根据服务协议,通过清算和结算系统协助商品或服务的购买或账单支付,属于销售商品或提供服务必不可少的转移资金行为,不被认定为典型的货币转移服务商,可不作为支付机构接受监管[2],但是仍然需要配合开户银行承担一定的反洗钱义务。如亚马逊平台美国站使用的《亚马逊服务商业解决方案协议》中的《交易处理服务条款》“P-1 Payment Processing Agency Appointment”[3]条款明确付款处理机构也可以是Amazon Capital Services, Inc. 以及Amazon.com Services LLC,而非全由亚马逊旗下的持牌支付机构Amazon Payments, Inc.提供。
2. 欧盟
按照欧盟PSD2 Directive (Directive 2015/2336/EU)和EMI Directive (Directive 2009/110/EC)的规定,受欧盟监管的支付服务包括运营支付账户并允许转入转出、执行付款交易、发行支付工具或收单、汇款等,并应获取支付机构(Payment Institution)牌照或电子货币机构(Electronic Money Institution)牌照,但在一些特定情形,如代表付款人或收款人一方的商事代理人提供的付款交易服务,可以被豁免申请支付牌照的义务[4],该等豁免承继自PSD1 Directive (Directive 2007/64/EC)的规定。在PSD2实施之前,部分欧盟国家则进一步突破,电商平台被认为构成个人买方和卖方的双方商事代理,在多数情形也被予以豁免申请支付牌照的。但PSD2在前言部分纠正了PSD1实践中的漏洞,指出“该等豁免的应用超出了该指令中规定的预期范围,不同的应用实践也扭曲了支付市场的竞争”,并明确同时代表付款人和收款人双方行事的电商平台,则只有当电商平台在任何时候都不持有或控制客户资金时才可获得豁免,从而实质上要求电商平台需要获取支付牌照并纳入监管。[5]如亚马逊平台欧洲站的交易资金清结算服务即由Amazon Payments Europe S.C.A.提供,该公司是依据EMI Directive注册的持证电子货币机构。
3. 日本
根据日本《支付服务法》的规定,非存款机构从事的小额“资金转移”服务应当在日本金融厅进行登记注册,缴存业务保证金,日本金融厅对申请人进行资格查验时,如发现申请人存在禁止准入事项,或申请材料存在虚假陈述或重大事项缺失,可以拒绝登记申请。[6]日本知名电商平台乐天平台就拥有包括银行、电子支付服务、预付卡、资金转移服务等在内的多张牌照,为用户代为处理付款业务。但是日本监管部门一般认为,只要电商平台与卖家在合同中明确由电商平台代表卖家收取客户支付的款项,且电商平台有义务将该等款项转给卖家,则电商平台不被视为在客户和卖家之间从事了“资金转移服务”。[7]

人民银行作为支付结算行业的主管部门,在整治违规资金“二清”业务活动中承担主要监管职责。2017年下发了《中国人民银行办公厅关于进一步加强无证经营支付业务整治工作的通知》,以持证机构为切入点,全面排查持证机构为无证机构提供支付清算服务的违规行为。2019年《中国金融稳定报告》显示,“截至2019年6月,共清理处置389家无证机构,其中69家移送公安、工商等部门”,体现了多部门协同治理的严厉态势。
1. 资金“二清”业务的行政责任
目前,人民银行对于二清业务采取分类处置方式,依据情节不同采取约谈、责令整改和直接取缔的监管措施,同时,联合市场监督管理部门、公安部门共同对无证机构进行查处。如无证机构涉及其他违规行为,违反反洗钱、消费者权益保护方面的规定,则一并移交人民银行有关部门进行处理。以217文的规定为例,梳理如下:

2.资金“二清”业务的刑事责任
(1) 非法经营罪
依据2017年《最高人民检察院关于办理涉互联网金融犯罪案件有关问题座谈会纪要》第18条规定,“无证网络支付机构为客户非法开立支付账户,客户先把资金支付到该支付账户,再由无证机构根据订单信息从支付账户平台将资金结算到收款人银行账户”是非法经营资金支付结算行为的表现形式之一,破坏了支付结算业务许可制度,危害支付市场秩序和安全,属于非法金融业务,情节严重的,应当以非法经营罪追究刑事责任。2019年《最高人民法院 最高人民检察院关于办理非法从事资金支付结算业务、非法买卖外汇刑事案件适用法律若干问题的解释》第3条对“情节严重”进一步予以明确,特别是“非法经营数额在五百万元”的入刑标准相对于电商平台的庞大交易规模而言,可谓“利剑高悬”。
但是司法机关在具体办案时,从刑法谦抑原则出发,并非简单地以是否持证作为唯一判断标准,而是深入剖析相关行为是否具备资金支付结算的实质特征,准确区分支付工具的正常商业流转与提供支付结算服务,充分考虑具体行为与“地下钱庄”等同类犯罪在社会危害方面的相当性以及刑事处罚的必要性,严格把握入罪和出罪标准。
例如,(2020)苏06刑终70号案件中,南通PX网络科技有限公司(“PX公司”)创建资金支付结算平台,以自己及他人名义与上游支付公司签订支付服务协议并开立支付账户,以生鲜商城等网站作掩护,资金进入PX公司名义开立的支付账户中,在下游商户或用户需要提款时,经PX公司审核后结算给下游商户和用户,PX公司从中赚取费率差及提现手续费。本案的涉案金额高达78亿元,部分服务商户涉嫌赌博、诈骗等违法犯罪活动的情形。此外,PX公司高级管理人员同时挪用公司支付账户内资金用于公司日常经营和个人挥霍。最终法院认定PX公司与直接责任人员构成非法经营罪。
(2) 帮助信息网络犯罪活动罪
《刑法修正案(九)》第二十九条规定,“明知他人利用信息网络实施犯罪,为其犯罪提供……支付结算等帮助,情节严重的,处三年以下有期徒刑或者拘役,并处或者单处罚金。”但是相关定罪量刑标准较为原则,不易把握,另有一些法律适用问题存在认识分歧,影响了案件办理。2019年《关于办理非法利用信息网络、帮助信息网络犯罪活动等刑事案件适用法律若干问题的解释》(“《信息网络犯罪司法解释》”)在坚持以“情节严重”为入罪标准的前提下,将“提供支付结算帮助”的情形予以细化规定:
一是不区分是否持有支付结算业务许可证,将有证机构和无证机构均列入适格犯罪主体;
二是对定罪量刑标准予以细化规定,一种情形为明知他人利用信息网络实施犯罪仍然提供支付结算服务的,当结算金额超过20万元就可入刑;另一种情形为确因客观条件限制无法查证被帮助的网络犯罪实施对象是否达到犯罪的程度,但相关结算金额总计达到前款第二项至第四项规定标准五倍以上(支付结算金额一百万元以上的),或者造成特别严重后果的也可入刑;
三是公布典型案例对司法实践予以指导。例如,最高院公布的典型案例“赵某帮助信息网络犯罪活动罪一审刑事判决书(2017)浙0782刑初1563号”记载,被告人赵某所经营的某网络科技有限公司购买企业证件信息和虚假域名备案信息用于申请网络支付接口,且明知网络支付接口可能被用于犯罪资金走账和洗钱的情况下,仍以每个账号收取2000至3500元不等的接口费将账号卖给他人并收取千分之三左右的分润,其中部分网络支付接口被用于电信诈骗犯罪活动。法院经审理,认定被告人赵某明知他人利用信息网络实施犯罪,为其犯罪提供支付结算的帮助,其行为已构成帮助信息网络犯罪活动罪。
结合司法解释相关规定与典型案例的审判精神,电商平台在开展资金“二清”业务时,如果为在线经营主体开设的虚拟账户被用于实施网络犯罪,即使被帮助的对象未达到犯罪程度,但是电商平台累计结算金额达到一百万元以上,也属于“情节严重”,可能构成帮助信息网络犯罪。但是该等犯罪仍然以电商平台“明知他人利用信息网络实施犯罪”作为构成要件,因此在《信息网络犯罪司法解释》颁布后,为证明与“明知他人利用信息网络实施犯罪”的构成要件保持明显的业务距离,我们协助众多电商平台和支付机构对商户进行风险梳理,重点对《信息网络犯罪司法解释》第十一条[8]规定的七种“明知”情形有针对性设置风险监测指标和管控流程,规范涉及商户涉嫌从事网络犯罪的举报和投诉的调查处理,同时做好相关工作归档留痕。

随着监管部门与司法机关打击力度不断加强,资金“二清”业务风险成为横亘在电商平台持续发展上的重要障碍。除了收购支付牌照以外,部分电商平台也通过业务模式改造、与持证机构合作、有针对性地改造业务系统等多种方式探索资金“二清”整改方案,以期实质性降低或者缓释无证从事支付结算业务的合规风险。

如前所述,收付交易资金是商事买卖活动的必然组成,不构成资金“二清”业务。因此在实践中,部分电商平台通过变更经营范围并增加发票核定种类,将电商平台的信息服务转为代理采购服务,电商平台以自己的名义与上游供应商签订采购合同,并与终端用户签订销售合同,同时电商平台作为销售方开具发票。为了降低自营交易的成本,该模式下电商平台均使用供应商的仓储物流系统,通过指示交付的方式由供应商直接向终端消费者发货,并通过合同约定方式要求供应商向终端用户提供售后服务。需要说明的是,在实践中电商平台通过在线合同约定的方式“构造”向用户自营销售产品或者自营提供服务并以此收取交易资金,但是从经营范围、发票、物流以及售后服务等各方面均仍然具备明显的电商平台信息撮合特征,属于“名为自营电商,实为电商平台”,仍然不能改变开展资金“二清”业务的事实。

对于终端用户而言,该模式并未实质性改变用户的服务体验。但是在收入来源上,电商平台的收入性质从信息服务费(技术服务费)变为贸易价差,在互联网新经济模式下,缺乏想象空间,难以引起资本市场的兴趣。同时对于特许经营的商品或者服务(例如食品、出版物等),电商平台需要另行申请业务资质,业务成本也实质性提高,与电商平台的轻量化运营的宗旨相悖。

银行存管账户模式,主要是指商业银行借鉴《网络借贷资金存管业务指引》、《互联网金融 个体网络借贷 资金存管业务规范》、《互联网金融 个体网络借贷 资金存管系统规范》(合称“《P2P资金存管办法》”)的监管模式,电商平台与开户银行签署存管协议,开户银行为电商平台开立存管账户与电商平台自有账户区分,开户银行为电商平台的二级商户开立虚拟子账户,由开户银行承担资金监管职责,并且开户银行与电商平台的订单系统对接,开户银行会审核资金划付的对象与金额,确保与订单信息一致。

虽然该存管账户仍开立在电商平台名下,支付指令也通过电商平台传递,但是银行可以依据存管协议的约定对电商平台监管账户予以监管,并对交易信息与资金划拨的一致性进行审核,在形式上实现了交易资金与电商平台自有资金隔离,资金的使用行为也受到监管,相关资金挪用、洗钱等违规风险实质性降低。
但需要注意的是,目前除根据《P2P资金存管办法》由P2P平台与合作银行开展存管账户下设的电子钱包服务以外,其余平台使用平台自有账户为用户搭建的电子钱包账户缺乏明确法律法规依据。且该模式下电商平台开立的存管账户并不属于《银行业金融机构协助人民检察院公安机关国家安全机关查询冻结工作规定》(银监发〔2014〕53号)《公安机关办理刑事案件适用查封、冻结措施有关规定》(公通字〔2013〕30号)所规定的14种禁止冻结的账户范围,因此该等存管账户中的虚拟子账户对外不具有独立性,一旦电商平台对外陷入债务纠纷,该存管账户是否可以发挥风险隔离效果存在争议。

银行内部账户模式是指商业银行为电商平台开立内部过渡户,为电商平台提供交易资金结算服务,交易资金留存和清分借助于商业银行内部账户完成。由于内部账户属于银行自有账户,因此留存资金的利息需要银行以其他形式向平台返还。

相较于银行存管账户方案,由于银行内部账户属于银行所有,不受电商平台自身债务风险的影响,具有风险隔离效果。尽管目前对于银行内部户准确定义和用途缺乏监管规定,但是从业务实质来看,银行内部账户主要用来留存跨行隔夜清算的资金或者银行其他自营业务的在途资金,与电商平台的交易资金存在类似在途特征。实践中,银行会根据《中国人民银行关于规范支付创新业务的通知》(银发〔2017〕281号)的规定将银行内部账户方案作为支付创新业务向人民银行进行报告,在监管指导下进行实施方案探索。
事实上,人民银行也曾于2019年对某银行为非法平台提供资金结算服务、使用内部过渡户办理客户备付金互转等做出行政处罚,但针对的是违规跨行清算行为,且同时存在其他违法情形引发了举报投诉。我们未能在公开渠道了解该处罚的具体内容,但我们理解,银行内部账户相较于电商平台名义开立的存管账户更具独立性,电商平台不碰触交易资金,进一步降低了构成资金“二清”业务的风险;在遵守相关监管规定、做好商户准入管理工作的前提下,产生资金挪用、洗钱、违法商户等相关风险事件的可能性较低。虽然217号文规定了“银行业金融机构为无证机构开立内部过渡户”的违规行为,但在不存在其他违法情形的情况下,我们理解银行内部账户模式对支付管理秩序的损害较小,可以实质性地降低资金“二清”业务的危害性,具有一定的合理性。

支付机构服务商模式是指电商平台与选定的第三方支付机构合作,由支付机构与平台二级商户直接签约并将其发展为特约商户,电商平台作为支付机构的服务商为支付机构提供二级商户信息与资料的收集与传递等服务。在该模式下,交易资金存放于支付机构在人民银行开设的备付金账户中,支付机构为电商平台和二级商户开立支付账户,并通过支付账户为在线交易提供分账、结算以及代收代付等多样化的支付服务。该方案中,支付机构需要改造业务系统实现与电商平台交易系统的对接,获取电商平台的交易信息并自行进行资金结算。

支付机构服务商模式的显著优点为合规优势突出,符合诸多支付结算法律规定。此外,因为支付账户与银行账户同属于法定的结算账户,通过冻结方式可以实现担保交易功能,通过代收代付可以实现分账结算的功能,通过存放于备付金账户可以确保资金独立性,实现与电商平台债务风险的隔离。
虽然合规优势突出,但是支付机构服务商模式在推广过程中,仍然面临较多困难,市场占有率较低。主要有如下原因:
1. 支付机构的支付账户的客户备付金全额缴纳至人民银行备付金集中存管账户,目前按照人民银行有关规定,人民银行按0.35%年利率按季结息,但其中10%要用作行业保障基金。相比较于银行存管账户模式与银行内部账户模式,支付机构服务商模式无法分享留存规模资金的存款利息,因此业务成本相对较高。
2. 根据《非银行支付机构网络支付业务管理办法》(“43号令”)支付账户自身有限额规定,但基于电商平台的交易规模的巨大以及分账的需求,相关结算资金可能直接由二级商户支付账户划转至电商平台的银行结算账户,但根据43号令的分类监管精神,依据第12条以及第35条,支付账户向异名银行卡账户进行资金划转需要满足A类支付机构且Ⅱ类、Ⅲ类支付账户实名比例超过95%,目前市场上符合该标准的支付机构寥寥无几。
3. 支付机构服务商模式下,电商平台需要将平台二级商户的准入信息、交易信息以及账户绑定信息透传至支付机构。由于目前第三方支付机构市场集中度较高,头部支付机构往往与集团内电商平台存在关联关系,因此其他电商平台对同业竞争和商业秘密保护方面的顾虑会实质性阻碍该业务模式的推广。
4. 对于C2C平台以及移动程序应用商店而言,存在着大量个人卖家或者个人账号的应用程序开发者,虽然依据《银行卡收单业务管理办法》,个人也可以成为支付机构的特约商户,但是由于平台上的个人之间交易真实性难以核实,洗钱、诈骗等高风险业务往往套用个人收款账户,因此支付机构出于控制合规风险的考虑,为电商平台的个人卖家提供支付服务缺乏积极性。在部分案例中,电商平台需要按照支付机构的风控与合规要求定制开发并对接业务系统,业务成本较高。
当然合规优势本身也带来合规成本,特别是大量电商平台的二级商户因各种客观原因难以满足收单业务管理中的特约商户准入条件,使得支付机构服务商模式在实践中也屡屡出现“动作变形”,使用电商平台的支付账户下设虚拟子账户的模式为电商平台二级商户提供交易资金结算,此种情形与银行内部账户或者平台大商户模式并无本质区别。
向下滑动阅览
脚注:
[1] 第三(二)条 收款账户应当为收款人同名账户。收款人因同一品牌连锁式经营、集团化管理等通过代收业务办理资金归集业务确需使用非同名账户办理代收资金入账的,代收机构应当审核收款账户开户人的身份证明材料,并通过相关资金归集业务协议等确认收款人与该收款账户及收款账户开户人之间存在合法资金管理关系。
[2] 韩芸、孙宇:《电商平台清结算业务监管思路初探》,载《金融纵横》2017年第10期。
[3] “For non-invoiced orders, you authorize Amazon Payments, Inc. to act as your agent for purposes of processing payments… paying Amazon and its Affiliates amounts you owe in accordance with this Agreement or other agreements you may have with Amazon Affiliates. For invoiced orders, you authorize: (a) Amazon Capital Services, Inc. to act as your agent for purposes of processing payments…and (b) Amazon.com Services LLC to act as your agent for purposes of … paying Amazon and its Affiliates amounts you owe in accordance with this Agreement or other agreements you may have with Amazon Affiliates. Amazon Payments, Inc., Amazon Capital Services, Inc., and Amazon.com Services LLC are each an “Amazon Payments Agent”…”
[4] “This Directive shall apply to none of the following: …(b) payment transactions from the payer to the payee through a commercial agent authorised to negotiate or conclude the sale or purchase of goods or services on behalf of the payer or the payee; …”
[5] “Whereas:(11)…Certain Member States allow the use of the exclusion by e-commerce platforms that act as an intermediary on behalf of both individual buyers and sellers without a real margin to negotiate or conclude the sale or purchase of goods or services. Such application of the exclusion goes beyond the intended scope set out in that Directive and has the potential to increase risks for consumers, as those providers remain outside the protection of the legal framework…Where agents act on behalf of both the payer and the payee (such as certain e-commerce platform), they should be excluded only if they do not, at any time enter into possession or control of client funds.”
[6] 罗沛君、余海春:《日本第三方支付监管政策研究》,载《金卡生活》2019年。
[7] 韩芸、孙宇:《电商平台清结算业务监管思路初探》,载《金融纵横》2017年第10期。
[8] 第十一条 为他人实施犯罪提供技术支持或者帮助,具有下列情形之一的,可以认定行为人明知他人利用信息网络实施犯罪,但是有相反证据的除外:
(一)经监管部门告知后仍然实施有关行为的;
(二)接到举报后不履行法定管理职责的;
(三)交易价格或者方式明显异常的;
(四)提供专门用于违法犯罪的程序、工具或者其他技术支持、帮助的;
(五)频繁采用隐蔽上网、加密通信、销毁数据等措施或者使用虚假身份,逃避监管或者规避调查的;
(六)为他人逃避监管或者规避调查提供技术支持、帮助的;
(七)其他足以认定行为人明知的情形。
感谢律师吴炽烈、实习生肖斌对本文做出的贡献。


