上一篇介绍了我的客厅音箱及其配置。本篇说说我手中的几台功放机,首先是下图

这台由六只LM3886TF组成的,四声道自带杜比音效模拟解码全景声功放机(网购的二手机器),内部如下图

由于年代已久,音量音调调节器已接触不良懒得去搭理,且3886模块发热太厉害(主声道是BTL接法的缘故),再者感觉LM3886TF综合音频表现一般(除低音稍好),只能做收藏基本不用了。
像我们这些动手派最擅长的是DIY各种功放。本人现在常用的三款功放机,都是利用成品功放板组装而成。分别是厚膜版本、TDA7293、以及利用国半LM4766成品板组装的裸机。这三中组合各有特点:听DJ舞曲打击乐之类的用厚膜机,欣赏器乐及中高频突出的音源就用TDA7293版本机,而输出功率相对小一些的LM4766适合用作电视机扩声之用。
今天着重介绍一下前两种:都是用的同一款全铝机箱(这样可以省掉散热片),

三围尺寸是(长)31cm(宽)21.5cm(高)9cm。
厚膜机内图如下,

直接用机壳一侧做散热片,固定也很方便。厚膜型号为STK4234MK2,

不失真功率可达每声道100瓦,耐压高可使用最高±75直流电压。小伙伴们想再增大一些输出功率的话,可选用STK401-140这种厚膜板,输出功率是2X120W下图

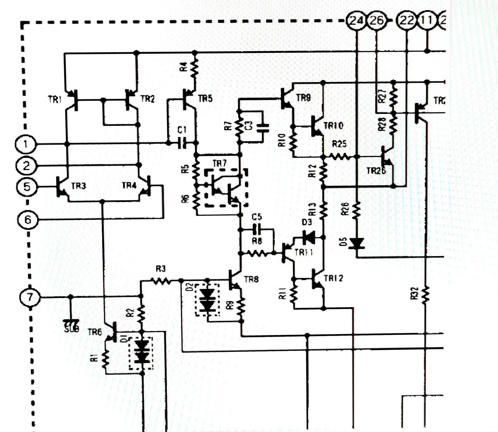
从两图对比可以看出,MK2由于内部包含了输出保护驱动电路,可直接驱动外部喇叭保护继电器,所以外围电路比较简单一些。另外从STK4234-MK2内部框图分析,

其差分输入和电压放大级都采用了恒压恒流供电方式,偏流工作状态及其稳定对音质的提升很有好处。末级采用准互补同极性放大管,保留了更多的偶次谐波,泛音丰富很讨喜耳朵。本成品板组装的功放机由于使用电压适中(交流双34V,300瓦环形变压器),大信号激励时丝毫不脚软,而且发热不是很厉害,低音下潜到位量足,一点点缺憾是低频表现稍显混浊。
TDA7293组装机本人采用双并联成品板

此种接法虽不能大幅度提高输出功率,但输出电流增加一倍,带载能力大大提高,对大动态音频信号表现突出。图片是网购的贵阳一家商户的板子,网传TDA7293是由7294等打磨而来,这种说法是不可信的,以为这两种芯片内部结构及外部接法是有区别的,不可互换。只有国产件跟进口件之分,我购进的这款应该是纯进口件,实测耐压双交流34V没有烧毁,单棵芯片输出功率不小于80W。下图是应用TDA7293芯片双并联成品板组装机内部照片。



主板安装在机箱两侧便于散热,手摸其发热状况挺方便的[大笑]。
TDA7293内部末级复合输出对管均采用场效应管,

场效应管属于压控器件,理论上零偏置电流也能很好工作,但不知设计者设置了多大静态电流,致使其在无信号输入时温升比较厉害,为此本人加装了温控散热风扇,开启温度设定为45度。另外降低电源电压也可降低发热程度,最好不超过双交流28V为宜。
本机开关机对喇叭冲击比较厉害,输出保护电路不可省略。还有就是网传7293芯片性情娇嫩容易烟花,其实只要接线正确无误,不超过安全电压范围应该问题不大。
接下来分享一下大家关心的7293音质表现,我个人觉得它与厚膜板功放区别不小,厚膜低频表现突出一些,因为它的出现正迎合了当年烧友们对聆听音乐的认知,以为声音大低音好就是发烧级别,所以厚膜以前被广泛应用于进口高档落地音响之中。
后来烧友们不仅要求低音丰富,也更重视高频的延伸,而TDA7293出现的较晚正符合这种要求,实际上7293在中高频确实表现比较亮眼,这应该归功于它末级场效应输出管,场效应管的特征频率ft比普通晶体管高的多;低音效果也没那么不堪,虽然下潜不是很深但力度十足很干脆,双芯并联输出劲爆,大音量丝毫感觉不出失真。有兴趣的朋友不妨一试。
感谢朋友们阅读到最后,您的点赞与关注就是作者创作的动力!下一篇将详解本人用LM4766T制作的功放裸机,谢谢各位的支持!