地产多风波,江湖带刀剑。川渝黔滇桂,五派话西南。
一个多月前,95后杨武正正式接班老爹的千亿公司,让业界刮目相看。
当了董事长不说,后来连总裁也兼任了,董事长与总裁一肩挑,地产二代中更是独一份; 在一般人看来,这基本就是走上人生巅峰的节奏啊,可你想不到的是...
当上董事长,是因为老爸杨铿不干了,当上总裁也是因为原来的总裁和CFO都辞职了,为啥这些人都不干了了呢?
缺钱!缺钱!还是缺钱!
与其他房企相比,蓝光正处于多事之秋,高管辞职、信用下调,仅仅违规的债务本息合计就已高达45.44亿元。

年报显示,截至2020年末,蓝光发展负债合计2118.68亿元,资产负债率82.04%;剔除合同负债1328亿元,有息负债722.4亿元,平均融资成本高达8.2%。
如今杨武正履新,正是蓝光发展遇到困境的时刻。地产界评论道, 蓝光杨铿有福,二儿子杨武正临危受命。古有花木兰,今有杨武正,当然也有王晓松...
壹
莎士比亚: “年轻人是一只不受拘束的野兔,会跳过老年人所设立的理智的藩篱。”
敢用青年在地产圈屡见不鲜,很多房企都开始重用80后、90后,甚至有一批人早早进入了房企高层的核心位置!
在地产圈内的二代中,祥生地产的陈弘倪、世茂房地产的许世坛、宝龙地产的许华芳、福晟集团的潘浩然等人,都是在父辈保留董事长之位的情况下,接任总裁的交接棒。
就算是此前临危受命,身兼两职的王晓松,也于今年年初,将新城总裁之位让给了职业经理人梁志诚,自己仅任董事长。
对比之下就会发现,临危受命的杨武正,不仅没有“坑爹”,还被爹给“坑”了,仅仅26岁就扛起千亿房企的重任,拯救蓝光于2000多亿负债之中!
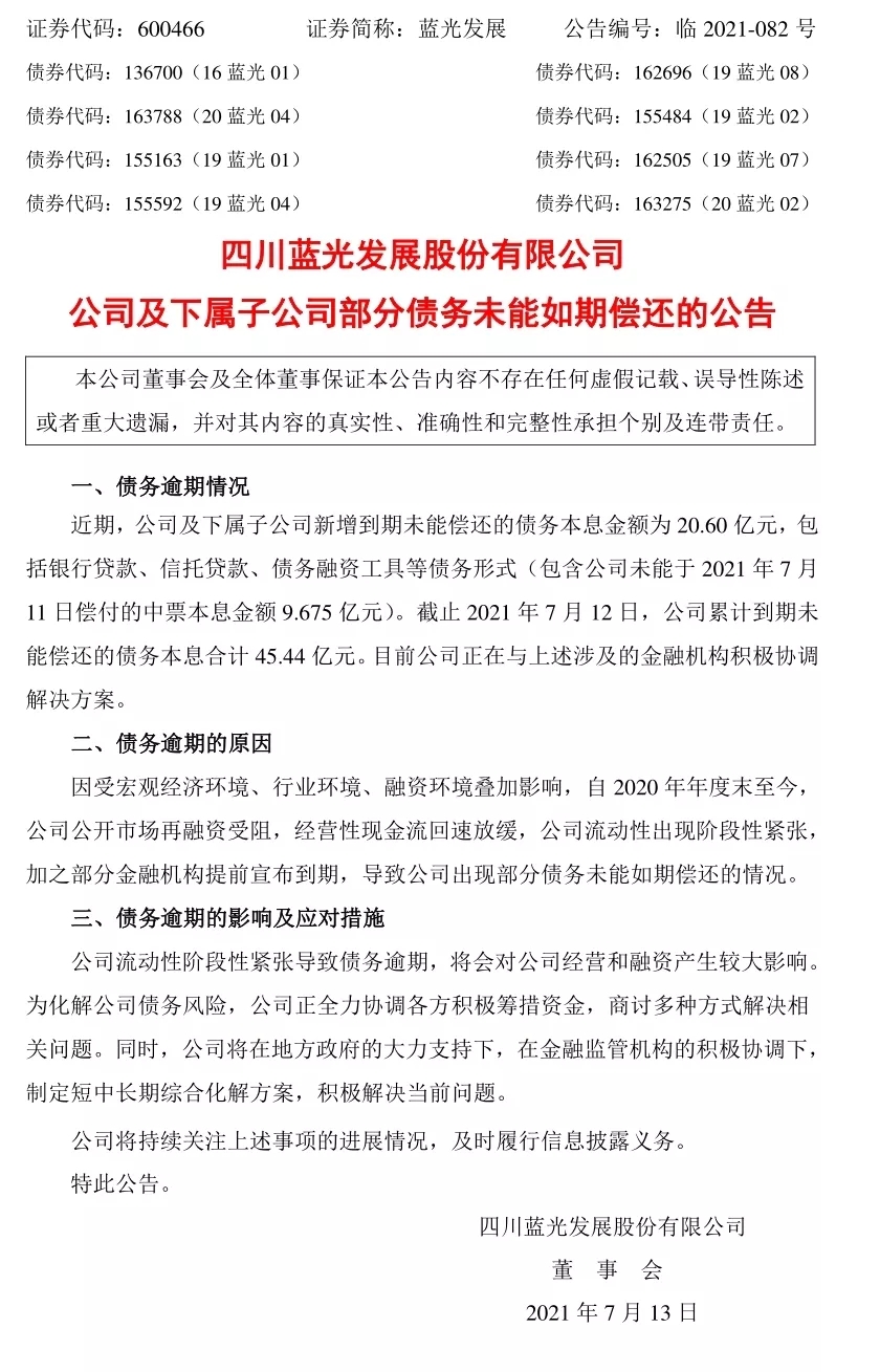
7月13日,蓝光发展再度发布债务违约公告。
据公告显示,蓝光发展及下属子公司新增到期未能偿还的债务本息金额为20.60亿元,包括银行*款贷**、信托*款贷**、债务融资工具等债务形式,其中包含了其未能于2021年7月11日偿付的中票“19蓝光MTN001”本息金额9.675亿元。

不久前的7月9日,蓝光就已经发布过一笔总额为24.84亿元的到期未偿还债务,其中21.31亿元已被债权人百瑞信托及交银国际信托申请法院执行。

截止2021年7月12日,其累计到期未能偿还的债务本息合计已达45.44亿元。而蓝光发展披露,其截至2021年6月30日的可自由动用的资金仅为2.07亿元。
目前来看,蓝光存续期内的存量债券余额就有114.34亿元,涉及了15只债券。
包括已经到期的中期债券“19蓝光MTN001”在内,蓝光发展共计有27亿债券将在7月到期。
这27亿债务更是像一柄达摩克利斯之剑,悬在蓝光发展的头上令其动弹不得。
此情此景不禁让人感慨,曾经风光无限的“四川房企一哥”缘何变成了这副模样?
贰
近日,千亿房企蓝光发展屡屡爆出变动,外界议论纷纷。
6月1日晚,蓝光发展发布公告称,蓝光集团与杨铿签订《股份转让协议》,受让杨铿持有的蓝光发展169499198股。本次股权结构调整后,杨铿持有蓝光发展股份清零。
6月4日下午,蓝光发展发布公告称,公司审议通过了改选公司董事长、副董事长的议案。公司董事长杨铿辞去董事长职务,改选杨武正为新董事长,改选陈磊为公司副董事长。

6月16日,蓝光发展发布公告称,其持有的全资子公司四川蓝光和骏实业有限公司股权被司法冻结,被冻结股权金额合计17.87亿元。

福无双至,祸不单行。
在蓝光发展COO余驰与CEO迟锋、CFO欧俊明接连辞职后,多家机构也下调了蓝光发展的信用等级。
据7月5日上交所公告,东方金诚信用评级委员会决定将蓝光发展主体信用等级由AA下调至BBB,19蓝光01、19蓝光02、19蓝光04和20蓝光02等债项的信用等级也由AA下调至BBB。
同时,大公国际、中诚信国际等信用评级机构也分别下调了蓝光发展主体和相关债项的信用等级。
事实上,自2月份出售旗下物业回血以来,蓝光发展就深陷“*身卖**”、裁员等负面漩涡。虽然公司一再辟谣、否认,但还是被穆迪和标普“无情”地下调评级,进而引发债券频繁异动。
蓝光发展债务问题已经到了不容忽视的地步。截至2021年一季度末,蓝光有息负债合计789.89亿元,其中短期债务338.15亿元,长期债务451.74亿元,期末现金及现金等价物仅263.37亿元。
叁
身陷泥潭的蓝光,迎来95后地产二代董事长,会就此翻身吗?
公开资料显示,杨武正是蓝光发展“前董事长”、蓝光集团实控人杨铿的二儿子,1995年出生的他年仅26岁就成了千亿房企董事长,并且持有美国德雷塞尔大学金融本科学历与英国华威大学金融硕士学历。
远赴海外留学,然后回国接班事业,是大部分地产二代的进阶路径,杨武正也不例外。
自去年以来,他以较快的速度,逐渐接管蓝光发展的相关事务。
他先是出任蓝光发展董事,后又担任公司常务副总裁、首席运营官,分管投资体系、经营体系。今年6月,杨武正接下其父杨铿的帅印,登上董事长之位,一个月后,“因公司经营发展需要”,他又兼任总裁。
据说,杨武正为人相当低调和谦虚,学习能力很强,与管理团队配合相当默契,对创新业务也非常感兴趣。但对于他来说,眼前的局面既是机遇,也是挑战。
说起来蓝光很多人不熟悉,但人家是西南地区的顶流地产商,号称“川房一哥“。
1989年,在成都工程机械集团干主任的杨铿放下铁饭碗,决定下海,他在成都的玉沙路租了一栋两层旧民房,成立了兰光汽车零配件厂。

1992年,杨铿转型房地产业,成立了成都兰光房屋开发公司;1995年,杨铿的兰光大厦一战成名,公司名字也由“兰光”改成了“蓝光发展”。
2015年4月,蓝光发展借壳迪康药业完成A股上市;2019,蓝光发展实现销售额1015亿元,仅用四年时间便完成销售额从百亿到千亿的跨越,迈入房企“千亿俱乐部” 。

肆
成也萧何败也萧何!蓝光发展今天的困境,也是其过去几年,太激进了!
2015年开启的房地产小牛市,让敢于激进举债拿地的房企,销售额呈现几何倍数的增长。蓝光发展便是最好的例子,乘着牛市之东风,公司一举从地方房企蜕变为全国性房企。
“蜕变”,体现在销售额数据层面。2015年蓝光发展销售额不过183.7亿元;2019年已突破千亿元大关,增长至1015.4亿元,成长速度可谓惊人。
体验到举债的魅力后,进入2020年公司疯狂扩张战略还在持续。但“黑天鹅”,却意外来临。三道红线悄然而至,房企融资被严格限制,蓝光发展可谓是“大象难转身”。
不难发现,早在2020年中下旬,蓝光发展便开始通过各种手段来回笼资金。

去年7月,蓝光发展将旗下迪康药业的100%股份作价9亿元转让;同年10月,蓝光发展发行上限15亿元中期票据,募资全部用于偿还有息债务;
今年1月,蓝光发展将南宁一地块所剩51%的股权全部出售给大唐地产,并退出项目;随后,控股股东蓝光集团将其持有的公司股份400万股补充质押给长江证券股份有限公司,并将其持有的公司股份8600万股质押给北方国际信托股份有限公司。
今年2月,蓝光发展将蓝光嘉宝服务64.62%的股份,转让给碧桂园旗下的碧桂园物业香港;
今年5月,蓝光将旗下无锡和骏房地产有限公司53.16%的股权,转让给常州万科;
这一系列出售活动被外界称为“卖子求生”“断臂求生”,是为了自救而采取的无奈之举。
在房地产严调控、降杠杆的大背景下,蓝光发展虽然做出一系列出售资产的举措,但随着利润率的下降、销售额增长瓶颈,公司面临的财务挑战不小,杨武正可谓是临危受命。
值得一提的是, 近几年来,先后已有多家房企掌门人开始渐渐放手,退居幕后,正值壮年的地产二代们开始展露锋芒,不少二代已成为企业里的核心管理者。(图:乐居财经)

风浪中的大船,唯有全力以赴,方能渡过难关。
地产下半场,随着管理红利兴起,行业整体规模增速放缓,行业发展“稳”字当头,步入低增长时代。在这一阶段,企业将不再依靠杠杆,而是需要找到符合自身路径和理念的掌舵者,以全面竞争能力获取竞争优势。
参考资料:
乐居财经《26岁,杨武正独自扛起蓝光》、
财经人言《官宣:杨武正出任蓝光发展董事长》、
猫评楼市《寒冬将至?“四川地产一哥”蓝光发展该何去何从?》、
大猫财经《“最惨”富二代!接班千亿房企,扛下2200亿债务......》、
贝多财经《蓝光发展股权被冻结背后:债务危机难解,实控人杨铿花式规避影响》、
凤凰WEEKLY财经《千亿房企蓝光发展董事长杨铿辞职,95后少帅接班,前银行高管辅佐》