核心摘要:
发展背景:
随着互联网社交生态的不断发展,微商的概念范畴也在不断演进,目前包括大型品牌方、个体户、电商平台等在内,所有基于社交生态平台进行销售和营销行为的商户都可以称之为微商。在外部环境和各行业需求渗透的驱动之下,2019年中国微商市场交易规模已经超过两万亿元,中国微商市场从业人数达0.6亿人。
产业现状:
社交生态平台作为枢纽链接上下游,形成微商模式的营销及销售链路生态
品牌方/商户:更加重视社交渠道,通过渠道建设及新品推出等多元方式入场微商
平台方:社交平台不断深化电商布局,电商平台也持续探索基于社交的功能与产品
服务商:微商发展愈加精细化,第三方技术服务商迎来机会
未来趋势:
用户层:传统电商渠道和社交渠道的生态差异,催生服务商发展机会
渠道层:社交渠道正在成为越来越重要的消费触点
行业层:微商市场的增量空间在于各行业微商的持续渗透

中国微商市场发展环境
微商的概念与范畴界定
基于社交生态建立的销售渠道和营销模式
从当前来看,微商的概念范畴已经出现较大的发展和丰富,包括大型品牌方、个体户、电商平台等在内,所有基于社交生态平台进行销售和营销行为的商户都可以称之为微商,而这些商户、社交生态平台和从业人员等共同构建了社交时代下的微商市场。

中国微商市场的发展历程
随着微商模式演进,其承载的概念范畴和商业价值也在扩大
在微商最早进入大众视野的时候,正处于社交生态平台的普及期,微商更多表现在用户个人借助社交生态平台进行卖货的行为;而随着社交生态媒体的影响力越来越大,开始逐渐涌现出一批依托社交生态平台成长起来的自主品牌,微商也开始被用来形容这些社交生态下的品牌和商户;在行业愈加规范后,传统品牌和综合电商也纷纷加入社交生态平台的营销与销售布局中, 微商已经成为一种新兴且在不断成熟的销售渠道与生态,各行各业都逐渐开始在微商模式上投入更多的精力和资源。

中国微商市场发展现状
经济效益和社会效益双轮驱动微商市场不断增长
微商市场的不断升温为社会创造更多的经济效益和就业机会,符合互联网新经济的发展趋势。 一方面,中国微商市场交易规模持续攀升,2019年已超两万亿,而预计2020年更是以110.2%的同比增长率,实现超过五万亿的交易规模。另一方面,微商市场的发展也带动了更多的灵活就业和分时就业的机会,2019年中国微商市场从业人数达0.6亿人,预计20年从业人数将增加至1.3亿,其中也有很多待业人员通过微商实现个人和家庭收入。



中国微商市场产业链分析
中国微商市场产业图谱

中国微商市场产业链
基于社交生态平台对上下游进行链接
微商模式下的销售链路主要分为三个部分。 从上游来看, 主要由大型品牌方、个体户、电商平台等提供货源,其中大型品牌方和个体户既可直接与社交生态平台合作,也可通过电商平台和社交生态平台进行链接。 从中游来看, 主要由以即时通讯、短视频、直播、社区交友、购物分享等平台为代表的社交生态平台对上下游进行链接,一方面为货源方提供流量支持,一方面为消费者提供更加便利的社交消费渠道。 而在下游, 还有大量的微商从业人员,包括大型品牌方营销人员、普通用户、个体户经营者等,基于社交生态平台对消费信息进行分发传播,进一步扩大消费的流动和裂变。

角色方分析
品牌方:更加重视社交渠道,用不同方式入场微商
社交渠道的销售和营销价值已经受到各行业的品牌方共同认可,根据艾瑞调研数据显示,2020年中国品牌主在线上媒体营销预算增加的主要类别上,基本都是围绕直播、短视频、社群、小程序等社交生态关键词展开。而在此背景下,选择适合的方式入场微商,成为品牌方当下的主要需求和痛点。通常来看, 借助头部社交生态平台搭建营销和销售渠道是第一步,而也有越来越多的品牌方会选择结合微商的特性,重新打造全新的微商子产品甚至是品牌线。
中国品牌商户的微商入场方式解析:1)渠道建设: 借助头部社交生态平台,为已有产品搭建营销和销售渠道,实现微商化的渠道体系; 2)产品/品牌建设: 根据微商的特性,重新打造全新的微商子产品甚至是品牌线,更加深度地契合社交裂变传播的玩法与偏好。

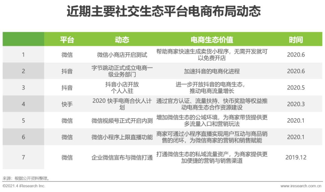
平台方:不断尝试和探索基于社交的功能与产品
社交互联网生态发展愈加成熟,电商、社交等平台在分销模式和带货场景上的布局和玩法不断丰富与创新。 一方面,社交生态平台通过不断推出更多的功能支持和政策扶持,深化自身在电商生态布局;另一方面,电商平台也尝试通过推出独立产品等方式,增加自身的社交属性。在各大平台方的竞争之下,微商模式已经有了比较成熟的生长环境。尤其是依托各类社交生态平台和电商平台成长起来的微商市场服务商不断发展,也进一步反哺平台进行赋能,推动平台的微商布局建设。


服务商:微商发展愈加精细化,第三方技术服务商迎来机会
从产业视角来看,社交生态下微商市场的快速发展,除了为社交生态平台、品牌商户和消费者带来更多商业价值之外,也将催生出更多的赛道创新机会,尤其是提供第三方服务的相关企业,如有赞、微盟、悦商集团等。 对平台方来说, 在微商布局推进中需要大量第三方服务商帮助其挖掘创新模式与玩法,加速布局的推进和生态的成熟。 对企业和从业者来说 ,也需要更多的赋能与支持,帮助其快速熟悉微商模式,实现更加高效和规范的销售与交易达成。


中国微商市场服务案例分析
微商市场服务商发展逻辑
借助社交生态平台和微商模式实现全新商业价值和增长潜力
为了更好地帮助各行业的营销主在社交生态平台上进行更好地微商模式探索,同时也帮助社交生态平台更好地服务客户,微商服务商的角色应运而生。微商服务商往往通过基于引流、转化、成交、裂变、复购、留存的微商模式循环链路,从不同服务场景切入,在社交生态平台和营销主之间建立深度的链接,进而实现商业化变现。通常来讲, SaaS工具、营销服务和运营服务是微商市场服务商的主要商业模式, 未来随着越来越多的行业和营销人员加入到微商模式的浪潮中,中国微商市场服务商的发展空间也将越来越大。

悦商集团
专注微商赛道的SaaS服务商
悦商集团是一家专注于为数量巨大的基层微商以及社交电商提供技术支撑的SaaS服务的企业,已于2020年7月在纳斯达克OTC版块上市交易。其通过大数据学习、社交推荐关系、多渠道数据分析等,自主研发了面对微商的云端智能大脑系统,也是全球微商云智能领域里第一个国际化系统——微商云智能系统YCloud,可以为微商群体提供丰富的赋能工具和服务。随着微商群体的不断成熟和壮大,为悦商创造了更多的需求量,带来持续增长的发展势能。

有赞
向商家提供全渠道经营SaaS系统和一体化新零售解决方案
有赞是一家主要从事零售科技服务的企业,于2018年4月完成在港上市。目前基于社交网络,其旗下拥有如有赞微商城和有赞零售等全面帮助商家经营移动社交电商和全渠道新零售的SaaS软件产品及人才服务;面向开发者的“有赞云”PaaS云服务,汇聚业内丰富的工具、组件、定制服务,与商家后台无缝衔接,满足各类功能场景需求;面向品牌商和消费者也分别有如有赞广告、有赞精选等有较强针对性、智能性的服务。


微盟
拓展云服务,助力企业数字化转型,以去中心化为商业赋能
微盟集团是中小企业云端商业及营销解决方案提供商,已于2019年月在港股主板挂牌上市。其围绕商业云、营销云、销售云打造、拓展智慧云端生态体系,通过去中心化的智慧商业解決方案赋能中小企业实现数字化转型,帮助客户在新零售时代提高运营效率和盈利能力。微盟精准营销业务以大数据、智能算法、营销自动化等技术及媒体源,为广告主提供一站式精准营销投放服务。



中国微商市场发展趋势展望
用户层:消费生态差异化
传统电商渠道和社交渠道的生态差异,催生服务商发展机会
消费者在传统电商渠道和社交电商渠道的购物消费价值序列优先级完全不同,在传统电商渠道消费者更在意商品本身,如商品性价比、货源正品保障及平台品牌知名度等,而在社交渠道消费者更重视人的影响,如网红推荐的时尚度、熟人推荐的可信度以及明星代言的时尚度等。可以说,基于社交渠道的微商模式有着完全不同的消费生态,对于品牌商户和营销人员来说也是全新的挑战。因此,随着微商市场和从业人员的日益壮大,对基于社交生态的精细化运营和管理的需求也会更加凸显,未来将催生更多第三方服务商的发展机会,以帮助更多微商从业者更快适应社交渠道的消费生态。


渠道层:消费触点丰富化
社交渠道正在成为越来越重要的消费触点
随着互联网社交生态的不断完善,消费者在日常消费中的接触点也愈加丰富,除了传统线下门店、综合电商平台等,各类社交渠道的微商模式也成为越来越多消费者青睐的触点。一方面,微商产业运作愈加规范,消费者对微商的认知度与接受度也越来越高,未来微商会逐渐成为主流消费模式之一。另一方面,消费者消费需求日益个性化、多元化,也越来越愿意通过社交渠道触达更多的品牌和商户,以获得更加灵活、便捷的消费体验。未来,基于市场需求的推动,社交电商生态下将开发出更多消费触点,微商对用户的触达渠道和场景将愈加多元化、丰富化。


行业层:微商渗透加速化
微商市场的增量空间在于各行业微商的持续渗透
微商本质上是一种基于社交生态的销售和营销模式,其未来的增量空间也主要来自于微商在各行各业的渗透程度,而渗透主要体现两方面。一方面是微商数量的渗透,随着行业中尝试微商布局的企业越来越多,其产生的微商市场交易价值也就越大;另一方面是微商深度的渗透,企业对微商的布局从单点营销的试水,到销售渠道的搭建,甚至是全新产品/品牌的创立,也进一步推动了微商市场的增长。而过去决定各行业微商渗透速度的主要原因之一,在于消费者的购买决策卷入程度。通常来说,价格越低、交易链条越简单、购买决策越容易的行业/产品,越容易微商化。但未来随着微商市场的不断成熟与规范,将为更为复杂的行业/产品也提供良好的支持,进而加速各行业的微商渗透速度,推动微商市场发展。
