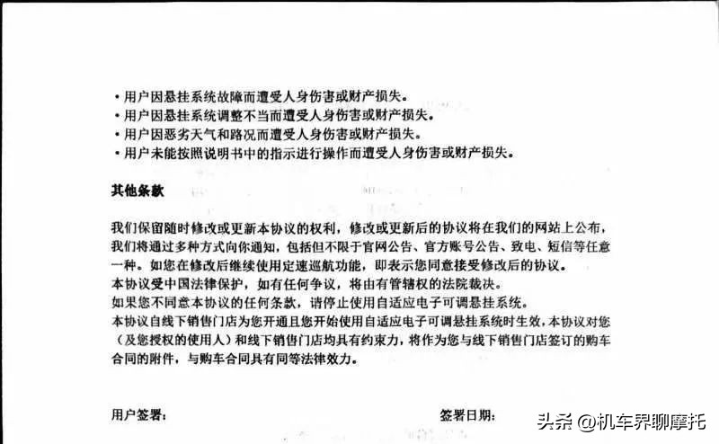
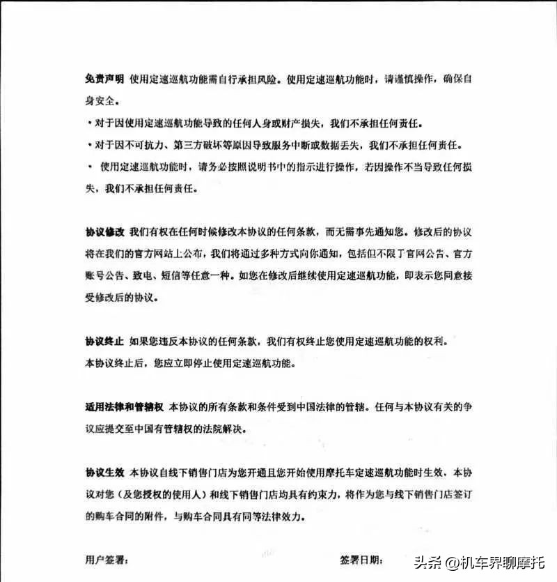
中国自主品牌本是一件值得夸赞的事情,但队伍中竟然混入了 “坏人” ? 这两天大家都在传“奔达 奔达黑旗500买车需协议翻车”的事情,而本次所签的并非是购车协议,是指用户要提车,必须要签署提车协议"定速巡航″与"电子悬挂系统″使用免则协议,不然将无法提车

简单理解就是"购买该车型需签生死状,如果后期因该产品出现质量或者是其他问题发生,任何厂家无任何关系,属于用户自己责任,头一次听说还有买车变相签生死状,用户买车出不出事全看八字硬不硬,这一波操作确实牛逼,头一次见。

奔达以前出过事情也不少,比如去年的奔达400原驰兽继后平叉导致女骑摔车住院,厂家无任何处理,买奔达车就像是在赌一样,只是赌注是自己,

虽然现在世界已经发展到了一个非常融合的状态,要找到一个纯粹由某国独立生产的工业流水线产品已经非常不容易了,但是我们大家还是心照不宣地把“中国人在中国办的企业生产的产品”称之为“国货”。

虽然说近几年国产产品确实在崛起,但也不乏出现问题,但也没有任何一家车厂像奔达这样,需要买车必须签免协议,连厂家对自己的产品都没有任何的信心情况下,能盲目的上市, 上市之后又担心出现问题,让用户签署协议,那么这台车值得大家购买吗?

说句实话,我对国货是有感情的。
我对钱也是有感情的。
意思是:当我需要购买一件商品的时候,如果在价格相同、品质一样的情况下,我肯定会选择国货的,反正都是同样的钱买同样的东西,花哪里都是花,用什么都是用,为什么不支持一下我们身边的企业呢?
但是假如让我用同样的钱甚至更多的钱,来购买品质差一些的产品,那我就觉得挺糟心的。
一方面,我觉得我对不起我的钱,辜负了我和钱之间的感情。
另一方面,我觉得你在拿我当傻子玩儿。
我并不是说国货的产品质量不好,至少我知道有相当一部分国货的质量是非常棒的在用心去造车。

这些产品,是要给消费者带来实实在在的价值的,你在营销一件产品的时候,你的设计如何,你的材质如何,你的科技含量如何,你的使用舒适度如何,你的售后服务如何,等等等等,这些涉及到消费者切身利益的点,才是你最应该宣传的。
消费者和生产商,无非就是一个“拿钱买服务”的关系,我出什么样的价格,你给什么样的产品,归根结底还是要落实到“服务”两个字上, 所以,想借着蹭国潮割年轻人韭菜的品牌,赶紧收手。

然而在今天25号奔达把他们的购车协议废除,我本以为是一件好事,结果看到最后一句话,我发现是应该用户为他的品牌年轻而买单?

凭什么你说你还年轻,就需要大家原谅你?国产年轻品牌,用广大摩友支持国产品牌来原谅你,奔达属实牛逼,不是想着把产品做好而是想着让大家原谅你年轻,那用户就应该为你的年轻买单?那谁为用户买单?一句年轻就是厂家处理的态度?

质量是品牌的生命,这绝对是一句真理,不论放在哪个领域内都是如此,我们购车之时,肯定最关心的就是汽车的质量过不过关,如果买到一辆品控不好的车型,那么我们之后的“有车生活”无论如何也快乐不起来,买了它们的车,就只有后悔的份!

互联网时代,品牌知名度已经不再是决定消费者购买意愿的最重要因素。品牌知名度不能等同于品牌影响力,也不等同于市场销售,更不等同于社会认可。

在中国,造一台车难不难?
“不难”。先请人编几页制作精良的PPT,创作几句能轻松上热搜的“金句”,再把几百家知名供应商logo贴上背景板,烧钱开几场阵仗宏大的发布会,最后找一家苟延残息的代工厂,换个门头,让它回光返照,前赴后继的投资人就会带来大把大把的钱,猛砸进去。即便最终攒出来的车只能算个“半成品”但新造车不在乎,因为在资本市场上,这套故事集换来的收益,远比它收到的质疑声多。

从 奔达发的公告不难分析出黑旗500 自身可能存在问题,如果在质量方面,无法得到保障,那么再怎么强调安全,消费者也是不会买单的,必竞钱不是大风刮来的,用户凭什么当小白鼠来试车?希望在接下来的时间内, 奔达 能够重视质量问题,真正为消费者考虑,至于不少人问 奔达黑旗500能否入手,我个人建议暂时不值得入手,不太推荐…

更多详细报道敬请关注《机车界聊摩托》更多后续报告………
