
杭州富阳城市建设投资集团有限公司为富阳区国资委下属国有企业,成立于2009年10月。集团主业包括城市道路建设、地下管网等基础设施建设,安置房等房建类投资建设,自来水、燃气、城区停车场、主城区道路、公园养护、绿化保洁等城市公用服务等。目前,国内主体信用等级AA+,国际主体信用评级BBB-。作为城市建设的主平台,城投集团一直秉承“扬工匠精神,铸城建品质”的精神理念,怀揣“城投,让城市更美好”的初心使命,全力推进"三高"发展。10年来,共负责全区新、续建项目近600个,高质量落实交通融杭、拥江发展等重大战略部署。所负责的项目先后获得浙江省市政公用工程安全文明施工标准化工地、浙江省市政金奖示范工程、浙江省“钱江杯”奖、杭州市建设工程“西湖杯”奖、浙江省“优秀园林工程”奖金奖等荣誉。诚挚欢迎有志之士加入富阳城投,在富阳大城市建设中实现自我价值和理想。
关于2020年杭州富阳城市建设投资集团
有限公司公开招聘工作人员的公告
根据集团发展需要,经批准2020年杭州富阳城市建设投资集团有限公司计划公开招聘国有企业工作人员5人,现将相关信息公告如下:
一、招聘计划
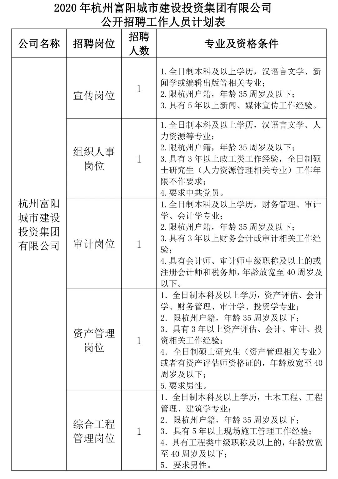
杭州富阳城市建设投资集团有限公司:宣传岗位1人,组织人事岗位1人,审计岗位1人,资产管理岗位1人,综合工程管理岗位1人。

二、招聘条件
1.思想政治素质好,具有较强的法律意识和组织纪律意识,品行端正,作风正派,服从组织分配;
2.事业心、责任心强,具有吃苦耐劳、乐于奉献、勇于创新的精神;
3.有较强的沟通协调和语言表达能力;
4.具有良好的心理素质和能够正常履行职责的身体素质;
5.具备岗位所需的任职资格、职业(执业)资格及技能要求,能胜任岗位工作。有关资格证书时间、资格条件或相关资历的计算,截止时间为2020年11月30日。
其中岗位所需工作经验是指从事与招聘岗位明确的专业工作累计年限,全日制普通高校就读期间参加的社会实践、实习、兼职等不计入工作年限。
6.须具有各招聘职位要求的国家承认的学历和学位。留学人员须取得教育部中国留学服务中心出具的境外学历、学位认证书,取得毕业证书或境外学历、学位认证书的时限为2020年10月9日前。鉴于国外高校与国内高校在专业名称上的差异,或在外文翻译成中文后专业名称上的差别,留学人员可报考专业名称相同或相近职位。
7.涉及年龄要求的,计算时间至2020年11月30日止。
8.具备岗位所需的其他条件。
9.根据《浙江省人事考试考务工作规程》(浙人社发〔2014〕15号)、《富阳区属国有企业人员管理办法》(富国资办〔2020〕82号),在近2年内人事考试过程中被认定实施了考试作弊、弄虚作假行为的人员或近3年内违反国企人员招录规定的人员,以及具有法律规定不得招用的其他情形人员,不得报考。
三、招聘程序
(一)发布公告。公告时间为7天,公告时间为2020年12月7日—12月14日。
(二)报名。本次公开招聘报名采用现场报名的方式进行,报考人员每人限报一个岗位。
1.报名时间:2020年12月13-14日两天为报名时间,逾期不再接受报名。
2.报名地点:杭州富阳城投集团二楼会议室(富阳区富春街道东山路3号),联系电话:0571-63105708。
3.报名所需资料:凡符合报考条件的,需现场提供本人身份证、户口簿、学历证书、学位证书、职称(职业资格)证书、从业资格证书等相关证件原件及复印件;有相应工作经验的提供工作证明(劳动合同、社保证明)原件及复印件;个人近期免冠1寸照2张;填写《报名登记表》一份。
4.注意事项:在全日制普通高校脱产非2021年毕业就读的双本科、研究生不能以原已取得的学历、学位证书报考。
(三)资格审查。根据报考条件,对报考人员进行资格初审,报名所需资料不全、联系不上者视同初审不通过;工作组会同公开招聘工作领导小组进行资格复审。对有效报考人数不足招聘计划3倍的岗位,将取消该岗位招聘计划,允许通过该岗位资格初审的报考人员改报符合条件的其他岗位。
资格审查工作贯穿全过程,报考者需对提交材料的真实性和准确性负责,存在弄虚作假行为的人员,一经查实,取消报考和录用资格。
(四)第一轮考核。第一轮考核由综合能力量化评分和岗位专业考试组成,综合能力量化评分占30%,岗位专业考试占70%。
1.综合能力评分。对资格复审合格者进行综合能力量化评分。根据综合能力评分从高到低排名,按照1:10确定每个岗位进入岗位专业考试的人员。比例内末位报考人员出现综合能力评分并列的,则同时确定为岗位专业考试入围人选。对于通过资格复审报考人数不到10倍的,该岗位报考人员通过综合能力评分后均进入岗位专业考试。确定为岗位专业考试入围人选名单在富阳政府网站(http:// www.fuyang.gov.cn)和微信富阳城投公众号公布。
2. 岗位专业考试。岗位专业考试成绩满分为100分,杭州富阳城市建设投资集团有限公司宣传岗位和人力资源岗位为《综合类写作》,其余岗位考试内容为《工程类相关内容》或《财务、审计、金融、资产评估、资产管理等相关知识》,考试以闭卷方式进行,在规定的时间内完成。考试时间和地点另行通知。
报考人员必须凭有效期内的二代身份证准时参加考试,考试成绩查询请关注富阳政府网站。
第一轮考核后,划定最低合格分数线,合格分数线为60分,成绩低于60分的不能进入第二轮考核环节。
(五)第二轮考核。第二轮考核以面试方式进行。根据第一轮考核加权成绩从高到低,按岗位需求人数1:3确定第二轮考核入围人员,比例内末位考生出现第一轮考核成绩相同,则同时确定为第二轮考核入围人员,比例不足时全部进入第二轮考核。面试时间、地点另行通知。
第二轮考核入围人员未在规定时间内领取面试通知书的视同自动放弃,在该岗位第一轮考核成绩从高到低的顺序进行递补,领取面试通知书后不参加面试的不再递补。
第二轮成绩满分为100分,合格分为70分,成绩低于70分的不能进入体检环节。
(六)入职体检。按第一轮考核成绩和第二轮考核成绩各占50%计算总成绩,从高分到低分排名,以招聘计划的1:1确定体检、考察对象。若总成绩相同,以第二轮考核成绩从高者入围。若第一轮考核成绩、第二轮考核成绩均相同,以岗位专业考试成绩从高者入围。
1.体检。确定的体检对象需在规定时间内到指定医院参加体检,体检费自理,体检标准及项目参照公务员录用体检通用标准执行。
2.考察。对体检合格人员进行相关考察政审。发生如下情况的,考察不予通过:
⑴报名时提交资料弄虚作假的;
⑵考试期间作弊的;
⑶有违反国家法律法规等考察结果不宜招聘情况的;
⑷有发生重大违规违纪行为或近三年考核有不合格情况的;
⑸与用人单位负责人有夫妻关系、直系血亲关系、三代以内旁系血亲关系或者近姻亲关系的报考人员,不得报考该单位财务管理岗位。
入围体检、考察人员名单在富阳政府网站公布。
(七)公示和录用。经考察合格后确定拟录用人选,在富阳政府网站进行为期5个工作日的公示。公示后未发现有影响任职使用情况的,予以录用,试用期为六个月,最低服务年限为三年。批准招用的人员必须在规定时间内报到,逾期不能报到的,或发现有不符合报考资格和录用条件的,取消招用资格。
若在体检、考察、公示环节被淘汰的,或逾期未能报到的,可根据需要在该岗位中按总成绩从高分到低分的顺序依次递补,并报公开招聘工作领导小组研究同意,按招聘程序进入下一考核环节。经考核考察,认为某个岗位无合适人选的,报经公开招聘工作领导小组研究,该岗位可以空缺。
四、其他事项
1.根据我区新冠肺炎疫情防控现行工作要求,对所有报考人员实行“亮码+测温”工作,体温正常且健康码为绿码人员方可参加。所有报考人员在过程中需佩戴口罩,按现场工作人员引导有序进行。如在报考前14天有疫情风险等级较高区域旅居史的人员,需提供报考前7天内核酸检测阴性的证明材料方可参加。
2.城投集团纪委负责全程监督,对招聘过程中出现的违纪违规情况可直接向集团纪委反映,监督电话:0571-61719602。
3.本方案由杭州富阳城市建设投资集团有限公司负责解释,招考咨询电话:63105708。
附件:综合能力量化评分表
报名登记表
杭州富阳城市建设投资集团有限公司
2020年12月7日