5号线12月31日前开通!
武汉地铁5号线是武汉地铁首条全自动驾驶列车,可实现目前世界上最高级别自动运行,调试完成后5号线能够完成到站开闭车门,无人折返,运营后回库休眠 自动洗车等全自动场景。预计今年内实现通车。
此前武汉市城乡建设局*党**组成员、副局长向晖在全媒体监督节目《行风连线》中回应民众关切:武汉轨道交通5号线在2021年12月31日之前可以实现通车,目前正在紧抓工程进度,部分区间正在开展设备的调试工作。

列车5号线开始高频率"试跑"
楚祥大道已通车未来将通公交,非机动车人行匝道开通

白沙洲方向从杨泗港快速路环形匝道下行处链接楚祥大道 大白君 摄
据了解,杨泗港快速路地面层东起珞狮路,西抵白沙洲大道,属于杨泗港快速路地面层名为楚祥大道杨泗港快速通道与杨泗港快速通道辅路,目前已经通车,南湖和白沙洲两侧机动车通过匝道上高架跨越铁路通行。

杨泗港快速路环形匝道下行处 大白君 摄
非机动车道目前也已经开通,行人和非机动车都可通过跨铁路高架两侧的人行非机动车道通行,不管是开车还是骑行,不到5分钟时间便可往返白沙洲与南湖两地。

楚祥大道八坦路立交路口两侧的公交站牌 大白君 摄
大白君实地探访楚祥大道的过程中,发现在复地悦城西区以及在八坦路立交路口2侧都已竖起来公交车站的牌子了,这意味不久将要开通公交线路,公交站牌附近有万科云城、复地悦城、波光霞影等小区,这为周边的小区带来利好。目前途径夹套河路的首条途径杨泗港大桥公交线路已开通。

楚祥大道八坦路立交路口两侧的公交站牌 大白君 摄
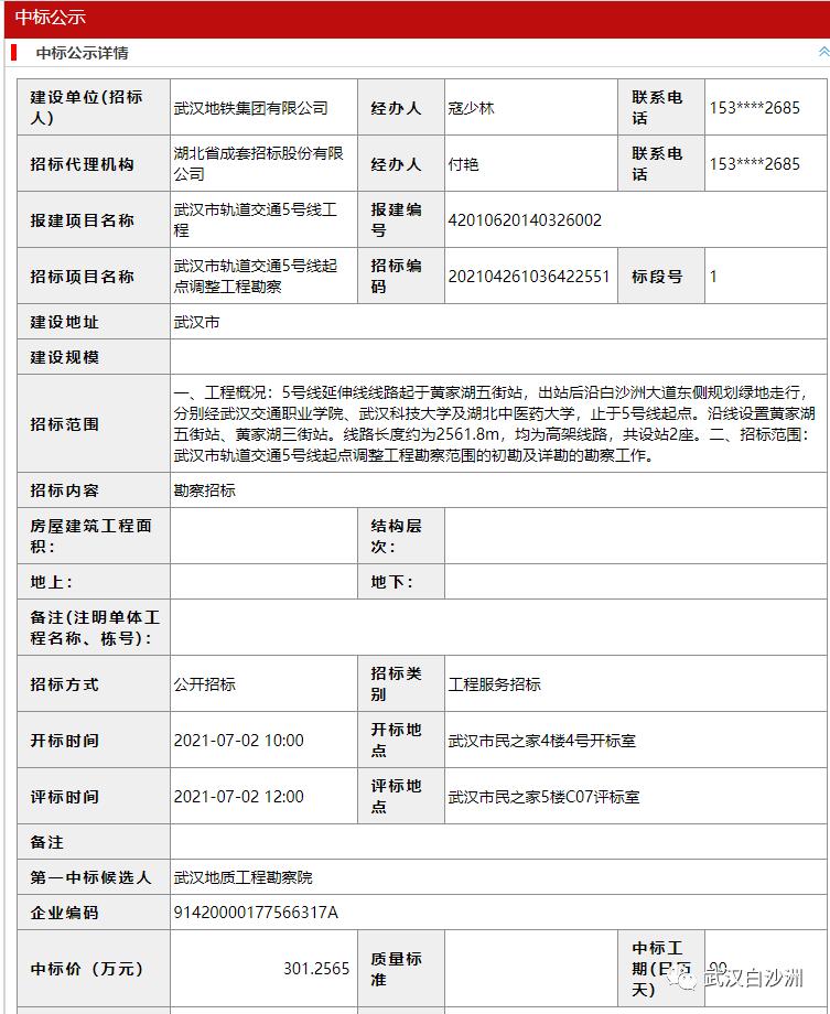
5号线延伸线线路起点调整工程勘察完成中标

招标内容勘察招标
一、工程概况:5号线延伸线线路起于黄家湖五街站,出站后沿白沙洲大道东侧规划绿地走行,分别经武汉交通职业学院、武汉科技大学及湖北中医药大学,止于5号线起点。沿线设置黄家湖五街站、黄家湖三街站。线路长度约为2561.8m,均为高架线路,共设站2座。
二、招标范围:武汉市轨道交通5号线起点调整工程勘察范围的初勘及详勘的勘察工作。
中标工期(日历天)90
武汉地铁集团:据政府有关批复,5号线由南三环站沿白沙洲大道向南延伸2.56公里,沿线设置黄家湖三街站、黄家湖五街站两座车站,预计于2021年开工建设。

武汉市轨道交通5号线延长线起点调整工程线路起于黄家湖五街站,出站后沿白沙洲大道东侧规划绿地走行,先后经武汉交通职业学院、武汉科技大学及湖北中医药大学,止于目前在建的5号线起点南三环站。沿线设置黄家湖五街站、黄家湖三街站两座高架站。线路长度约为2.56km,均为高架线路。
武汉未来实验外国语学校开始招生
由武昌实验寄宿小学和武珞路实验初*共中**同承办的九年一贯制学校今年已开始招生,拟招收初一新生180人。

武汉未来实验外国语学校是一所民办义务段九年一贯制学校,学校地处武汉市洪山区白沙二路和夹套河路交汇处,由未来实验(武汉)教育集团投资运营。学校总投资4.2亿元,总规划建筑面积73000平方米,一期投入使用45000平方米,拥有先进完备的教学设施和绿色的园林景观。学校采用自主开发的“未来实验课程体系”,旨在培养五育并重的国际化人才,在满足学生自身兴趣潜力发展的同时培养学生的学习能力,让学生从容应对未来的社会竞争。
白沙洲这些幼儿园将开园
洪山区:菁英城小区幼儿园目前正在进行开园前的装修等筹备工作,计划今年9月开园。根据目前政策,菁英城小区幼儿园将纳入公办管理。
洪山区:江悦府小区的配套幼儿园已与区教育局签订了移交协议,待园移交区教育局后,区教育局将积极推动后续开园工作,预计明年开园。
书院世家小区配套幼儿园已移交给我局,将开办公办幼儿园,目前正在装修施工,计划9月开园,招生工作暂未开展,开园前会发布招生公告。
经核实,新力城配套园目前正在办理竣工验收手续,待竣工验收后将办理移交手续,完成移交后,洪山区教育局将该园举办为公益普惠园,具体开园时间视入园需求而定。
阅璟台幼儿园目前正在装修,今年9月开园,招生政策确定后会在园所发布相关公告。

爱家名校华城中学规划图
中学资源:据了解华师一附中书院世家中学位于爱家名校华城的规划中学用地HS4初2,爱家名校华城中学(华师附属书院世家中学),拟规划24班中学,学位:1200个,地点:洪山区青菱街红霞村,净用地面积:31100㎡,总建筑面积:39547㎡
经区教育局规划财务科工作人员核实,书院世家小区配套幼儿园已移交给我局,将开办公办幼儿园,目前正在装修,将于9月开园,我局将保证各项条件符合相关要求后投入使用,幼儿园开园前将发布招生公告。
白沙洲本地2家商业圈下半年将开业,这些品牌入住

白沙未来城位于白沙三路与白沙洲大道交汇处,主体结构已完工,现在进入招商内部施工装修阶段,项目分布于白沙三路南北侧。目前入驻商业有:中影国际、KFC、电影院、周黑鸭、中山口腔、华为、周六福、良品铺子、COCO奶茶等,入驻品牌开始挂牌正在进行抓紧装修。洪山区张家湾街道:由于居然之家白沙洲店是合作项目,具体开业时间将由合作方居然之家进行官方公布。白沙未来城将于2021年下半年开业。

项目位于武汉市洪山区白沙洲大道208号(原合富金生建材城),体量近4万方,以周边地缘客群、家庭客群作为主要目标客群,强调生活娱乐,商业交流与融合,涵盖精品零售、优享美食、休闲娱乐、品质生活、儿童成长五大类业态,致力于为消费者打造一处便携舒适、悦享生活的新兴商业综合体。

季佳·荟|烽火 肯德基已开业,季佳·荟丨烽火项目即将在2021年下半年面世。
青菱季佳·里丨建和世家项目4.2万方商业来了

由建和集团投资建设,此次签署全权委托协议后,亿事达将提供全程项目建设咨询顾问及后续项目全案运营服务,未来的时间里,亿事达将深入项目改造及招商开发,利用强大的品牌资源库带动项目发展,为周边居民提供全方位的生活服务。目前建和世家19号楼商业正式命名——季佳·里。

龙湖三千城白沙洲天街预计2022年将正式开业
龙湖三千城预计2022年8月竣工,2022年9月30日开业。具体时间以建设单位公告时间为准。微信公众号@白沙洲生活圈获悉:龙湖武汉白沙天街招商现在进度很快,200多家商户过来谈合作,目前双方相互有意向的有50多家。包括盒马鲜生、悦活里,沃美影城等等已经签约。

龙湖武汉白沙天街是约58万方“环线TOD”城市综合体。商业建筑面积约14万平方米,A馆规划地上5层,地下1层;B馆规划3层,拥有4600余个停车位。项目位于白沙片区中心区位,地处区域交通核心地铁5号线、12号线烽胜路站,便捷的立体交通脉络使项目周边具有极大的辐射力。
青菱大道正式批复启用

青菱大道 Qīnɡlínɡ Dàdào,地处青菱街道办事处辖区,北起三环线,南至四环线,全长约7480米,宽40米(部分路段拟扩建为宽60米),该路于2012年9月17日命名为南郊路,2018年8月1日,又将该路以同样名称将延长线命名。为提高青菱地区品牌知名度,且道路走向发生变化,原路名“南郊路”已不能完全反映该路功能,故将南郊路更名为青菱大道。

市民政局关于南郊路更名为青菱大道的批复
武汉市民政局近日对南郊路更名为青菱大道的请示作出批复。根据《国务院地名管理条例》及《民政部地名管理条例实施细则》和省、市有关规定,经认真调查研究,广泛征求意见,并报请市人民政府同意,南郊路更名为青菱大道。市民政局在官网上公布了关于南郊路更名为青菱大道的批复内容,更名后的标准名称、地理位置及名由。

批复指出,以上标准地名自发文之日起执行,与之相悖地名同时废止,有关单位按国家标准尽快设置标准地名标志。
武梁路计划8月份完工通车
武梁路(烽火路-红旗渠路)道路工程属于巡司河第二出口排水工程实施范围,项目建设单位为武汉市城市建设投资开发集团有限公司,代建单位武汉市自来水公司。道路起于烽火路东侧,止于红旗渠路西侧,全长520米,红线宽50-65米,分主线地面道路段及下穿铁路通道段两部分。
经现场核实对接,代建单位工作人员反馈:目前主线地面道路段及下穿铁路通道段两部分主体工程已完工,剩路灯工程和绿化工程等配套工程正在加紧实施,为确保交通安全,暂不具备通车条件,该项目主车道计划8月份完工通车。

建安街开始刷黑


白沙洲片区与南湖片区之间规划有东西向的武梁路连接江国路与文馨街;规划有东西向道路连接江盛路与建安街,规划有东西向的新溢洲路延长线连接南湖路,已经通车的杨泗港快速通道连接白沙洲片区与南湖片区。作为白沙洲与南湖片区的主要往来通道。白沙洲居民可以共享南湖沃尔玛、家乐福等商业配套,南湖居民也可以共享白沙洲即将建成的两所三甲医院、龙湖TOD天街、居然之家等医疗和商业配套。
青菱路(白沙三路—小黄家河路)主干道和东侧人行道、非机动车道将于近期全面开放交通

青菱路近期将部分开放交通
预计到7月中旬,青菱路(白沙三路—杨泗港高架)主干道和东侧人行道、非机动车道也将通车。届时,青菱路主干道将全线拉通,杨泗港高架桥和三环间又将新增一条便捷通道,南大门白沙洲的路网将编织得更加细密。
投入150亿元!华谊电影小镇将在这里打造这些文化产业
今年5月28日,武汉市人民政府新闻办公室召开新闻发布会。洪山区人民政府副区长陈敏介绍:华谊电影小镇项目将依托青菱湖西岸1300亩生态发展用地,投入150亿元,打造华谊电影小镇、艺术家工作室、创新生态谷、梦想剧场、电影产业孵化基地等文化产业。
目前卓尔华谊兄弟电影小镇项目具体选址尚未确定,我区正在积极推进中,未来将在项目用地选址及规划等方面充分考虑市民建议,严格按有关规定进行事前审批、事后监管。

十四五期间,青菱片区的发展定位为“高标准建设青菱生态科技新城”,具体为:坚持高起点规划、高标准建设、高质量配套,依托“一江、两河、三湖”等生态资源优势,加快织补片区管网,完善教育医疗等基础设施配套。重点引进智能制造、大数据、新能源汽车配套、大健康等战略性新兴产业及影视娱乐和现代化服务业。
白沙洲这些地方将建设游乐区、规划篮球场......

洪山区:1、保利新武昌东侧规划是洪山区园林局的绿化带地块,目前正在做前期自定方案。2、毛坦公园有延申到这里的规划。

邻居咨询:华润紫云府二期南侧、金地保利褐石公馆北侧、光霞西路西侧的空地 目前是规划做什么用的啊?

洪山区:该地块土地权属单位为武汉市土地整理储备中心,据中心人员了解,该地块的位置规划为公园绿地和教育用地,至于项目什么时候建设,目前无时间计划,待该项目有进展,我街将会第一时间向社会公布。
邻居咨询:建议张家湾口袋公园规划篮球场,后期建成会吸引大量附近居民携带家人前往锻炼。及提升公园人气,又锻炼居民身体。

白沙洲张家湾人民公园效果图
经洪山区规建科调查核实,投诉人反映的具体点位为张家湾街白沙三路与光霞西路交汇处东南侧的张家湾人民公园。该公园项目规划设计中是有活力运动区的,其中就包含有健身器材和篮球场。规划4.2万方!白沙洲张家湾人民公园最新进展

白沙洲江滩迎来最新进展

盛夏时节,江水丰盈,位于武汉市杨泗港长江大桥与白沙洲长江大桥之间的洪山江滩芳容初显。目前,一期工程1.2公里的示范段主体全部完工,目前正在加紧开展草坪平整、公厕通水通电、花卉铭牌及安全警示牌安装等工作。洪山江滩示范段即将建成开放!

武汉“升级版”江滩——武昌八铺街堤江滩已展露容颜。武汉生态投集团下属桥梁公司项目现场负责人沈赛介绍,经过前期的攻坚克难,该项目防洪工程已在4月通过验收;环境综合整治工程主体结构也已完工,目前正在进行部分收尾工作。

交通越来越便捷了,商圈也来了,家门口的江滩公园也有了,武汉白沙洲变得越来宜居了,你家白沙洲的房子,你还不来住吗?